Усилитель на тда 2030а своими руками
В этой статье мы поговорим об усилителях. Эти устройства могут быть выполнены как на транзисторах, так и на микросхемах. Хотя некоторые радиолюбители, отдавая дань моде на винтаж, делают их по старинке — на лампах. Здесь советуем посмотреть отличный сборник схем.
Поиск данных по Вашему запросу:
Усилитель на тда 2030а своими руками
Схемы, справочники, даташиты:
Прайс-листы, цены:
Обсуждения, статьи, мануалы:
Дождитесь окончания поиска во всех базах.
По завершению появится ссылка для доступа к найденным материалам.
Содержание:
- Tda 2030а усилитель своими руками
- Стерео усилитель на TDA2030A — набор сделай сам.
- Схема усилителя на TDA2030A
- Стерео усилитель на TDA2030A — набор сделай сам.
- УСИЛИТЕЛИ ЗВУКА СВОИМИ РУКАМИ
- Усилитель TDA2030A,TDA2030,TDA2050,LM1875
- TDA2030A — схема усилителя
ПОСМОТРИТЕ ВИДЕО ПО ТЕМЕ: Усилитель звука на TDA2030, TDA2050 своими руками
Tda 2030а усилитель своими руками
Я нашел ненужную плату из телевизора. Мой мой взор привлекла микросхему TDAA. Я знаю что микросхемы марки «TDA» являются усилителями низкой частоты, о них много информации в интернете.
Я решил собрать собственный несложный усилитель по схеме:. Вернуться назад 40 1 2 3 4 5. Установите галочку:. Комментарии Привет, ооочень хорошая статья, только вот со схемой разобраться не получается, а усилитель очень хочется, нарисуй пожалуйста что куда паять.
Ножки все те же. Цитата: андрей. Мужики, а что тут разбираться? Паяйте по схеме, номиналы все есть, вывода которые отмечены как заземление в общий пучок, и на минус, радиатор на мс побольше, и термопасту пожирнее Сам сегодня собираюсь спаять. Спаял на днях даный унч, но! Он не поёт, с 4омником молчит, с 8 омником дифузор в динамике прыгает, и всё, вопрос где ошибка?
Схему проверил несколько раз, питание давал 7,5В, и 12,0В, на 7,5В вообще никакого эффекта. Привет собрал этот усилок практически из мусора, поставил в сгоревший саб, и был шокирован, бас ровный, работает от кроны часа , спасибо за статью, займусь тда-шками вплотную. Привет собрал я эту схемку, и у меня не нашлось элемента C5 его я заменил двумя мкф и двумя мкф параллельным подключением. И включив её, секунды через взорвался транзистор, напряжение было 10,5 вольт.
И из этого вопрос: Он взорвался из за этой замены? Если нет, то из за чего? Просто я в этом не силён. Нет не из-за этого. Лет десять собирал схему, все заработало,но данная схема требует качественной сборки, а именно: 1.
Хороший радиатор. Запас по мощности питания. Провода питания должны быть минимум 2мм2 сечения. Иначе усилитель войдет на очень высокой частоте в самовозбуждение и сдохнет. Если все работает, но звук не чистый с искажением металлический , увеличивайте мощность и фильтрацию по питанию. И будет вам счастье. Мощща и чистый звук поражает. Ребят, а можно ли пленочный конденсатор заменить чем-нибудь?
А почему тюльпаны «вход и выход»? Выход чего? Спасибо за схему,очень прикольный усилок!!! Глубокий чистый звук!!! А можете схему из таких транзисторов сделать схему буду очень благодарен. Частотный диапазон не как не может быть гц,так как характеристики микросхемы TDA и ее наш аналог КУН19 , гц.
Сила тока и мощность БП. Почему, после включения схемы, первых 15 сек.
Собирал 2 раза. Одно и то же. Если хрипит — смотрите питание. Я в этом деле новичок, и мне хотелось бы узнать этот уселок на саб можно подключить. Собрал сегодня этот уселок. Был удивлен что он вообше заработал. Подключил к телефону в начале дал 6V пело но оченнь тихо потом дал напряжение 12V стало значительно лучше но все равно тихо теперь думаю купить блок на 24V.
Почему очень тихо поет? Помогите пожалуйста! У меня такая проблема, включаю усилитель и в динамике сильный гул. Быстро и легко. При испольковании БП 12V 1. При испольковании БП от ноута 18V 3,5А работает секунд и то же самое. Понятно что проблемы по питанию, но не пойму то-ли в сборке то-ли в запасе мощности БП?
Подскажите пожалуйста. Спаял все работает подключил 25ГДН — теперь спаяю фильтр низких частот и будет небольшой саббуфер в машину. Ребят, какова мощность резисторов, я просто новичок в это деле. Собрал данный усилитель. Если работает чисто но не долго то возможно включаете без радиатора ,микросхема нагревается и отключается.
Глупо собирать такую схемку навесным монтажом. Не стоит забывать, что при таком переплетении проводов появятся нежелательные обратные связи между входом и выходом усилителя. В итоге усилитель будет самовозбуждаться по низким и высоким частотам, это будет заметно при увеличении громкости.
Будет гудеть или пищать и греться микросхема. Питание должно быть с запасом по мощности, около 5 Ампер и хорошо отфильтровано электролитическими конденсаторами хотя-бы по Микрофарад на входе и выходе стабилизатора.
Тогда будет чистый и мощный звук. А если электролитический ставить то полярность надо соблюдать. А конденсатор на входе не великоват?
Мне кажется будет давать очень низкий срез, динамик в честные 18 ват будут работать на разрыв. Звук не понравился, думал дело в микрухе, поменял -таже фигня. Я прикрутил к 9 вольт без средней точки. Скажите пожалуйста здесь должны быть все конденсаторы 25В? Или можно больше или меньше. И еще можно ли не ставить тюльпаны а сразу впоять провод со штекером 3.
Зарание спасибо! А на сколько ОМ ставить динамик. Собрал схемку, работает. Кто знает как решить, куда копать подскажите плизз. Гости 7 апреля 1. Конденсаторы параллельно включают! Микросхема классная,есть возможность подключения её по мостовой схеме и тогда можно всё это безобразие разогнать до ватт по советским стандартам,там всё просто: ставятся пара транзисторов на разгрузку и всё пучком! Есть пара особенностей, мощность микросхемы зависит от производителя,всё есть в справочниках если конечно у вас такие имеются!
Опыты были проведены больше 15 лет назад, если настроить,то долбит дай боже! Кому нужны схемы подключения старых микросхем пишите. Постараюсь как можно скорее ответить. Здравствуйте,подскажите пожалуйста,если в схеме стояли тдаа можно-ли вместо них поставить тда Что то автор поскромничал — 18 ватт. Писал бы уж для ровного счета. Здравствуйте,впервые в руки взял паяльник и уж очень захотелось собрать этот усилитель!! Скажите,можно ли заменить Конденсаторы мкф 25в на мкф?
Ставь, еще лучше будет фильтр по питанию.
Загрузить еще. Войти на сайт Не запоминать меня. Забыли пароль?
Стерео усилитель на TDA2030A — набор сделай сам.
Наверное, один из самых простых доступных и дешевых усилителей является усилитель TDAA,TDA,TDA,LM Преимущества усилителя: — Во-первых, цена готового продукта — Во-вторых, качество звука — В-третьих, простая сборка — В-четвертых, легко доступность — В-пятых не боится испытаний зверских Собрал уже, даже не знаю, сколько усилителей именно на микросхеме TDAA, как всегда сборка проста, и настраивать ничего не надо. Ну, все, поехали о самой микросхеме. Диапазон воспроизводимых частот: 20… Гц. По своему принципу этот усилитель является обыкновенным операционным усилителем с обратной связью. Входящее сопротивление определяется резистором R1. Да, добавьте меня в свой список рассылки. Перейти к содержимому.
своими руками. Схема регулируемого источника тока на TDAA Электрическая.
Схема усилителя на TDA2030A
Мощный сабвуферный усилитель своими руками.
Я нашел ненужную плату из телевизора. Мой мой взор привлекла микросхему TDAA. Я знаю что микросхемы марки «TDA» являются усилителями низкой частоты, о них много информации в интернете. Я решил собрать собственный несложный усилитель по схеме:. Вернуться назад 40 1 2 3 4 5. Установите галочку:.
Стерео усилитель на TDA2030A — набор сделай сам.
Пользователь интересуется товаром MP Jerome — Интернет реле с возможностью контроля. Пользователь интересуется товаром MT — Датчик угарного газа. Пользователь интересуется товаром MTTNC — Внешняя антенна для стационарного сотового телефона 30 см, длина кабеля 3 м. Приглашаем Вас в фирменные магазины в Москве Подробнее. Приглашаем Вас в фирменные магазины в Санкт-Петербурге Подробнее.
Для начинающих радиолюбителей представлены ниже три простые схемы усилителей на микросхеме TDAH,V. Их можно использовать для компьютера, в качестве сабвуфера, DVD проигрывателя и других устройств.
УСИЛИТЕЛИ ЗВУКА СВОИМИ РУКАМИ
Сайт помогает найти что-нибудь интересное в огромном ассортименте магазинов и сделать удачную покупку.
Если Вы купили что-то полезное, то, пожалуйста, поделитесь информацией с другими. Также у нас есть DIY сообщество , где приветствуются обзоры вещей, сделанных своими руками. Часть 2. Ужосы переразряда.
Усилитель TDA2030A,TDA2030,TDA2050,LM1875
Главная Контакты. Пароль Регистрация Забыли пароль? Схемы на микроконтроллерах Схемы аналоговые Аrduino проекты Технологии радиолюбителя Авто электроника Схемы авто проводки Программаторы Софт для радиолюбителя Библиотека Ремонт и заправка принтеров Онлайн калькулятор для MC Рекомендуемые статьи. Преобразователь интерфейсов RS в RS на доступных деталях схема. Универсальный программатор для практически любых радиостанций схема. Схема очень простого балансира, для правильной зарядки литиевых аккумуляторов.
Проверенный самодельный звуковой усилитель 2x15W на ТДА, или усилитель ЗЧ построен на основе двух всем известных микросхем TDAA. Акустические концертные колонки своими руками.
TDA2030A — схема усилителя
Усилитель на тда 2030а своими руками
Для начинающих радиолюбителей представлены ниже три простые схемы усилителей на микросхеме TDAH,V.
Их можно использовать для компьютера, в качестве сабвуфера, DVD проигрывателя и других устройств. Схема третьего усилителя с увеличенной мощностью на двух микросхемах, включенных на встречу друг другу. Усилитель построен на одной интегральной микросхеме TDAV, которые производят компании stmicroelectronics.
Войти на сайт Логин:. Сделать стартовой Добавить в закладки. Мы рады приветствовать Вас на нашем сайте! Мы уверены, что у нас Вы найдете много полезной информации для себя, читайте, скачивайте, все абсолютно бесплатно и без паролей.
TDAA — это микросхема, предназначенная для выполнения функций аналогового одноканального усилителя Hi-Fi систем мощностью до 18 Вт или драйвера до 35 Вт. Класс усилителя — AB компромиссный.
По сравнению с классическим включением, в этой схеме улучшена фильтрация питания и оптимизирована разводка печатной платы. После добавления любого предусилителя и блока питания — конструкция идеально подходит для изготовления самодельного домашнего усилителя мощности звука, примерно на 15 Вт каждый канал.
В ней рассказывается о стереоусилителе мощностью 2 х 15 Вт. Дешевизна обеспечивается использованием таких комплектующих, которые можно приобрести на рынке по весьма приемлемой цене. В результате получается малогабаритный прибор с весьма приятным звучанием и универсальным применением.
Как сделать простой усилитель на микросхеме TDA2030
647 просмотров
Часто при построении усилителя возникает проблема построения источника питания.
Не всегда есть возможность купить или намотать трансформатор со средней точкой для двухполярного блока питания.
В то же время можно найти готовый рабочий однополярный источник, например от старого оборудования или питать усилитель от бортовой сети автомобиля, катера и т.д.
Для примера рассмотрим микросхему НЧ усилителя TDA2030. Она спроектирована для построения усилителей класса АВ. В тех. документации производителя показано типичное применение микросхемы с однополярным питанием.
Типичным для TDA2030 является выходная мощность 14 Вт при питании 14 В на 4 Ом-ной нагрузке (при коэффициенте искажений 0.5%). Максимальное значение однополярного питания 36 В. TDA2030 имеет большой ток на выходе (до 3.5А), низкие значения перекрестных и гармонических искажений. Кроме того, она имеет встроенную оригинальную (запатентованную) систему защиты от короткого замыкания, обеспечивающую автоматическое ограничение рассеиваемой мощности для того, чтобы сохранить рабочую точку выходных транзисторов в пределах области их безопасной работы.
Также имеется типовая тепловая защита (отключение) при достижении 150◦С.
Назначение каждого элемента на схеме и возможность изменения их номиналов показаны в таблице;
| Номинал | Назначение | Повышение номинала | Снижение номинала | |
| R1 | 150 кОм | петля замкнутой обратной связи | усиление возрастет | усиление уменьшится * |
| R2 | 4.7 кОм | петля замкнутой обратной связи | усиление уменьшится * | усиление возрастет |
| R3 | 100 кОм | смещение неинвертирующего входа | входное сопротивление возрастет | входное сопротивление уменьшится |
| R4 | 1 Ом | стабилизация частоты | возможна осцилляция на ВЧ при индуктивной нагрузке | |
| RA /RB | 100 кОм | смещение неинвертирующего входа | ухудшение ослабления ВЧ | расход мощности |
| C1 | 1мкФ | развязка по постоянному току | увеличивает частоту среза НЧ | |
| C2 | 2мкФ | развязка по постоянному току | увеличивает частоту среза НЧ | |
| C3 | 0. 1мкФ | фильтр питающего напряжения | возможна осцилляция | |
| C5 | 100мкФ | фильтр питающего напряжения | возможна осцилляция | |
| C7 | 0.22мкФ | стабилизация частоты | возможна осцилляция | |
| CB | ~1/(2π B R1)В — полоса пропускания | частота среза ВЧ | сужение полосы пропускания | расширение полосы пропускания |
| D1,D2 | 1N4001 | защита от пиковых напряжений |
* — петлевое усиление должно быть больше 24 дБ.
Печатная плата для приведенной схемы;
TDA2030 следует установить на соответствующий радиатор.
При однополярном питании не требуется электрическая изоляция между корпусом микросхемы и радиатором.
Скачать печатку в формате .lay
Автор; АКА Касьян.
- Вперед Простые и нужные советы для автолюбителей.
- Назад Очередная подборка автолайфхаков или советов для автомобилистов
Универсальный двухканальный усилитель мощности TDA2030A DIY Kit для
Информация о продукте
Чистый усилитель мощности — это просто громкость усилителя, без схемы предварительного усилителя, аудиовход напрямую способствует произношению без каких-либо изменений после того, как динамик усилил звук аутентичным, чистым и естественным.
Плата усилителя довольно прочная, с использованием двух классических интегральных схем ST TDA2030, состоящих из чистого усилителя мощности, одного источника питания, входного напряжения с одним источником переменного тока 9–15 В, рациональной компоновки компонентов, высокой мощности (15 Вт x 2), почти без статического шума, отличного качества. чувство слуха, меньше внешних компонентов, простота установки, очень подходит для преобразования или установки домашней аудиосистемы, широко используется в различных динамиках
1.
Принцип
Плата усилителя мощности IC TDA2030 состоит из центра, расположение компонентов разумно, почти нет статического шума, высокая точность воспроизведения, низкий уровень искажений, меньше внешних компонентов, простая сборка, большая мощность 15 Вт + 15 Вт) и т. д. ., подойдет для любителей электроники и аудиофилов DIY, студенческая сборка.
4969-м-2
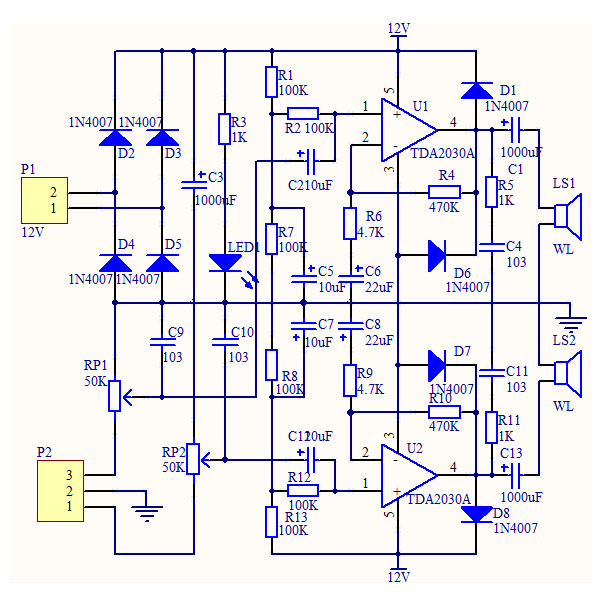
Цепь выпрямительного диода D, С11 для фильтрующего конденсатора, С12, С13 для высокочастотных развязывающих конденсаторов; RP для потенциометра регулировки громкости; IC1, IC2 — двухканальный усилитель IC; R1, R2, R3, C1 (R7, R8, R9, C6) для входа IC усилителя схемы смещения, так как схема представляет собой один источник питания, усилитель мощности IC, когда входное напряжение постоянного тока составляет половину цепи напряжения питания, чтобы работать правильно; R4, R5, C3 (R10, R11, C8) образуют петлю отрицательной обратной связи, изменение R4 (R10) может изменить размер коэффициентов обратной связи. C2 (C7) — входной конденсатор связи, C4 (C9) — выходной конденсатор связи; при подключении цепи к динамику с индуктивной нагрузкой R6, C5 (R12, C10) обеспечивает стабильность высокой частоты.
2.Параметры производительности
Входное напряжение: 9–15 В переменного тока или 9–15 В постоянного тока (примечание: вход постоянного тока, чтобы различать субполярный вход переменного тока, независимо от полярности)
Выходная мощность: Po = 15 Вт + 15 Вт (RL = 4 Ом)
Выходное сопротивление: 4–8 Ом
Размер печатной платы: 66×56 мм, толщина: 1,6 мм,
Материал: пластиковый металл
цвет: желтый, черный и серебристый
Упаковочный лист: 1x двухканальный усилитель мощности TDA2030A DIY Kit
Только вышеуказанное содержимое пакета, другие продукты не включены.
Примечание. Световая съемка и различные дисплеи могут привести к тому, что цвет предмета на изображении немного отличается от реального. Допустимая погрешность измерения составляет +/- 1-3 см.
О нас
Мы предоставляем хороший продукт по лучшей цене, мы поддерживаем оптовую/прямую доставку
1. Для заказа прямой доставки, пожалуйста, отметьте «заказ прямой поставки», мы расставим его в приоритете.
2. Для оптовых/прямых заказов, если у вас есть какие-либо идеи о цене или упаковке, пожалуйста, свяжитесь с нами заранее, мы предоставим вам лучший сервис, чтобы удовлетворить ваши требования.
О доставке
1. Мы отправим заказы как можно скорее, как только ваш платеж будет завершен в обычном порядке.
2. Пожалуйста, напишите свой полный адрес доставки с правильным номером телефона и почтовым индексом, особенно подтвердите свое полное имя.
О послепродажном обслуживании
Мы надежный продавец, и у нас есть профессиональное послепродажное обслуживание для всех наших таможенных органов. Если есть какие-либо вопросы по поводу заказа, пожалуйста, свяжитесь с нами заранее, мы всегда будем здесь, пока вы не получите счастливый ответ.
О обратной связи
1. Пожалуйста, внимательно проверьте упаковку и товар, чтобы убедиться, что нет проблем.
2. Если у вас есть какие-либо проблемы или вы не полностью удовлетворены своей посылкой, пожалуйста, не стесняйтесь связаться с нами, прежде чем оставлять отрицательный отзыв.
Мы решим проблему, чтобы удовлетворить вас.
104568. Если нет проблем, пожалуйста, оставьте нам положительный отзыв с пятью звездами.
Ваше подтверждение — наша самая большая мотивация! ! !
Проверенные отзывы покупателей
Клиенты, купившие этот товар, еще не оставляли комментарии 9V-24V
Особенности:
TDA2030A широко используется в качестве усилителя Hi-Fi во многих компьютерных активных динамиках.
Простая установка.
Имеет функцию теплового отключения, ограничение тока.
Минимальное искажение при передаче
Технические характеристики:
Выходная мощность: Максимальная 18 Вт
Напряжение питания: 9–24 В пост. до 40 В, но вам необходимо заменить собственный электролитический конденсатор C1 платы, значение напряжения конденсатора выше, чем можно использовать напряжение питания. )
Ток покоя: около 25 мА (отключение к тону, подключение к динамику 8 Ом, источник питания 12 В.)
Сопротивление динамика: 4–8 Ом
Суммарные гармонические искажения: THD 0,08% (Po=0,1–14 Вт, RL=4 Ом)
SNR: 94dB-106dB (1W-15W)
Нагрев: чем выше напряжение питания, тем больше громкость, тем выше нагрев
Примечание: это набор для самостоятельной сборки, вам нужно припаять его самостоятельно!
В комплект поставки входят:
1 комплект платы усилителя звука TDA2030A «сделай сам»
Более подробные фотографии:
Дополнительная информация
ld Вы получите подтверждение по электронной почте.
Как только ваш заказ будет отправлен, вам будет отправлена электронная почта с информацией об отслеживании доставки вашего заказа. Вы можете выбрать предпочтительный способ доставки на странице корзины в процессе оформления заказа. Мы предлагаем 3 способа международной доставки:
1. Авиапочта — Бесплатная неотслеживаемая эконом-доставка через национальные почтовые службы ( Почта Израиля, Почта Гонконга, Почта Сингапура, Почта Китая, Почта Нидерландов, Почта Швейцарии, Почта Швеции, USPS, Королевская почта и т. д. )
2. Зарегистрированная авиапочта – Отслеживается доставка национальными почтовыми службами ( Почта Израиля, Почта Гонконга, Почта Сингапура, Почта Китая, Почта Нидерландов, Почта Швейцарии, Почта Швеции, USPS, Королевская почта и т. д. )
3. Ускоренная доставка – Экспресс-доставка с курьерской доставкой ( DHL, UPS, FedEx, TNT )
Время доставки
| Авиапочта и зарегистрированная авиапочта | Район | Расчетное время доставки |
|---|---|---|
| США, Канада | 7-25 рабочих дней | |
| Австралия, Новая Зеландия, Сингапур, Объединенные Арабские Эмираты | 10-25 рабочих дней | |
| Великобритания, Франция, Испания, Германия, Нидерланды, Япония, Бельгия, Дания, Финляндия, Ирландия, Израиль, Норвегия, Португалия, Швеция, Швейцария | 10-25 рабочих дней | |
| Италия, Бразилия, Россия, ЮАР | 10-45 рабочих дней | |
| Другие страны | 10-35 рабочих дней | |
| Ускоренная доставка | 3-10 рабочих дней по всему миру | |
Мы принимаем оплату через PayPal,и с помощью кредитной карты.
Оплата с помощью PayPal / кредитной карты —
ПРИМЕЧАНИЕ: Ваш заказ будет отправлен на ваш адрес PayPal. Убедитесь, что вы выбрали или ввели правильный адрес доставки.
1) Войдите в свою учетную запись или используйте кредитную карту Express.
2) Введите данные своей карты, заказ будет отправлен на ваш адрес PayPal. и нажмите Отправить.
3) Ваш платеж будет обработан, и квитанция будет отправлена на ваш почтовый ящик.
Возврат
Если по какой-либо причине вы не полностью удовлетворены своей покупкой, вы можете вернуть ее нам для полного возврата средств в течение 15 дней с даты доставки . Все возвращенные товары должны быть в новом и неиспользованном состоянии, со всеми прикрепленными оригинальными бирками и этикетками.
Процесс возврата
Чтобы вернуть товар, отправьте электронное письмо в нашу службу поддержки по адресу sales@alexnld.
com, чтобы получить номер разрешения на возврат товара (RMA). После получения номера RMA надежно поместите товар в оригинальную упаковку и отправьте возврат по следующему адресу:
Alex NLD
Attn: Returns
RMA #
HaGiborim St 8
Tiberias, 14388
Israel
Обратите внимание, вы будете нести ответственность за стоимость обратной доставки. Мы настоятельно рекомендуем вам использовать отслеживаемый метод для отправки вашего возврата по почте.
Все покупатели должны связаться с нами и получить номер разрешения на возврат товара (RMA), прежде чем отправлять нам что-либо. Мы не несем ответственности за возвращенные товары без предварительного уведомления.
Возврат
После получения вашего возврата и проверки состояния вашего товара мы обработаем ваш возврат на кредитную/дебетовую карту или счет PayPal, который использовался для размещения первоначального заказа.
Пожалуйста, подождите не менее семи (7) дней с момента получения вашего товара, чтобы обработать ваш возврат. Возмещение средств может занять 1-2 платежных цикла, прежде чем они появятся в выписке по вашей кредитной карте, в зависимости от компании, выпустившей вашу кредитную карту. Мы сообщим вам по электронной почте, когда ваш возврат будет обработан.
Исключения
Если товар окажется поврежденным или дефектным при получении, мы просим вас связаться с нами в течение 15 дней с даты доставки, чтобы организовать возврат или обмен без физического возврата товара.
Пожалуйста, предоставьте нам следующее:
1. Фотографии передней и задней сторон упаковочной коробки;
2. Фото, видео или скриншот бракованного товара или бракованной части посылки.
Наша служба поддержки клиентов свяжется с вами, чтобы организовать возврат или повторную отправку без физического возврата товара.
Гарантийное и ремонтное обслуживание
Если какой-либо из приобретенных у нас товаров окажется дефектным в течение 1 года с момента получения, вы имеете право на гарантийный ремонт.


1мкФ