ВЫСОКОКАЧЕСТВЕННЫЙ УСИЛИТЕЛЬ МОЩНОСТИ С ЗАЩИТОЙ ОТ ПЕРЕГРУЗКИ УМ VL
принципиальная схема, чертеж печатной платы, описание
Оригинал был взят с «Немного звукотехники«, авторство установить пока не удалось, поэтому усилитель назвали VL, т.е. vegalab
Не будем скрывать — форум «Немного звукотехники» мы посещаем довольно часто и изучаем ОЧЕНЬ скурпулезно. В один из подобных визитов попалась на глаза принципиальная схема усилителя мощности, приведенного на рисунке 1. Этот усилитель мощности имеет довольно известную схемотехнику и на глаза попадался не единожды в том или ином вариантах. Однако простота самой схемы усилителя мощности заставила взять в руки паяльник и собственно собрать этот усилитель. Звук приятный, прозрачный, но сказать что в нем есть что то особенное язык не повернулся. Принципиальная схема усилителя с опытным образцом полетели в «долгий ящик». Спустя примерно год, наводя очередной порядок ее вытащили, посмотрели, посмотрели… Посмотрели, посмотрели и решили все же реанимировать.
Рисунок 1. УВЕЛИЧИТЬ
Первый каскад после операционного усилителя выполнен по схеме с общей базой и ни для кого не секрет, что подобные каскады очень хорошо усиливают напряжение, а вот усиление по току у них довольно слабенькое. Следующим каскадом в оригинальной схеме идет каскад с общим эмиттером, а эти каскады для нормальной работы требуют изменения базового тока в довольно больших диапазонах. Другими словами — каскаду с общей базой несколько тяжеловато управлять каскадом с общим эмиттером. Исправить ситуацию позволо введение дополнительного эмиттерного повторителя после первого каскада. Работа вроде бы и не большая, однако такая доработка позволила усилителю мощности действительно «запеть»… Мягкий, не навязчивый звук, прозрачный, с высокой детализацией просто завораживает, причем источник звука как бы теряется, т.е. однозначно сказать что акустическая система стоит именно в таком то углу уже не получалось. И это при прослушивании MP3 формата, правда с потоком 256 Кб/с.
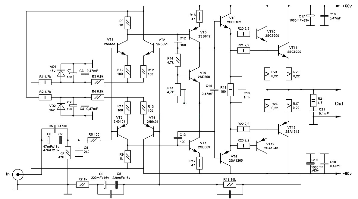
Принципиальная схема получившегося варианта усилителя мощности приведена на рисунке 2. Как видно из рисунка изменениям подверглась схема не только самого усилительного тракта, но так же изменена схема защиты от перегрузки и построена она теперь по тиристорному принципу. Смысл такой защиты основан на том, она полностью блокирует работу оконечного каскада до окончания любой из полуволн сигнала ЗЧ, в зависимости на какой из них произошла перегрузка что не позволяет оконечным транзисторам усилителя мощности сильно перегреваться. Предыдущий же вариант защиты посто ограничивал ток, протекающий через оконечные транзисторы, что все равно вызывало довольно интенсивный нагрев радиаторов и вероятность теплового пробоя увеличивалась.

Рисунок 2. УВЕЛИЧИТЬ
Кроме всего прочего усилитель мощности работает в инвертирующем режиме, что добавляет дополнительное подавление синфазных помех и искажений.
Черетеж печатной платы в формале lay можно взять тут, чертеж расположения деталей и подключения приведена на рисунке 3. Так же можно взять архив с рисунком в формате jpg, масштам 1:1, разрешение 600 dpi. Стараясь максимально удешивить конструкцию мы не стали ставить на плате дополнительные электролитические конденсаторы фильтров питания, поэтому длина проводов по питанию должна быть минимально возможной.
Рисунок 3. УВЕЛИЧИТЬ
Следует обратить внимание на то, что на транзисторах VT5, VT7, VT8, VT9 выделяется довольно много тепла, чуть больше 2 Вт на каждом, поэтому использование теплоотводов для них необходимо. Техничесике характеристики симметричного высококачественного усилителя мощности сведены в таблицу. Разумеется, что в таблице сведены параметры усилителя при максимальных мощностях и собственном коф усиления. При использовании усилителя с одной, двумя, тремя парами оконечных транзисторов собственный коф усиления можно уменьшить (увеличить номинал R2), тем самым уменьшить THD.

Усилитель может быть выполнен в двух модификациях: c буковкой М в конце обозначения, означающей, что предпоследним каскадом (VT12, VT13) используются полевые транзисторы, и с буковкой В в конце обозначения, означающей, что предпоследним каскадом используются биполярные транзисторы. Подобные варинты модификакий возникли в связи с различным звучанием усилителей с использованием полевиков и возникновением поклоников «полевого» звука. При заказе данных усилителей следует не забывать указывать какая именно Вам модефикация данного усилителя мощности необходима.
ТЕХНИЧЕСКИЕ ХАРАКТЕРИСТИКИ УСИЛИТЕЛЯ МОЩНОСТИ: | |
Напряжение питания | ±30…±80 |
Максимальная выходная мощность при — одной паре оконечных транзисторов — двух парах оконечных транзисторов — трех парах оконечных транзисторов | 150 Вт 300 Вт 450 Вт 600 Вт |
THD при коф усилении 35 дБ, питании ±80 В, Uвх = 600 мВ, для варианта: VL600M, выходная мощность 160Вт VL600B, выходная мощность 160Вт | 0. |
THD при коф усилении 35 дБ, питании ±80, В Uвх = 1 В, для варианта: VL600M, выходная мощность 450 Вт VL600B, выходная мощность 450 Вт | 0.003% |
THD при коф усилении 35 дБ, питании ±80 В и максимальном Uвх, для вариантов: VL600M, выходная мощность 570 Вт, Uвх = 1.14 В VL600B, выходная мощность 610 Вт, Uвх = 1.16 В | 0.04% |
Рекомендуемый ток покоя | 60…70 мА |
Входное сопротивление, не менее | 3 кОм |
90 дБ | |
Данный усилитель мощности имеет сравнительно не большой КПД, поэтому радиатор потребуется не маленький, причем при использовании полевиков в предпоследнем каскаде КПД меньше, чем у биполярного варианта, однако и уровень THD меньше фактически в 2 раза за счет разгрузки выходного каскада усилителя напряжения.
Усилитель мощности имеет несколько технологических осбенностей, точнее варианта печатной платы:
На рисунке 4 приведен внешний вид высококачественного усилителя мощности — вариант на 150 Вт.
Рисунок 4 — усилитель мощности на 150 Вт.
Оконечные транзисторы самого усилителя мощности и последние каскады усилителя напряжения запаиваются на плату снизу и крепятся непосредственно на радиатор винтами М3. Если фланцы транзисторов металличесике, то использование изолирующих прокладок и изолированного крепежа обязательно. Так же настоятельно рекомендуем использовать термопасту. Для выравнивания транзисторов по высоте мы используем двухстроний скотч на базе пористой резины — продается в автомагазинах. Для оконечных транзисторов скотч используется в один слой, для транзисторов в корпусе ТО-220 — два слоя, для транзистора термокомпенсации — шесть слоев (рисунок 5). Обратите внимание — транзистор термокомпенсации винтом на радиатор не прикручивается, а прижимается только за счет скотча, поскольку изначально получается немного выше остальных транзисторов усилителя (прокладку использовать обязательно).
Рисунок 6 — выравнивание высоты теплоотводящих фланцев транзисторов.
На плате усилителя мощности предусмотрены отверстия под установку конденсаторов на 47 пкФ, однако пленочные конеденсаторы в продаже найти довольно затруднительно, поэтому на плате предусмотены технологические площадки для использования в данном усилителе мощности керамических конденсаторо поверхностного монтажа (SMD). Причем используются два соединенных последовательно конденсатора на 82…100 пкФ, что в итоге дает емкоскость на 41…50 пкФ и увеличивает максимальное напряжение этой «связки» до 100 В. Кроме этого было решено использовать отключаемую защиту от перегрузки. Для этого на печатной плате усилителя предусмотрены контактные площадки при установки в которые перемычки защита буде включена (рисунок 7).
Рисунок 7 — установка SMD конденсаторов с использованием технологических площадок печатной платы.
Ну и наконец, только для большей понятности рисунок, на котором показано расположение перемычек (запаяно — включено) отключения защиты отперегрузки, резисторов определяющих порог срабатывания защиты от перегрузки и регулятор тока покоя оконечных транзисторов — рисунок 8.
Рисунок 8 — расположение элементов ответственных за режимы работы усилителя.
Надеемся что данный усилитель мощности доставит приятные впечатления своим владельцам…
Высококачественный усилитель мощности на 11 транзисторах (100 Вт)
Портал QRZ.RU существует только за счет рекламы, поэтому мы были бы Вам благодарны если Вы внесете сайт в список исключений. Мы стараемся размещать только релевантную рекламу, которая будет интересна не только рекламодателям, но и нашим читателям. Отключив Adblock, вы поможете не только нам, но и себе. Спасибо.
Как добавить наш сайт в исключения AdBlock
QRZ.RU > Каталог схем и документации > Схемы наших читателей > Аудиотехника > Высококачественный усилитель мощности на 11 транзисторах (100 Вт)
class=»small»>
Усилитель предназначен для озвучивания залов средних размеров. При дополнении его предусилителем соответствующей чувствительности, оборудованным регулятором тембра, может работать с электрической гитарой, органом или магнитофоном.
Основные характеристики:
- диапазон усиливаемых частот 20 Гц-20 кГц;
- коэффициент гармоник не более 0,2%;
- входное сопротивление 15 кОм.
Усилитель приспособлен для работы с группой динамиков с сопротивлением 4 Ом. Во время включения усилителя его выход следует нагрузить комплектом резисторов большой мощности. Перед выключением питания монтажные потенциометры R5 и R8 нужно установить в среднее положение, а потенциометр R15 — на самую малую величину сопротивления.
После включения питания вместо предохранителя В1 следует включить миллиамперметр. Потенциометром R15 установить ток покоя усилителя 100 мА. Затем подключить вольтметр постоянного напряжения к выходу усилителя и потенциометром R5 установить 0 В (+/-50 мВ).
Монтажный потенциометр R8 служит для регулирования обратной связи и влияет на чувствительность усилителя. Во время регулировки следует контролировать температуру выходных транзисторов. Значительный ее рост свидетельствует о возбуждении усилителя.
В этом случае следует подобрать емкости конденсаторов С3, С6, С7. Удобнее всего это сделать, наблюдая выходной процесс на осциллографе. Транзисторы Т8 и T9 следует оборудовать небольшими радиаторами площадью в несколько квадратных сантиметров.
Т1, Т2, Т3, Т7 | ВС557, 558 |
Т4, Т8 | BD135, 335, 139 |
Т5, Т6 | ВС237, 547, 548 |
T9 | BD136, 138, 140 |
Т10, Т11 | 2N3055, BDY23 |
R1 | 4,7 кОм |
R2 | 5,6 кОм |
R3, R10 | 1 кОм |
R4 | 6,8 кОм |
R5(PR) | 47 кОм |
D1 | BZP611C12 |
D2, D3, D4, D5 | 1 N4148 |
D6 | 1 N4001 |
Гнезда | |
C1 | 1 мкФ MKS |
С2 | 220 мкФ/40 В |
С3 | 30 пФ |
С4 | 100 мкФ/16 В |
С5 | 100 мкФ /35 В |
С6 | 100 пФ |
С7 | 220-470 пФ |
С8,С10 | 100 нФ |
R6, R9, R18 | 680 Ом |
R7 | 22 кОм |
R8, R15 (PR) | 2,2 кОм |
R11 | 2,7 кОм |
R12 | 150 кОм |
R13, R17 | 360 Ом |
R14 | 2,2 кОм |
R16 | 470-510 Ом |
R19, R20 | 1,2 кОм |
R21 | 150 Ом |
R22, R23 | 100 Ом |
R24, R25 | 0,33 Ом/5 Вт |
R26 | 10-15 Ом |
Радиаторы транзисторов Т10 и Т11 должны обеспечить соответствующее охлаждение при теряемой мощности 40 Вт. Усилитель оборудован защитой от короткого замыкания с транзисторами Т6 и Т7.
Он начинает работать, когда сопротивление нагрузки понизится до 2 Ом. Трансформатор, питающий схему, должен иметь мощность ~200 Вт и обеспечивать напряжение на вторичной обмотке 2 х 28 В.
Источник: Radiostorage.net/
Усилитель мощности APart REVAMP2250
REVAMP2250 – это превосходный коммерческий 2 канальный рэковый усилитель с мощностью класса D от бельгийского бренда Apart. Данная модель имеет собственную, особую запатентованную схему с высокой выходной мощностью класса Hypex от компании Аппарт. Высота модели составляет 1U, а что весьма удобно — рэковые крепления можно легко отсоединить. Изготовлен REVAMP2250 в надежном корпусе из металла, который рассчитан на размещение в обычной рэковой стойке, однако, как ранее мы уже упомянули – она не обязательна. Модель обеспечивает достаточно высокий уровень звука для всех профессиональных аудио систем, таким образом, может быть использована как в постоянных, и временных инсталляциях. Часто REVAMP2250 используют для озвучивания торговых и общественных помещений, он отлично подойдет для мест, где необходимо 2 раздельных канала, либо стереозвучание. Как правило, рекомендуется использовать усилитель REVAMP2250 с необходимой программной выходной мощностью или удвоенной номинальной RMS.
Апарт REVAMP2250 имеет в своем арсенале массу современных технологий для улучшения работы в сложных системах. Специализированный встроенный многорежимный DSP-процессор типа Analog Devices способен одним нажатием кнопки изменить характеристики данного усилителя, автоматически подстраивая их под конфигурацию конкретно взятой аудиосистемы. Например, можно выбрать режим работы с сабвуфером или без него на 1 или 2 каналах, установив необходимую фильтрацию сигнала. Также есть возможность оптимизировать звучание усилителя REVAMP2250 для работы на стандартную 100-вольтовую трансляционную линию. Компрессор и лимитер данной модели работают совместно со специализированной продвинутой интеллектуальной системой питания усилителя. Также еще одной полезной функцией REVAMP2250 является специальная схема автоматического ограничения амплитуды входного сигнала, она создана для устранения возможных перегрузок и искажений звукового сигнала.
Техническая полная выходная мощность у APart REVAMP2250 напрямую зависит от числа подключенных одновременно каналов: так если это будет 250 Ватт на 1 канал при подключении нагрузки в 4 Ома, и 125 Ватт на 1 при нагрузке в 8 Ом. Возможна также и работа в режиме моста, таким образом, при подключении нагрузки в 8 Ом мощность составит 500 Вт.
Передняя панель усилителя REVAMP2250 дает доступ к информативному графическому ЖК-дисплею с управляющими кнопками и светодиодам клиппинга с наличием сигнала. Тумблер питания в данной модели также находится на передней панели. Присутствуют и воздухозаборники, для стабильного охлаждения воздуха он прогоняется сквозь корпус, и выводится наружу в задней части устройства. У REVAMP2250 нет в корпусе встроенного вентилятора, поскольку вся система охлаждения полностью пассивно. Усилитель обладает абсолютной защитой схем от замыкания, перегрева, инфразвука, ультразвука и различного рода радиочастотных помех.
На задней панели Апарт REVAMP2250 располагаются входные разъемы на Euroblock 3-pin и RCA с индикатором клиппинга, они позволят подсоединять самые разнообразные источники, и регуляторы громкости для входного сигнала. Выходные разъемы выполнены также на Euroblock (2-pin) и на Neutrik NL Speakon.
Основными техническими особенностями REVAMP2250 являются:
— это коммерческий двухканальный усилитель мощности класса Hypex D, рэковый, высота 1U;
— предназначен для постоянных и временных инсталляций, для озвучивания торговых и общественных заведений и прочих подобных вариантов;
— возможность использования трансляционных линий 100 В;
— мощность RMS – 250 Вт/канал на 4 Ом, 125 Вт на 8 Ом;
— ЖК-дисплей;
— пассивная система охлаждения;
— встроенный лимитер/компрессор APC;
— встроенный DSP Analog Devices с пресетами для разных видов использования;
— НЧ-фильтр;
— входы на XLR, RCA и Euroblock.
Число каналов | 2 |
Выходная мощность (синусоидальная) | 2 х 250 Вт (4 Ом), 500 Вт (8 Ом, мостовой режим) |
Входы | небалансные RCA, балансные Euroblock |
Выходы | небалансные RCA (транзитные), акустические Speakon + Euroblock |
Чувствительность | 0 дБВ / 1В |
Входной импеданс | 22 кОм |
Соотношение сигнал/шум | более 90 дБ |
Коэффициент гармоник | менее 0,1% |
Диапазон частот | 10 Гц — 24 кГц (+0/- 3 дБ) |
Встроенный DSP | есть |
Защиты | от перегрузки, от перегрева, от появления постоянного напряжения на выходе, от бросков питающего напряжения |
Разделение каналов | более 74 дБ |
Коэффициент демпфирования | более 50 |
Тип APC | лимитер/компрессор |
Тип усилителей | класс D |
Блок питания | SMPS |
Охлаждение | без вентилятора |
Потребляемая мощность |
600 Вт (макс.![]() |
Габариты (ШхВхГ) | 483 х 44 х 235 мм |
Вес | 3,1 кг |
Высококачественный усилитель нч мощностью 50 Вт
ЗВУКОВОСПРОИЗВЕДЕНИЕ
Е. Фомишин
ВЫСОКОКАЧЕСТВЕННЫЙ УСИЛИТЕЛЬ НЧ МОЩНОСТЬЮ 50 Вт
Усилитель предназначен для использования в составе ансамбля электромузыкальных инструментов. В нем три усилительных канала и по каждому предусмотрена раздельная регулировка усиления и коррекция частотной характеристики. Источниками сигналов могут быть струнные и клавишные электромузыкальные инструменты, микрофоны, звукосниматель, магнитофон и т. д. Предусмотрена возможность пропускания сигналов любого из них через ревербератор.
Диапазон пропускаемых усилителем частот составляет 40…18 000 Гц, выходная мощность на нагрузке 4 Ом — 50 Вт, коэффициент нелинейных искажений не превышает 1%. Чувствительность усилителя с микрофонного входа рав« на 0,01 мВ, при подключении электрогитары чувствительность снижается до 0,05 мВ, для электрооргана используется вход с чувствительностью 200 мВ, а для подключения ревербератора — вход с чувствительностью 50 мВ. Усилитель питается от сети переменного тока напряжением 220 В и потребляет мощность в режиме максимальной громкости до 120 Вт.
Рис. 1. Функциональная схема усилителя НЧ
Функциональная схема усилителя приведена на рис. 1. Сигналы от трех различных источников подаются через разъемы XI — ХЗ на микрофонные усилители У1 — УЗ: Выходы их подключены одновременно к двум микшерам У4 и У5. С микшера У4 общий сигнал подается на предварительный усилитель У6, а с выхода его — на усилитель мощности У7. Нагрузкой усилителя являются параллельно включенные, громкоговорители В1 и В2.
Для подключения ревербератора используется микшер У5, собранный по такой же схеме, что и У4. Сигнал с микшера подается через разъем Х5 на вход ревербератора, а выходной сигнал ревербератора поступает на предварительный усилитель У6 через разъем Х6.
Разъем Х4 рассчитан на подключение электронного органа, но может быть использован и для подачи сигнала от другого источника, например магнитофона. Переключателем S выбирают нужный в данный момент сигнал и подают его на микшеры.
Питается усилитель от блока У8, который выдает два постоянных напряжения. Блок включается в сеть 220 В.
Знакомство с работой усилителя по принципиальным схемам начнем с микрофонных усилителей и микшеров (рис. 2). Усилители собраны по одинаковым схемам, поэтому достаточно рассмотреть работу одного из них — У1. Со входом усилителя соединен разъем XI, к которому во время работы подключают микрофон.
Входной сигнал подается через конденсатор 1-С1 и. резистор 1-R1 на первый каскад, выполненный на транзисторе 1-V1 типа П416Б. Выбор этого транзистора обусловлен его малым уровнем собственных шумов. На таком же транзисторе собран и второй каскад. Между собой каскады соединены непосредственно, что позволило снизить фазовые и частотные искажения сигнала. Стабилизация режима работы каскадов обеспечивается глубокой отрицательной обратной связью по постоянному и переменному токам, которой они охвачены. Конденсатор 1-С2 повышает устойчивость работы усилителя, обеспечивая «завал» частот выше 18 кГц.
С выхода второго каскада усиленный сигнал подается на эмиттерный повторитель на транзисторе 1-V3, а с его нагрузки (резистор 1-R8) — на регулятор тембра. Частотная характеристика в области низших частот корректируется переменным резистором 1-R10, а в области высших частот — переменным резистором 1-R14. Поскольку регулятор тембра ослабляет сигнал, в усилитель введены дополнительные каскады на транзисторах 1-V5 (усилитель) и 1-V6 (эмиттерный повторитель), компенсирующие это ослабление. С резистора 1-R23 выходной сигнал: подается через цепочку 1-R20, 1-С10 на регулятор тембра, создавая таким образом обратную связь ча« стотной коррекции, охватывающую каскады на транзи« сторах 1-V5 и 1-V6.
Рис. 2. Принципиальная схема микрофонных усилителей и микшеров.
Рис. 2. Принципиальная схема микрофонных усилителей и микшеров (продолжение)
Выходной сигнал микрофонного усилителя У1 поступает далее через переключатель S3 на переменный резистор 4-R1 микшера У4 и соответственно на переменный резистор 5-R1 микшера У5. С движка резистора 4-R1 сигнал подается через резистор 4-R4 на змиттерный повторитель, выполненный на транзисторе 4-V1. Сюда же поступают сигналы и с других микрофонных усилителей — У 2 (через переменный резистор 4-R2 и постоянный 4-R5) и УЗ (через резисторы 4-R3 и 4-R6). Общий (смешанный) сигнал выделяется на резисторе 4-R11, являющемся нагрузкой эмиттерного повторителя.
Следует отметить, что сигналы на вход микрофонных усилителей У2 и УЗ подаются не непосредственно, как на У1, а через делители напряжения и переключатели. — С их помощью и осуществляется нужное изменение общей чувствительности усилительного тракта для различных источников сигнала: микрофона и электрогитары.
Выходной сигнал микшера У4 подается далее через конденсатор 4-СЗ на предварительный усилитель НЧ.
Рис. 3. Принципиальная схема предварительного усилителя.
Сигнал же с микшера У5 может быть подан через разъем Х5 на вход ревербератора. Переключателем S3 к одному из входов микшера можно подключать либо выход усилителя У1, либо разъем Х4, с которым будет соединен электроорган (или другой источник сигнала).
Предварительный усилитель НЧ собран на четырех транзисторах (рис. 3). На входе его стоит регулятор тембра с переменными резисторами 6-R2 и 6-R5 с компенсирующими каскадами на транзисторах 6-V2 и 6-V3, выполненными по такой же схеме, что и аналогичный узел в микрофонном усилителе. Затем сигнал подается через конденсатор 6-С9 на общий регулятор громкости (резистор 6-R17), а с движка его — на усилительный каскад, собранный на транзисторе 6-V4. В эмиттерной цепи транзистора включен резистор 6-R21, создающий отрицательную обратную связь по току — она способствует снижению нелинейных и частотных искажений сигнала.
К выходу этого каскада подключены два фильтра — низших и высших частот. Фильтр низших частот состоит из двухзвенной RC цепочки 6-R22, 6-С12, 6-R23, 6-С13, которую включают с помощью выключателя 6-S1. Когда контакты выключателя разомкнуты, низшие частоты ослабляются, что нередко позволяет снизить уровень низкочастотных помех. Фильтр высших частот состоит из резисторов 6-R25, 6-R26, 6-R27 и конденсаторов 6-С14, 6-С15. Включается он с помощью выключателя 6-S2, когда его контакты замкнуты, ослабляются высшие частоты сигнала и качество звуковоспроизведения в помещении с низкими акустическими данными нередко возрастает.
Прошедший через фильтры сигнал поступает через конденсатор 6-С17 на эмиттерный повторитель, собранный на транзисторе 6-V5, а с его нагрузки (резистор 6-R31) — через конденсатор 6-С19 и резистор 6-R32 на вход усилителя мощности У7.
Выходной сигнал ревербератора подается через разъем Хб и постоянный резистор 6-R32 на переменный резистор общего усиления 6-R17.
Рис. 4. Принципиальная схема усилителя мощности
Усилитель мощности (рис. 4) собран по двухтактной бестрансформаторной схеме с отрицательной обратной связью по постоянному току, позволяющей стабилизировать режим работы транзисторов. С целью уменьшения нелинейных искажений, обусловленных неидентичностью jnap транзисторов 7-V4, 7-V5 и 7-V6, 7-V7, а также нелинейностью их входных и выходных характеристик, Ьведена глубокая отрицательная обратная связь по переменному току через цепочку 7-R6, 7-С5.
Начальное смещение и температурная стабилизация транзисторов выходного каскада обеспечивается последовательно соединенными диодами 7-V1 и 7-V2. Выходной сигнал усилителя поступает через разъемы Х7 и Х8 на громкоговорители В1 и В2. Уровень выходного сигнала можно контролировать по стрелочному индикатору, показания которого могут свидетельствовать об отдаваемой в нагрузку мощности и возможной перегрузке усилителя.
Блок питания У8 состоит из трансформатора 8-Т1, двух отдельных выпрямителей и двух стабилизаторов. Мощный выпрямитель на диодах 8-V15 — 8-V18 со стабилизатором на транзисторах 8-V4, 8-V7 — 8-V10 служит только для питания выходных каскадов усилителя мощности. Стабилизатор обеспечивает напряжение 48 В при токе нагрузки до 2 А. Изменение напряжения сети на ±10% вызывает изменение постоянного напряжения на выходе стабилизатора не более чем ±0,05%, при этом амплитуда пульсаций не превышает 5 мВ.
Регулирующий элемент стабилизатора выполнен на составном транзисторе 8-V7 — 8-V9. В качестве усилителя в цепи обратной связи используется транзистор 8-V4, эмиттер которого подключен к источнику опорного напряжения на стабилитронах 8-V1 — 8-V3 и резисторе 8-R4. На базу транзистора подается с делителя 8-R1, 8-R2 часть выходного напряжения стабилизатора. Для повышения коэффициента стабилизации нагрузкой транзистора 8-V4 служит токостабилизирующий каскад на транзисторе 8-V10, стабилитроне 8-V11 и резисторах 8-R8,8-R9.
Фильтром выпрямителя служит электролитический конденсатор 8-С4, на выходе стабилизатора поставлен другой сглаживающий конденсатор — 8-С1. Для защиты стабилизатора от возможных перегрузок установлен предохранитель F1.
Рис. 5. Лицевая панель корпуса усилителя
Второй стабилизатор, питаемый от выпрямителя на диодах 8-V19 — 8-V22, предназначен для питания предварительного усилителя НЧ. Выходное напряжение его составляет 35 В при токе нагрузки до 100 мА. Этот стабилизатор представляет собой эмиттерный повторитель на составном транзисторе 8-V6, 8-V5, подключенный к параметрическому стабилизатору, состоящему из резистора 8-R10 и стабилитронов 8-V12 — 8-V14. Выходное напряжение этого стабилизатора определяется а основном напряжением стабилизации стабилитронов.
Рис. 6. Задняя стенка корпуса усилителя
Конструктивно усилитель состоит из трех блоков микрофонных усилителей, двух блоков микшерных усилителей, блока предварительного усилителя, блока усилителя мощности и блока питания. Все блоки размещены на общем основании из фанеры толщиной 10 мм, которое затем укрепляется в корпусе из полированной фанеры. Передняя панель корпуса выполнена из органического стекла, с внутренней стороны которого размещен лист чертежной бумаги с нанесенными на ней надписями и условными символами органов управления (рис. 5). На ней расположены все регуляторы усиления и коррекции частотной характеристики, переключатели входов, выключатель сети, переключатели фильтров, сигнальная лампа включения усилителя в сеть и стрелочный индикатор. На задней стенке корпуса (рис. 6) расположены входные разъемы, разъемы для подключения ревербератора, электрооргана, а также разъемы для подключения громкоговорителей и сетевого шнура. Здесь же находятся и держатели предохранителей.
Транзистор 8-V7 блока питания и выходные транзисторы усилителя мощности 7-V6, 7-V7 укреплены на радиаторах с эффективной поверхностью охлаждения 800 см2.
Монтаж деталей на платах блоков выполнен одножильным монтажным проводом. Под выводы деталей в каждой плате сверлят отверстия диаметром 1 мм, детали располагают параллельно плоскости платы. Монтаж ведут луженым проводом диаметром 0,33 мм с обратной стороны платы. Конец провода закручивают вокруг вывода детали и опаивают. Если провода пересекаются на плате, на один из них надевают поливинил-хлоридную трубку. Смонтированные платы блоков собирают в виде этажерки. Платы соединяют короткими отрезками многожильного монтажного провода.
В усилителе применены постоянные резисторы МЛТ, подстроечные — СПЗ-16, переменные резисторы регуляторов усиления — СПЗ-12 с характеристикой типа В, регуляторов тембра — СП-I с характеристикой типа А, электролитические конденсаторы К50-3 или К50-6 (из них составляют конденсаторы нужной емкости и на номинальное напряжение не ниже указанного на схеме), остальные конденсаторы КТ-1, МБМ.
Трансформатор питания 8-Т1 намотан на сердечнике Ш20 X 60 с размерами окна 20 X 60 мм. Обмотка I содержит 548 витков провода ПЭВ-1 0,64, обмотка II — 137 витков ПЭВ-1 1,0, обмотка III — 200 витков с отводом от середины провода ПЭВ-1 0,33, обмотка IV — один слой провода ПЭВ-1 0,33.
Разъемы XI — Х8 — СГ-5 (можно СГ-3], сигнальная лампочка 8-Н1 — КМ24-90. Стрелочный индикатор Р1 — типа М4203 с током полного отклонения стрелки 50 мкА.
В качестве В1 и В2 можно использовать любые промышленные или самодельные громкоговорители, рассчитанные на соответствующую подводимую мощность.
Для налаживания усилителя понадобятся авометр, звуковой генератор, осциллограф. Перед налаживанием нужно тщательно проверить правильность выполненного монтажа. Затем отключить блок питания от усилителя, включить его в сеть и измерить напряжения на входах стабилизаторов, на конденсаторе 8-С4 оно может достигать 55 В, на конденсаторе 8-С5-40 В.
Далее к выходам стабилизаторов подключают эквивалент нагрузки — резистор ПЭВ сопротивлением 20… 30 Ом и соответствующей мощности. Измеряют напряжения на выходах стабилизаторов. В случае отклонения их от указанных на схеме значений подбирают резисторы 8-R1 и 8-R2 в стабилизаторе с напряжением 48 В или стабилитроны 8-V12 — 8-V14 в стабилизаторе с напряжением 35 В.
После этого к разъемам Х7 и Х8 усилителя подключают эквиваленты нагрузки (их можно составить из резисторов ПЭВ соответствующей мощности), равные активному сопротивлению громкоговорителей. При замкнутом по переменному току входе усилителя мощности (например, подключением параллельно конденсатору 7-С1 конденсатора емкостью 1…2 мкФ) устанавливают подстроечным резистором 7-R1 напряжение на общей точке соединения эмиттера транзистора 7-V6 и коллектора транзистора 7-V7, оно должно быть равно половине напряжения питания усилителя мощности. Проверяют ток покоя этих транзисторов включением миллиамперметра в цепь коллектора любого из них, ток не должен превышать 60 мА, иначе придется подобрать диоды 7-VI и 7-V2.
Затем проверяют указанные на схемах режимы транзисторов других блоков усилителя. Если они будут отличаться значительно, придется искать ошибку в мон« таже или неисправную деталь.
Заключительный этап — проверка прохождения сигнала и измерение выходной мощности усилителя. Для этого ко входу любого микрофонного усилителя подключают генератор НЧ, а к эквиваленту нагрузки — осциллограф. Измерение проводят на частоте 1000 Гц увеличением напряжения генератора до тех пор, пока наблюдаемые на экране осциллографа колебания не начнут ограничиваться. Выходную мощность определяют по формуле P = U2/R, где R — эквивалент нагрузки, Ом, U — выходное напряжение усилителя, В. Если мощность соответствует заданной, можно эксплуатировать усилитель. При этом величину обратной связи устанавливают подстроечным резистором 7-R6 такой, чтобы обеспечивалась требуемая чувствительность усилителя.
Стрелочный индикатор можно отградуировать в единицах мощности или в единицах напряжения. Максимальное отклонение стрелки индикатора устанавливают подстроечным резистором R6.
ББК 82. 884.19
Рецензент кандидат технических наук В. Т. Поляков
В помощь радиолюбителю; Сборник. Вып. 80 В80 /Сост. Б. С. Иванов. — М.; ДОСААФ, 1983.- 78 с, ил. 30 к.
Приведены принципиальные схемы и описания кон» струкций радиотехнических устройств различной степени сложности.
Для широкого круга радиолюбителей и специалистов.
2402020000-025 ББК 32.884.19
В————–28-83
072(02) — 83 6Ф2.У
OCR Pirat
Высококачественный усилитель мощности 100вт
Sanьka : Цитата: Gael от 02 Декабря , А мини-джеки можно купить на радиорынке? Они даже будут разборные-металлические, что бы пайка осуществлялась внутри. Но вот сколько они проработают еще Во многих надо менять кондера и т.
Поиск данных по Вашему запросу:
Схемы, справочники, даташиты:
Прайс-листы, цены:
Обсуждения, статьи, мануалы:
Дождитесь окончания поиска во всех базах.

По завершению появится ссылка для доступа к найденным материалам.
Содержание:
- RDC2-0038a, Усилитель мощности класса D. TDA8920J, 100Вт Stereo
- На сайте радиочипи представлены принципиальные схемы сабвуферов, собранные своими руками
- Транзисторный усилитель мощности на 100 Ватт
- Высококачественный усилитель мощности 100 Вт
- Free Schematics
- Усилитель мощности звука Aiyima MX50 SE (2*100Вт) [Конструктор]
ПОСМОТРИТЕ ВИДЕО ПО ТЕМЕ: Высококачественный усилитель класса АВ. …
RDC2-0038a, Усилитель мощности класса D.

Sanьka : Цитата: Gael от 02 Декабря , А мини-джеки можно купить на радиорынке? Они даже будут разборные-металлические, что бы пайка осуществлялась внутри. Но вот сколько они проработают еще Во многих надо менять кондера и т. Создавайте усилитель высокого класса своими руками сами!
Цена: без радиатора, с радиатором. Питание 12в, идеально подходят для автомобиля, скутера или домашней акустики. Вчера только спаял, в эксплуатации не были. Всё в готовом виде, вам остаёться только подключить.
Первый — он одноканальный, что не есть хорошо. Или взять за 30 грн поиграться? Мою акустику он по полной не раскачает, но уже хоть что-то. И поскольку у них питание 12 В, то к чему их подключать, чтоб не тратить ещё гривен на аккумулятор, или какие-то хитроумные штуки? Gael : Списался с чуваком, который за 40 грн соберёт на одной плате 2 усилителя по 10 ватт, получится двухканальный.
Ну и БП придётся докупить. Стоит ли рассматривать данный вариант? Volan : Цитата: Gael от 02 Декабря , И как я его к телеку подключу, там же разъёмы советские, а не 3,5 мм jack?
БП также взять на радио рынке. Напряжение 13,5 В и силой тока порядка 5А чтобы мало не было ;. Gael : И так, как уже писал, усилок мне соберут. Теперь встал вопрос о его охлаждении. На микросхемы нужно будет радиаторы прикрепить, но я хочу упаковать плату в корпус, ну и чтоб не было проблем, организовать её ещё и активное охлаждение для всей конструкции.
У меня есть компьютерный вентилятор мм 12V, 0,15A и зарядка от старой мобилки 5V, 0. Если я это соединю и включу в сеть, вентиль не сгорит? Будет работать хоть вполсилы?
На сайте радиочипи представлены принципиальные схемы сабвуферов, собранные своими руками
Высококачественный усилитель мощности низкой частоты аудио сигнала. Наконец-то хватило времени закончить проект реализации усилителя из серии усилителей YES. Проектирование печатной платы на момент лета года началось 2 года назад! В определенных кругах данный усилитель пользуется повышенным вниманием в виду его высочайших качественных характеристик. С глубокой ООС. Поэтому данный усилитель привлек наше внимание для повторения.
Набор для сборки оконечного усилителя НЧ Вт Усилитель мощности предназначен для передачи в нагрузку высококачественных усилителя.
Транзисторный усилитель мощности на 100 Ватт
Войти через. Гарантия возврата денег Возврат за 15 дней. Защита Покупателя. Помощь Служба поддержки Споры и жалобы Сообщить о нарушении авторских прав. Экономьте больше в приложении! Корзина 0. Мои желания. Войти Войти через.
Высококачественный усилитель мощности 100 Вт
Войти через. Гарантия возврата денег Возврат за 15 дней. Защита Покупателя. Помощь Служба поддержки Споры и жалобы Сообщить о нарушении авторских прав. Экономьте больше в приложении!
Введите электронную почту и получайте письма с новыми самоделками.
Free Schematics
Основные технические характеристики усилителя мощности:. Нет предела совершенствованию! За прошедшие два года в исходную схему УМЗЧ был внесен ряд изменений, улучшающих характеристики усилителя. Построение усилителя с виртуальной средней точкой дает свои преимущества: не требуется выставление нулевого напряжения, а также не нужна защита АС от постоянного напряжения на выходе усилителя; проще подобрать изготовить трансформатор с двумя отдельными обмотками для усилителя с фиксированной средней точкой требуется четыре отдельные обмотки на одном трансформаторе либо два трансформатора с двумя обмотками. В отличие от предыдущей версии усилителя Василича с N-канальным выходным каскадом Никитина в новой схеме я отказался от блока питания с плавающей средней точкой.
Усилитель мощности звука Aiyima MX50 SE (2*100Вт) [Конструктор]
Усилитель предназначен для озвучивания залов средних размеров. При дополнении его предусилителем соответствующей чувствительности, оборудованным регулятором тембра, может работать с электрической гитарой, органом или магнитофоном. Усилитель приспособлен для работы с группой динамиков с сопротивлением 4 Ом. Во время включения усилителя его выход следует нагрузить комплектом резисторов большой мощности. Перед выключением питания монтажные потенциометры R5 и R8 нужно установить в среднее положение, а потенциометр R15 — на самую малую величину сопротивления. После включения питания вместо предохранителя В1 следует включить миллиамперметр.
Данный набор позволяет построить высококачественный оконечный усилитель мощности. Дополнив его предварительным усилителем и блоком .
Схема усилителя практически симметрична рис. В УМЗЧ используется раздельное питание каскадов, причем выходной каскад питается пониженным напряжением. Такой подход хорошо себя зарекомендовал в усилителях промышленного производства.
Post a Comment. Wednesday, 29 May Усилитель мощности низкой частоты для генератора сигналов. Усилитель мощности низкой частоты для генератора сигналов Г Усилители мощности низкой частоты в разных вариантах были разработаны для повышения нагрузочной способности генератора сигналов низкочастотного Г и использовались при проведении опытов с магнитострикционными преобразователями различных типов, динамическими головками, низкочастотными и высокочастотными излучателями звука, соленоидами, трансформаторами и т. Помимо генератора Г совместно с усилителями могут использоваться и другие источники сигнала с подходящими параметрами. Низкочастотный усилитель мощности 15 Вт Параметры усилителя: диапазон рабочих частот 20 Гц
Основные достоинства этого усилителя — это простота сборки, ненадобность настройки, доступность и низкая стоимость элементов, из которых он состоит.
Данный набор позволяет построить высококачественный оконечный усилитель мощности. Дополнив его предварительным усилителем и блоком питания, вы получите прекрасный музыкальный усилитель, которому по плечу воспроизведение музыки любого жанра и направления. Так же, он подойдет в качестве усилителя для сабвуфера. Усилитель построен по классической схеме, с входным дифференциальным каскадом на транзисторах VT1, VT2. Транзистор VT3 является источником тока для питания дифференциального каскада.
Войти через. Гарантия возврата денег Возврат за 15 дней. Защита Покупателя.
Качественный усилитель 100Вт+100Вт
Качественный усилитель 100Вт+100Вт
Конструктивно усилитель выполнен в алюминиевом корпусе и включает в себя четыре основных блока: два канала оконечных усилителей, блок питания и защиту акустической системы.
Усилители звуковой частоты выполнены по популярной, и можно сказать уже легендарной схеме «Оплеуха микрухам Mark. II», разработчиком которой является Илья Стельмах (Nem0).
Схема усилителя ОМ Mark. II
Основные технические характеристики ОМ Mark. II
К статье приложена печатная плата УНЧ в формате «LAY6». На этой плате можно собрать более обновленную схему «Оплеуха микрухам 2.5».
Схема ОМ 2.5 и основные характеристики
Компоненты
В качестве неполярных конденсаторов я применил пленочные емкости, за исключением C3-C5 – керамические. В качестве C2 желательно применить неполярный электролитический конденсатор, что я и сделал.
Электролитические полярные конденсаторы должны быть рассчитаны на напряжение, больше питающего напряжения на 20-30%, поэтому я применил емкости на 50В.
Все резисторы мощностью 0.25Вт за исключением R26-R29 и R30, их мощность должна быть 2Вт и желательно они не должны быть проволочными.
В качестве R3 и R16, по рекомендации автора схемы, я установил многооборотные подстроечные резисторы. Они позволяют производить плавную и легкую установку тока покоя и плавно выставлять нулевую постоянную составляющую на выходе УНЧ.
Регулятор громкости я установил китайский на 100кОм, другого не нашел. Перебрав семь штук так и не нашел с одинаковым сопротивлением каналов. По возможности не используйте этот тип переменных резисторов, иначе при повороте ручки регулятора в одной колонке будет слышен сигнал, а в другой еще нет, то есть не симметричная регулировка. Сопротивление регулятора громкости может быть от 20кОм до 100кОм.
Транзисторы должны быть оригинальными, иначе возможны возбуждения или вовсе усилитель не запуститься, или даже выйдет из строя при запуске.
Автор предлагает следующие замены транзисторов:
Я замены аналогами не производил, а устанавливал на плату только указанные на схеме транзисторы.
Транзисторы VT9, VT13, VT14 я закрепил на теплоотводе через изоляционные прокладки, чтобы исключить контакт их коллекторов с радиатором.
Питание усилителя
Источником у меня служит импульсный блок питания с выходным напряжением ±36В на холостом ходу, который обеспечивает выходную мощность 200Вт. Его конструкцию я описывал в статье «Надежный ИИП для усилителя».
Напряжение ±36В (на полной нагрузке ±31.5В) было подобрано таким образом, чтобы усилитель развивал мощность 50Вт+50Вт на нагрузку 8Ом, без искажения синусоиды на выходе.
На печатных платах ОМ2 я уменьшил емкость электролитических конденсаторов по питанию, а точнее некоторые электролиты были заменены небольшими емкостями пленочных конденсаторов. Это действие было направлено на исключение срабатывания защиты ИИП при старте. В каждом плече у меня осталось чуть больше 1000мкФ, что для импульсного источника мощностью 200Вт более чем достаточно.
ИИП имеет защиту от короткого замыкания, что очень полезно настраивая и проверяя усилитель.
Защита акустической системы
При выходе из строя транзисторов оконечных каскадов ОМ2 на акустическую систему поступит напряжение питания и акустика выйдет из строя. Для исключения этой неприятной ситуации я применил защиту АС от усилителя «Бриг», описанную в статье «Защита акустических систем». Защита отлично срабатывает при появлении постоянной составляющей на выходе усилителя, начиная с напряжения ±1.5В. Кроме того, защита обеспечивает задержку при включении, это избавляет от появления в акустике различных щелчков и других переходных процессов при подаче питания на устройство в целом.
Питание защиты я организовал через однополупериодный выпрямитель от вторичной обмотки импульсного трансформатора, а также убрал электролитический конденсатор по питанию на плате защиты, вместо него поставил пленочный на 330нФ. Эти действия обеспечили практически мгновенное отключение акустики при отключении питания аппарата, избавив от щелчка в акустической системе при выключении.
Конструкция усилителя
Для одного канала ОМ2 (ОМ2.5) необходим теплоотвод с площадью поверхности 700?1000см2, поэтому корпус аппарата выбран с боковыми радиаторами, площадь поверхности которых составляет 850см2.
Как говорилось выше, транзисторы VT9, VT13, VT14 установлены на радиаторы через силиконовые прокладки. Ставить изоляционные втулки на них нет необходимости, так как исполнение транзисторов исключает касание крепежного винта с их фланцами.
Все платы установлены на латунные стойки 6мм и 8мм, которые прикручены к нижней крышке шасси.
На печатной плате не предусмотрено соединение сигнальной и основной земель, поэтому необходиму установить перемычку, иначе усилитель работать не будет.
Корпус аппарата подключен к общему проводу источника питания только в одном месте.
Для минимизации наводок на слаботочные сигнальные провода, проходящие от входов RCA (тюльпаны) до входной части ОМ2 (ОМ2.5), эти провода свиты в витую пару. Также, для уменьшения излучения от силовых проводов (питание, акустика), эти провода тоже свиты.
С той же целью, регулятор громкости, сопротивлением 100кОм, вынесен как можно ближе к гнездам RCA. Для этого использован вал диаметром 6мм.
Изначально вал вращался, контактируя с алюминиевой вставкой, что при трении вызывало помехи и на средней громкости, при вращении регулятора срабатывала защита АС. Для устранения этого дефекта была установлена фторопластовая шайба.
Сначала я хотел установить экраны между платами ОМ2 и ИИП, но с данной компоновкой усилителя, в акустике не слышен высокочастотный фон, как предполагают любители линейных блоков питания.
На переднюю панель выведен светодиод индикации включения, питающийся от положительной шины (+36В) через резистор 6.8кОм 0.5Вт.
На заднюю панель выведены гнезда RCA и гнезда типа «бананы» для подключения акустики. Все гнезда установлены через изоляционные втулки и шайбы, гнезда ни в коем случае не должны контактировать с корпусом шасси.
Настройка и первый запуск
Внимание!!!
Если вы повторяете данную схему, то необходимо перед первым запуском движок подстроечного резистора R3 выкрутить на середину. Подстроечный резистор R16 необходимо выкрутить таким образом, чтобы между базой и эмиттером VT9 было максимальное сопротивление.
После десятиминутного прогрева, замыкаем входы усилителя на общий провод, либо выкручиваем регулятор громкости на минимум. Далее устанавливаем щупы милливольтметра постоянного тока между эмиттерами VT13 и VT14, и вращая движок R16, выставляем 30-60мВ, что соответствует току покоя 60-130мА при сопротивлении R26-R29 0.47Ом. Я выставил падение напряжения на эмиттерных резисторах 50мВ, их суммарное сопротивление 0.47Ом.
Итого, Iпокоя = 50мВ/0.47Ом = 105мА.
Подключив щупы милливольтметра постоянного тока к выходу усилителя, вращая движок R3, выставляем напряжение постоянного тока равное 0мВ.
После чего, я подключил акустическую систему, и выполнил прогон на средней громкости в течении 10мин, а после повторил настройку снова.
Прогон и испытание
Так как я проектировал свой аппарат на нагрузку сопротивлением 8Ом, то на каждый выход я установил резистор сопротивлением 8Ом. Резисторы прижаты к теплоотводу.
На вход я подал синусоидальный сигнал частотой 1000Гц 0.65В. Постепенно, выкручивая регулятор громкости на максимум, я вывел усилитель на предельную мощность, при которой еще не срезается верх синусоиды (нет клиппинга). Напряжение на резисторах составило 19В, что соответствует чистой мощности 45Вт на каждый канал с сопротивлением нагрузки 8Ом. Максимальная мощность каждого канала в клиппинге составила 65Вт.
На мощности 50Вт+50Вт я прогнал усилитель в течении 20 минут, боковые радиаторы нагрелись до 500С, Это вполне нормально. Диоды Шоттки на ИИП нагрелись до 1050С, трансформатор до 650С, при этом, верхняя крышка шасси была закрыта.
Такой нагрев ИИП нормальный, так как учитывая КПД ОМ2 равный 55%, блок питания отдавал мощность 180Вт практически на статическую нагрузку (синус). При прослушивании музыкальных программ нагрев значительно снизиться.
Возбуждение усилителя
Если вы, как и я собрали усилитель качественно, смыли остатки флюса, а усилитель возбуждается (слышны щелчки, писк, гудение, повышенный нагрев), то возможно это вызвано некачественными компонентами или другими причинами. Я заметил возбуждение одного канала при измерении мощности.
На около предельной мощности низ синусоиды имел следующий вид:
Автор схемы дает несколько рекомендаций для решения проблемы самовозбуждения:
Увеличив C5 до 44пФ, сигнал стал четким и красивым. Спасибо товарищу Nem0 за схему и рекомендации!
В целом, усилитель работает отлично, звучит мощно и насыщено.
Схема, печатная плата и характеристики усилителя ОМ2 (ОМ2.5) взяты из сообщества «[Nem0] Аудиотехника и Радиоэлектроника».
Печатная плата ОМ2 (ОМ2.5)
Рекомендации по выбору деталей
С TDA7294 трудно взять желаемых 100 Вт. Поэтому трансформатор на 120 Вт вполне подходит. С ним может достигаться мощность порядка 2 x 60W и не больше.
А вообще, наигравшись с TDA и LM, рекомендуем посмотреть в сторону STK4241 или STK4050. Они действительно более мощные и лучшие усилители звука. Что касается LM или TDA, по коэфициенту искажений их даже не сравнить с STK. Так что если вы собираетесь делать реально приличный усилитель мощностью 2 х 100 Вт, сделайте это на двух STK4050 (по паспорту они смело выдадут и по 200). В процессе радиолюбительской практики было сделано в общей сложности штук 10 усилителей на STK, и никто не подвел.
Блок питания устройства
Питание для силовых блоков УМЗЧ реализуется на двух источниках питания и двух трансформаторах. Трансформаторы TST300 / 022 2x40V, после выпрямления дают примерно +55 В симметричного напряжения на канал. То же самое касается мощности — по 300 ВА на канал. Напряжение фильтруется четырьмя электролитами 10000 мкФ, также на каждый канал. Кроме того, трансформаторы имеют систему плавного пуска. Примерную схему смотрите тут.
Блоки защит УНЧ
Усилители мощности были дополнены защитными цепями, которые будут работать, когда:
- на выходе динамиков появляется постоянное напряжение.
- произойдет короткое замыкание на выходе громкоговорителя.
- температура радиатора будет превышать 85 градусов.
- после включения питания идёт задержка поключения колонок на 4 сек.
- после отключения питания немедленно отключаются динамики.
Полезное: Ионофон: плазменный динамик
Состояние системы сигнализируется двумя красными светодиодами на передней панели.
Охлаждающая система
Радиаторы оконечных транзисторов дополнительно получили систему охлаждения, но вентиляторы начнут работать лишь когда рабочая температура превышает 60C, пока радиаторы не остынут. На задней стенке смонтированы две кнопки для управления работой системы охлаждения время от времени или для постоянного принудительного охлаждения отдельно для каждого канала. Рабочее состояние индицируется двумя зелеными светодиодами на передней панели.
Список компонентов схемы
- 0R22 5,0 Вт Резистор (R19, R25) 2 шт.
- 1K0 0,25 Вт 5% резистор (R9, R10) 2 шт.
- 1K2 0,25 Вт 5% резистор (R14 ) 1 шт.
- 1N4148 диод (D1, D2) 2 шт.
- 1N5404 диод (D3, D4, D5, D6) 4 шт.
- 2K2 0,25 Вт 5% резистор (R23) 1 шт.
- МОП-транзистор 2SJ162 (Q3) 1 шт.
- 2SK1058 МОП-транзистор (Q5) 1 шт.
- 3K9 0,25 Вт 5% резистор (R12, R13) 2 шт.
- 10R 1.0W 5% (R24) 1 шт.
- 10K 0.25W 5% (R8) 1 шт.
- 10u 16V конденсатор (C1) 1 шт.
- 47k 0.25W 5% резистор (R2, R3, R15, R16) 4 шт.
- Конденсатор 47U 35 В 8 мм ( C2) 1 шт.
- Керамический конденсатор 82P 50 В, 5 мм (C5, C6) 2 шт.
- Керамический конденсатор 100N 50 В (C3, C7) 2 шт.
- 470R 0,25 Вт 5% резистор (R5, R6) 2 шт.
- 470P / 50V 5 мм керамические конденсаторы (С4) 1 шт.
- 4700u 25 мм 63V конденсатор (С8, С9) 2 шт.
- транзистор BD139 225 (В9, В10) 2 шт.
- транзистор BD140 225 (В7, В8) 2 шт.
- транзистор MPSA56 К 92 (Q1, Q12) 2 шт.
- Трансформатор 40 В — 0 — 40 В 3 А 1 шт.
Усилитель разрабатывался давно и проработал около 30 лет. Очень важно впаять качественные фильтрующие конденсаторы с низким эквивалентным сопротивлением. Например можете попробовать серию Nichion Gold, но получите ещё более качественные результаты с конденсаторами Hitano. Если схема показалась вам сложноватой — более простой УМЗЧ на 100 Ватт смотрите по ссылке.
Подключение регулятора громкости
Если предусилитель отсутствует, то регулятор громкости подключается непосредственно к усилителю. Важно, чтобы входные цепи не имели контакта с «землей» или с корпусом усилителя.
В качестве регулятора рекомендуется использовать переменный резистор (потенциометр) сопротивлением 30…50 кОм. Предельные значения сопротивления регулятора громкости 5…100 кОм, но при этом возможно небольшое ухудшение качества звучания.
Переменный резистор лучше использовать с экспоненциальной зависимостью сопротивления от угла поворота. Тогда при вращении ручки регулятора, громкость будет изменяться пропорционально углу поворота. Такие переменные резисторы российского производства имеют в обозначении букву В, а резисторы произведенные не в России – букву A.
Топ-11 лучших брендов усилителей мощности в мире 2022 г. – Мой новый микрофон
Если вы слушаете звук из громкоговорителей, практически гарантировано, что в цепи аудиосигнала присутствует усилитель мощности. Если вы не видите блок усилителя, вероятно, он встроен в активный динамик. Если динамик пассивный, то потребуется усилитель мощности. Эта статья о последнем из двух случаев.
Усилитель(и) мощности аудиосистемы необходим для получения наилучших результатов. Выбор правильного усилителя для ваших громкоговорителей и общей звуковой системы — важное решение. Есть так много вариантов, когда дело доходит до выбора усилителя мощности. В этой статье мы поговорим о лучших и наиболее известных брендах/производителях, на которых следует обратить внимание при выборе лучшего усилителя мощности для вашей установки.
The top 11 best power amplifier brands are:
- Crown Audio
- Niles
- McIntosh
- NAD Electronics
- Anthem
- Cambridge Audio
- Rega Research
- Parasound
- Schiit
- Pass Labs
- Linear Tube Audio
В этой статье мы более подробно обсудим каждую из этих марок и объясним, почему они входят в число 11 лучших марок усилителей мощности. Для каждого бренда я поделюсь страной происхождения, немного истории, примером самой продаваемой или флагманской модели и ссылкой на официальный сайт.
Связанные статьи My New Microphone:
• Полный список: бренды/производители аудиоусилителей (+ примеры)
• Ресивер или усилитель: какой купить?
Нажмите здесь, чтобы вернуться к статьям My New Microphone о брендах/производителях музыкального оборудования.
Crown Audio
Crown Audio — ведущий производитель усилителей в отрасли. Компания разрабатывает и производит усилители для кинотеатров, инсталляций, гастролей, портативных систем звукоусиления и коммерческого аудио.
Благодаря своей страсти к инновациям и многолетнему опыту Crown Audio зарекомендовала себя как популярный бренд усилителей мощности для домашних, коммерческих и крупных систем громкой связи.
Философия компании Crown заключается в том, чтобы проектировать, производить и обслуживать каждое свое изделие так, как если бы они были покупателем. Эта дополнительная забота и внимание к деталям сыграли первостепенную роль в долголетии Crown как одного из лучших производителей усилителей мощности на мировом рынке.
Примечательный усилитель: Crown Audio XLi 3500 (ссылка для проверки цены на Amazon).
Crown Audio XLi 3500Компания Crown International была основана в 1947 году Кларенсом К. Муром как «Международная радиоэлектронная корпорация» в Элкхарте, штат Индиана, США. Компания была приобретена Harmon International (дочерняя компания южнокорейской Samsung Electronics) в 2000 году. Сегодня штаб-квартира Crown Audio находится в Лос-Анджелесе, штат Калифорния, США.
Официальный веб-сайт: Crownaudio.com
Материнская компания: Harmon Internation (Samsung Electronics)
Niles
Niles Audio находится в авангарде инноваций в области звукового оборудования с конца 1970-х годов. Компания оказала почти мгновенное влияние на отрасль, разработав системы управления выбором домашних аудиоколонок.
С тех пор Найлз стал синонимом высококачественных домашних аудиосистем. Это видно по их невероятным усилителям мощности для домашних развлечений, многие из которых интегрируются с системами освещения и климат-контроля.
Так что, если вы ищете усилитель мощности, который подойдет для вашего нового домашнего кинотеатра или развлекательной комнаты, у Найлса, скорее всего, есть то, что вам нужно (и, возможно, даже больше)!
Примечательный усилитель: Niles SI-2150 (ссылка для проверки цены на Amazon).
Niles SI-2150Компания Niles была основана в 1978 году в Майами, штат Флорида, США. Linear LLC (теперь известная как Nortek Security & Control) приобрела Niles Audio в 2005 году. Сегодня штаб-квартира компании находится в Карлсбаде, Калифорния, США.
Официальный сайт: nilesaudio.com
Материнская компания: Nortek Security & Control.
McIntosh
McIntosh является одним из ведущих производителей ламповых усилителей, если не лучшим, и, безусловно, заслуживает места в этом списке. Компания также разрабатывает превосходные полупроводниковые модели, которые поддерживают высокий уровень качества, ожидаемый от продуктов McIntosh.
Обладая более чем полувековым опытом, компания McIntosh зарекомендовала себя как производитель одних из самых высококачественных домашних аудиосистем в мире. Компания установила очень высокие стандарты производительности, надежности и обслуживания.
Статья по теме: Улучшают ли усилители качество звука?
McIntosh тратит много времени на концептуализацию и разработку своих усилителей мощности, чтобы они были лучшими для клиентов. Они постоянно расширяют границы, чтобы превзойти свои собственные стандарты, и это стремление можно услышать, просто послушав один из их многочисленных усилителей мощности.
Примечательный усилитель: McIntosh MC152 (ссылка для проверки цены на Crutchfield).
McIntosh MC152 Лаборатория McIntosh была основана в 1949 году Фрэнком Макинтошем в Бингемптоне, Нью-Йорк, США. Штаб-квартира компании по-прежнему находится в Бингемптоне.
Официальный веб-сайт: mcintoshlabs.com
McIntosh также фигурирует в следующих статьях My New Microphone:
• 11 лучших производителей фонокорректоров/предусилителей в мире
• 21 лучший бренд HiFi Audio на рынке
Электроника NAD
NAD Electronics — уважаемый производитель усилителей, проигрывателей, ЦАПов, наушников и многого другого. Доступные по цене высококачественные усилители компании сделали их фаворитами многих фанатиков Hi-Fi, а их усилители мощности поместили их в этот список!
На самом деле, NAD 3020, произведенный в 1970-х годах, является одним из самых продаваемых усилителей Hi-Fi, когда-либо появлявшихся на прилавках магазинов. Этот блокбастер усилителя мощности дал NAD репутацию производителя высококачественных продуктов по доступным ценам.
С тех пор компания продолжила свой путь к совершенству, производя еще много усилителей для домашних аудиосистем аудиофилов.
Примечательный усилитель: NAD D 3020 V2 (ссылка для проверки цены на Amazon).
NAD D 3020 V2Компания New Acoustic Dimension была основана в 1972 году доктором Мартином Л. Боришем в Лондоне, Англия. В 1991 году NAD была приобретена датской фирмой AudioNord и впоследствии продана Lenbrook Group в Пикеринге, Онтарио, Канада, в 1919 году.99. Сегодня штаб-квартира компании находится в Пикеринге.
Официальный сайт nadelectronics.com продукты, чтобы предоставить пользователям самые передовые инструменты для простого подключения, управления, оптимизации и питания всех своих развлекательных систем. Усилитель мощности лежит в основе многих систем, и Anthem предлагает фантастический выбор высококачественных усилителей на выбор.
Опыт Anthem в этой области позволяет им постоянно обновлять свои конструкции, чтобы идти в ногу со временем, используя множество запатентованных технологий для включения в свои усилители. Их усилители мощности являются первоклассными с точки зрения надежности, функциональности и соотношения цены и качества.
Все усилители Anthem разрабатываются и производятся собственными силами с использованием тщательно отобранных компонентов и невероятного внимания к деталям.
В результате получается бутик-производительность по цене крупного производителя.
Примечательный усилитель: Anthem STR (ссылка для проверки цены на Crutchfield).
Усилитель мощности Anthem STRКомпания Sonic Frontiers Inc. (первоначальный владелец бренда Anthem) была основана в 1988 году Крисом Джонсоном и Джоном Слоаном в Онтарио, Канада. Paradigm Electronics из Торонто приобрела Sonic Frontiers и бренд Anthem в 1998 году. Сейчас штаб-квартира компании находится в Миссиссоге, Онтарио, Канада.
Официальный сайт: anthemav.com
Anthem также упоминается в следующей статье My New Microphone:
• 11 лучших брендов AV-ресиверов в мире
Cambridge Audio
Cambridge Audio — еще один превосходный производитель усилителей мощности, который гордится тем, что предоставляет слушателям лучший возможный звук по самой справедливой цене. Эта миссия очевидна во всем оборудовании Cambridge Audio, включая, конечно же, его усилители мощности.
Эта отмеченная наградами компания занимается созданием мощных усилителей с невероятной детализацией. Усилители, которые можно выкрутить без потери баланса звука.
Вы можете быть уверены, что усилитель мощности Cambridge Audio обеспечит чистое и точное представление того, что задумали артисты, только громче! Это ставит их в топ-11 лучших производителей усилителей мощности на рынке.
Примечательный усилитель: Cambridge Audio Azur 851W (ссылка для проверки цены на Amazon).
Cambridge Audio Azur 851WКомпания Cambridge Audio начала свою деятельность как подразделение компании Cambridge Consultants в 1968 году. Как следует из названия, она была основана в Кембридже, Англия. Сегодня штаб-квартира компании находится в Лондоне, Англия, Великобритания.
Официальный веб-сайт: cambridgeaudio.com
Cambridge Audio также упоминается в следующей статье My New Microphone:
• 11 лучших производителей усилителей для наушников в мире 1
90 вероятно, наиболее известен своими вертушками.

Компания Rega создала достойный ассортимент усилителей мощности, предназначенных для идеальной интеграции в любую аудиосистему класса Hi-Fi.
Их усилители мощности спроектированы и изготовлены с учетом практичности и совершенства звучания, и, как правило, они намного превосходят свой ценовой класс.
Примечательный усилитель: Rega Osiris (ссылка на усилитель на официальном сайте Rega).
Rega OsirisRega Research была основана в 1973 году Тони Релфом и Роем Ганди в Эссексе, Англия, Соединенное Королевство.
Официальный сайт: rega.co.uk
Rega Research также фигурирует в следующих статьях My New Microphone:
• Топ-11 лучших производителей проигрывателей грампластинок в мире
• Топ-11 лучших производителей фоно-картриджей в мире
Parasound
Parasound — это лучший выбор для потребителей, которые ищут профессиональный звук в усилителях мощности. Компания полностью посвящена производству оборудования с первоклассным звуком по доступным ценам.
Parasound тщательно тестирует каждый из своих усилителей мощности, чтобы гарантировать выход на рынок только лучших из лучших. Мы не только получаем усилитель мощности по невероятной цене, но и часть оборудования, которое прослужит долгое время в нашей звуковой установке.
Бескомпромиссное качество и обслуживание клиентов (даже после продажи) лежат в основе философии Parasound, благодаря чему они занимают место в списке лучших брендов усилителей мощности в мире.
Примечательный усилитель: Parasound New Classic 275 V2 (ссылка для проверки цены на Amazon).
Parasound New Classic 275 V2Компания Parasound была основана в 1981 году Ричардом Шрамом в Сан-Франциско, штат Калифорния, США, где и по сей день находится штаб-квартира компании.
Официальный сайт: parasound.com
Parasound также фигурирует в следующих статьях My New Microphone:
• 11 лучших производителей фонокорректоров/предусилителей в мире
• 11 лучших производителей настольных ЦАП (цифро-аналоговых преобразователей)
Schiit
Schiit — уважаемый американский производитель аудиооборудования, предлагающий впечатляющие усилители мощности в своем ассортименте.
Каждое изделие Schiit тщательно разработано и изготовлено в Калифорнии, а все внешние детали производятся в Соединенных Штатах в соответствии с самыми высокими стандартами.
Все усилители мощности Schiit рассчитаны на долговечность и надежность, что редко встречается в жизни усилителя мощности. Эта чрезмерная конструкция, если хотите, сделала усилители Schiit одними из самых долговечных на рынке.
Каждый усилитель мощности изготавливается вручную и должен пройти интенсивное тестирование, прежде чем он будет выпущен на рынок. Обслуживание клиентов и поддержка также находятся на высшем уровне, чтобы обеспечить наилучшие текущие результаты, возможные при покупке усилителя Schiit.
Примечательный усилитель: Schiit Ragnarok (ссылка для проверки цены на официальном сайте Schiit).
Schiit Ragnarok Компания Schiit была основана в 2010 году Джейсоном Стоддардом (ранее работавшим в Sumo) и Майком Моффатом (ранее работавшим в Theta) в Валенсии, штат Калифорния, США, где и по сей день находится штаб-квартира компании.
Официальный сайт: schiit.com
Компания Schiit также фигурирует в следующих статьях My New Microphone:
• 11 лучших производителей усилителей для наушников в мире
• 11 лучших производителей настольных ЦАП (цифро-аналоговых преобразователей)
Pass Labs
Pass Laboratories — одна из лучших компаний, занимающихся разработкой и производством полупроводниковых усилителей.
Их усилители мощности класса A и класса AB являются одними из лучших в мире и поместили Pass в этот список!
В каждый усилитель мощности Pass вложено много усилий, навыков и инноваций. Эти атрибуты проявляются в прекрасно звучащих устройствах с логотипом Pass. Те самые усилители, которыми пользуются аудиофилы по всему миру.
Этот бренд стремится совершенствоваться каждый день, внедряя при этом инновационные технологии усилителей. Результатом являются невероятно звучащие усилители и, что более важно, довольные клиенты.
Примечательный усилитель: Pass Labs X350.8 (ссылка для проверки цены на USA Tube Audio).
Pass Labs X350.8Pass Laboratories была основана в 1991 году Нельсоном Пассом. Компания базируется в Оберне, штат Калифорния, США.
Официальный сайт: passlabs.com
Linear Tube Audio
Linear Tube Audio — производитель высококачественных аудиосистем, миссия которого — вернуть музыку к жизни с помощью доступных продуктов. Их уважаемые усилители мощности предполагают, что эта миссия постоянно выполняется.
Каждый усилитель LTA разработан с использованием технологии ZOTL. ZOTL — это патент Дэвида Бернинга со сложной конструкцией, эффективно сочетающей «ламповый тон» с «твердотельными деталями». С момента дебюта технологии ZOTL LTA была единственной компанией, способной успешно реализовать патент Бернинга в промышленных масштабах.
Эта уникальная технология не только делает усилители мощности LTA уникальными, но и обеспечивает невероятные звуковые характеристики каждого усилителя мощности LTA.
Полностью произведенные в Америке усилители мощности LTA являются одними из лучших в мире, обеспечивая ламповый характер с точностью полупроводниковой электроники с помощью удивительной технологии ZOTL.
Примечательный усилитель: Linear Tube Audio ZOTL40 Reference (ссылка для ознакомления с ценой на официальном сайте LTA).
Linear Tube Audio ZOTL40 АртикулКомпания Linear Tube Audio была основана в 2015 году Марком Шнайдером в Такома-Парке, штат Мэриленд, США, где и по сей день находится штаб-квартира компании.
Официальный веб -сайт: Lineartubeaudio.com
Аудио линейной трубки также представлен в следующей статье в моей новой статье:
• Лучшие бренды усилителя для наушников в мире
Honorable
- 7373737373737373737373737398
- Polk Audio
- ELAC
- Zanden Audio Systems
- Zesto Audio
- Hegel
- Technics
- AVM
- Triode Corporation
- PS Audio
- D’Agostino
- Bryston
- Gamut Audio
Honorable.
Russound Выбор профессионального аудиосистемы для вашего автомобиля или домашнего усилителя мощности может быть сложным. По этой причине я создал «Полное руководство покупателя усилителя мощности My New Microphone». Ознакомьтесь с ним, чтобы получить помощь в выборе лучшего усилителя мощности для ваших приложений.
Эта статья была одобрена в соответствии с редакционной политикой My New Microphone.
Лучшие усилители | Звук и изображение
Потоковые усилители | |
Потоковый усилитель Sonos Amp: $599 Sonos Amp — это чудо простоты и универсальности, которое улучшит и расширит любую мультирумную музыкальную систему Sonos. Помимо мощной мощности 2 x 125 Вт (при сопротивлении 8 Ом), он поддерживает беспроводную платформу Apple AirPlay 2, позволяет передавать звук из любого источника — даже с проигрывателя — по беспроводной сети по всему дому и может быть задействован для питания. передние или задние динамики в беспроводном домашнем кинотеатре. (апрель/май 2019 г. ![]() | |
Интегрированный потоковый усилитель Cambridge Audio Evo 150: 3000 долларов США Английская компания Cambridge Audio за более чем 50 лет своего существования разработала ряд передовых аудиотехнологий и не собирается сдаваться. Новый потоковый усилитель Evo 150 — это многофункциональная музыкальная система «все в одном», которая сочетает в себе надежный усилитель мощностью 2 x 150 Вт с очень мощным проводным/беспроводным музыкальным стримером, усилителем для наушников и фонокорректором с подвижным магнитом в компактном корпусе. шасси с характерными боковыми деревянными панелями. Все, что вам нужно сделать, это добавить колонки и отправиться в свое музыкальное путешествие. Обозреватель Говард Кнеллер поручился за звуковое мастерство 150: «Он звучал фантастически с каждым динамиком, с которым я его соединил» и поддерживал широкую и глубокую звуковую сцену. декабрь/январь 2022 г., прочитать полный обзор) | |
Linn Majik DSM Streaming Integrated Amplifier: $3835 Majik DSM сочетает в себе беспроводное потоковое устройство с поддержкой 24-192/DSD, предусилитель и 2 x 50-ваттных усилителя мощности в компоненте, которым можно управлять с помощью стандартного пульта дистанционного управления или приложение с удобным универсальным инструментом поиска. ![]() | |
Интегрированный потоковый усилитель NAD Masters M33: 4 999 долл. США Долгожданная стереосистема Master Series M33 от NAD — это стереофонический шедевр, сочетающий в себе современную мощность и 32-битное цифро-аудио преобразование с впечатляющим набором разъемов и многокомнатная потоковая передача через платформу NAD BluOs или AirPlay 2 в элегантном корпусе. M33 выдает 200 Вт на сторону (или угрожающие 700 Вт в мостовом режиме!) В дополнение к предоставлению доступа к ведущим сервисам потоковой передачи музыки, включая Tidal, Spotify и Qobuz, BluOS совместима с MQA и поддерживает Bluetooth с поддержкой aptX HD. ![]() | |
Усилители мощности | |
Marantz MM7055: 1200 долларов США Рецензент Майкл Фремер, протестированный в качестве помощника для процессора объемного звучания Marantz AV7005, нашел MM7005 компетентным исполнителем, который соответствует своей скромной цене. Номинальная мощность 140 Вт на канал при сопротивлении 8 Ом при двух задействованных каналах достигла 108 Вт при задействовании всех 5 каналов при нашем низком показателе искажений 0,1%. Несмотря на то, что он пошел на некоторые хирургические компромиссы по сравнению с гораздо более дорогим референсным усилителем Фремера, «его музыкальное сердце было в нужном месте и по непревзойденной цене». ![]() | |
Outlaw Audio Модель 7500: 1599 долларов США Только для Интернета Outlaw Audio является фаворитом среди наших сотрудников за его высокую стоимость, и 5-канальная модель 7500 является прекрасным примером. Рецензент Гэри Алтунян назвал его «отличной динамикой и запасом по запасу» и «многомерным воспроизведением звуковой сцены». Его номинальная мощность составляет 200 Вт (среднеквадратичное значение) на канал, при этом все каналы подключены к нагрузке 8 Ом с низким уровнем искажений 0,03%, но в наших стендовых испытаниях этот показатель легко превышался. Добавьте аудиофильские функции, такие как сбалансированные аудиовходы и вход для удаленного триггера, и вы получите большую громилу, которая великолепно звучит по смехотворно низкой цене. (Сентябрь 2008 г., Читать полный обзор) | |
Четырехканальный усилитель AudioControl Avalon G4: 2 200 долл.![]() Avalon G4 позволяет легко увеличить мощность существующей системы для соответствия требованиям объемного звучания Dolby Atmos или DTS:X за счет добавления четырех 230-ваттных каналов. не нужно выбрасывать любую передачу. Но он достаточно гибкий, чтобы удовлетворить и другие приложения. Используйте его четыре канала для питания динамиков во второй зоне или соедините их, чтобы создать мощный стереофонический блок мощностью 2 x 800 Вт, который можно использовать с балансным или небалансным подключением динамиков. Независимо от того, как он развернут, G4 — превосходная производительность, которая не разочарует. На него даже распространяется щедрая пятилетняя гарантия. (март/апрель 2020 г., Читать полный обзор) | |
Legacy Audio Powerbloc2 и Powerbloc4: 1800 долл. США, 2950 долл. США Еще один пример усилителя класса D аудиофильского качества, на этот раз в виде двух усилителей от Legacy Audio — двухканального Powerbloc2 и четырехканального Powerbloc4. ![]() | |
$2500 > | |
Parasound Halo A 52+: 2 995 долларов Компания Parasound привлекла известного дизайнера Джона Керла для создания усилителя Halo A 52+, менее дорогого аналога популярного, но дорогого усилителя A 51 компании. И это видно. Пятиканальный усилитель представляет собой универсальное устройство с входным и драйверным каскадами, работающими в чистом режиме класса A, и выходным каскадом класса A/AB, способным выдавать чистую мощность с достаточным запасом мощности как для фильмов, так и для музыки. «Новый пятиканальный усилитель Parasound обеспечивает чистый, динамичный звук и обладает достаточным запасом мощности для обработки взрывных эффектов в саундтреках к фильмам», — заключил рецензент Эл Гриффин. ![]() | |
Cary Audio Design Model 7.125: 3 995 долл. США Мы дважды тестировали этого 7-канального гиганта с различными препроцессорами Cary и оба раза были впечатлены. Он рассчитан на 125 Вт на канал со всеми каналами, подключенными к нагрузке 8 Ом с искажениями 0,1%, и прекрасно достигает этих показателей. Рецензент Фред Мантегиан обнаружил, что «модель 7.125 способна воссоздавать музыку с поразительной динамикой живого выступления. Да, мурашки по коже хороши. Люди в Кэри наделены хорошим слухом и прекрасным вкусом». (март 2012 г., Читать полный обзор) | |
Parasound Halo A 51: $4500 5-канальный Halo A 51, работа уважаемого дизайнера Джона Керла, не только великолепен на вид, но и апломбирован. Рецензент Крис Диринг обнаружил, что он лучше своего превосходного эталонного усилителя Outlaw Audio Model 7900, сказав, что «A51 определенно имеет более музыкальный характер с его детализированным верхом», трек Джона Майера «был менее утомительным, чем с моделью 7900, и инструменты имели более богатый звук с лучшей четкостью». ![]() | |
Parasound Halo JC 1: 4500 долл. США С ценой не для слабонервных этот моноблочный усилитель стоимостью 4500 долл. США мощностью 400 Вт при нагрузке 8 Ом, скорее всего, будет использоваться только для двух передних каналов в любом кинотеатре. вверх. В этой конфигурации, соединенной с 5-канальным A-51 для заполнения семи каналов, система обозревателя Криса Диринга поднялась на такие новые высоты, что он обналичил свой пенсионный фонд и купил образцы для обзора, просто отметив, что «JC 1 оставили моя челюсть на полу». (июнь 2012 г., Читать полный обзор) | |
5000 долларов > | |
Семиканальный усилитель мощности NAD Masters M28: 4 999 долл.![]() Последняя модель в престижной серии NAD Masters, безупречно сконструированный M28 является одним из первых усилителей мощности, в которых используются сверхэффективные и высоко оцененные модули класса D Eigentakt от датской компании Purifi. , отличие, присущее потоковому интегрированному усилителю M33. Разработанный, чтобы конкурировать с одними из лучших усилителей в мире, M29обеспечивает 7 x 200 Вт на 8 Ом или предчувствие 7 x 340 Вт на 4 Ом и предлагает выбор балансных или небалансных входов. Мощный блок NAD отлично справлялся с тонкими и не очень тонкими тонкостями двухканальной музыки, включая агрессивные нижние частоты органной транскрипции Pictures at Exhibition , и без проблем управлял семью динамиками в формате 5.2. 4 монтаж фильма. (февраль/март 2021 г., Читать полный обзор) | |
Интегрированный усилитель Cambridge Audio Edge A: 5000 долларов США Вместо того, чтобы устраивать большую вечеринку, Cambridge Audio решила отпраздновать свое 50-летие серией тщательно разработанных стереокомпонентов Edge. ![]() | |
Интегрированный усилитель Hegel Music Systems h490: 6000 долл. США Hegel h490 гарантированно привлечет внимание заядлых меломанов своим надежным качеством сборки, гибким и ориентированным на будущее набором функций, включая серьезный выбор входов и выходов — от шариков до the-walls 2 x 250-ваттный усилитель и выдающееся качество звука. И мы даже не упомянули его фирменную технологию SoundEngine. Рецензент Эл Гриффин был очарован h49.0 «чистое, очень прозрачное воспроизведение записей и легкая динамическая презентация». ![]() | |
McIntosh MC8207: 6000 долларов США Классически красивый, MC8207 представляет собой 7-канальный усилитель, основанный на высоко оцененной модели MC207 стоимостью 8500 долларов США, но с модными аналоговыми измерителями громкости, замененными светодиодными индикаторами, что на 2500 долларов меньше. Как бы вы ни одевались, этот усилитель мощностью 200 Вт на канал (при задействовании всех каналов) зарекомендовал себя как настоящая звезда системы McIntosh за 34 000 долларов, рассмотренной Майклом Фремером. -мощный/высокопроизводительный, безукоризненно сделанный в Америке усилитель, добавляющий гордости за владение и не поддающийся количественной оценке». (июнь 2012 г., прочитать полный обзор) | |
ATI AT6005: 6 395 долларов США Основанная в начале 90-х Моррисом Кесслером из SAE, компания ATI провела большую часть своего времени, тихо работая за кулисами, создавая усилители для таких компаний, как Adcom и Theta Digital. ![]() | |
Интегральный усилитель Micromega M-150: 7 499 долл. США Orange Crush — подходящее прозвище для интегрированного усилителя/ЦАП Micromega M-150, который обладает мощностью 2 x 150 Вт класса AB и 32-разрядным цифро-аналоговым преобразователем. аналоговый преобразователь (ЦАП) в шасси высотой всего 2 дюйма. Его яркий внешний вид кричит об излишестве, но M-150 на самом деле является базовым компонентом, который выполняет одну работу и делает ее хорошо, хотя и по цене: обеспечивает звук эталонного уровня, независимо от того, крутите ли вы чистый винил или транслируете файл высокого разрешения. ![]() | |
Усилитель Krell Theater 7: 7 500 долларов США Одна из ведущих американских аудиокомпаний выпускает аудио эквивалент Lamborghini — в данном случае тот, который помещает вас на место водителя с семью каналами первозданной мощности. Безупречный, потому что технология Krell iBias обеспечивает преимущества чистой конструкции усилителя класса А без ущерба для эффективности. Испытывая Theater 7 с тщательно подобранной подборкой музыки и фильмов, рецензент Майкл Трей поразился его способности передавать не только динамичную динамику, но и тонкость и прозрачность. Не маленький подвиг. (февраль/март 2019 г., Читать полный обзор) | |
Denon POA-A1HDCI: 7500 долларов Этот поистине массивный 10-канальный (!) усилитель выдает 150 Вт на канал и весит 130 фунтов; он имеет четыре силовых трансформатора с отдельными обмотками, связанными с каждым каналом усилителя. ![]() | |
Семиканальный усилитель Legacy Audio i·V 7: 7 950 долл. США Хотя компания Legacy Audio больше всего известна своими прекрасно изготовленными динамиками, в последние годы компания представила несколько усилителей мощности. i·V 7 построен на основе технологии класса D датской компании ICEpower a/s и обладает впечатляющей способностью воспроизводить семь каналов, казалось бы, неограниченной мощности из удивительно компактного шасси. Чтобы добавить цифру, этот усилитель рассчитан на мощность 7 x 610 Вт на 8 Ом со всеми задействованными каналами, что вызывает вопрос: вам действительно нужна такая большая мощность? Legacy отвечает решительным «да» и очень подробно описывает, как вам нужна повышенная мощность для передачи полного разрешения современных 24-битных аудиоформатов. ![]() | |
Bryston 9B SST²: 8 095 долл. США Как выразился обозреватель Фред Мантегиан, 9B SST² — это «ничего не сдерживаемый» старомодный пятиканальный усилитель класса A/B, который легко рекомендовать за его способность «абсолютно поразить вас и соединить вас с вашей музыкой». Подкрепленный несравненной 20-летней передаваемой гарантией, этот боевой конь выдает 120 Вт на канал (200 на 4 Ом), каждый из которых имеет специальный тороидальный трансформатор и радиаторы, «достаточно большие, чтобы охлаждать сервер Google». (Январь 2013 г., Читать полный обзор) | |
Classe CD-5300: 9000 долларов CD-5300 был нашим партнером для процессора объемного звучания Classe CT-SSP с номинальной мощностью 300 Вт на канал при сопротивлении 8 Ом со всеми задействованными каналами. ![]() | |
Krell Chorus 7200: 9 500 долл. США Редко когда появляется продукт, который действительно совершенен. Так обстоит дело с Chorus 7200, новым усилителем класса А, который выдает чистую мощность без больших потерь в тепловыделении и эффективности (традиционная ахиллесова пята класса А). Технология Krell iBias позволяет усилителям работать в полном режиме класса A по мере необходимости, сводя к минимуму тепловыделение. Если стоимость невелика или вообще не имеет значения, 7200 обещает звуковое блаженство благодаря своей способности выдавать 200 Вт смелой мощности на семь каналов — или 7 x 360 на 4 Ом. (Апрель 2015 г., Читать полный обзор) |
Усилитель мощности Luxman M-10X | Stereophile.

Когда я начал писать этот обзор, появилась новость о том, что Sound United, владелец Boston Acoustics, Bowers & Wilkins, Classé, Definitive Technology, Denon, Marantz и Polk, собирается быть куплена корпорацией, производящей медицинские инструменты. Такая консолидация не нова. Основанная в Китае и Великобритании компания International Audio Group (IAG) была одной из первых организаций, приобретших культовые аудиобренды. IAG владеет Audiolab, Castle, Quad, Leak, Mission и Wharfedale. В 2009, они купили Luxman.
Мой последний сеанс прослушивания с усилителем Luxman был в конце 2010 года. Я прослушивал твердотельные моноблоки B-1000F, выпущенные к 80-летию японской компании, с динамиками Vivid G1 Giya в системе покойного Уэса Филлипса. Пригнал усилители к себе на замер (сноска 1). Прослушивая некоторые из моих живых фортепианных записей в высоком разрешении, я был поражен силой, которой массивные моноблоки наделили регистр левой руки инструмента. Средние и высокие частоты звучали непринужденно и естественно.
Когда представитель Luxman America по связям с общественностью предложил мне ознакомиться с новым флагманским полупроводниковым стереоусилителем мощности Luxman, M-10X, я сначала отказался, потому что единственными динамиками, которые у меня были в наличии, были KEF LS50 и напольные GoldenEar BRX. В то время как оба они имеют неокрашенные средние и высокие частоты и обеспечивают превосходно стабильное и точное стереоизображение, ни один из них не воспроизводит низкие частоты, простирающиеся намного ниже 50 Гц в моей комнате. Однако Люксмана не беспокоило отсутствие низких частот, и я взялся за обзор (сноска 2).
Усилитель мощности M-10X
При цене 19 995 долларов M-10X отличается роскошным внешним видом и во многом похож на интегрированный усилитель Luxman L-509X, который Кен Микаллеф рассматривал в мае 2018 года. вдвое тяжелее. На скошенной передней панели расположены два больших аналоговых измерителя мощности с подсветкой. Они смещены вправо, поэтому, когда усилитель используется в мостовом монофоническом режиме, активным индикатором будет индикатор в центре. Кнопка Operation (режим ожидания/питание) находится в нижней левой части передней панели, а небольшая кнопка справа от нее позволяет выбирать между линейным (несимметричным) и сбалансированным линейным входом. Вторая маленькая кнопка выключает подсветку счетчиков. Два ряда закрытых сеткой отверстий проходят спереди назад по бокам верхней панели корпуса из полированного алюминия, выступая в качестве вентиляционных отверстий для внутренних радиаторов.
На задней панели доминируют две пары прочных пятиконтактных зажимов для выходов динамиков. Пары несимметричных и симметричных входов на разъемах RCA и XLR соответственно занимают промежуточное место. Разъем питания переменного тока IEC на 15 А находится под входами; маленькая кнопка рядом с ним служит главным выключателем питания. Гнездо переменного тока не имеет заземления, но есть заземляющий штырь, который можно использовать в случае шума, хотя даже без заземления шасси усилитель в моей системе работал очень тихо. Один ползунковый переключатель выбирает режим стерео или мостово-моно; другой позволяет инвертировать полярность балансного входа. (В своих измерениях я определил, что симметричные входы меняют полярность, когда этот переключатель установлен в положение «Нормальный».)
Мощность внутри
M-10X обеспечивает непрерывную мощность до 150 Вт на канал при сопротивлении 8 Ом и 300 Вт на канал при сопротивлении 4 Ом (оба эквивалентны 21,76 дБВт), первые 12 Вт в классе A. В качестве мостового моноблока Luxman выдает 600 Вт на 8 Ом (27,8 дБВт). Максимальная мгновенная мощность составляет 1,2 кВт на 1 Ом в стереофоническом режиме и 2,4 кВт на 2 Ом в мостовом монорежиме.
Выходной каскад каждого канала использует восемь комплементарных пар транзисторов, соединенных Дарлингтоном. Блок питания оснащен выпрямительными диодами Kyocera Schottky с малыми потерями, силовым трансформатором типа EI с малыми потерями и плоскими медными обмотками, а также емкостью фильтра 80 000 мкФ. Ток подается на выходные транзисторы каждого канала по толстой медной шине; другая шина соединяет двухтактный выход устройств с клеммами подключения динамиков через качественное реле. Это реле имеет четыре переключающих элемента, соединенных параллельно для уменьшения переходного сопротивления. В шинах питания драйверного каскада используются высокопроизводительные микросхемы регуляторов и отборные стабилитроны, последние произведены компанией Vishay в США. Дорожки на печатных платах толщиной 0,1 мм покрыты золотом.
Выходной каскад более старого L-509X имел версию системы Luxman Only Distortion Negative Feedback (ODNF). Говорят, что впервые использованная в 1999 году, ODNF применяет отрицательную обратную связь только к продуктам искажения, обнаруженным на выходе динамиков, что сводит к минимуму проблемные аспекты отрицательной обратной связи. (Используемая без разбора отрицательная обратная связь снижает уровень субъективно безвредных второй и третьей гармоник, но увеличивает уровни акустически вредных гармоник высокого порядка, сноска 3. )
Согласно краткому описанию конструкции нового M-10X, M-10X использует интегрированную систему обратной связи Luxman (LIFES1.0), а не ODNF. LIFES1.0 был разработан с использованием программного обеспечения для моделирования схем, чтобы экспериментировать с альтернативными схемами и отдельными компонентами схемы, прежде чем группа разработчиков приступила к работе над реальной аппаратной схемой. Затем это было оптимизировано с помощью обширных тестов прослушивания.
Он реализован на двойном полевом транзисторе (FET) с «необычно высокой крутизной» в первичном каскаде. Это устройство используется для обнаружения искажений, создаваемых выходным каскадом. Утверждается, что LIFES1.0 обеспечивает качество звука без обратной связи.
Сноска 1: обзор Уэса, последний, который он написал для Stereophile , был опубликован в февральском номере 2011 года.
Сноска 2: В этом обзоре я использовал DSP Roon для усиления на 3 дБ ниже 80 Гц с динамиками GoldenEar и KEF. После того, как я отправлю этот обзор редактору Джиму Остину, я распаковываю пару полнодиапазонных напольных громкоговорителей и буду использовать M-10X для их управления. Если у меня появятся дополнительные мысли о низкочастотном воспроизведении Luxman с этими динамиками, я сообщу о них в дальнейшем.
Сноска 3: см. здесь и здесь.
Усилитель мощности NAD C 298
Усилители мощности должны быть скучными. У них есть одна четко определенная функция: сделать входной сигнал достаточно сильным, чтобы запустить громкоговоритель, чтобы он воспроизводил звук на уровнях, подходящих для прослушивания музыки. Как правило, элементов управления и функций мало или их нет. Питер Уокер из Quad классно определил идеальный усилитель как «прямой провод с усилением». Это только одна особенность: усиление.
Достичь этого идеала нелегко по многим причинам. Даже прямой провод любой практической длины и конструкции обладает свойствами (сопротивление, емкость, индуктивность), которые могут влиять на то, как сигнал передается на него с одного конца и как сигнал передается с него на другой. Эти эффекты могут быть в пределах слышимости в зависимости от того, какое устройство находится на каждом конце. Вставьте сложное устройство, такое как реальный усилитель (с разными входами и выходами), и идеал Уокера начинает казаться нереалистичным, хотя к нему можно приблизиться.
Уокер также заявил, что «усилитель мощности звука требуется для создания выходного сигнала, который отличается от входного сигнала только по величине». (сноска 1) Пытаясь достичь этой цели, он пробовал как ламповые, так и транзисторные конструкции (хотя он утверждал, что последние были лучше). Сегодня, с появлением ламповых усилителей и расширением ассортимента полупроводниковых устройств, у нас есть широкий выбор опций, но нет лучшего стандарта, чем у Walker.
Стереоусилитель мощности NAD C 298 основан на модуле усилителя класса D Purifi Eigentakt, новейшем детище Бруно Путцейса и Ларса Рисбо. С 29В конструкции 8 используется обратная связь для достижения линейной и точной передаточной функции, подход, поддерживаемый Питером Уокером, хотя ребята из Purifi используют подход к усилению — класс D, о котором, возможно, не знали даже продвинутые мыслители во времена Уокера (сноска 2). Итак, давайте не будем зацикливаться на том, «как» усилитель выполняет свою работу, и сосредоточимся на том, насколько хорошо он это делает технически (Cue JA!) и насколько хорошо он воспроизводит музыку.
Прибытие усилителя
Даже когда в прошлом году я рассматривал интегрированный потоковый усилитель NAD M33, казалось очевидным, что NAD вскоре выпустит стереофонический усилитель мощности, использующий ту же технологию Purifi. Я написал, что M33 имеет «переключатель для соединения двух каналов в монофонический монстр мощностью более 700 Вт, а линейные выходы позволяют вам добавить один или два внешних согласующих усилителя. (Как вы думаете, у NAD есть что-то подобное в разработке? )» Но нет, следующим усилителем, представленным NAD с технологией Purifi, был преемник M27, M28, семиканальный усилитель мощности. (См. врезку 1.) M33 и M28, как видно из их общего префикса, являются членами щедрой и стильной серии Masters от NAD.
Когда он появился, двухканальный усилитель мощности NAD на базе Purifi явно не входил в серию Masters, а скорее в их более доступную и менее роскошную серию «C» (от «Classic»). В C 298 используются те же модули Eigentakt, что и в M33 и M28, «но блок питания и входная схема специфичны для C 298». C 298 тяжелый для усилителя класса D, около 25 фунтов. Его внешний вид простой, но чистый, и усилитель кажется хорошо сконструированным.
На передней панели есть только кнопка режима ожидания и два небольших светодиода. Когда вы подсоединяете кабель переменного тока и качаете тумблер основного питания на задней панели — кажется, ничего не происходит. Однако нажмите кнопку на передней панели, и через несколько секунд реле щелкнет, а светодиод над кнопкой режима ожидания начнет мигать желтым цветом. Еще через несколько секунд светодиод станет синим, и усилитель готов к воспроизведению музыки. Светодиод немного большего размера справа от кнопки режима ожидания горит синим цветом, если усилитель находится в мостовом режиме.
Сзади происходит больше: входы XLR и RCA для каждого канала с тумблерами для их выбора; пара линейных выходов RCA для последовательного подключения входа к дополнительным усилителям; переключатель для выбора фиксированного или переменного усиления; контроль усиления; и регулятор чувствительности функции Auto-Sense. Над этими разъемами находится заземляющий наконечник, помогающий устранить шум контура заземления. Далее идет порт mini-USB для обслуживания, триггерный вход и выход 12 В, а также мостовой переключатель, к которому намеренно трудно добраться. Наконец, есть две пары прочных многоканальных разъемов для динамиков, качелька питания, держатель предохранителя переменного тока и розетка IEC.
Стандартные стратегии шунтирования запрещены для модулей усилителя Purifi, поскольку ни один из выходных разъемов не имеет потенциала земли и никогда не должен подключаться к внешнему заземлению. В отличие от обычных мостовых усилителей, где выходной сигнал берется с левой и правой положительных клемм, NAD использует левую положительную и правую отрицательную клеммы и предостерегает от подключения сабвуферов, переключателей или адаптеров для наушников с общим заземлением. Безопасность — это веская причина, по которой шунтирующий переключатель может быть неудобным.
Если кто-то использует C 298 в многоканальной системе или для питания активных многополосных динамиков, или если вы хотите микшировать мостовые и стереофонические C 298 с другими усилителями, необходимо отрегулировать усиление — для этого используйте ручку регулировки усиления C 298, которая позволяет вам для выбора усиления от 8,5 дБ до 28,5 дБ в стереорежиме и от 14,5 дБ до 34,5 дБ в мостовом режиме. NAD может улучшить эту очень полезную функцию, предоставив видимую индексную метку на крошечной ручке.
Контекст и прослушивание
Хотя моя система многоканальная, в ней нет ни процессора, ни предусилителя. Выход ЦАП управляет усилителями мощности напрямую через симметричные соединения. Я использовал XLR-входы NAD как в стереофоническом, так и в мостовом режимах. При воспроизведении двухканальной музыки я использовал фиксированное усиление. Фиксированное усиление в стереорежиме (28,6 дБ) также работало при многоканальном воспроизведении с одним C 298, питающим передние левый/правый динамики. Однако, чтобы использовать пару усилителей C 298 с мостовым соединением, я мог использовать фиксированное усиление и настроить баланс каналов в JRiver или ЦАП или использовать переменное усиление для согласования с другими каналами. Характер усилителя оставался постоянным во всех этих перестановках.
Сноска 1: Цитата из Wireless World , декабрь 1975. Редактор
Сноска 2: Усиление класса D было изобретено в 1950-х, а к середине 60-х появился даже коммерческий продукт от Sinclair Radionics, который выдавал колоссальные 2,5 Вт. Однако, скорее всего, большинство дизайнеров, работающих в области Hi-Fi, не знали об этом». производиться при покупке усилителей мощности. У вас были моно- и стереоусилители, ламповые или полупроводниковые. Если вы выбираете ламповые усилители, вы можете выбрать несимметричный или двухтактный, а затем уточнить свой выбор в зависимости от комплекта ламп. Для полупроводников ваш выбор обычно ограничивался либо классом A, либо классом A/B. Это в значительной степени подытожило возможности. Конечно, разные усилители от разных производителей будут звучать по-разному, и они различаются по выходной мощности и другим измеренным характеристикам (таким как максимальная мощность, THD, IMD и т. д.)
Теперь на рынке появилось много новых классов усилителей — класс D, класс G и класс H — вот некоторые из вариантов полупроводниковых усилителей. И вы можете найти усилители, которые имеют от одного до семи каналов или более. С появлением многоканальных усилителей многие производители заявляют о характеристиках, которые не всегда соответствуют стандартам FTC для номинальных характеристик усилителей. Поэтому мы в Secrets проводим собственные стендовые испытания, которые предоставляют вам независимую проверку производительности усилителей. Мы также разбираем встроенную технологию, чтобы вы точно знали, что получаете, прежде чем выложить свои с трудом заработанные доллары на этот новый усилитель.
Джим Клементс
Стереоусилитель мощности The Living Sounds Audio (LSA) Warp 1 — это очень музыкальный усилитель класса D средней мощности по доступной цене.
Усилитель ОтзывыУсилители мощностиОбзоры
Gene Hopstetter
Orchard Audio Starkrimson Stereo Ultra весит всего четырнадцать фунтов, но при этом может выдавать 500 Вт при нагрузке 4 Ом. Он делает это с помощью транзисторной базы нового типа…
Усилители мощности
John E. Johnson, Jr.
Звук класса D становится все более распространенным, поскольку многие новые приемники имеют многоканальное питание от усилителей класса D. Starke…
Усилители мощности
Glenn Young
Усилитель мощности Starke Sound A2.640 обладает весом и мощностью, редко встречающимися (или слышимыми) в мире высококачественного звука.
Усилители мощности
Carlo Lo Raso
Если вы ищете усилитель мощности, специально предназначенный для работы с пассивным сабвуфером (или двумя), у AudioControl есть довольно умное и мощное решение, которое очень стоит вашего внимания. внимание.
Усилители мощности
Chris Eberle
Семиканальный усилитель мощности NAD Masters M28 — это удивительный компонент, обеспечивающий постоянную мощность 200 Вт на канал в семи…
Усилители мощности
Tyler Stripko
Многоканальный усилитель Legacy Audio i∙V7, оснащенный новейшими модулями усилителей ICEedge® класса D, является самым мощным усилителем Legacy…
Усилители мощности
Йонгки Го, доктор философии.
Как следует из названия, усилитель A8.350 от Starke Sound имеет 8 каналов усиления, способных генерировать 350 Вт/канал (в 4…
Усилители мощности
Йонгки Го, доктор философии.
Усилители Parasound хорошо известны и зарекомендовали себя, что неудивительно, учитывая легендарного разработчика усилителей Джона…
Усилители мощности
Glenn Young
Усилитель мощности Starke Sound AD4.320 — это весьма необычный усилитель мощности класса D, в котором используются фирменные модули усиления, работающие на…
Усилители мощности
John E. Johnson, Jr.
Компания Parasound существует уже несколько десятилетий и имеет большой опыт в создании высокопроизводительных компонентов усиления.
Усилители мощности
Джин Хопстеттер
Деннис Дикон, инженер-механик, проектирует и производит моно-, стереоусилители и усилители для домашних кинотеатров класса D, которые могут производить огромную мощность. Все они относительно малы, работают прохладно и производят мощность, которая противоречит их размеру. Нет ни вентиляторов, ни радиаторов, и вообще ничего, что могло бы помешать звуку.
Усилители мощности
Jim Milton
Сегодня я проверю стереоусилитель мощности Legacy Powerbloc2 класса D. Номинальная мощность 325 Вт на канал при сопротивлении 8 Ом, конструкция с двумя монофоническими…
Усилители мощности
Glenn Young
Ламповый усилитель мощности Audio Research VT80SE Special Edition обеспечивает впечатляющую звуковую сцену и естественное звучание. Нет твердотельных бликов. Ламповый усилитель мощности VT80SE рассчитан на всю жизнь, и его качество очевидно как внутри, так и снаружи. Если вам нужен звук Audio Research по цене референсной серии, этот усилитель вам подойдет!
Усилители мощности
Carlo Lo Raso
Вы когда-нибудь говорили себе: «Я действительно хочу добавить комнатную коррекцию в свою высококачественную стереосистему, но я не хочу использовать ресивер или процессор для домашнего кинотеатра? как фронтенд»? Что ж, у Anthem Electronics может быть ответ для вас!
Усилители мощностиПредусилители
Выбор редакции: усилители мощности от 1000 до 3000 долларов
NuForce STA200
1299 долларов
Базовые полупроводниковые усилители мощности из-за своей основной природы (коробки с деталями внутри) не являются сексуальными объектами, которые вызывают большое вожделение аудиофилов. STA200 никогда не обвинят в том, что он выглядит сексуально или особенно стильно, если только вы не приверженец абсолютного минимализма. Но если качество звука и надежность твердотельных компонентов являются вашими основными критериями при покупке, STA200 должна быть на вашем радаре. Вы не можете быть поражены внешним видом STA200, но его звук превращает его в одного сексуального зверя.
Channel Islands C100S
$1495
Для некоторых аудиофилов высшей похвалой, которую можно возложить на полупроводниковый или импульсный усилитель, является то, что он звучит «ламповый». Позиция СС иная. Он предпочитает усилитель мощности, который пытается звучать как можно незаметнее — прямой провод с усилением, повторяя это старое звуковое клише. Стереоусилитель мощности C100S обеспечивал более чем достаточную мощность, чтобы раскачать все громкоговорители SS, и делал это таким образом, чтобы уникальная индивидуальность каждого громкоговорителя вышла на передний план. Если вам нужен гармонически нейтральный усилитель мощности, который можно подключить к широкому спектру громкоговорителей, стереосистема C100S станет отличным выбором.
Wyred 4 Sound ST-500 mkII/ST-1000 mkII
1499–1999 долл. США
Эти высокоэффективные усилители мощности мощностью 250 и 500 Вт соответственно должны быть одними из самых выгодных предложений в области аудио. Несмотря на то, что официальной проверки они не прошли, PS использовал их для управления динамиками Emerald Physics CS3.2 II, а затем в течение месяца прослушивал их на своих Quad 2805. На протяжении всего звучания они работали безупречно, обеспечивая звук образцовой чистоты и контроля, возможно, немного прохладный от нейтрального, но не чрезмерно и никогда не ставя под угрозу воспроизведение тепла. Цена зависит от опций (т. е. привязок WBT, мощности и т. д.).
Audio by Van Alstine Ultravalve
1599 $
Ultravalve мощностью 35 Вт/с — современный и недорогой ламповый усилитель. Хотя его перспектива не так романтична, как у его «крестной матери», Dynaco Stereo 70, он гораздо лучше сфокусирован, явно более динамичен и в целом является устройством с более высоким разрешением.
NuPrime AMG STA
$1695
NuPrime AMG STA — элегантный, компактный усилитель мощности класса D с предусилителем класса A и линейным блоком питания. Коробка простая, только металлический переключатель спереди, небольшой белый светодиодный индикатор и логотип NuPrime. Он выдает твердые 130 Вт на 8 Ом в стереорежиме и 300 Вт на 8 Ом в монофоническом режиме. AMG STA звучит легко и расслабленно, с довольно плотными низами и четкими, приятными средними частотами. Он имеет достаточную мощность, чтобы управлять трудноуправляемыми динамиками как в стерео, так и в моно режиме, и теплую утонченность, которая хорошо сочетается с большинством настроек, особенно с предусилителем NuPrime AMG PRA.
NuPrime ST-10
1695 долларов США
Усилитель NuPrime ST-10 относится к тому, что NuPrime называет «почти эталонным классом». Почему только «ближняя» ссылка? Насколько может сказать рецензент SS, это потому, что этот стереоусилитель выдает только 150 Вт на сторону при нагрузке 8 Ом. ST-10 — очень тихий, чрезвычайно малошумящий усилитель мощности, который, если его не подтолкнуть к отсечению, звучит исключительно нейтрально и бесцветно. ST-10 превосходно справился с управлением различными динамиками с авторитетностью и контролем.
Технология Coincident Speaker Technology Dynamo 34SE MKIII
1799 долларов США
Шикарный Dynamo — это не обычный однотактный триод (SET) мощностью 8 Вт на канал. 300В не видно. Двойной триод 6SL7 управляет выходным каскадом EL34 с триодным соединением. Глобальной обратной связи нет, а блок питания ламповый. Ожидайте приятного среднего диапазона, исключительно объемной звуковой сцены и динамического представления, противоречащего ничтожной номинальной мощности усилителя. Гармонические текстуры не слишком плавные, что подразумевает преобразователи с приличной пропускной способностью. Текстуры высоких частот можно улучшить с помощью разумного скручивания трубок. Вот усилитель, стоимость которого не должна определяться. Он захватывает большую часть магии SET по цене начального уровня.
NAD C298
2199 $
Этот многофункциональный усилитель построен на основе нового модуля выходного каскада класса D, Eigentakt, который обеспечивает беспрецедентную производительность в схемах переключения. C298 с мощностью 185 Вт на канал при нагрузке 8 Ом имеет большой динамический запас и может быть легко сконфигурирован для работы в качестве моноблока мощностью 1000 Вт. Бас просто захватывающий — мощный, динамичный, мелодичный и плотный. Это басовое мастерство переводится в интуитивное ощущение ритмичного драйва и потока. Средние и высокие частоты чистые и открытые, хотя и немного выдвинутые в перспективе. Много усилителя за эти деньги.
Odyssey Audio Stratos
2700 $/шт.
Даже если вы сопоставите эти превосходные моноблоки с высоким разрешением и мощностью 180 Вт на канал с супер-усилителями на супер-динамиках (как это сделал JV), вы все равно зададитесь вопросом, оправдывает ли разница в звуке разницу в затратах. То, что СП в конечном итоге пришло к такому выводу, не имеет значения. По его мнению, тот факт, что моноблоки Odyssey Stratos могли заставить задуматься даже такого придирчивого слушателя, как он, делал их самостоятельными суперусилителями. Да, можно купить лучше. Вопрос в следующем: вы действительно этого хотите?
Quad Artera Stereo
2995 $
Этот усилитель мощностью 140 Вт на канал — последнее усовершенствование инновационной, запатентованной, отмеченной наградами технологии «токового сброса» Quad — по мнению PS, является лучшим усилителем. компания когда-либо делала с хорошим запасом, и, несомненно, это самая бескомпромиссная реализация схемы сброса тока Уокера.
Rogue Audio Hydra
2995 $
У Rogue Audio есть что-то особенное в этом гибридном стереофоническом усилителе «tubeD». Это не просто ламповая схема, расположенная перед выходной секцией класса D, она создает звук, совершенно не похожий на те первые усилители класса D, которые кусали ваши уши.