Усилитель для наушников, А класс Mini
Усилитель для наушников в классе А мини.
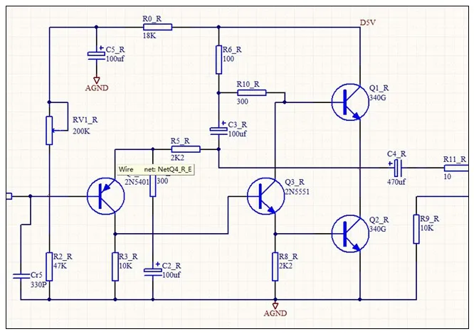
Усилитель собран по схеме Lehmann Audio Black Cube, но в отличие от оригинала, трассировка дорожек сокращена более чем в 3 раза, что не может положительно не сказаться на работе устройства. Также в отличии от оригинала, разделительные конденсаторы на входе не используются, вместо них, в качестве опорного «0» для ОУ, включен качественный не полярный электролитический конденсатор в цепь ООС.
Доступно несколько вариантов комплектующих:
Транзисторы.
— Выходные транзисторы BD140/BD139 Philips, винтажные в сером корпусе с медными ногами.
— Выходные транзисторы BD140/BD139 (Fairchild Semiconductor) они же в прошлом «ON», а еще раньше «MOTOROLLA»
— Выходные транзисторы BD140/BD139 (ST)
— Драйверные транзисторы BC546/BC556 Philips, винтажные с серебряной «мордой»
— Драйверные транзисторы BC546/BC556 (Fairchild Semiconductor) они же в прошлом «ON», а еще раньше «MOTOROLLA»
Резисторы
Металлопленочные резисторы Vishay DALE
Металлопленочные резисторы Vishay Beyschlag mbb0207
Металлопленочные резисторы China
Рекомендуется использовать совместно с модулем защиты наушников
Модуль усилителя комплектуется ОУ
NE5532 или TL072 на выбор.
За дополнительную плату может укомплектоваться:
LME49860
OPA2134
Возможны варианты комплектации по индивидуальной договоренности.
Напряжение питания переменное 2х13…16В
В наличии тороидальные трансформаторы для питания данного усилителя.
| Измерения | |
| Напряжение питания переменное | 18В…0…18В |
| Нагрузка | 68 Ом |
| Максимальная мощность, Вт | 0,5 |
| Мощность при тестировании, Вт | 0,04 |
| Неравномерность АЧХ (в диапазоне 40 Гц — 15 кГц), дБ | +0.06, -0.07 |
| Уровень шума, дБ (А) | -103,3 |
| Динамические диапазон, дБ (А) | 103,2 |
| Гармонические искажения, % | 0,0079 |
| Гармонические искажения + шум, дБ(A) | -79,4 |
| Интермодуляционные искажения + шум, % | 0,0073 |
| Взаимопроникновение каналов, дБ | -69,0 |
| Интермодуляции на 10 кГц, % | 0,0074 |
| Страница Измерений | |
| Общие характеристики | |
| Вес, кг | 0,092 |
| Встроенная защита — | Нет |
| Выходные транзисторы | BD139/BD140 |
| Класс усилителя | A |
| Количество каналов | stereo |
| Коэфициент усиления | 18 |
| Напряжение питания, максимальное (двухполярное/постоянное) DC | 20V |
| Напряжение питания, максимальное (переменное/2 плеча по) AC | 16V |
| Напряжение питания, минимальное (двухполярное/постоянное) DC | 17V |
| Напряжение питания, минимальное (переменное/2 плеча по) AC | 13V |
| Размер модуля ДхШхВ, мм | 50x77x40 |
Ваше имя
Ваш отзыв
Примечание: HTML разметка не поддерживается! Используйте обычный текст.
Рейтинг Плохо Хорошо
CaptchaEnter the code in the box below
Лучших усилителей для наушников (2023) + ЦАП’ы
В этот ТОП усилителей для наушников вошли достойные внимания стационарные модели
Сейчас ЦАП для наушников уже почти не выделяется отдельно.
Он уже встроен в усилитель. ЦАП-усилитель для наушников. 😉 Для аудиофилии – это неправильно, но для большинства пользователей – наоборот, удобнее. Наш рейтинг усилителей для наушников состоит из моделей с встроенным ЦАПом, им нужен только источник музыки без дополнительных устройств.
А источником часто выступает компьютер
🎚️ Какой усилитель для наушников выбрать?
Выбор усилителя для наушников упрощается, если немного вникнуть в основные понятия и характеристики. Так проще понять какой усилитель для наушников подойдёт именно вам. Ниже основные параметры, на которые нужно обращать внимание, вкратце.
- Классы. Разделение по техническим особенностям. A, B, AB, C, D и другие. A – лучший по звуку и самый дорогой.

Кроме D – все аналоговые. Лучший ЦАП-усилитель для наушников – всегда класса A. Но не всем и не всегда это нужно. - Маркетинговые классы. Hi Fi и Hi End. Не имеют реальных технических различий. Hi Fi – хороший звук. Hi End – ещё лучше, скорее всего. Но соотношение цена\качество хуже. Подробнее – в конце рейтинга. ⬇️
- Типы. Ламповые, транзисторные и гибридные. Усилитель на транзисторе для наушников – самый оптимальный выбор. Особенно для новичка. Подробности. ⬇️
- Важные характеристики. Мощность, диапазон рабочих нагрузок, минимальное сопротивление, коэффициент искажений. Особенно полезно разобраться в них, если заказываешь усилитель для наушников с Алиэкспресс. Или ещё откуда-то без прослушки. Усилитель для высокоомных наушников может плохо справляться с низкоомной нагрузкой и так далее. Подробности. ⬇️
- Входы-выходы. Перед покупкой важно понимать, к чему будет подключаться усилитель.
Если нужен, например, усилитель для 2 наушников, то важно выбирать именно среди моделей с 2 наушниковыми выходами. Будет работать от ПК? Нужен вход USB. ЦАП для наушников планируется купить отдельно? Нужны аналоговые входы. И так далее. Подробности. ⬇️
- Цена. Не может служить однозначным индикатором того, какой усилитель для наушников (для ПК, домашней системы, с Алиэкспресс и т.д.) лучший, но поможет примерно ориентироваться. 80-100$ – бюджетные, но хорошие. 200-250$ – оптимальный вариант вне аудиофилии. И дальше чем дороже, тем лучше. Подробности. ⬇️
- Важно попробовать послушать усилитель перед покупкой. Во многих магазинах или на вторичке это легко сделать. Слушать стоит на тех наушниках, для которых усилитель подбирается. У некоторых моделей получается особая синергия. А некоторые не подходят друг другу, несмотря на правильные характеристики.
ТОП-5: Лучших усилителей для наушников – Рейтинг 2023:
| Модель | Описание | |
|---|---|---|
1. Beyerdynamic A 2 1400$ | Лучший усилитель для наушников до 1500$: высококачественный, класса А; | |
| 2. Fostex HP-A3 280$ | Лучший ЦАП для наушников до 300$: транзисторный стационарный усилитель; | |
| 3. Fiio Olympus 2-E10K 80$ | Лучший USB усилитель для наушников до 100$: внешний усилитель Fiio; | |
| 4. Sennheiser GSX 1000 225$ | Хороший усилитель для наушников от Sennheiser: игровой DAC для компьютера; | |
| 5. S.M.S.L M6 220$ | Лучший усилитель для наушников до 220$: с Алиэкспресс для ПК; | |
Лучший усилитель для наушников до 220$, с Алиэкспресс — для ПК
S.M.S.L M6 – лучший усилитель для наушников до 220$. Классический скромный но приятный дизайн, неплохие возможности по коммутации и отличный за свои деньги звук.
Этот ЦАП-усилитель для наушников звучит детально, натурально, можно сказать, винтажно.
Подача довольно мягкая с акцентом на мидбас. Подъём в этом сегменте небольшой, нельзя сказать, что бас что-то закрывает. Разрешение и динамический диапазон показывают, что это далеко не самый простой усилитель наушников для ПК.
- S.M.S.L M6 – лучший усилитель для наушников с Aliexpress
Хороший усилитель для наушников от Sennheiser — DAC для компьютера
Sennheiser GSX 1000 – хороший усилитель для наушников от Sennheiser. Качественная геймерская модель: интересный дизайн, богатый функционал и довольно неплохой звук. Управление тут сенсорное (кроме регулятора уровня голоса в чатах), подключение и питание по USB, установка драйверов не требуется.
Простенький и красивый игровой усилитель для наушников Sennheiser. Звук лучше интегрированных чипов (в ПК), но не кардинально. Есть фирменная технология виртуального 7.
1 звука. Работает неплохо, динамический диапазон большой: все звуки в играх слышны и позиционируются хорошо. Этот DAC усилитель для наушников – стильная замена встроенной звуковой карте для геймеров.
- Купить Sennheiser GSX 1000 в официальном магазине
Лучший USB усилитель для наушников до 100$ — внешний Hi-Fi усилок от Fiio
Fiio Olympus 2-E10K – лучший USB усилитель для наушников до 100$. Он буквально поместится в карман. При таких размерах этот усилитель для наушников Fiio умеет выводить звук не только на наушники, но и по через коаксиальный разъём, и даже в обход усилителя через линейный выход. Подключение и питание, естественно, по USB. Этот внешний усилитель для наушников создан, чтобы заменить штатную аудио-карту у компьютера или ноутбука и с этой целью справляется.
Ничего сверхъестественного, но в меру детально, без ярко акцентированного баса (как бывает у недорогих решений), общий почерк скорее нейтральный.
Это не Hi Fi усилитель для наушников в полном смысле этого слова, но цену оправдывает.
Лучший ЦАП для наушников до 300$ (транзисторный) — стационарный усилитель
Fostex HP-A3 – лучший ЦАП для наушников до 300$ (транзисторный). Питание по USB, малые размеры и вес указывают, что это что-то большее, чем просто стационарный усилитель для наушников. Его можно брать с собой по мере необходимости, даже на работу. Достаточно подключить к компьютеру и можно слушать, установка дополнительных драйверов не требуется.
Это, конечно, усилитель для наушников на транзисторах, не на лампах. 😉 Внутри установлен неплохой ЦАП, поддерживаются аудио-файлы PCM до 96 кГц/24 бит. Нативного DSD нет. Звучит комбайн очень приятно: детально, натурально, можно сказать, линейно. Создаёт не очень широкую, но весьма хорошо «прорисованную» виртуальную сцену.
- ЦАП для наушников Fostex HP-A3 на сайте производителя
Лучший усилитель для наушников до 1500$ — высококачественный, класса А
Beyerdynamic A 2 – лучший усилитель для наушников до 1500$.
Дорогая и качественная модель. Этот усилитель класса А для наушников легко справится с высокоомной нагрузкой: при 600 Ом может выдать комфортные 100 мВт на канал. 2 разъёма RCA на вход, 2 «джека» 6,3 мм на наушники и даже линейный выход.
Звук этот высококачественный усилитель наушников выдаёт точный, «хлёсткий: фирменный, с отличным объёмом и динамикой. Разрешение и натуральность на топовом уровне. А за дизайн производитель получил престижную награду в 2014 году.
🎛️ Усилители для наушников — классы и маркетинг
Попробуем разобраться с маркетинговыми названиями, чаще всего применяемыми к усилителям. Есть несколько классов (A, B, AB, C, D и другие) и пара чисто маркетинговых (в том плане, что нет точных технических различий) классов: Hi Fi и Hi End.
Когда говорят о высококачественных усилителях, чаще всего имеют в виду класс А, что же это такое? Если опустить часть технических подробностей, можно сказать, что усилители для наушников этого класса дают минимум нелинейных искажений (THD и IMD), на номинальной и малой мощности.
Основная проблема усилителей – собственно, усиливать сигнал, не привнося в него искажений. Для этого модели класса А держат транзисторы (лампы) всё время «приоткрытыми», даже когда сигнал на них не идёт. То есть, усиливают звук на линейном участке вольтамперной характеристики, if you know what i mean © 😀
То есть усилители класса А действительно обеспечивают наилучшее качество звука. Но есть у них и минусы: низкий КПД (всего 15-30%), следовательно, сильный нагрев, высокие токи покоя и неэкономичное энергопотребление. Да, и они обычно огромные и тяжёлые, если собраны на высококачественных элементах. 85 кг – не предел. 😆
Остальные классы – компромиссные решения между привносимыми искажениями и КПД. Наиболее распространены усилители мощности для наушников класса AB. У них относительно высокий КПД (в районе 50%) и низкие искажения.
Усилители класса D называют цифровыми, это устоявшийся термин (когда все остальные – аналоговые), но с точки зрения радиотехники логичнее назвать их импульсными.
Не думаю, что в рамках данной статьи стоит углубляться в «такие дебри». Если стоит, напишите, пожалуйста, об этом в комментариях. 😉
Если классы усилителей для наушников – это вполне технические понятия, имеющие под собой реальные основы, то Hi Fi и Hi End ничем не разграничены, кроме цены и маркетинговых лозунгов. Считается, что Hi FI – это начальный уровень реально хорошего звука, а Hi End – высший.
Но по факту нет никаких технических документов разграничивающих (да что там, упоминающих) эти понятия. Можно только быть уверенным, что Hi End – это очень дорогие решения. А Hi Fi – подешевле.
Можно считать, что если усилитель звука для наушников заявлен, как Hi Fi, то, скорее всего, он реально качественный. А если Hi End – наверняка ещё более качественный, но, почти на 100%, ощутимо переоценённый (в прямом смысле).
🎶 Типы усилителей для наушников – ламповые, транзисторные, гибридные
По названию понятно, что ламповые усилители содержат в схеме лампы, транзисторные – транзисторы, а гибридные – и то, и другое.
Есть и другие типы (подтипы) наушниковых усилителей, но остановимся именно на этих трёх, как самых распространённых.
Ламповые
Принципиальная схема лампового усилителя для наушников
Ламповый усилитель для наушников был изобретен первым (в начале XX века). Такие модели дают более сглаженный звук, тот самый, который называют «тёплым ламповым» и «аналоговым». Обычно рассчитаны на работу с высокоомными наушниками, так как могут выдать большую мощность. А вот с низкоомной нагрузкой справляются хуже.
Из минусов: высокий нагрев и энергопотребление, необходимость ухода за лампами, особенно, если они установлены снаружи корпуса (что чаще всего и встречается). Из плюсов, кроме звукового почерка, – эстетическая красота, особенно в темноте. 😉
Не будем опускаться до бесконечного спора, какой звук лучше, ламповый или транзисторный. 😛 Тем более, что сейчас много «псевдо-ламповых» моделей, которые только имитируют тот «аналоговый» звук, путём сглаживания ВЧ и динамических пиков.
Транзисторные
Принципиальная схема транзисторного усилителя для наушников
Транзисторные усилители были разработаны в конце 1940х годов. Они хорошо работают с низкоомными наушниками, могут точно воспроизводить сигнал без всякого «окраса», имеют, в общем случае, меньшие габариты.
Но у них нет той ламповой «магии», как, собственно, и ламп. 🙂 Несмотря на то, что транзисторные усилители для наушников сейчас более распространены, но ламповых производится и продаётся всё ещё очень много.
Гибридные
Принципиальная схема гибридного усилителя для наушников
Гибридный усилитель для наушников объединяет в себе, до определённой степени, и достоинства и недостатки двух других типов. Эти модели хорошо справляются с низкоомной нагрузкой (для таких наушников чаще всего и используются), дают некий окрас, но лампы греются и энергопотребление у них выше, чем у чисто транзисторных.
Сказать, что тот или другой тип звучит однозначно лучше – нельзя.
Вкусы у всех разные, да и подача (несмотря на тип) может отличаться. Если есть возможность, надо обязательно слушать возможные варианты на тех наушниках, к которым усилитель приобретается.
⚙️ Характеристики усилителей для наушников
Первое и главное: усилитель нужно подбирать под конкретную модель или ассортимент наушников. В идеале отслушать все возможные связки на знакомом материале и решить. Благо, в сфере стационарных усилителей (особенно высокого уровня и на вторичке 😉 ) это чаще всего не проблема.
Мощность усилителя для наушников. Усилитель и наушники должны быть согласованы по мощности\сопротивлению. Этот параметр у качественного усилителя указан всегда. Но обычно – только на минимальную нагрузку (сопротивление). Сопротивление разных моделей наушников варьируется в очень широких пределах: от 2-3 Ом (но это, обычно не домашние) до 600 Ом и, вроде бы, даже больше.
В идеале мощность на канал должна составлять 120-200 мВт при заданном сопротивлении.
При этом искажения не должны быть больше 0,01%. Например, усилитель выдаёт 170 мВт при нагрузке 250 Ом, это значит, что наушники с таким сопротивлением он «раскачает» как по громкости, так и по качеству.
Если производитель не даёт показателей мощности на сопротивление ваших наушников, то можно только попытаться посчитать (если есть данные по току) или слушать. Ну или «прикидывать». Например, тот же усилитель (170 мВт на 250 Ом), скорее всего, раскачает и 600 Ом, если собран из качественных элементах.
Некоторые усилители лучше работают с высокоомной нагрузкой, другие – с низкоомной. А у части моделей есть отдельные выходы под разный диапазон сопротивлений. Это обычно высококлассные варианты.
Важно чтобы минимальное рабочее сопротивление усилителя было ниже или равно сопротивлению ваших наушников. Иначе будет много искажений и опасность повредить каскад. Желательно чтобы максимальное выходное сопротивление было не меньше, чем у наушников, либо будет тихо.
В этой статье часто используются термины «высокоомные» и «низкоомные» наушники. А что это, собственно, значит? 😆 Среди домашних полноразмерных наушников условно принято считать низкоомными те модели, сопротивление которых ниже или равно 100 Ом. Более «тугие» – высокоомные.
Конечно, о итоговой громкости наушников нельзя судить только по сопротивлению и выходной мощности усилителя. Надо принимать во внимание и чувствительность наушников. Но это уже ближе к наушниковой теме. 😉
По большому счёту, остальные указываемые производителем характеристики (частотный диапазон, коэффициент искажений и так далее) – больше для справки, чем для реальной помощи в выборе. Частоты всегда попадают в слышимый диапазон (20-20000 Гц), а искажения: чем меньше, тем лучше (начиная с 0,01% при минимальной нагрузке).
🔌 Возможности подключения
При выборе усилителя для наушников важную роль играют возможности коммутации.
Хорошо, если есть несколько вариантов «на вход» (RCA, оптика, USB) и «на выход» (несколько разъёмов для наушников, разные виды: jack, mini-XLR, линейный выход, выход на колонки).
Это зависит от нужд, для которых усилитель и подбирается. Но определиться с этим лучше перед покупкой. 😉
💸 Цена на усилители для наушников
Цена в случае усилителей мощности для наушников не может служить однозначным показателем качества. Есть только базовые понятия:
- Цена качественного стационарного усилителя для наушников начинается от 80-100$. Самые универсальные более-менее бюджетные варианты стоят 200-250$.
- До 1500-1700$ прямая зависимость между ценой и качеством более-менее прослеживается.
- Лучшие усилители для наушников дороже 1700$ при увеличении цены имеют не такую ощутимую (иногда и вовсе призрачную) прибавку в качестве. Такие модели стоит рассматривать только разбирающимся в теме аудиофилам со стажем. 😎
Schiit Magni 3 Обзор | Основной переключатель
Schiit Magni 3 (99 долларов США) Ц.
деньги, рок-надежный звук, отличная сборка.
Чего мы не делаем: Огромный настенный блок питания.
См. Schiit Magni 3
4.7
Это практически вход для всех, кто хочет попасть в мир аудио. Для многих первая остановка в улучшении звука в наушниках — это небольшой наряд из Валенсии, штат Калифорния: Schiit Audio, произносимый именно так, как вы думаете. Их комбинация Magni amp/Modi DAC долгое время была фаворитом фанатов, продавалась большими партиями и привлекала новых слушателей к аудиооборудованию. Теперь Schiit выпустили третью версию Magni, с которой мы недавно провели месяц. В этом обзоре мы расскажем о звуке, дизайне, упаковке и аксессуарах Magni 3, технических характеристиках и многом другом. Чтобы увидеть, как это работает, ознакомьтесь с нашим списком лучших усилителей для наушников.
Звук
Ясность и звуковая сцена
Немного истории. Линейка Magni от Schiit до недавнего времени была довольно сложной, с несколькими моделями.
Хотя все они имели примерно одинаковую форму — миниатюрную серебряную шкатулку — все они имели несколько разные черты. Magni 2 был стандартным усилителем, в то время как Magni 2 Uber имел улучшенную конструкцию, немного другую схему и выходы RCA, а также входы. Schiit Magni 3 устраняет все это, предлагая все функции Uber по привлекательной цене (119 долларов США).), который остается одним из лучших усилителей, с которыми мы когда-либо сталкивались.
(Слово о наименовании. Вы заметите, что если вы нажмете на ссылку выше, чтобы перейти на сайт Schiit, там усилитель будет называться Magni, а , а не , как Magni 3. Это не означает, что мы «Я ошибся в названии. Schiit решил «перезапустить» свою линейку Magni после того, как этот обзор был написан, как и игры Tomb Raider и God of War на Playstation. Это раздражает тех из нас, кто публиковал обзоры, но что там На данный момент мы будем называть его Magni 3 — будьте уверены, что если вы купите Magni на сайте Schiit, вы получите именно ту версию, о которой мы здесь говорим.
)
Признаемся: мы полностью влюбились в звук Magni 3. Качество звука имело определенный вес в том смысле, что все, что мы слушаем, ощущалось так, как будто в нем есть некая подлинная сила. Мы никогда не чувствовали, что обилие обманывает нас или представляет музыку не в лучшем свете. Мы полагаем, что нас не должно это удивлять — у компании есть послужной список создания отличного звука даже в их моделях начального уровня — но все равно было невероятно, насколько хорошо звучал усилитель.
Хотя он не включает в себя отдельный цифро-аналоговый преобразователь, как Fulla 2 (полный обзор здесь), он стоит столько же, сколько и эта модель, и обеспечивает звук, который, кажется, мог бы стоить на несколько сотен долларов дороже. . Что бы мы через него ни делали, звуковая подпись никогда не менялась. Он чувствовал себя крепким, уверенным, компетентным и ясным. Он достиг очень тонкого баланса, уделяя одинаковое внимание низким, средним и высоким частотам, никогда не позволяя ни одному аспекту чувствовать себя переваренным или недослушанным.
Звуковая подпись была не совсем эталонной, но, безусловно, достаточной, чтобы убедить нас в том, что мы слышим музыку более или менее так, как задумал исполнитель, с достаточной окраской, чтобы выявить в ней лучшее. Звуковая сцена казалась широкой и ясной, что позволяло нам выделять отдельные элементы без каких-либо проблем. В звуке было много жизни и энергии, и слушать его всегда было сплошным удовольствием.
Нейтралитет
Самым простым сравнением, вероятно, будет что-то вроде JDS Labs Atom. Этот усилитель стоит столько же, сколько Magni — 119 долларов. Он также не так привлекателен, хотя для записи Element собственной разработки JDS остается одним из лучших настольных усилителей, которые мы когда-либо слушали, а также одним из самых красивых. Он выделяется своим нейтральным звучанием. Это все хорошо, но нам больше нравится звук Magni 3, в котором немного больше жизни.
На самом деле было поразительно, как быстро этот усилитель стал нашим повседневным усилителем.
Все это казалось таким простым — и невероятно простым способом получить отличный звук абсолютно во всем, что мы делали. Времени на включение питания почти нет — за исключением нескольких секунд, когда усилитель отключает выходы, чтобы предотвратить любые электрические удары и потенциальное повреждение наушников — и его можно оставить более или менее на неопределенный срок. Хотя мы действительно думали, что он работает намного лучше в качестве усилителя, чем в качестве предусилителя, мы чувствовали, что вес и чистота звука на самом деле не отражались, когда в цепочку добавлялись другие компоненты, точно так же, как подавляющие ингредиенты могут маскировать больше. тонкие в рагу — это, безусловно, прекрасно работает как единое целое. Вы можете с удовольствием использовать его в качестве предусилителя в настройке динамиков.
Мощность и громкость
Если у нас и было одно замечание, так это то, что иногда нам казалось, что усилитель не дает нам достаточно мощности.
Это правда, что он может работать практически с любой парой наушников, независимо от их типа или импеданса. Мы тестировали его с такими вещами, как 250 Ом Beyerdynamic Amiron Home (полный обзор здесь), и, хотя он работал хорошо, всегда казалось, что нам нужно немного поиграть, чтобы получить достаточную громкость, не только переключая переключатель усиления, но и регулируя громкость. ручка немного выше точки, где мы думали, что нам придется. Опять же: это не слишком большая критика, поскольку она определенно обеспечивает достаточную мощность, как только вы правильно настроите настройки. Но если у вас есть наушники с высоким импедансом, имейте в виду, что вам, возможно, придется немного поиграть с вещами.
Тем не менее, этот усилитель работал блестяще. Он не сильно меняет звук по сравнению с Magni 2, но, учитывая, что он добавляет такие опции, как выходы RCA в микс по той же цене, и предлагает небольшие внутренние улучшения, такие как мгновенное отключение и новый каскад усиления, это то, что мы можем сделать.
обязательно упускать из виду. Что касается настольных усилителей, то этот звучит просто невероятно за те деньги, которые вы платите. (ОБНОВЛЕНИЕ 15.02.18: некоторые слушатели сообщали о проблемах с динамикой — в основном громкие фрагменты были недостаточно громкими. Оказывается — благодаря увлекательному, хотя и слегка техническому сбою на Reddit — что на самом деле это не вина Schiit, а то, как источники взаимодействуют с усилителями. Если у вас возникла эта проблема, стоит проверить и найти возможные решения.)
Дизайн
Корпус и эстетика
Вы хотите знать, какой самый приятный звук в мире аудио? Мы не говорим о реальной музыке — мы говорим о звуке оборудования. Мы вам скажем: это звук выключателя, который включает Magni 3. Почему-то он просто попадает в точку. Мало того, что сам переключатель хорошо спроектирован — длинный, коренастый кусок металла на задней панели усилителя, который легко найти, не глядя, — он еще и издает чудесный лязгающий звук, когда вы его включаете.
Насколько нам известно, Schiit использует этот переключатель во всех своих усилителях, и он работает очень, очень хорошо. Вы думаете, мы шутим об этом? Не тут-то было. Когда мы оцениваем звуковое оборудование, мы принимаем во внимание абсолютно все, включая такие мелочи, как включение продукта. Это, безусловно, самый удовлетворительный метод, с которым мы когда-либо сталкивались. Это маленький момент радости — один из нескольких, которые у нас были с этим усилителем.
Компания имеет очень характерный эстетический дизайн с характерным серебристым матовым металлом и изогнутой верхней кромкой, которая присутствует практически во всем ее оборудовании. Как и все это оборудование, новый Magni невероятно прост в эксплуатации. Спереди есть ручка регулировки громкости, а также стандартный разъем для наушников 6,3 мм. На задней панели, четко обозначенной характерным шрифтом компании, есть два входа и выхода RCA, разъем питания и два переключателя, каждый из которых издает удивительный звук, когда вы щелкаете ими.
Есть переключатель питания, а также переключатель усиления, чтобы гарантировать, что вы подаете нужное количество энергии на наушники.
Качество сборки
Здесь нет ничего, что не работает должным образом, и нет ничего, что не могло бы выдержать наезд на него танка. Это один из самых прочных усилителей, с которыми мы когда-либо сталкивались, чего мы и ожидали от Schiit, но все же это приятный сюрприз, когда он у нас действительно есть. Его можно совмещать с текущим ЦАП Modi 2, а также с его вариантами Uber и Multibit (а также, что неизбежно, с Modi 3, который упрощает все это в одну модель). Хотя было бы неплохо увидеть здесь ручку громкости Fulla 2, которая по-прежнему является одной из самых удобных ручек, с которыми мы сталкивались, мы согласны с тем, что это немного испортит дизайн. В любом случае, это скорее личное дело: почти во всех областях Magni 3 просто сокрушает его с точки зрения дизайна. Единственный усилитель, который, по нашему мнению, соответствует ему с точки зрения надежности, — это более новый, FiiO Q5 (полный обзор здесь), который имеет дополнительное преимущество в виде включенного ЦАП, а также является портативным.
Хотя все же предпочитаю Magni 3…
Для этого нам нужно сделать глубокий вдох. Это становится немного сложным. Вскоре после выпуска Magni 3 компания Schiit провела ребрендинг линейки. Некоторое время Magni 3 был известен просто как Magni (и, что сбивает с толку, URL-адрес страницы продукта на их сайте относится к Magni 1!)
Затем компания пошла дальше, заменив Magni обновленной версией под названием Магни 3+. По сути, это было то же самое, что и оригинальный Magni 3, с немного улучшенным набором внутренних компонентов и новым звуковым почерком. Чтобы сделать вещи еще более интересными, Schiit выпустил вариант под названием Magni Heresy, усилитель в привлекательном черном цвете, звук которого основан на операционных усилителях и который, по нашему мнению, немного более тонально нейтрален. И 3+, и Ересь стоят 119 долларов..
Это запутанное положение вещей, но мы можем сказать, что какой бы вариант вы ни выбрали, это по-прежнему один из лучших усилителей для наушников, когда-либо созданных.
Новые вариации стоят не дороже оригинала и предлагают творческие вкусы, чтобы соблазнить даже самого пресыщенного слушателя. Хотя сейчас все сбивает с толку, мы думаем, что Magni остается на вершине.
Аксессуары и упаковка
Одним из способов снижения затрат является удаление упаковки и аксессуаров. Как и почти все их продукты, этот поставляется в очень простой картонной коробке, в которой нет ничего, кроме настенной бородавки и инструкции по эксплуатации. На этой ноте одна вещь, которую мы не любим: этот настенный блок питания. Schiit совершенно правильно говорят, что это будет работать абсолютно с любыми наушниками, доступными в настоящее время, но это означает, что они должны выдавать тонну энергии. Это означает, что бородавка на стене почти такая же большая, как сам усилитель. Его, конечно, можно спрятать — шнур достаточно длинный, — но все равно это чертовски громадный аппарат. Вам нужно будет предоставить такие вещи, как собственный кабель RCA — в конце концов, это не iFi Audio micro iCAN SE (полный обзор здесь).
Но, честно говоря, это не совсем то, почему вы покупаете продукт Schiit. И мы бы предпочли иметь немного упрощенную упаковку и получить лучшую цену на продукт, чем иметь посторонние аксессуары.
Что нам нравится
- Magni 3 невероятно выгоден. Мы до сих пор не можем поверить, что он стоит 119 долларов.
- Усилитель предлагает весомый, мощный звук, который является одним из лучших, которые мы слышали, легко конкурируя с более дорогими моделями.
- Он прост в использовании, отличается превосходным дизайном и функциональностью. И это выглядит великолепно.
Что мы не делаем
- Magni 3 имеет гигантский настенный блок питания — понятно, но все же не идеально.
- ЦАП не входит в комплект — он вам понадобится, если вы хотите его использовать. Возможно, Schiit Modi 2?
- Не очень хорош в качестве предусилителя. Он работал намного лучше, чем обычный усилитель для наушников.
Сравнительная таблица
| Ампер | Цена | ЦАП* | Правая сторона** | ВПК*** | Размеры | Вес |
|---|---|---|---|---|---|---|
| Шиит Магни 3 | 119 $ | № | Все | 2 Вт/32 Ом | 5 x 3,5 x 1,25 дюйма | 1 фунт |
| JDS Labs Atom | 99 долларов | № | 4–600 Ом | 1 Вт/32 Ом | 5,5″ x 5″ x 1,4 | 9,3 унции |
| AudioQuest Стрекоза Красный | 199 долларов | Да | Неизвестно | Неизвестно | 2,4 дюйма x 0,75 дюйма x 0,5 дюйма | 2 унции |
| FiiO Q5 | 310 $ | № | 16–300 Ом | 0,8 Вт/32 Ом | 4,9 x 2,6 x 0,5 дюйма | 6 унций |
| Шиит Вали | 169 $ | № | 16–600 Ом | 1 Вт/32 Ом | 5 x 3,5 x 2,75 дюйма | 1 фунт |
*DAC = цифро-аналоговый преобразователь
**RHI = рекомендуемое сопротивление наушников
***WPC = мощность на канал
на сцене.
Одним из них является JDS Labs с их усилителем Atom — обновлением их очень простого Objective2. На наш взгляд, он не такой захватывающий, с чуть менее интересным дизайном, чем у Magni, и несколько более нейтральным звуком. Это может звучать очень хорошо, но мы определенно предпочитаем Magni 3, который, по нашему мнению, намного интереснее, как с точки зрения дизайна, так и с точки зрения качества звука. Это и стоит меньше. Тем не менее, оба усилителя определенно имеют свое место. AudioQuest Dragonfly Red отличается от Magni, но является превосходной альтернативой для тех, кто работает с ноутбуками или планшетами. Простая флешка с совершенно потрясающим усилителем и ЦАП, она стала фаворитом в мире аудио. Мы думаем, что Magni более универсален в том смысле, что он может работать как предусилитель и позволяет вам использовать ЦАП по вашему выбору. Мы не спорим об удобстве — в этом отношении красный безоговорочно выигрывает. Долговечная маленькая штуковина, которая заслуживает того, чтобы быть такой же популярной, как и она.
Еще есть FiiO Q5. Это отличная комбинация усилителя/ЦАП, которая очень портативна. Тем не менее, он более чем способен подрабатывать в качестве настольного усилителя, и это, безусловно, жизнеспособная альтернатива модели Schiit. Звук хороший, если не впечатляющий, и хотя мы думаем, что он, возможно, слишком громоздкий для портативного усилителя, он определенно обеспечивает мгновенное и четкое усиление вашего звука. Стоит посмотреть. Есть более новая версия, Q5S, но мы думаем, что она предлагает достаточно, чтобы оправдать увеличенную цену. Берите оригинальный Q5.
Schiit производит усилители, альтернативные Magni 3, такие как усилители для наушников без включенных ЦАП. Нашим фаворитом, вероятно, является Vali, который стоит 169 долларов против 119 долларов у Magni. Что вы получите за дополнительные 50 долларов? Лёгкий — ламповый звук. Великолепный липкий резонанс, который дает реальную жизнь басу и бочке. По сути, это Magni с добавленной трубкой и почти идентичным дизайном.
Хотя мы думаем, что в целом Magni предлагает лучшее соотношение цены и качества, это все еще забавный усилитель. Он также имеет большой набор функций, включая выходы предусилителя и возможность замены штатной лампы по своему вкусу. Они также производят несколько комбинированных ЦАП/усилителей, так что обратите внимание на них, если вам нужно комплексное решение.
Но вернемся к Magni 3. Это легкий выбор для награды «Выбор редакции», что делает его одним из лучших из лучших продуктов, доступных в настоящее время. Он никогда не претендует на то, чтобы быть чем-то другим, кроме того, что он есть на самом деле: простой, понятный настольный усилитель, который обеспечивает абсолютно потрясающий звук по цене, которая даже сейчас заставляет нас удивленно моргать, когда мы его видим. В то время, когда оборудование становится все дороже и дороже, когда отличный звук закрывается высокими ценами и кучей жаргона, когда люди ходят в наушниках от Skullcandy и Beats By Dre, стоимость которых намного выше, чем должна, даже без самые базовые знания о том, как они могут легко и дешево улучшить свою аудиосистему, абсолютно необходимо отмечать продукты, которые позволяют легко, просто и недорого получить отличный звук.
Что же касается Magni 3, то он настолько убедителен, что мы просто не можем представить себе другого конкурента в этом конкретном ценовом диапазоне. Примерно до 300 долларов — более чем в три раза дороже — просто нет ничего подобного. Он берет всю ерунду 2-Uber-Multibit предыдущего поколения Magni и упрощает ее. Он предлагает потрясающий звук, прекрасный дизайн, великолепную простоту использования, возможность питания практически любой пары наушников и, как мы продолжаем твердить об этом, привлекательную цену. И даже если это не так, он по-прежнему имеет самый большой шум при включении среди всех усилителей.
Посмотрите Schiit Magni 3 Посмотрите лучшие усилители для наушников
Полный комплект усилителя для наушников WHAMMY – магазин diyAudio
Описание
Наушники WHAMMY Class-A Усилитель Уэйн Колберн, гений в Pass Labs, который за последние 25 лет разработал практически все, что не является усилителями для динамиков, хотел сделать забавный, высокопроизводительный, фантастически звучащий усилитель для наушников класса А, сделанный своими руками.
для этого сообщества. Мы называем это:
Да, глупое имя. Но это мило. И это многое объясняет в этом. Так оно и застряло.
Учитывая взрыв популярности наушников, а также невероятный выбор и разнообразие на рынке, казалось, что простой и великолепно звучащий усилитель для наушников станет отличным дополнением к сообществу DIY.
Поскольку существует так много вариантов наушников, от Planars до IEM, с высоким или низким импедансом, этот усилитель будет работать с любыми наушниками, которые вы хотите на него надеть (Ну, не электростатические наушники напрямую, ни один усилитель, подобный этому, не будет, но он будет счастливо управлять повышающим трансформатором, таким как Stax).
Уэйн хотел универсальный усилитель для наушников на свой стол. Это плод этой идеи. Это сделано для того, чтобы его можно было сделать днем или вечером, и у него нет настроек строителя, поэтому у него будет высокая вероятность успеха и завершения как для начинающих, так и для опытных мастеров.
.
Это все в одной печатной плате, просто подключите разъемы переменного тока и предохранителя, входные и выходные разъемы. Добавьте селекторный переключатель, если хотите.
Выходной каскад класса А с достаточным током, чтобы управлять чем угодно. Он также делает прекрасную линейную сцену с усилением около 14 дБ.
Вы можете приобрести полный комплект на этой странице или порционно в соответствии с вашим бюджетом или желанием:
- WHAMMY PCB
- Шасси WHAMMY
- Комплект WHAMMY
- Полный комплект WHAMMY (эта страница)
Обратите внимание: Мы еще не подготовили руководство по сборке с использованием новых деталей комплекта комплектации и нового шасси. Однако вы можете следовать оригинальному руководству по сборке WHAMMY и с помощью форума, чтобы ответить на любые вопросы, которые могут у вас возникнуть, вы сможете завершить сборку без особых проблем.
Большую часть информации, необходимой для завершения этого проекта, можно найти в первых 6 сообщениях этой темы, хорошо иллюстрированном руководстве, показывающем, как все работает.


Если нужен, например, усилитель для 2 наушников, то важно выбирать именно среди моделей с 2 наушниковыми выходами. Будет работать от ПК? Нужен вход USB. ЦАП для наушников планируется купить отдельно? Нужны аналоговые входы. И так далее. Подробности. ⬇️
Beyerdynamic A 2 1400$