Двухканалный усилитель на 18 Вт с темброблоком (КР140УД608, TDA2030)
Принципиальная схема самодельного усилителя звука для смартфона или MP3-плеера, два канала по 18 Ватт, есть регулятор тембра.
При создании схемы этого усилителя задача была поставлена следующим образом, -сделать относительно хороший стереоусилитель для воспроизведения на внешние акустические системы сигнала от МР-3плейера, и при этом использовать предельно доступные и недорогие детали. То, что получилось видно на рисунке.
Характеристики усилителя
Усилитель обладает следующими характеристиками:
- Номинальная выходная мощность на нагрузке 4 Ом, при КНИ до 0,1%: ……2x8W.
- Максимальная выходная мощность на нагрузке 4 Ом: 2x18W.
- КНИ при мощности 1W на частоте 1 кГц не более: 0,03%.
- Частотный диапазон при неравномерности 6dB: 22…22000 Гц.
- Отношение сигнал/шум: 60 dB.
- Диапазон регулировки тембра: ……..±12dB.
Принципиальная схема
Предварительный усилитель выполнен на четырех операционных усилителях КР140УД608.
Сейчас это самые доступные ОУ широкого применения.
Для подачи входного сигнала служит стандартный телефонный разъем Х1, как тот, в который включают наушники. Для подключения к МР-3 плееру необходим стерео-кабель с двумя штекерами на концах.
Некоторые МР3-плееры, у которых есть линейный вход, в комплекте имеют такой кабель для того чтобы можно переписывать сигнал в аналоговом виде от другого плеера или от кассетного магнитофона или телевизора. Кабель несложно сделать и самому.
Рис. 1. Принципиальная схема УНЧ на микросхемах КР140УД608, TDA2030 (2х18Вт).
Переменный резистор R2, — сдвоенный. Он служит для регулировки громкости, или для установки предела максимальной громкости, если регулировка громкости осуществляется органами управления МР3-плеера.
На операционных усилителях А1-А4 сделан предварительный УНЧ с активным регулятором тембра по низким и высоким частотам. Регулировки осуществляются одновременно в обоих каналах сдвоенными переменными резисторами R10 и R11.
На входе цепи R1-C1 и R22-C14 в некоторой степени подавляют ту часть ВЧ-составляющих, которая не была подавлена в выходных каскадах МР-3 плеера.
Коэффициент передачи предварительного усилителя, выполненного на ОУ А1 и А2 определяется цепями ООС R5-R4 и R25-R24, соответственно. Мостовой активный регулятор тембра выполнен на ОУ АЗ и А4. Регулятор тембра по НЧ — R10, по ВЧ — R11.
Регулятор стереобаланса образован одинарным переменным резистором R20 и постоянными резисторами R17 и R34.
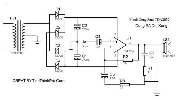
Усилитель мощности выполнен на двух наиболее доступных и недорогих интегральных УМЗЧ — TDA2030A. Это наиболее дешевые распространенные микросхемы, из тех что позволяют при мощности в 10W получить КНИ не более 0,1%. Микросхемы включены по типовым схемах при питании от двуполярного источника.
Детали и питание
Источником питания усилителя может служить любой низкочастотный силовой трансформатор, вырабатывающий переменное напряжение 10-13V при допустимом токе во вторичной обмотке 3-4А.
Схема источника сделана так, что для получения двуполярного напряжения подходит трансформатор с одной вторичной обмоткой. Выпрямление осуществляется двумя выпрямителями на диодах VD3-VD6.
Усилители мощности питаются нестабилизированным напряжением ±12..15V. Предварительный усилитель питается стабилизированным напряжением ±7,6V, полученным от параметрических стабилизаторов на стабилитронах VD1 и VD2.
В схеме можно использовать самые разные компоненты. Операционные усилители КР140УД608 можно заменить практически любыми ОУ общего применения, например, КР140УД708, К140УД6, К140УД7, а так же, микросхемами, содержащими по 2 или 4 операционных усилителя в одном корпусе.
Например, применив К1401УД2 (в корпусе четыре ОУ) можно весь предварительный усилитель выполнить на одной микросхеме. В схеме усилителя мощности тоже можно использовать другие микросхемы. TDA2030A, была использована как самая доступная. Но её можно заменить на TDA2051 или LM1875 (практически та же цоколевка и типовая схема включения, только не нужны диоды VD7-VD10).
При такой замене можно повысить напряжение питания до ±25V и получить мощность 30-40W на канал, но это потребует применения более мощного источника питания, выполненного по двухполупериодной схеме.
Микросхемы А5 и А6 нуждаются в теплоотводе площадью поверхности не менее 600см2. Радиаторная пластина микросхем TDA2030A соединена с выводом отрицательного питания (с выв. 3).
Это позволяет обе микросхемы посадить на один общий теплоотвод без изолирования. В этом случае на теплоотводе будет отрицательный потенциал питания (на «общий», а отрицательный!).
Налаживание
При налаживании коэффициенты усиления каналов предварительного усилителя можно подкорректировать и уровнять подбором сопротивлений R5 и R25, соответственно.
Коэффициент усиления каналов усилителя мощности можно корректировать подбором сопротивлений R20 и R38. Но увлекаться увеличением КУ усилителя мощности не следует, так как это может привести не только к увеличению КНИ, но и к самовозбуждению.
Попцов Г. РК-05-08.
Микросхема tda2030 схема включения – Telegraph
Микросхема tda2030 схема включения
====================================
>> Перейти к скачиванию
====================================
Проверено, вирусов нет!
====================================
Микросхема усилитель TDA2030 является достаточно. Типовая схема включения TDA2030 с выходной мощностью до 14 ватт. типовая.
Микросхема усилителя НЧ TDA2030A фирмы ST Microelectronics пользуется заслуженной. Типовая схема включения TDA2030A показана на рис.1.
Схема усилителя на TDA2030. Усилитель на интегральной микросхеме TDA2030, так же аналоги данной микросхемы А2030Н, В165, ECG1376.
Микросхема TDA2030 достаточно популярная и дешевая. мощный звук, то усилитель можно собрать по мостовой схеме. Печатная плата, была спроектирована для стерео/моно включения, что позволяет без.
Мой взгляд упал на микросхему TDA2030A. Почему, после включения схемы, первых 15 сек.
работает хорошо, а потом начинает.
Микросхемы TDA2030A удалось купить на местном радиорынке всего по 0. Электрическая схема включения микросхемы TDA2030.
СХЕМА УМЗЧ TDA2030 довольно качественная микросхема для УНЧ на 18Вт за мизерные деньги. Начну пожалуй с характеристики.
Подписывайтесь на нашу группу Вконтакте , и Facebook * Интегральная.
Для того чтобы обеспечить хороший контакт микросхемы с радиатором ( отвод тепла) необходимо хорошо. Мостовая схема включения TDA2030A.
Подключение платы производится согласно прилагаемой схеме. Корпус микросхемы при усилении мощности звука нагревается и его.
Схема УНЧ на микросхеме TDA 1010А. УНЧ на микросхеме. Типовая схема включения микросхемы TDA 1011, TDA1015. Рис. 31.22.
Тем более, что схема не капризна в настройке и обладает хорошей повторяемостью. Типовая схема включения микросхемы TDA2030 даёт такие.
Усилитель мощности звуковой частоты на TDA2006, TDA2030, TDA2040, TDA2050. Выбрана неинвертирующая схема включения.
А2030Н, В165, ECG1376, ECG1378, ECG1380, TDA2006, TDA2030A, TDA2030, TDA2040, TDA2051, микросхемы имеют одинаковые схемы включения.
Микросхема TDA2030. МС TDA2030 представляет собой одноканальный. Вариант схемы включения с однополярным питанием показан на рис.3.
Принципиальная схема усилителя на микросхеме TDA2030 приведена на рисунке 1. Речь пойдет о ряде микросхем, имеющих одну схему включения.
Приводимые типовые схемы включения и основные параметры интегральных УНЧ призваны облегчить ориентацию и выбор наиболее подходящей.
Микросхемы усилителя должны быть установлены на теплоотводе. Это схема радио конструктора кстати одна из самых удачных и простых на. вариант TDA2030A в даташитовском варианте включения, но ее.
Питание усилителя низкой частоты на TDA2030 однополярным источником питания. Данная микросхема является высококачественным усилителем низкой. но есть вариант включения и с однополярным (на фотографии: верхняя. юного товарища: схема не развивает и половины выходной мощности.
Одно что приличная мощность, много схем включения, и стоит дёшево. Не даром эту микросхему широко используют в своих системах.
Как сделать схему усилителя звука на микросхеме TDA2030
TDA2030 представляет собой монолитную интегральную схему. Эта микросхема обеспечивает выходную мощность 14 Вт и может использоваться в качестве усилителя низкой частоты. Эта ИС имеет высокий выходной ток, минимальные гармонические искажения и низкий уровень кроссоверных искажений. Кроме того, он включает в себя механизм защиты от короткого замыкания и очень высокой температуры.
PCBWay обязуется удовлетворять потребности своих клиентов из разных отраслей в отношении качества, доставки, экономической эффективности и любых других требований. Как один из самых опытных производителей печатных плат в Китае. Они гордятся тем, что являются вашими лучшими деловыми партнерами, а также хорошими друзьями во всех аспектах ваших потребностей в печатных платах.
5$ Прототип печатной платы
Аппаратные компоненты
Следующие компоненты требуются для изготовления аудио -усилителя.
0041 DC АккумуляторTDA2030 303 Схема усилителя звука на микросхеме TDA2030 на самом деле довольно проста. Во-первых, мы обеспечиваем питание 12 В постоянного тока. Вы можете использовать 6 В для работы этой схемы, используется устройство ввода звука, такое как смартфон или микрофон. Затем он пропускал аудиовход через разделительный конденсатор емкостью 47 мкФ.
Схема эффективно блокирует постоянную составляющую входного сигнала с помощью разделительного конденсатора, пропуская только переменный ток. Затем мы подключили выход конденсатора к неинвертирующему входному контакту микросхемы.
Усиленный выходной сигнал усилителя затем подается на аудиопреобразователь, такой как громкоговоритель. Мы используем два обратноходовых диода, чтобы предотвратить отрицательную обратную связь усилителя.
Применение
- В аудиоэлектронных устройствах, таких как гарнитуры, микрофоны, динамики и т.
д. - Мы можем использовать эту схему для настройки систем домашнего кинотеатра.
- Для записи.
Похожие сообщения:
60 Вт TDA2050 + TDA2030 2,1-канальная плата усилителя басов
Описание:
Независимые исследования и разработки, самостоятельный маркетинг, отличная производительность последней версии трехканального (2.1) суперсабвуфера TDA2050A + TDA2030A + ne5532 Плата усилителя готовая пластина, выходная мощность: левый и правый канал 18Вт+18Вт, сабвуфер 32Вт, полностью совместим с lm1875. Выходной разъем источника питания и аудиовход платы декодирования снабжены источником питания платы декодера 12 В (земля GND аудиовхода платы декодера при фактическом подключении не уменьшается. Это хорошая сварка, после очистки, испытания прошли квалификацию, позволяющую перечислить готовую продукцию в натуральном виде, как показано на рисунке
При покупке платы представлены 3 потенциометра с пластиковой крышкой, качество очень хорошее, случайный цвет волос
Обзор этой платы
Бас сильный, сильный, четкий и четкий.
Использование чипа для нового оригинала: басовый блок по умолчанию для 1 TDA2050 — пиковая выходная мощность 32 Вт, двухканальный блок для 2 TDA2030 — пиковая выходная мощность 18 Вт + 18 Вт. TDA2030, TDA2050, LM1875 могут быть полностью взаимозаменяемы, если все заменено на TDA2050 или LM1875, пожалуйста, поменяйте радиатор. Микросхема усилителя мощности имеет пять контактов: положительный, отрицательный, прямой, обратный и выходной. Теплоотвод чипа и катод, соединенные через электрическую работу, при отводе тепла от чипа никогда не замыкаются на землю, либо сразу перегорают. Выше приведена принципиальная схема проводки платы, пожалуйста, проверьте проводку.
основной параметр
Левый и правый каналы: TDA2030Ax2, пиковая мощность: 18 Втx2, рекомендуется для полночастотного динамика 2,5-4 дюйма, 4-8 европейских 10-30 Вт.
Выход басов: TDA2050Ax1, пиковая мощность: 32 Вт, рекомендуется с 5-8-дюймовым, 4-8 европейским басовым динамиком 30-50 Вт.
Рабочий источник питания: сдвоенный трансформатор переменного тока AC9-15V, рекомендуется для использования сдвоенного трансформатора AC12V мощностью более 30 Вт.

д.