ΠΠΎΠ΄ΠΊΠ»ΡΡΠ΅Π½ΠΈΠ΅ ΠΊΠ½ΠΎΠΏΠΊΠΈ ΠΊ Atmega8 — β5
ΠΠ°ΠΊ Ρ ΠΈΠ·ΡΡΠ°Π» ΠΌΠΈΠΊΡΠΎΠΊΠΎΠ½ΡΡΠΎΠ»Π»Π΅ΡΡ AVR
- ΠΡ Π·Π΄Π΅ΡΡ: Β
- ΠΠ»Π°Π²Π½Π°Ρ
- ΠΡΠΎΠ³ΡΠ°ΠΌΠΌΠΈΡΠΎΠ²Π°Π½ΠΈΠ΅
- ΠΠ°ΠΊ Ρ ΠΈΠ·ΡΡΠ°Π» ΠΌΠΈΠΊΡΠΎΠΊΠΎΠ½ΡΡΠΎΠ»Π»Π΅ΡΡ AVR
- ΠΠΎΠ΄ΠΊΠ»ΡΡΠ΅Π½ΠΈΠ΅ ΠΊΠ½ΠΎΠΏΠΊΠΈ ΠΊ Atmega8 — β5
Β
Β
Β ΠΠ°ΡΠ½Π΅ΠΌ Ρ Π°Π»Π³ΠΎΡΠΈΡΠΌΠ° ΡΠ°Π±ΠΎΡΡ Π½Π°ΡΠ΅ΠΉ ΠΏΡΠΎΠ³ΡΠ°ΠΌΠΌΡ!
1. ΠΡΠ»ΠΈ Π½Π°ΠΆΠ°ΡΡ ΠΊΠ½ΠΎΠΏΠΊΡ ΠΠ1 ΠΏΠΎΠ΄ΠΊΠ»ΡΡΠ΅Π½Π½ΡΡ ΠΊ ΠΏΠΎΡΡΡ PB1, ΡΠΎ Π½Π° Π½ΠΎΠΆΠΊΠ΅ ΠΌΠΈΠΊΡΠΎΠΊΠΎΠ½ΡΡΠΎΠ»Π»Π΅ΡΠ° β15 ΠΏΠΎΡΠ²ΠΈΡΡΡ ΠΌΠΈΠ½ΡΡ ΠΈΡΡΠΎΡΠ½ΠΈΠΊΠ° ΠΏΠΈΡΠ°Π½ΠΈΡ ΠΈ Π²ΠΊΠ»ΡΡΠΈΡΡΡ Π±Π΅Π³ΡΡΠΈΠΉ ΠΎΠ³ΠΎΠ½Π΅ΠΊ.
2. ΠΠ°ΠΏΠΈΡΠ°ΡΡ ΠΏΡΠΎΠ³ΡΠ°ΠΌΠΌΡ Π±Π΅Π³ΡΡΠ΅Π³ΠΎ ΠΎΠ³ΠΎΠ½ΡΠΊΠ° Ρ ΠΈΡΠΏΠΎΠ»ΡΠ·ΠΎΠ²Π°Π½ΠΈΠ΅ΠΌ ΡΠΈΠΊΠ»Ρ for.
ΠΠ΅ΡΠ΅ΠΉΠ΄Π΅ΠΌ ΠΊ Π½Π°ΠΏΠΈΡΠ°Π½ΠΈΡ ΠΏΡΠΎΠ³ΡΠ°ΠΌΠΌΡ ΠΈ ΡΠΈΡΠΎΠ²Π°Π½ΠΈΡ ΡΠ»Π΅ΠΊΡΡΠΈΡΠ΅ΡΠΊΠΎΠΉ ΡΡ Π΅ΠΌΡ!
1.
Π‘ΠΎΠ·Π΄Π°Π΅ΠΌ Π½ΠΎΠ²ΡΠΉ ΠΏΡΠΎΠ΅ΠΊΡ Π² Atmel Studio 7 ΠΏΠΎ ΠΏΡΡΠΈ
2. ΠΡΠ±ΠΈΡΠ°Π΅ΠΌ ΡΠΈΠΏ ΠΌΠΈΠΊΡΠΎΠΊΠΎΠ½ΡΡΠΎΠ»Π»Π΅ΡΠ° Ρ ΠΊΠΎΡΠΎΡΡΠΌ Π±ΡΠ΄Π΅ΠΌ ΡΠ°Π±ΠΎΡΠ°ΡΡ, Π² Π½Π°ΡΠ΅ΠΌ ΡΠ»ΡΡΠ°Π΅ Atmega8.
ΠΡΠΎΠ³ΡΠ°ΠΌΠΌΠ° Π½Π°ΠΌ Π²ΡΠ΄Π°Π΅Ρ ΠΊΠΎΠ΄ Π² ΡΠ°ΠΉΠ»Π΅ main.c*
Β ΠΡΠΈΠ²ΠΎΠ΄ΠΈΠΌ Π΅Π³ΠΎ ΠΊ ΡΠΈΡΠ°Π±Π΅Π»ΡΠ½ΠΎΠΌΡ Π²ΠΈΠ΄Ρ, ΡΠ΄Π°Π»ΡΠ΅ΠΌ Π»ΠΈΡΠ½ΠΈΠ΅ ΠΊΠΎΠΌΠΌΠ΅Π½ΡΠ°ΡΠΈΠΈ.
ΠΠΎΠ±Π°Π²ΠΈΠΌ Π² ΡΠ»Π΅ΠΊΡΡΠΈΡΠ΅ΡΠΊΡΡ ΡΡ Π΅ΠΌΡ ΠΈΠ· ΡΡΠ°ΡΡΠΈ ΠΠ΅Π³ΡΡΠΈΠ΅ ΠΎΠ³Π½ΠΈ Atmega8 ΠΏΡΠΎΠ³ΡΠ°ΠΌΠΌΠ° Π½Π° Π‘Π ΠΊΠ½ΠΎΠΏΠΊΡ Π²ΠΊΠ»ΡΡΠ΅Π½ΠΈΡ:
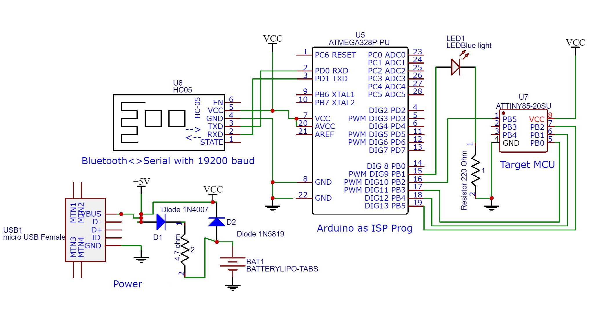
Π ΡΠ°ΠΊ ΡΡ Π΅ΠΌΠ° Ρ Π½Π°Ρ Π΅ΡΡΡ, Π½Π° Π½Π΅ΠΉ ΠΎΠ±ΠΎΠ·Π½Π°ΡΠ΅Π½Ρ ΠΌΠΈΠΊΡΠΎΠΊΠΎΠ½ΡΡΠΎΠ»Π»Π΅Ρ, ΠΈΡΡΠΎΡΠ½ΠΈΠΊ Π½Π°ΠΏΡΡΠΆΠ΅Π½ΠΈΡ 5Π, 7 ΡΠ΅Π·ΠΈΡΡΠΎΡΠΎΠ², 7 ΡΠ²Π΅ΡΠΎΠ΄ΠΈΠΎΠ΄ΠΎΠ², ΠΊ ΠΏΠΎΡΡΡ PB1Β Π½ΠΎΠΆΠΊΠΈ ΠΌΠΈΠΊΡΠΎΠΊΠΎΠ½ΡΡΠΎΠ»Π»Π΅ΡΠ° β15 ΠΏΠΎΠ΄ΠΊΠ»ΡΡΠ΅Π½Π° ΠΊΠ½ΠΎΠΏΠΊΠ° ΠΠ1, Π° ΡΠ°ΠΊΠΆΠ΅ ΠΎΠ±ΠΎΠ·Π½Π°ΡΠ΅Π½Ρ Π²ΡΠ²ΠΎΠ΄Ρ Π΄Π»Ρ ΠΏΠΎΠ΄ΠΊΠ»ΡΡΠ΅Π½ΠΈΡ ΠΏΡΠΎΠ³ΡΠ°ΠΌΠΌΠ°ΡΠΎΡΠ°, Π²Π΅ΡΠ½Π΅ΠΌΡΡ ΠΊ ΠΏΡΠΎΠ³ΡΠ°ΠΌΠΌΠ΅.
Π‘Π²Π΅ΡΠΎΠ΄ΠΈΠΎΠ΄Ρ Ρ Π½Π°Ρ ΠΏΠΎΠ΄ΠΊΠ»ΡΡΠ΅Π½Ρ ΠΊ ΠΏΠΎΡΡΡ Π D, Π½Π°ΡΡΡΠΎΠΈΠΌ Π² ΠΏΡΠΎΠ³ΡΠ°ΠΌΠΌΠ΅ Π½ΠΎΠΆΠΊΠΈ ΠΏΠΎΡΡΠ° Π D Π½Π° Π²ΡΡ
ΠΎΠ΄, Π΄ΠΎΠΏΠΈΡΠ΅ΠΌ Π² ΠΏΡΠΎΠ³ΡΠ°ΠΌΠΌΠ΅ DDRD = 0b11111111;, ΡΠ°ΠΊ ΠΊΠ°ΠΊ ΠΊΠ½ΠΎΠΏΠΊΠ° Ρ Π½Π°Ρ ΠΏΠΎΠ΄ΠΊΠ»ΡΡΠ΅Π½Π° ΠΊ ΠΏΠΎΡΡΡ Π Π½Π°ΡΡΡΠΎΠΈΠΌ Π΅Π³ΠΎ Π½ΠΎΠΆΠΊΠΈ Π½Π° Π²Ρ
ΠΎΠ΄ DDRB = 0b00000000;, Π·Π°ΡΠ΅ΠΌ Π²ΡΠΊΠ»ΡΡΠΈΠΌ ΠΏΠΎΡΡ D ΠΊΠΎΠΌΠ°Π½Π΄ΠΎΠΉ PORTD = 0b00000000;, ΠΏΠΎ Π°Π»Π³ΠΎΡΠΈΡΠΌΡ Π½Π°Ρ ΠΌΠΈΠΊΡΠΎΠΊΠΎΠ½ΡΡΠΎΠ»Π»Π΅Ρ Π΄ΠΎΠ»ΠΆΠ΅Π½ ΠΏΠΎΠ½ΠΈΠΌΠ°ΡΡ, ΡΡΠΎ ΠΊΠΎΠ³Π΄Π° ΠΌΡ ΠΏΠΎΠ΄Π°Π»ΠΈ ΠΌΠΈΠ½ΡΡ — Π·Π°ΠΌΠΊΠ½ΡΠ² ΠΊΠ½ΠΎΠΏΠΊΡ, Π΄Π»Ρ ΡΡΠΎΠ³ΠΎ ΠΏΠΎΠ΄ΡΡΠ½Π΅ΠΌ Π½ΠΎΠΆΠΊΠΈ ΠΏΠΎΡΡΠ° Π ΠΊ +5Π² ΡΠ΅ΡΠ΅Π· Π²Π½ΡΡΡΠ΅Π½Π½ΠΈΠ΅ ΡΠ΅Π·ΠΈΡΡΠΎΡΡ ΠΌΠΈΠΊΡΠΎΠΊΠΎΠ½ΡΡΠΎΠ»Π»Π΅ΡΠ°Β PORTB = 0b11111111;, ΠΌΠΎΠΆΠ½ΠΎ ΠΈΡΠΏΠΎΠ»ΡΠ·ΠΎΠ²Π°ΡΡ Π²Π½Π΅ΡΠ½ΠΈΠ΅ ΠΏΠΎΠ΄ΡΡΠ³ΠΈΠ²Π°ΡΡΠΈΠ΅ ΡΠ΅Π·ΠΈΡΡΠΎΡΡ, Π½ΠΎ ΠΎΠ± ΡΡΠΎΠΌ ΠΏΠΎΠ³ΠΎΠ²ΠΎΡΠΈΠΌ Π² Π΄ΡΡΠ³ΠΎΠΉ ΡΠ°Π· ΠΊΠΎΠ³Π΄Π° Π±ΡΠ΄Π΅ΠΌ Π±ΠΎΡΠΎΡΡΡΡ Ρ Π΄ΡΠ΅Π±Π΅Π·Π³ΠΎΠΌ ΠΊΠΎΠ½ΡΠ°ΠΊΡΠΎΠ².
ΠΠΎΡ ΠΏΠΎΠ»ΡΡΠΈΠ»ΡΡ ΠΊΠΎΠ΄:
ΠΠ°ΠΏΠΈΡΠ΅ΠΌ Π² Π½Π°Ρ Π±Π΅ΡΠΊΠΎΠ½Π΅ΡΠ½ΡΠΉ ΡΠΈΠΊΠ» while ΠΊΠΎΠ΄ ΠΎΠΏΡΠΎΡΠ° ΠΏΠΎΡΡΠ° Π½Π° ΠΊΠΎΡΠΎΡΠΎΠΌ ΠΏΠΎΠ΄ΠΊΠ»ΡΡΠ΅Π½Π° ΠΊΠ½ΠΎΠΏΠΊΠ° ΠΈ ΡΠΈΠΊΠ» ΠΌΠΈΠ³Π°Π½ΠΈΡ ΡΠ²Π΅ΡΠΎΠ΄ΠΈΠΎΠ΄ΠΎΠ²:
ΠΠ»Ρ ΠΎΠΏΡΠΎΡΠ° ΠΊΠ½ΠΎΠΏΠΊΠΈ Π²ΠΎΡΠΏΠΎΠ»ΡΠ·ΡΠ΅ΠΌΡΡ ΠΎΠΏΠ΅ΡΠ°ΡΠΎΡΠ°ΠΌΠΈ if ΠΈ else, ΡΡΡΠΎΠΊΠ° if (PINB == 0b11111101) ΠΎΠ·Π½Π°ΡΠ°Π΅Ρ, Π΅ΡΠ»ΠΈ Π½ΠΎΠΆΠΊΠ° ΠΏΠΎΡΡΠ° PB1 ΡΠ°Π²Π½Π° ΠΌΠΈΠ½ΡΡΡ, ΡΠΎ Π²ΡΠΏΠΎΠ»Π½ΠΈΠΌ ΠΊΠΎΠ΄ Π²ΡΠ΄Π΅Π»Π΅Π½Π½ΡΠΉ ΠΊΡΠ°ΡΠ½ΡΠΌ Π½Π° ΡΠΈΡΡΠ½ΠΊΠ΅ Π½ΠΈΠΆΠ΅, ΠΈΠ½ΡΠΌΠΈ ΡΠ»ΠΎΠ²Π°ΠΌΠΈ Π·Π°ΠΏΡΡΡΠΈΠΌ ΠΌΠΈΠ³Π°Π½ΠΈΠ΅ ΡΠ²Π΅ΡΠΎΠ΄ΠΈΠΎΠ΄ΠΎΠ²:
Β Π ΠΏΡΠΎΡΠΈΠ²Π½ΠΎΠΌ ΡΠ»ΡΡΠ°Π΅ else, Π²ΡΠΊΠ»ΡΡΠΈΠΌ ΠΏΠΎΡΡ D:
ΠΠΈΡΠ΅Π³ΠΎ ΡΠ»ΠΎΠΆΠ½ΠΎΠ³ΠΎ Π² ΠΎΠΏΡΠΎΡΠ΅ ΠΏΠΎΡΡΠΎΠ² ΠΌΠΈΠΊΡΠΎΠΊΠΎΠ½ΡΡΠΎΠ»Π»Π΅ΡΠ° Π½Π΅Ρ, Π² ΡΡΠΎΠΌ ΠΏΡΠΈΠΌΠ΅ΡΠ΅ ΠΏΠΎΠΊΠ°Π·Π°Π½ ΡΠ°ΠΌΡΠΉ ΠΏΡΠΎΡΡΠΎΠΉ ΠΎΠΏΡΠΎΡ Π½ΠΎΠΆΠΊΠΈ ΠΏΠΎΡΡΠ° ΠΌΠΈΠΊΡΠΎΠΊΠΎΠ½ΡΡΠΎΠ»Π»Π΅ΡΠ°, Π² Π΄Π°Π»ΡΠ½Π΅ΠΉΡΠ΅ΠΌ Ρ ΡΠ°ΡΡΠΊΠ°ΠΆΡ Π΄ΡΡΠ³ΠΈΠ΅ Π²Π°ΡΠΈΠ°Π½ΡΡ , ΠΌΠΎΠΆΠ½ΠΎ ΡΠΊΠ°Π·Π°ΡΡ Π±ΠΎΠ»Π΅Π΅ ΠΏΡΠ°Π²ΠΈΠ»ΡΠ½ΡΠ΅, ΡΠ°ΠΊΠΆΠ΅ ΠΏΠΎΠ³ΠΎΠ²ΠΎΡΠΈΠΌ ΠΎ ΡΠ°ΠΊΠΎΠΌ ΠΏΠΎΠ½ΡΡΠΈΠΈ ΠΊΠ°ΠΊ Π΄ΡΠ΅Π±Π΅Π·Π³ ΠΊΠΎΠ½ΡΠ°ΠΊΡΠΎΠ² ΠΈ ΠΊΠ°ΠΊ Ρ Π½ΠΈΠΌ Π±ΠΎΡΠΎΡΡΡΡ!
Β
Β
ΠΡΡ ΠΎΠ΄Π½ΡΠΉ ΠΊΠΎΠ΄ ΠΏΡΠΎΠ³ΡΠ°ΠΌΠΌΡ Π‘ΠΊΠ°ΡΠ°ΡΡ Π°ΡΡ ΠΈΠ²
- ΠΠ°Π·Π°Π΄
ΠΠΏΠ΅ΡΠ΅Π΄
Π‘ΡΠ°ΡΡΠΈ ΠΏΠΎ ΡΠ΅ΠΌΠ΅
ΠΠΏΡΠΎΡ ΠΊΠ½ΠΎΠΏΠΎΠΊ avr
ΠΠΎΡΠ»Π΅ ΠΏΠ΅ΡΠ²ΡΡ
ΡΠ°Π³ΠΎΠ² Π² ΠΎΡΠ²ΠΎΠ΅Π½ΠΈΠΈ ΠΌΠΈΠΊΡΠΎΠΊΠΎΠ½ΡΡΠΎΠ»Π»Π΅ΡΠΎΠ² Π½Π°ΡΠΈΠ½Π°ΡΡΠΈΠΉ ΠΌΠΈΠΊΡΠΎΠΊΠΎΠ½ΡΡΠΎΠ»Π»Π΅ΡΡΠΈΠΊ Π½Π°ΡΠΈΠ½Π°Π΅Ρ ΠΏΡΡΠ°ΡΡΡΡ ΠΏΡΠΈΠΌΠ΅Π½ΡΡΡ ΡΠ²ΠΎΠΈ ΠΏΠΎΠ·Π½Π°Π½ΠΈΡ Π² ΠΏΠ΅ΡΠ²ΡΡ
ΡΠ°ΠΌΠΎΡΡΠΎΡΡΠ΅Π»ΡΠ½ΡΡ
ΠΏΠΎΠ΄Π΅Π»ΠΊΠ°Ρ
, ΡΠ°ΡΡΠΎ ΠΏΡΡΠ°ΡΡΡ «ΠΌΠΎΡΠ³Π°ΡΡ ΡΠ²Π΅ΡΠΎΠ΄ΠΈΠΎΠ΄Π°ΠΌΠΈ» Π² Π·Π°Π²ΠΈΡΠΈΠΌΠΎΡΡΠΈ ΠΎΡ ΡΠΎΡΡΠΎΡΠ½ΠΈΡ Π²Ρ
ΠΎΠ΄Π½ΡΡ
ΠΏΠΎΡΡΠΎΠ² Π½Π°ΠΏΡΠΈΠΌΠ΅Ρ.
ΠΠΎΡ ΠΏΡΠΎ ΠΎΠΏΡΠΎΡ ΡΠΎΡΡΠΎΡΠ½ΠΈΡ Π²Ρ
ΠΎΠ΄Π½ΡΡ
ΠΏΠΎΡΡΠΎΠ² ΠΌΡ ΠΈ ΠΏΠΎΠ³ΠΎΠ²ΠΎΡΠΈΠΌ. ΠΠ° ΡΠΎΡΡΠΎΡΠ½ΠΈΠ΅ ΠΏΠΎΡΡΠ° Π²Π²ΠΎΠ΄Π° ΠΎΡΠ²Π΅ΡΠ°Π΅Ρ ΡΠ΅Π³ΠΈΡΡΡ PINB, ΠΊΠΎΡΠΎΡΡΠΉ ΡΠ°Π±ΠΎΡΠ°Π΅Ρ ΡΠΎΠ»ΡΠΊΠΎ Π½Π° ΡΡΠ΅Π½ΠΈΠ΅, ΠΎΠΏΡΠΎΡΠΈΠ² ΠΊΠΎΡΠΎΡΡΠΉ ΠΌΠΎΠΆΠ½ΠΎ ΡΠ·Π½Π°ΡΡ ΡΠΎΡΡΠΎΡΠ½ΠΈΠ΅ Π²Ρ
ΠΎΠ΄Π°. ΠΠΏΡΠΎΡΠΈΡΡ ΠΊΠΎΠ½ΠΊΡΠ΅ΡΠ½ΡΠΉ Π²Ρ
ΠΎΠ΄ ΠΌΠΎΠΆΠ½ΠΎ ΠΊΠΎΠΌΠ°Π½Π΄ΠΎΠΉ PINB. ΠΡΠ»ΠΈ Π½ΡΠΆΠ½ΠΎ ΠΎΠΏΡΠΎΡΠΈΡΡ Π½Π΅ΡΠΊΠΎΠ»ΡΠΊΠΎ Π²Ρ
ΠΎΠ΄ΠΎΠ² ΠΈ ΡΠ΄Π΅Π»Π°ΡΡ ΠΎΠ΄Π½ΠΎ Π΄Π΅Π»ΠΎ Π² Π·Π°Π²ΠΈΡΠΈΠΌΠΎΡΡΠΈ ΠΎΡ ΡΠΎΡΡΠΎΡΠ½ΠΈΡ ΠΏΠΎ Π½ΡΠΆΠ½ΡΠΌ Π²Ρ
ΠΎΠ΄Π°ΠΌ, ΡΠΎ ΠΏΡΠΈΠΌΠ΅Π½ΡΡΡ Π»ΠΎΠ³ΠΈΡΠ΅ΡΠΊΠΈΠ΅ ΠΎΠΏΠ΅ΡΠ°ΡΠΈΠΈ:.
ΠΠΎΠΈΡΠΊ Π΄Π°Π½Π½ΡΡ ΠΏΠΎ ΠΠ°ΡΠ΅ΠΌΡ Π·Π°ΠΏΡΠΎΡΡ:
Π‘Ρ Π΅ΠΌΡ, ΡΠΏΡΠ°Π²ΠΎΡΠ½ΠΈΠΊΠΈ, Π΄Π°ΡΠ°ΡΠΈΡΡ:
ΠΡΠ°ΠΉΡ-Π»ΠΈΡΡΡ, ΡΠ΅Π½Ρ:
ΠΠ±ΡΡΠΆΠ΄Π΅Π½ΠΈΡ, ΡΡΠ°ΡΡΠΈ, ΠΌΠ°Π½ΡΠ°Π»Ρ:
ΠΠΎΠΆΠ΄ΠΈΡΠ΅ΡΡ ΠΎΠΊΠΎΠ½ΡΠ°Π½ΠΈΡ ΠΏΠΎΠΈΡΠΊΠ° Π²ΠΎ Π²ΡΠ΅Ρ Π±Π°Π·Π°Ρ .
ΠΠΎ Π·Π°Π²Π΅ΡΡΠ΅Π½ΠΈΡ ΠΏΠΎΡΠ²ΠΈΡΡΡ ΡΡΡΠ»ΠΊΠ° Π΄Π»Ρ Π΄ΠΎΡΡΡΠΏΠ° ΠΊ Π½Π°ΠΉΠ΄Π΅Π½Π½ΡΠΌ ΠΌΠ°ΡΠ΅ΡΠΈΠ°Π»Π°ΠΌ.
Π‘ΠΎΠ΄Π΅ΡΠΆΠ°Π½ΠΈΠ΅:
- ΠΠΎΠ΄ΠΊΠ»ΡΡΠ°Π΅ΠΌ ΠΊΠ½ΠΎΠΏΠΊΡ ΠΊ ΠΌΠΈΠΊΡΠΎΠΊΠΎΠ½ΡΡΠΎΠ»Π»Π΅ΡΡ ATtiny2313, ΠΏΡΠΎΡΡΠ°Ρ ΠΏΡΠΎΠ³ΡΠ°ΠΌΠΌΠ°
- ΠΠΎΠ΄ΠΊΠ»ΡΡΠ°Π΅ΠΌ ΠΊΠ½ΠΎΠΏΠΊΡ ΠΊ ΠΌΠΈΠΊΡΠΎΠΊΠΎΠ½ΡΡΠΎΠ»Π»Π΅ΡΡ ATtiny2313, ΠΏΡΠΎΡΡΠ°Ρ ΠΏΡΠΎΠ³ΡΠ°ΠΌΠΌΠ°
- Π Π°Π±ΠΎΡΠ° Ρ ΠΊΠ½ΠΎΠΏΠΊΠ°ΠΌΠΈ ΠΏΡΠΎΠ³ΡΠ°ΠΌΠΌΠ° ΠΎΠ±ΡΠ°Π±ΠΎΡΠΊΠΈ Π½Π°ΠΆΠ°ΡΠΈΡ Π΄Π»Ρ ΠΌΠΈΠΊΡΠΎΠΊΠΎΠ½ΡΡΠΎΠ»Π»Π΅ΡΠ° ATmega8
ΠΠΎΠ΄ΠΊΠ»ΡΡΠ°Π΅ΠΌ ΠΊΠ½ΠΎΠΏΠΊΠΈ ΠΊ AVR. Π¨Π°Π³ β12
- ΠΠ°ΠΊ ΠΎΠ±ΡΠ°Π±ΠΎΡΠ°ΡΡ ΡΠ΄Π΅ΡΠΆΠ°Π½ΠΈΠ΅ ΠΊΠ½ΠΎΠΏΠΊΠΈ Π² ΠΠ AVR?
- ΠΠΏΡΠΎΡ ΠΊΠ½ΠΎΠΏΠΎΠΊ Π½Π° Π°ΡΡΠ΅ΠΌΠ±Π»Π΅ΡΠ΅
- ΠΡΠΈΠ½ΡΠΈΠΏΡ Π°Π½Π°Π»ΠΈΠ·Π° Π½Π°ΠΆΠ°ΡΠΈΡ ΡΡΠ°Π½Π΄Π°ΡΡΠ½ΡΡ ΠΊΠ½ΠΎΠΏΠΎΠΊ Ρ ΠΏΠΎΠΌΠΎΡΡΡ ΠΌΠΈΠΊΡΠΎΠΊΠΎΠ½ΡΡΠΎΠ»Π»Π΅ΡΠ° AVR MEGA128
- Easyelectronics.ru
- ΠΠΎΠ΄ΠΊΠ»ΡΡΠ΅Π½ΠΈΠ΅ ΠΊΠ½ΠΎΠΏΠΊΠΈ ΠΊ ΠΌΠΈΠΊΡΠΎΠΊΠΎΠ½ΡΡΠΎΠ»Π»Π΅ΡΡ
- AVR Π£ΡΠΎΠΊ 7. ΠΠ½ΠΎΠΏΠΊΠ°
ΠΠΠ‘ΠΠΠ’Π ΠΠ’Π ΠΠΠΠΠ ΠΠ Π’ΠΠΠ: Tiny 2313. ΠΠΎΠ΄ΠΊΠ»ΡΡΠ΅Π½ΠΈΠ΅ ΠΊΠ½ΠΎΠΏΠΊΠΈ ΠΈ Π΅Ρ ΠΎΠΏΡΠΎΡ Π½Π° Π½Π°ΠΆΠ°ΡΠΈΠ΅ ΠΈ ΠΎΡΠΆΠ°ΡΠΈΠ΅.
ΠΠΎΠ΄ΠΊΠ»ΡΡΠ°Π΅ΠΌ ΠΊΠ½ΠΎΠΏΠΊΡ ΠΊ ΠΌΠΈΠΊΡΠΎΠΊΠΎΠ½ΡΡΠΎΠ»Π»Π΅ΡΡ ATtiny2313, ΠΏΡΠΎΡΡΠ°Ρ ΠΏΡΠΎΠ³ΡΠ°ΠΌΠΌΠ°
ΠΠ±Π½ΠΎΠ²Π»Π΅Π½ΠΎ ΠΠ΄ΡΠ°Π²ΡΡΠ²ΡΠΉΡΠ΅ Π΄ΠΎΡΠΎΠ³ΠΈΠ΅ Π΄ΡΡΠ·ΡΡ.
Π ΡΡΠΎΠΉ ΡΡΠ°ΡΡΠ΅ ΠΏΠΎΠΉΠ΄Π΅Ρ ΡΠ΅ΡΡ ΠΎ ΠΊΠ½ΠΎΠΏΠΊΠ°Ρ
ΠΈ ΠΌΠ΅ΡΠΎΠ΄Π΅ Π±ΠΎΡΡΠ±Ρ Ρ Π΄ΡΠ΅Π±Π΅Π·Π³ΠΎΠΌ. ΠΠ°ΡΠ΅ΡΠΈΠ°Π»Π° Π² ΠΈΠ½ΡΠ΅ΡΠ½Π΅ΡΠ΅ ΠΊΡΡΠ°, Π½ΠΎ ΠΊΠ°ΠΆΠ΄ΡΠΉ ΠΈΠ½Π΄ΠΈΠ²ΠΈΠ΄ΡΠ°Π»ΡΠ½ΡΠΉ Π²Π·Π³Π»ΡΠ΄ Π½Π° ΡΠ΅ΡΠ΅Π½ΠΈΠ΅ Π²ΠΎΠΏΡΠΎΡΠ° ΡΠ²Π΅Π»ΠΈΡΠΈΠ²Π°Π΅Ρ ΡΠΊΠΎΡΠΎΡΡΡ ΠΏΠΎΠ½ΠΈΠΌΠ°Π½ΠΈΡ Π΄Π°Π½Π½ΠΎΠ³ΠΎ Π½Π°ΠΏΡΠ°Π²Π»Π΅Π½ΠΈΡ. ΠΠΎΡΡΠΎΠΌΡ Ρ ΠΈ ΡΠ΅ΡΠΈΠ» Π½Π°ΠΏΠΈΡΠ°ΡΡ. ΠΡ ΡΡΠΎ ΠΆ ΠΏΠ΅ΡΠ΅ΠΉΠ΄Π΅ΠΌ ΠΊ ΠΊΠ½ΠΎΠΏΠΊΠ°ΠΌ. ΠΠ°ΡΠ΅ΠΌ Π½ΡΠΆΠ½Ρ ΠΊΠ½ΠΎΠΏΠΊΠΈ? ΠΠΎΡ ΡΡΡ ΠΈ ΠΏΡΠΈΡ
ΠΎΠ΄ΡΡ Π½Π° ΠΏΠΎΠΌΠΎΡΡ ΠΊΠ½ΠΎΠΏΠΊΠΈ.
ΠΠΎ ΡΡΡΠΈ ΡΠ²ΠΎΠ΅ΠΉ ΡΠ²Π»ΡΠ΅ΡΡΡ Π΄Π°ΡΡΠΈΠΊΠΎΠΌ Π²Π½Π΅ΡΠ½Π΅Π³ΠΎ ΡΠΈΠ·ΠΈΡΠ΅ΡΠΊΠΎΠ³ΠΎ Π²ΠΎΠ·Π΄Π΅ΠΉΡΡΠ²ΠΈΡ. ΠΠ΅ Π±ΡΠ΄Π΅ΠΌ Π²Π½Π΅Π΄ΡΡΡΡΡΡ Π² ΠΊΡΡΡ ΡΠ»Π΅ΠΊΡΡΠΎΡΠ΅Ρ Π½ΠΈΠΊΠΈ ΡΠ°ΠΌΠΎΠ΅ Π³Π»Π°Π²Π½ΠΎΠ΅ Π½Π°ΠΌ Π½Π΅ΠΎΠ±Ρ ΠΎΠ΄ΠΈΠΌΠΎ Π·Π½Π°ΡΡ ΡΡΠΎ ΠΎΠ½ΠΈ Π±ΡΠ²Π°ΡΡ ΡΠΈΠΊΡΠΈΡΡΡΡΠΈΠ΅ ΠΈ Π½Π΅ ΡΠΈΠΊΡΠΈΡΡΡΡΠΈΠ΅ΡΡ, Π° ΠΊΠΎΠ½ΡΠ°ΠΊΡΡ ΠΊΠ½ΠΎΠΏΠΎΠΊ Π±ΡΠ²Π°ΡΡ Π½ΠΎΡΠΌΠ°Π»ΡΠ½ΠΎ Π·Π°ΠΌΠΊΠ½ΡΡΡΠ΅ ΠΈ ΡΠ°Π·ΠΎΠΌΠΊΠ½ΡΡΡΠ΅, Π²ΡΠ΅ Π΄Π°Π»ΡΡΠ΅ Π² Π»Π΅Ρ Π½Π΅ ΠΏΠΎΠΉΠ΄Π΅ΠΌ. Π ΠΎΡΠ½ΠΎΠ²Π½ΠΎΠΌ ΠΏΡΠΈΠΌΠ΅Π½ΡΡΡ Π½Π΅ ΡΠΈΠΊΡΠΈΡΡΡΡΠΈΠ΅ΡΡ Π½ΠΎΡΠΌΠ°Π»ΡΠ½ΠΎ ΡΠ°Π·ΠΎΠΌΠΊΠ½ΡΡΡΠ΅, Π½ΠΎ ΡΡΠΎ ΡΠ΅ΡΠ΅Π½ΠΈΠ΅ ΡΡΡΠΎΠ³ΠΎ Π»ΠΈΡΠ½ΠΎΠ΅ , ΡΡΠΎ ΠΈ ΠΊΠ°ΠΊ ΠΈΡΠΏΠΎΠ»ΡΠ·ΠΎΠ²Π°ΡΡ.
Π― Π΄Π°Π»ΡΡΠ΅ Π±ΡΠ΄Ρ ΠΏΠΈΡΠ°ΡΡ ΠΏΡΠΎ Π½ΠΎΡΠΌΠ°Π»ΡΠ½ΠΎ ΡΠ°Π·ΠΎΠΌΠΊΠ½ΡΡΡΠ΅. ΠΠΎΠ΄ΠΊΠ»ΡΡΠΈΡΡ ΠΊΠ½ΠΎΠΏΠΊΡ ΠΊ ΠΌΠΈΠΊΡΠΎΠΊΠΎΠ½ΡΡΠΎΠ»Π»Π΅ΡΡ AVR , ΠΎΡΠ΅Π½Ρ ΠΏΡΠΎΡΡΠΎ Π½Π° ΡΠΈΡΡΠ½ΠΊΠ΅ Π½ΠΈΠΆΠ΅ ΠΏΡΠ΅Π΄ΡΡΠ°Π²Π»Π΅Π½Π° ΡΡ Π΅ΠΌΠ° ΠΏΠΎΠ΄ΠΊΠ»ΡΡΠ΅Π½ΠΈΡ. Π Π΄Π°Π½Π½ΠΎΠΌ ΡΠ»ΡΡΠ°Π΅, ΠΏΡΠΎΡΡΠΎ ΠΏΠΎΠ΄ΡΠΎΠ΅Π΄ΠΈΠ½ΡΠ΅ΠΌ ΠΎΠ΄ΠΈΠ½ ΠΊΠΎΠ½Π΅Ρ ΠΊ Π½ΠΎΠΆΠΊΠ΅ ΠΠ, Π° Π²ΡΠΎΡΠΎΠΉ Π²ΡΠ²ΠΎΠ΄ ΠΊ Π·Π΅ΠΌΠ»Π΅ Π»ΠΈΠ±ΠΎ ΠΊ ΠΏΠΈΡΠ°Π½ΠΈΡ.
ΠΠ΅ Π·Π°Π±ΡΠ²Π°Π΅ΠΌ Π·Π°Π΄Π΅ΠΉΡΡΠ²ΠΎΠ²Π°ΡΡ Π²Π½ΡΡΡΠ΅Π½Π½ΠΈΠΉ ΠΏΠΎΠ΄ΡΡΠ³ΠΈΠ²Π°ΡΡΠΈΠΉ ΡΠ΅Π·ΠΈΡΡΠΎΡ Π΄Π»Ρ ΠΈΡΠΊΠ»ΡΡΠ΅Π½ΠΈΡ ΠΏΠΎΠΌΠ΅Ρ
ΠΎΡ Π½Π°Π²ΠΎΠ΄ΠΎΠΊ, Π΄Π°ΠΆΠ΅ ΡΠ΅ΠΌ ΠΆΠ΅ ΠΏΠ°Π»ΡΡΠ΅ΠΌ.
ΠΡΠΈΠ½ΡΠΈΠΏ ΡΠ»Π΅Π΄ΡΡΡΠΈΠΉ Π½Π°ΡΡΡΠ°ΠΈΠ²Π°Π΅ΠΌ ΠΏΠΎΡΡ ΠΊΠ°ΠΊ Π²Ρ
ΠΎΠ΄ ΡΠΎ Π΅ΡΡΡ ΡΠ΅Π³ΠΈΡΡΡ DDRx Π²ΡΡΡΠ°Π²Π»ΡΠ΅ΠΌ Π² 0, Π΄Π°Π»Π΅Π΅ ΠΏΠΎΠ΄ΡΡΠ³ΠΈΠ²Π°Π΅ΠΌ Π²Π½ΡΡΡΠ΅Π½Π½ΠΈΠ΅ ΡΠ΅Π·ΠΈΡΡΠΎΡΡ, ΡΠΎ Π΅ΡΡΡ Π²ΡΡΡΠ°Π²Π»ΡΠ΅Ρ ΡΠ΅Π³ΠΈΡΡΡ PORTx Π²1. ΠΠ°Π½Π½ΡΠΉ ΠΊΠΎΠ΄ ΠΏΡΠ΅Π΄ΡΡΠ°Π²Π»ΡΠ΅Ρ ΠΏΡΠΈΠΌΠ΅ΡΠ½ΡΠΉ ΠΏΠΎΠ΄Ρ
ΠΎΠ΄ ΠΎΠΏΡΠΎΡΠ° Π΄Π²ΡΡ
ΠΊΠ½ΠΎΠΏΠΎΠΊ. ΠΠ»Π³ΠΎΡΠΈΡΠΌ ΠΌΠΎΠΆΠ΅Ρ ΠΌΠ΅Π½ΡΡΡΡΡ ΠΊΠ°ΠΊ ΠΏΠΎΠΆΠ΅Π»Π°Π΅Ρ ΡΠ°Π½ΡΠ°Π·ΠΈΡ. ΠΠΎ ΡΠ°ΠΌΠΎΠ΅ Π³Π»Π°Π²Π½ΠΎΠ΅ ΡΡΠΎ Π² ΠΊΠΎΠ΄Π΅ ΠΎΠΏΡΠΎΡΠ° Π΄ΠΎΠ»ΠΆΠ΅Π½ ΠΏΡΠΈΡΡΡΡΡΠ²ΠΎΠ²Π°ΡΡ Π°Π½ΡΠΈΠ΄ΡΠ΅Π±Π΅Π·Π³ΠΎΠ²ΡΠΉ ΠΊΠΎΠ΄. Π§ΡΠΎ ΡΡΠΎ? ΠΡΠ΅Π±Π΅Π·Π³ ΡΡΠΎ ΡΠ²Π»Π΅Π½ΠΈΠ΅ Π²ΠΎΠ·Π½ΠΈΠΊΠ°Π΅Ρ Π² ΠΏΠ΅ΡΠ΅ΠΊΠ»ΡΡΠ°ΡΠ΅Π»ΡΡ
, ΠΊΠΎΡΠΎΡΠΎΠ΅ ΠΏΡΠ΅Π΄ΡΡΠ°Π²Π»ΡΠ΅Ρ ΡΠΎΠ±ΠΎΠΉ Π² ΠΌΠΎΠΌΠ΅Π½Ρ ΠΏΠ΅ΡΠ΅ΠΊΠ»ΡΡΠ΅Π½ΠΈΡ ΡΠ»ΡΡΠ°ΠΉΠ½ΡΠ΅ ΠΌΠ½ΠΎΠ³ΠΎΠΊΡΠ°ΡΠ½ΡΠ΅ Π½Π΅ΠΊΠΎΠ½ΡΡΠΎΠ»ΠΈΡΡΠ΅ΠΌΡΠ΅ Π·Π°ΠΌΡΠΊΠ°Π½ΠΈΡ ΠΈ ΡΠ°Π·ΠΌΡΠΊΠ°Π½ΠΈΡ ΠΊΠΎΠ½ΡΠ°ΠΊΡΠΎΠ² ΠΈ Π΄Π»ΡΡΡΡ ΠΎΠ½ΠΈ ΠΎΡ Π΄Π΅ΡΡΡΠΊΠΎΠ² Π΄ΠΎ ΡΠΎΡΠ΅Π½ ΠΌΠΈΠ»Π»ΠΈΡΠ΅ΠΊΡΠ½Π΄.
ΠΠ° ΡΠΈΡΡΠ½ΠΊΠ΅ Π½ΠΈΠΆΠ΅ Ρ Π½Π°Ρ ΠΏΡΠΈΠΌΠ΅Ρ Π΄ΡΠ΅Π±Π΅Π·Π³Π°. ΠΠΎΡΡΡΡΡ Π΄Π²ΡΠΌΡ ΠΌΠ΅ΡΠΎΠ΄Π°ΠΌΠΈ, ΠΏΠ΅ΡΠ²ΡΠΉ Π΄Π»Ρ ΠΊΠΎΠΌΠΏΠ΅Π½ΡΠ°ΡΠΈΠΈ Π΄ΡΠ΅Π±Π΅Π·Π³Π° ΠΏΡΠΈΠΌΠ΅Π½ΡΡΡ ΠΏΠ΅ΡΠ΅ΠΊΠ»ΡΡΠ°ΡΠ΅Π»ΠΈ Ρ ΠΎΠ±ΡΠ°ΡΠ½ΠΎΠΉ ΡΠ²ΡΠ·ΡΡ, Ρ Ρ Π°ΡΠ°ΠΊΡΠ΅ΡΠΈΡΡΠΈΠΊΠΎΠΉ Π² Π²ΠΈΠ΄Π΅ ΠΏΡΡΠΌΠΎΡΠ³ΠΎΠ»ΡΠ½ΠΎΠΉ ΠΏΠ΅ΡΠ»ΠΈ Π³ΠΈΡΡΠ΅ΡΠ΅Π·ΠΈΡΠ° ΠΈ Ρ. Π ΠΊΠΎΠ΄Π΅ ΠΏΠΎΡΠ»Π΅ Π·Π°Π΄Π΅ΡΠΆΠΊΠΈ, ΠΊΠΎΠ³Π΄Π° ΠΊΠΎΠ»Π΅Π±Π°Π½ΠΈΡ Π·Π°ΡΡΡ Π»ΠΈ, ΠΎΠΏΡΡΡ ΡΡΠ°Π²Π½ΠΈΠ²Π°Π΅ΡΡΡ ΡΠΎΡΡΠΎΡΠ½ΠΈΠ΅.
ΠΠΎΡ ΡΠ°ΠΊΠΈΠΌ Π½Π΅Ρ
ΠΈΡΡΡΠΌ ΠΌΠ΅ΡΠΎΠ΄ΠΎΠΌ ΠΏΡΠΎΠΈΡΡ
ΠΎΠ΄ΠΈΡ ΠΎΠΏΡΠΎΡ ΠΊΠ½ΠΎΠΏΠΎΠΊ. ΠΠ΄Π΅ΡΡ Π½Π°ΠΌ Π½Π° ΠΏΠΎΠΌΠΎΡΡ ΠΏΡΠΈΡ
ΠΎΠ΄ΡΡ ΠΏΡΠ΅ΡΡΠ²Π°Π½ΠΈΡ, Π½Π°ΠΏΡΠΈΠΌΠ΅Ρ ΠΈΡ
ΠΌΠΎΠΆΠ½ΠΎ ΠΈΡΠΏΠΎΠ»ΡΠ·ΠΎΠ²Π°ΡΡ Π²Π½Π΅ΡΠ½Π΅Π΅ ΠΏΡΠ΅ΡΡΠ²Π°Π½ΠΈΠ΅.
Π§ΠΈΡΠ°ΠΉΡΠ΅ Π΄Π°ΡΠ°ΡΠΈΡ. ΠΠΎΡΡ ΡΠ°ΠΊΠΆΠ΅ Π½Π°ΡΡΡΠ°ΠΈΠ²Π°Π΅ΠΌ Π½Π° Π²Ρ
ΠΎΠ΄, ΠΏΠΎΠ΄ΡΡΠ³ΠΈΠ²Π°Π΅ΠΌ ΡΠ΅Π·ΠΈΡΡΠΎΡ. Π Π½ΠΎΡΠΌΠ°Π»ΡΠ½ΠΎΠΌ ΡΠΎΡΡΠΎΡΠ½ΠΈΠΈ, ΠΊΠΎΠ³Π΄Π° ΠΊΠ½ΠΎΠΏΠΊΠ° ΡΠ°Π·ΠΎΠΌΠΊΠ½ΡΡΠ° Π½Π° Π²ΡΠ²ΠΎΠ΄Π΅ ΠΏΡΠΈΡΡΡΡΡΠ²ΡΠ΅Ρ 1. Π ΠΌΠΎΠΌΠ΅Π½Ρ Π·Π°ΠΌΡΠΊΠ°Π½ΠΈΡ Π½Π° Π²ΡΠ²ΠΎΠ΄ ΠΏΡΠΈΡ
ΠΎΠ΄ΠΈΡ 0, Π³Π΄Π΅ ΠΏΠΎ ΡΠΏΠ°Π΄Π°ΡΡΠ΅ΠΌΡ ΡΡΠΎΠ½ΡΡ Π½Π°ΡΡΡΠΎΠΉΠΊΠ° Π·Π°ΠΏΡΡΠΊΠ°Π΅ΡΡΡ ΠΎΠ±ΡΠ°Π±ΠΎΡΡΠΈΠΊ ΠΏΡΠ΅ΡΡΠ²Π°Π½ΠΈΠΉ. ΠΡΠΈ Π²ΠΎΠ·Π½ΠΈΠΊΠ½ΠΎΠ²Π΅Π½ΠΈΡ ΠΏΡΠ΅ΡΡΠ²Π°Π½ΠΈΡ ΡΡΠΎΡ ΡΠ»Π°Π³ Π°ΠΏΠΏΠ°ΡΠ°ΡΠ½ΠΎ ΡΠ±ΡΠ°ΡΡΠ²Π°Π΅ΡΡΡ. ΠΡΠ»ΠΈ ΠΌΡ Ρ
ΠΎΡΠΈΠΌ Π²ΡΠ·ΡΠ²Π°ΡΡ Π²Π»ΠΎΠΆΠ΅Π½Π½ΡΠ΅ ΠΏΡΠ΅ΡΡΠ²Π°Π½ΠΈΡ ΡΠΎ Π½Π΅ΠΎΠ±Ρ
ΠΎΠ΄ΠΈΠΌΠΎ ΠΏΡΠΎΠ³ΡΠ°ΠΌΠΌΠ½ΠΎ ΡΡΡΠ°Π½ΠΎΠ²ΠΈΡΡ ΡΡΠΎΡ ΡΠ»Π°Π³.
ΠΡΠΈ Π²ΡΡ ΠΎΠ΄Π΅ ΠΈΠ· ΠΎΠ±ΡΠ°Π±ΠΎΡΡΠΈΠΊΠ° Π½Π΅ΠΎΠ±Ρ ΠΎΠ΄ΠΈΠΌΠΎ Π²ΡΠΏΠΎΠ»Π½ΠΈΡΡ ΠΊΠΎΠΌΠΌΠ°Π½Π΄Ρ reti; , ΠΊΠΎΡΠΎΡΠ°Ρ ΡΡΡΠ°Π½ΠΎΠ²ΠΈΡ ΡΡΠΎΡ ΡΠ»Π°Π³ Π² 1. ΠΠ°ΠΏΡΠΈΠΌΠ΅Ρ Π² ΠΏΡΠΎΠ³ΡΠ°ΠΌΠΌΠ΅ ΡΡΠΈΡΡΠ²Π°Π½ΠΈΡ ΠΊΠ½ΠΎΠΏΠΎΠΊ Π½Π° ΠΠ¦Π Π±ΡΠ» ΠΎΠΏΠΈΡΠ°Π½ ΡΠΏΠΎΡΠΎΠ± ΡΡΠΈΡΡΠ²Π°Π½ΠΈΡ ΠΊΠ½ΠΎΠΏΠΎΠΊ Π² ΠΏΡΠ΅ΡΡΠ²Π°Π½ΠΈΠΈ, ΡΠΎΠ»ΡΠΊΠΎ ΡΠΆΠ΅ ΠΈΡΠΏΠΎΠ»ΡΠ·ΡΡ ΠΠ¦Π. Π Π°Π·ΡΠ΅ΡΠ°Π΅ΠΌ Π²Π½Π΅ΡΠ½ΠΈΠ΅ ΠΏΡΠ΅ΡΡΠ²Π°Π½ΠΈΠ΅ INT0. ΠΠΎ ΡΠΏΠ°Π΄Π°ΡΡΠ΅ΠΌΡ ΡΡΠΎΠ½ΡΡ.
Π Π°Π·ΡΠ΅ΡΠ΅Π½ΠΈΠ΅ ΠΎΠ±ΡΠ΅Π³ΠΎ ΠΏΡΠ΅ΡΡΠ²Π°Π½ΠΈΡ. ΠΠΎΠ»ΠΆΠ΅Π½ Π±ΡΡΡ ΠΎΠ±ΡΠ·Π°ΡΠ΅Π»ΡΠ½ΠΎ ΡΡΡΠ°Π½ΠΎΠ²Π»Π΅Π½. Π’Π°ΠΊΠΆΠ΅ Π½Π°Π²Π΅ΡΠ½ΠΎΠ΅ ΡΡΠΎΠΈΡ ΡΠΏΠΎΠΌΡΠ½ΡΡΡ ΠΎ ΡΠ΅Π³ΠΈΡΡΡΠ΅ GIFR, ΡΠ»Π°Π³ΠΈ ΠΊΠΎΡΠΎΡΠΎΠ³ΠΎ ΠΈΡΠΏΠΎΠ»ΡΠ·ΡΡΡΡΡ Π΄Π»Ρ ΠΈΠ½Π΄ΠΈΠΊΠ°ΡΠΈΠΈ ΠΏΡΠ΅ΡΡΠ²Π°Π½ΠΈΠΉ. ΠΠΎΠΌΡ Π½Π΅ΠΎΠ±Ρ
ΠΎΠ΄ΠΈΠΌΠΎ ΡΠΈΡΠ°Π΅ΠΌ Π΄Π°ΡΠ°ΡΠΈΡ. Π‘ΠΏΠΎΡΠΎΠ±ΠΎΠ² ΠΈΡΠΏΠΎΠ»ΡΠ·ΠΎΠ²Π°Π½ΠΈΡ ΠΏΡΠ΅ΡΡΠ²Π°Π½ΠΈΠΉ Π΄Π»Ρ ΠΊΠ½ΠΎΠΏΠΎΠΊ ΠΊΡΡΠ°, ΠΏΠΎΡΡΠΎΠΌΡ ΡΠΈΡΠ°Π΅ΠΌ, ΠΏΠΎΠ΄Π±ΠΈΡΠ°Π΅ΠΌβ¦ ΠΠ° ΡΡΠΎΠΌ Π²ΡΠ΅. ΠΡΠ΅ΠΌ ΠΏΠΎΠΊΠ°. ΠΠΎΡ ΡΠΌΠΎΡΡΠΈΡΠ΅ Π²Ρ ΠΏΠΈΡΠΈΡΠ΅ ΠΏΡΠΎ ΠΎΠΏΡΠΎΡ ΠΊΠ½ΠΎΠΏΠΎΠΊ Π² ΡΠΈΠΊΠ»Π΅, Ρ Ρ Π²Π°ΠΌΠΈ ΡΠΎΠ³Π»Π°ΡΠ΅Π½.
ΠΠΎΠΏΡΠΎΡ Π² ΡΠ»Π΅Π΄ΡΡΡΠ΅ΠΌ. ΠΠ°ΠΊ ΠΌΠΎΠ΄Π΅ΡΠ½ΠΈΠ·ΠΈΡΠΎΠ²Π°ΡΡ ΠΏΡΠΎΠ³ΡΠ°ΠΌΠΌΡ Π² ΡΠΈΠΊΠ»Π΅, ΡΡΠΎΠ±Ρ ΠΏΠ΅ΡΠ΅ΠΌΠ΅Π½Π½Π°Ρ ΡΠ²Π΅Π»ΠΈΡΠΈΠ²Π°Π»Π°ΡΡ Π±ΡΡΡΡΠ΅Π΅, Π΅ΡΠ»ΠΈ Π΄Π΅ΡΠΆΠ°ΡΡ ΠΊΠ½ΠΎΠΏΠΊΡ ΠΏΠΎΡΡΠΎΡΠ½Π½ΠΎ, ΡΠΎ Π΅ΡΡΡ Π²ΡΠ΅ΠΌΡ Π΄Π΅Π»Π°ΠΉ Π΄ΠΎΠ»ΠΆΠ½ΠΎ ΡΠΎΠΊΡΠ°ΡΠ°ΡΡΡΡ. Π Π½Π°ΠΎΠ±ΠΎΡΠΎΡ, Π΅ΡΠ»ΠΈ Π½Π°ΠΆΠΈΠΌΠ°Π΅ΡΡ ΠΊΠ½ΠΎΠΏΠΊΡ ΡΠ΅ΡΠ΅Π· ΠΎΠΏΡΠ΅Π΄Π΅Π»Π΅Π½Π½ΠΎΠ΅ Π²ΡΠ΅ΠΌΡ, ΠΏΡΠΎΡΡΠΎ ΠΎΡΠΊΠ»ΠΈΠΊ Π½Π° ΠΊΠ°ΠΆΠ΄ΠΎΠ΅ Π½Π°ΠΆΠ°ΡΠΈΠ΅, Π²ΡΠ΅ΠΌΡ delay ΠΎΠΏΡΡΡ ΠΏΡΠΈΠ½ΠΈΠΌΠ°Π΅Ρ ΠΎΠΏΡΠ΅Π΄Π΅Π»Π΅Π½Π½ΠΎΠ΅ Π·Π½Π°ΡΠ΅Π½ΠΈΡ. Π― ΠΏΡΠΎΠ±ΠΎΠ²Π°Π» ΡΠΊΡΠΏΠ΅ΡΠΈΠΌΠ΅Π½ΡΠΈΡΠΎΠ²Π°Π» Ρ delay, Π½ΠΎ Π½Π°ΡΠΊΠΎΠ»ΡΠΊΠΎ Ρ ΠΏΠΎΠ½ΡΠ» ΡΡΠ° ΡΡΠ½ΠΊΡΠΈΡ ΡΡΠ΅Π±ΡΠ΅Ρ Π·Π°ΠΏΠΈΡΠΈ ΡΠΈΡΠ»Π°. Π ΠΈΠ·ΠΌΠ΅Π½ΡΠ΅ΠΌΡΠΉ Π°ΡΠ³ΡΠΌΠ΅Π½Ρ Π²ΠΏΠΈΡΠ°ΡΡ Π² Π½Π΅Π΅ Π½Π΅Π»ΡΠ·Ρ. Π― Π΄ΡΠΌΠ°Ρ Π² ΡΠΈΠΊΠ»Π΅ ΠΎΠΆΠΈΠ΄Π°Π½ΠΈΡ ΠΎΡΠΏΡΡΠΊΠ°Π½ΠΈΡ ΠΊΠ½ΠΎΠΏΠΊΠΈ ΠΌΠΎΠΆΠ½ΠΎ ΠΏΡΠΎΠΏΠΈΡΠ°ΡΡ Π°Π»Π³ΠΎΡΠΈΡΠΌ Ρ Π΅ΡΠ΅ ΠΎΠ΄Π½ΠΎΠΉ ΠΏΡΠΎΠ²Π΅ΡΠΊΠΎΠΉ, ΡΡΠΎ ΠΊΠ½ΠΎΠΏΠΊΠ° Π½Π°ΠΆΠ°ΡΠ° ΡΠΌΠ΅Π½ΡΡΠΈΡΡ Π²ΡΠ΅ΠΌΡ Π·Π°Π΄Π΅ΡΠΆΠΊΠΈ ΠΏΠΎΡΡΠ°Π²ΠΈΡΡ ΡΡΠ΅ΡΡΠΈΠΊ ΠΈ Π²ΠΎΡ ΠΠ°ΠΌ Π±ΡΠ΄Π΅Ρ Π±ΡΡΡΡΠΎΠ΅ ΡΠ²Π΅Π»ΠΈΡΠ΅Π½ΠΈΠ΅ ΠΏΠ΅ΡΠ΅ΠΌΠ΅Π½Π½ΠΎΠΉ.
Π― Π½Π°ΡΠ΅Π» ΠΎΠ΄Π½Ρ pbs28b, Π½ΠΎ ΠΎΠ½Π° Π²Π΅Π»ΠΈΠΊΠΎΠ²Π°ΡΠ°. Π£ Π½Π΅Π΅ Π΄ΠΈΠ°ΠΌΠ΅ΡΡ 22 ΠΌΠΌ. ΠΠΎΠΆΠ΅Ρ Π³Π΄Π΅ ΡΠΎ Π²Π°ΠΌ ΠΏΠΎΠΏΠ°Π΄Π°Π»ΠΎΡΡ ΡΡΠΎ ΡΠΎ ΠΏΠΎΠ΄ΠΎΠ±Π½ΠΎΠ΅ Π½ΠΎ ΠΏΠΎΠΌΠ΅Π½ΡΡΠ΅.
ΠΠ°ΠΏΠΈΡΠ°Π» ΠΊΡΡΠΎΠΊ ΠΊΠΎΠ΄Π° Π·Π΄Π΅ΡΡ ΠΊΠ°ΠΊ Π±Ρ Π½Π΅ΠΌΠ½ΠΎΠ³ΠΎ Π΄ΡΡΠ³Π°Ρ Π·Π°Π΄Π°ΡΠ°, Π½ΡΠΆΠ½ΠΎ ΠΏΡΠΈ ΠΎΡΠΆΠ°ΡΠΎΠΉ ΠΊΠ½ΠΎΠΏΠΊΠΈ Π·Π°ΡΠ°Π½Π΅Π΅ Π²ΡΡ
ΠΎΠ΄ΠΈΡΡ ΠΈΠ· ΡΠΈΠΊΠ»Π°.
ΠΡΠΈΠΌΠ΅Π½ΠΈΠ» ΠΎΠΏΠ΅ΡΠ°ΡΠΎΡ return, ΠΏΡΠΎΠ±ΠΎΠ²Π°Π» ΡΠ°ΠΊΠΆΠ΅ break Π½ΠΎ Π½ΠΈ Ρ ΠΎΠ΄Π½ΠΈΠΌ ΠΈΠ· Π½ΠΈΡ
Π½Π΅ ΡΠ°Π±ΠΎΡΠ°Π΅Ρ. ΠΠΎΠΆΠ΅ΡΠ΅ Π±Π΅Π³Π»ΠΎ Π³Π»ΡΠ½ΡΡΡ ΡΡΠΎ Π½Π΅ ΡΠ°ΠΊ. Π₯ΠΎΡΡ Π²ΡΠΎΠ΄Π΅ Π±Ρ Ρ ΡΠ°Π·ΠΎΠ±ΡΠ°Π»ΡΡ Ρ ΠΏΠΎΡΠ»Π΅Π΄Π½ΠΈΠΌ Π²ΠΎΠΏΡΠΎΡΠΎΠΌ.
ΠΠ°Π΄ΠΎ Π²ΡΡ ΠΎΠ΄ ΠΈΠ· ΡΠΈΠΊΠ»Π° ΠΏΠΈΡΠ°ΡΡ break Π° ΠΏΠΎΡΠΎΠΌ Π΅ΡΠ΅ Π² ΡΠ°ΠΌΠΎΠΌ ΠΊΠΎΠ½ΡΠ΅ return ΡΡΠΎ Π²ΡΡ ΠΎΠ΄ ΠΈΠ· ΡΡΠ½ΠΊΡΠΈΠΈ. Π’Π°ΠΊ ΡΠ°Π±ΠΎΡΠ°Π΅Ρ. Notify me of followup comments via e-mail.
Subscribe without commenting E-Mail:. ΠΠΎΠ΄ΠΏΠΈΡΠ°ΡΡΡΡ Π½Π° ΠΏΠΎΠ»ΡΡΠ΅Π½ΠΈΠ΅ Π½ΠΎΠ²ΡΡ ΡΡΠ°ΡΠ΅ΠΉ Π½Π° ΠΏΠΎΡΡΡ:. ΠΡΠΎΡΠΌΠΎΡΡΠ΅Π½ΠΎ ΡΠ°Π·. ΠΠΎΠ΄ΠΊΠ»ΡΡΠ°Π΅ΠΌ ΠΊΠ½ΠΎΠΏΠΊΠΈ ΠΊ AVR. ΠΡΠ΅ Π±Ρ ΠΏΡΠΎΠ΅ΠΊΡΠΈΠΊ Π² ΠΏΡΠΎΡΠ΅ΡΡΠ΅ Π΄Π»Ρ Π½Π°Π³Π»ΡΠ΄Π½ΠΎΡΡΠΈ. ΠΠ΄ΡΠ°Π²ΡΡΠ²ΡΠΉΡΠ΅, Π΅ΡΠ»ΠΈ Π·Π°Π΄Π°ΠΌ Π½Π΅ΡΠΊΠΎΠ»ΡΠΊΠΎ Π²ΠΎΠΏΡΠΎΡΠΎΠ² ΠΏΠΎ ΠΊΠ½ΠΎΠΏΠΊΠ°ΠΌ ΡΠΌΠΎΠΆΠ΅ΡΠ΅ ΠΌΠ½Π΅ ΠΎΡΠ²Π΅ΡΠΈΡΡ. I did not expect this. This is a great story. ΠΠΎΠ±Π°Π²ΠΈΡΡ ΠΊΠΎΠΌΠΌΠ΅Π½ΡΠ°ΡΠΈΠΉ ΠΡΠΌΠ΅Π½ΠΈΡΡ ΠΎΡΠ²Π΅Ρ ΠΠ°Ρ e-mail Π½Π΅ Π±ΡΠ΄Π΅Ρ ΠΎΠΏΡΠ±Π»ΠΈΠΊΠΎΠ²Π°Π½.
ΠΠΎΠ΄ΠΊΠ»ΡΡΠ°Π΅ΠΌ ΠΊΠ½ΠΎΠΏΠΊΡ ΠΊ ΠΌΠΈΠΊΡΠΎΠΊΠΎΠ½ΡΡΠΎΠ»Π»Π΅ΡΡ ATtiny2313, ΠΏΡΠΎΡΡΠ°Ρ ΠΏΡΠΎΠ³ΡΠ°ΠΌΠΌΠ°
ΠΠ½ΠΎΠΏΠΊΡ ΠΊ ΠΌΠΈΠΊΡΠΎΠΊΠΎΠ½ΡΡΠΎΠ»Π»Π΅ΡΡ ΠΌΠΎΠΆΠ½ΠΎ ΠΏΠΎΠ΄ΠΊΠ»ΡΡΠΈΡΡ Π΄Π²ΡΠΌΡ ΠΎΡΠ½ΠΎΠ²Π½ΡΠΌΠΈ ΡΠΏΠΎΡΠΎΠ±Π°ΠΌΠΈ, Ρ ΠΏΠΎΠ΄ΡΡΠΆΠΊΠΎΠΉ Π»ΠΈΠ½ΠΈΠΈ ΠΏΠΎΡΡΠ° ΠΊ Π²ΡΡΠΎΠΊΠΎΠΌΡ Π»ΠΎΠ³ΠΈΡΠ΅ΡΠΊΠΎΠΌΡ ΡΡΠΎΠ²Π½Ρ ΠΈΠ»ΠΈ Π½ΠΈΠ·ΠΊΠΎΠΌΡ ΡΠ΅ΡΠ΅Π· ΡΠ΅Π·ΠΈΡΡΠΎΡ, ΠΊΠ°ΠΊ ΠΏΠΎΠΊΠ°Π·Π°Π½ΠΎ Π½Π° ΠΊΠ°ΡΡΠΈΠ½ΠΊΠ΅ Π½ΠΈΠΆΠ΅. Π― ΠΎΠ±ΡΡΠ½ΠΎ ΠΈΡΠΏΠΎΠ»ΡΠ·ΡΡ ΠΏΠ΅ΡΠ²ΡΠΉ Π²Π°ΡΠΈΠ°Π½Ρ ΠΏΠΎΠ΄ΠΊΠ»ΡΡΠ΅Π½ΠΈΡ, ΠΌΠΎΠΆΠ½ΠΎ ΠΊΠΎΠ½Π΅ΡΠ½ΠΎ ΠΈΡΠΏΠΎΠ»ΡΠ·ΠΎΠ²Π°ΡΡ Π²Π½ΡΡΡΠ΅Π½Π½ΠΈΠ΅ ΠΏΠΎΠ΄ΡΡΠ³ΠΈΠ²Π°ΡΡΠΈΠ΅ ΡΠ΅Π·ΠΈΡΡΠΎΡΡ Π½Π° Π²Ρ
ΠΎΠ΄Π°Ρ
PORTB, Π½ΠΎ ΠΌΠ½Π΅ Π΅ΡΠ΅ Π½Π΅ Π΄ΠΎΠ²ΠΎΠ΄ΠΈΠ»ΠΎΡΡ ΠΏΡΠΈΠΌΠ΅Π½ΡΡΡ ΡΠ°ΠΊΠΎΠΉ ΡΠΏΠΎΡΠΎΠ±.
Π ΠΏΡΠΎΡΡΠ΅ΠΉΡΠ΅ΠΌ Π²Π°ΡΠΈΠ°Π½ΡΠ΅ ΠΌΠΈΠΊΡΠΎΠΊΠΎΠ½ΡΡΠΎΠ»Π»Π΅Ρ Π²ΡΠ΅ Π²ΡΠ΅ΠΌΡ ΠΎΠΏΡΠ°ΡΠΈΠ²Π°Π΅Ρ ΠΎΠ΄Π½Ρ ΠΈΠ»ΠΈ Π½Π΅ΡΠΊΠΎΠ»ΡΠΊΠΎ ΠΊΠ½ΠΎΠΏΠΎΠΊ, ΠΏΡΠΈ Π½Π°ΠΆΠ°ΡΠΈΠΈ ΠΊΠΎΡΠΎΡΡΡ
Π²ΡΠΏΠΎΠ»Π½ΡΠ΅Ρ ΡΠΎΠΎΡΠ²Π΅ΡΡΡΠ²ΡΡΡΡΡ ΠΏΠΎΠ΄ΠΏΡΠΎΠ³ΡΠ°ΠΌΠΌΡ ΠΈ ΡΠ½ΠΎΠ²Π° Π²ΠΎΠ·Π²ΡΠ°ΡΠ°Π΅ΡΡΡ Π½Π° ΠΎΠΏΡΠΎΡ ΠΊΠ½ΠΎΠΏΠΎΠΊ. ΠΠΎΠ΄ΠΏΡΠΎΠ³ΡΠ°ΠΌΠΌΠ° ΠΎΠ±ΡΡΠ½ΠΎ Π²ΡΠΏΠΎΠ»Π½ΡΠ΅ΡΡΡ ΠΎΡΠ΅Π½Ρ Π±ΡΡΡΡΠΎ, Π΅ΡΡΠ΅ΡΡΠ²Π΅Π½Π½ΠΎ Π·Π° ΡΡΠΎ Π²ΡΠ΅ΠΌΡ ΠΌΠΎΠΆΠ½ΠΎ Π½Π΅ ΡΡΠΏΠ΅ΡΡ ΠΎΡΠΆΠ°ΡΡ ΠΊΠ½ΠΎΠΏΠΊΡ, Π²ΡΠ»Π΅Π΄ΡΡΠ²ΠΈΠ΅ ΡΠ΅Π³ΠΎ ΠΏΠΎΠ΄ΠΏΡΠΎΠ³ΡΠ°ΠΌΠΌΠ° Π²ΡΠΏΠΎΠ»Π½ΠΈΡΡΡ ΠΌΠ½ΠΎΠ³ΠΎΠΊΡΠ°ΡΠ½ΠΎ. Π§ΡΠΎΠ±Ρ ΡΡΠΎΠ³ΠΎ Π½Π΅ ΠΏΡΠΎΠΈΡΡ
ΠΎΠ΄ΠΈΠ»ΠΎ ΠΏΠΎΡΠ»Π΅ ΠΎΠ±Π½Π°ΡΡΠΆΠ΅Π½ΠΈΡ Π½Π°ΠΆΠ°ΡΠΎΠΉ ΠΊΠ½ΠΎΠΏΠΊΠΈ Π½Π΅ΠΎΠ±Ρ
ΠΎΠ΄ΠΈΠΌΠΎ Π΄ΠΎΠ±Π°Π²ΠΈΡΡ ΠΏΡΠΎΠ²Π΅ΡΠΊΡ ΠΎΡΠΆΠ°ΡΠΎΠ³ΠΎ ΡΠΎΡΡΠΎΡΠ½ΠΈΡ, Π½ΠΎ ΠΈ Π² ΡΡΠΎΠΌ ΡΠ»ΡΡΠ°Π΅ ΠΈΠ·-Π·Π° ΡΠ²Π»Π΅Π½ΠΈΡ Π΄ΡΠ΅Π±Π΅Π·Π³Π° ΠΊΠΎΠ½ΡΠ°ΠΊΡΠΎΠ² Π²ΡΠΏΠΎΠ»Π½Π΅Π½ΠΈΠ΅ ΠΏΠΎΠ΄ΠΏΡΠΎΠ³ΡΠ°ΠΌΠΌΡ ΠΌΠΎΠΆΠ΅Ρ Π½Π°ΡΠ°ΡΡΡΡ Π΄ΠΎ ΠΎΡΠΆΠ°ΡΠΈΡ ΠΊΠ½ΠΎΠΏΠΊΠΈ. ΠΠΎΡΡΠΎΠΌΡ ΠΏΠΎΡΠ»Π΅ ΠΎΠ±Π½Π°ΡΡΠΆΠ΅Π½ΠΈΡ Π½Π°ΠΆΠ°ΡΠΎΠΉ ΠΊΠ½ΠΎΠΏΠΊΠΈ Π½Π΅ΠΎΠ±Ρ
ΠΎΠ΄ΠΈΠΌΠΎ Π΄ΠΎΠ±Π°Π²ΠΈΡΡ Π²ΡΠ΅ΠΌΠ΅Π½Π½ΡΡ Π·Π°Π΄Π΅ΡΠΆΠΊΡ Π² ΠΌΡ. ΠΡΠΎΠ²Π΅ΡΠΊΠ° ΠΎΡΠΆΠ°ΡΠΎΠ³ΠΎ ΡΠΎΡΡΠΎΡΠ½ΠΈΡ Π±ΡΠ΄Π΅Ρ ΠΌΠ½ΠΎΠ³ΠΎΠΊΡΠ°ΡΠ½ΠΎ Π²ΡΠΏΠΎΠ»Π½ΡΡΡΡΡ ΡΠ΅ΡΠ΅Π· Π·Π°Π΄Π°Π½Π½ΡΠΉ ΠΈΠ½ΡΠ΅ΡΠ²Π°Π» Π²ΡΠ΅ΠΌΠ΅Π½ΠΈ.
ΠΠ΅ΡΠΎΠ΄ ΠΏΠΎΠ΄ΠΊΠ»ΡΡΠ΅Π½ΠΈΡ ΠΊΠ½ΠΎΠΏΠΎΠΊ ΠΊ AVR. ΠΏΡΠΎΠ³ΡΠ°ΠΌΠΌΡ ΠΈ Π΄Π°Π»Π΅Π΅ ΠΊΠ½ΠΎΠΏΠΊΠΈ Π½Π΅Π΄ΠΎΠ»ΠΆΠ½Ρ ΡΠ΅Π°Π³ΠΈΡΠΎΠ²Π°ΡΡ, ΡΠΎ ΡΡΡ ΠΌΠΎΠΆΠ½ΠΎ ΠΏΠΎΠΌΠ΅ΡΡΠΈΡΡ ΠΎΠΏΡΠΎΡ Π² ΡΠΈΠΊΠ»ΠΈΡΠ΅ΡΠΊΠΎΠ΅.
Π Π°Π±ΠΎΡΠ° Ρ ΠΊΠ½ΠΎΠΏΠΊΠ°ΠΌΠΈ ΠΏΡΠΎΠ³ΡΠ°ΠΌΠΌΠ° ΠΎΠ±ΡΠ°Π±ΠΎΡΠΊΠΈ Π½Π°ΠΆΠ°ΡΠΈΡ Π΄Π»Ρ ΠΌΠΈΠΊΡΠΎΠΊΠΎΠ½ΡΡΠΎΠ»Π»Π΅ΡΠ° ATmega8
Π ΡΡΠΎΠΉ ΡΡΠ°ΡΡΠ΅ ΠΎΠΏΠΈΡΠ°Π½ Π²Π°ΡΠΈΠ°Π½Ρ ΠΏΠΎΠ΄ΠΊΠ»ΡΡΠ΅Π½ΠΈΡ ΠΈ ΠΊΠ½ΠΎΠΏΠΎΡΠ½ΠΎΠΉ ΠΊΠ»Π°Π²ΠΈΠ°ΡΡΡΡ ΠΊ 6-ΠΈ Π»ΠΈΠ½ΠΈΡΠΌ ΠΌΠΈΠΊΡΠΎΠΊΠΎΠ½ΡΡΠΎΠ»Π»Π΅ΡΠ° AVR.
Π‘ΠΏΠΎΡΠΎΠ± Π½Π΅ Π½ΠΎΠ², ΠΏΠΎ ΡΡΠΎΠΌΡ Π² ΠΈΠ·Π»ΠΈΡΠ½ΠΈΡ
ΠΊΠΎΠΌΠΌΠ΅Π½ΡΠ°ΡΠΈΡΡ
Π½Π΅ Π½ΡΠΆΠ΄Π°Π΅ΡΡΡ. Π‘Ρ
Π΅ΠΌΠ° ΠΏΠΎΠ΄ΠΊΠ»ΡΡΠ΅Π½ΠΈΡ ΠΊΠ»Π°Π²ΠΈΠ°ΡΡΡΡ ΠΊ ΠΠ ΠΏΡΠ΅Π΄ΡΡΠ°Π²Π»Π΅Π½Π° Π½Π° ΡΠΈΡΡΠ½ΠΊΠ΅ Π½ΠΈΠΆΠ΅. ΠΡΠ»ΠΈ Π΄Π»Ρ ΠΊΠΎΠ³ΠΎ-ΡΠΎ ΡΡ
Π΅ΠΌΠ° Ρ ΠΏΠ΅ΡΠ²ΠΎΠ³ΠΎ ΡΠ°Π·Π° ΠΏΠΎΠΊΠ°ΠΆΠ΅ΡΡΡ Π½Π΅ Π»ΠΎΠ³ΠΈΡΠ½ΠΎΠΉ, ΡΠΎ Π½Π°ΡΠΈΡΡΠΉΡΠ΅ Π½Π° Π»ΠΈΡΡΠ΅ Π±ΡΠΌΠ°Π³ΠΈ 6 ΡΠΎΡΠ΅ΠΊ Π² Π²ΠΈΠ΄Π΅ ΡΠ΅ΡΡΠΈΡΠ³ΠΎΠ»ΡΠ½ΠΈΠΊΠ° ΠΈ ΠΊΠ°ΠΆΠ΄ΡΠ΅ Π΄Π²Π΅ ΡΠΎΡΠΊΠΈ ΡΠΎΠ΅Π΄ΠΈΠ½ΠΈΡΠ΅ ΠΌΠ΅ΠΆΠ΄Ρ ΡΠΎΠ±ΠΎΠΉ Π»ΠΈΠ½ΠΈΠ΅ΠΉ. Π ΠΈΡΠΎΠ³Π΅ ΠΏΠΎΠ»ΡΡΠΈΡΠ΅ ΡΠΎΠ²Π½ΠΎ 15 Π»ΠΈΠ½ΠΈΠΉ. Π’Π΅ΠΏΠ΅ΡΡ Π² ΡΠ°Π·ΡΡΠ² ΠΊΠ°ΠΆΠ΄ΠΎΠΉ Π»ΠΈΠ½ΠΈΠΈ Π²ΡΡΠ°Π²ΡΡΠ΅ ΠΊΠ½ΠΎΠΏΠΊΡ. ΠΠΎΠ»ΡΡΠΈΡΡΡ ΠΊΠ»Π°Π²ΠΈΠ°ΡΡΡΠ° Π½Π° 15 ΠΊΠ½ΠΎΠΏΠΎΠΊ Ρ ΡΠ΅ΡΡΡΡ Π»ΠΈΠ½ΠΈΡΠΌΠΈ Π²Π²ΠΎΠ΄Π°-Π²ΡΠ²ΠΎΠ΄Π° ΡΠΎΡΠΊΠ°ΠΌΠΈ.
ΠΠΎΠ΄ΠΊΠ»ΡΡΠ°Π΅ΠΌ ΠΊΠ½ΠΎΠΏΠΊΠΈ ΠΊ AVR. Π¨Π°Π³ β12
ΠΡΠΎΡ ΡΠΊΠ΅ΡΡ ΠΈ Π±ΠΈΠ±Π»ΠΈΠΎΡΠ΅ΠΊΠ° ΠΏΠΎΠΊΠ°Π·ΡΠ²Π°ΡΡ, ΠΊΠ°ΠΊ ΠΈΡΠΏΠΎΠ»ΡΠ·ΠΎΠ²Π°ΡΡ ΠΎΠ΄ΠΈΠ½ Π²ΡΠ²ΠΎΠ΄ ΠΏΠΎΡΡΠ° ΠΌΠΈΠΊΡΠΎΠΊΠΎΠ½ΡΡΠΎΠ»Π»Π΅ΡΠ° AVR , ΡΡΠΎΠ±Ρ Π΄Π΅ΡΠ΅ΠΊΡΠΈΡΠΎΠ²Π°ΡΡ ΡΠΈΠΏΠΈΡΠ½ΡΠ΅ ΡΠΎΠ±ΡΡΠΈΡ Π½Π° ΠΊΠ½ΠΎΠΏΠΊΠ΅, ΡΠ°ΠΊΠΈΠ΅ ΠΊΠ°ΠΊ ΠΎΠ΄ΠΈΠ½ΠΎΡΠ½ΠΎΠ΅ Π½Π°ΠΆΠ°ΡΠΈΠ΅ single click , Π΄Π²ΠΎΠΉΠ½ΠΎΠ΅ Π½Π°ΠΆΠ°ΡΠΈΠ΅ double click ΠΈ Π΄Π»ΠΈΡΠ΅Π»ΡΠ½ΠΎΠ΅ Π½Π°ΠΆΠ°ΡΠΈΠ΅ long press. ΠΡΠΎΡ ΡΡΠ½ΠΊΡΠΈΠΎΠ½Π°Π» ΠΏΠΎΠ·Π²ΠΎΠ»ΡΠ΅Ρ ΠΈΡΠΏΠΎΠ»ΡΠ·ΠΎΠ²Π°ΡΡ ΠΎΠ΄Π½Ρ ΠΈ ΡΡ ΠΆΠ΅ ΠΊΠ½ΠΎΠΏΠΊΡ Π΄Π»Ρ Π½Π΅ΡΠΊΠΎΠ»ΡΠΊΠΈΡ
ΡΡΠ½ΠΊΡΠΈΠΉ Ρ Π½Π΅Π±ΠΎΠ»ΡΡΠΈΠΌΠΈ Π·Π°ΡΡΠ°ΡΠ°ΠΌΠΈ Π½Π° Π°ΠΏΠΏΠ°ΡΠ°ΡΡΡΡ — ΠΎΡΠΎΠ±Π΅Π½Π½ΠΎ ΡΠ΄ΠΎΠ±Π½ΠΎ Π² ΡΠ»ΡΡΠ°Π΅ ΠΏΡΠΈΠΌΠ΅Π½Π΅Π½ΠΈΡ ΠΏΠΎΠ²ΠΎΡΠΎΡΠ½ΠΎΠ³ΠΎ ΡΠ½ΠΊΠΎΠ΄Π΅ΡΠ° rotary encoder, jog-shuttle Ρ ΠΎΠ΄Π½ΠΎΠΉ ΠΊΠ½ΠΎΠΏΠΊΠΎΠΉ. ΠΡΠΈΠΌΠ΅ΡΠ°Π½ΠΈΠ΅: Π·Π΄Π΅ΡΡ ΠΏΡΠΈΠ²Π΅Π΄Π΅Π½ ΠΏΠ΅ΡΠ΅Π²ΠΎΠ΄ ΡΡΠ°ΡΡΠΈ [1], ΠΈΡΡ
ΠΎΠ΄Π½ΡΠΉ ΠΊΠΎΠ΄ Π±ΠΈΠ±Π»ΠΈΠΎΡΠ΅ΠΊΠΈ ΠΌΠΎΠΆΠ½ΠΎ ΡΠΊΠ°ΡΠ°ΡΡ ΠΏΠΎ ΡΡΡΠ»ΠΊΠ΅ [2] Ρ ΠΈΡΠΏΠΎΠ»ΡΠ·ΠΎΠ²Π°Π½ΠΈΠ΅ΠΌ ΡΠΈΡΡΠ΅ΠΌ GIT ΠΈΠ»ΠΈ SVN, Π»ΠΈΠ±ΠΎ ΠΏΡΠΎΡΡΠΎ Π² Π²ΠΈΠ΄Π΅ Π°ΡΡ
ΠΈΠ²Π° OneButton-master.
ΠΠ°ΡΠΈΠ½Π°ΡΡΠΈΠΌ ΠΏΡΠΎΠ³ΡΠ°ΠΌΠΌΠΈΡΠΎΠ²Π°ΡΡ Π² ΡΠΈΡΡΠ΅ΠΌΠ΅ Arduino ΠΏΠΎΠ»Π΅Π·Π½ΠΎ ΡΠ°ΡΡΠΌΠΎΡΡΠ΅ΡΡ ΠΏΡΠΎΡΡΠΎΠΉ ΠΎΠ±ΡΡΠ°ΡΡΠΈΠΉ ΠΏΡΠΈΠΌΠ΅Ρ ΠΎΠΏΡΠΎΡΠ° ΠΊΠ½ΠΎΠΏΠΊΠΈ Button tutorial , ΡΡΠΎΠ±Ρ ΠΏΠΎΠ½ΡΡΡ, ΠΊΠ°ΠΊ Π½ΡΠΆΠ½ΠΎ ΡΠΈΡΠ°ΡΡ ΡΠΎΡΡΠΎΡΠ½ΠΈΠ΅ ΠΊΠ½ΠΎΠΏΠΊΠΈ, ΠΈ ΠΏΡΠΈΠΌΠ΅Ρ Debounce, ΠΊΠΎΡΠΎΡΡΠΉ ΠΏΠΎΠΊΠ°Π·ΡΠ²Π°Π΅Ρ, ΠΊΠ°ΠΊ Π½ΡΠΆΠ½ΠΎ ΠΎΡΠΈΡΡΠΈΡΡ ΡΠΈΠ³Π½Π°Π» ΠΊΠ½ΠΎΠΏΠΊΠΈ, ΡΡΡΡΠ°Π½ΡΡ Π»ΠΎΠΆΠ½ΡΠ΅ ΡΡΠ°Π±Π°ΡΡΠ²Π°Π½ΠΈΡ ΠΎΡ ΠΈΠΌΠΏΡΠ»ΡΡΠΎΠ² Π΄ΡΠ΅Π±Π΅Π·Π³Π° ΠΊΠΎΠ½ΡΠ°ΠΊΡΠΎΠ².
ΠΠΏΠΈΡΠ°Π½ ΠΏΡΠΎΡΡΠΎΠΉ ΡΠΊΡΠΏΠ΅ΡΠΈΠΌΠ΅Π½Ρ Ρ ΠΏΠΎΠ΄ΠΊΠ»ΡΡΠ΅Π½ΠΈΠ΅ΠΌ ΠΊΠ½ΠΎΠΏΠΊΠΈ ΠΊ AVR ΠΌΠΈΠΊΡΠΎΠΊΠΎΠ½ΡΡΠΎΠ»Π»Π΅ΡΡ, ΡΠ°Π·ΠΎΠ±ΡΠ°Π½Π° Π½Π΅ ΡΠ»ΠΎΠΆΠ½Π°Ρ ΠΏΡΠΎΠ³ΡΠ°ΠΌΠΌΠ° Π½Π° ΡΠ·ΡΠΊΠ΅ Π‘ΠΈ Π΄Π»Ρ ΠΎΠ±ΡΠ°Π±ΠΎΡΠΊΠΈ Π½Π°ΠΆΠ°ΡΠΈΠΉ ΠΊΠ½ΠΎΠΏΠΊΠΈ. Π Π°Π·Π±Π΅ΡΠ΅ΠΌΡΡ Ρ ΠΎΡΠΎΠ±Π΅Π½Π½ΠΎΡΡΡΠΌΠΈ ΠΏΠΎΠ΄ΠΊΠ»ΡΡΠ΅Π½ΠΈΡ ΠΊΠ½ΠΎΠΏΠΊΠΈ ΠΊ ΠΏΠΎΡΡΠ°ΠΌ ΠΠ, Π° ΡΠ°ΠΊΠΆΠ΅ Ρ ΠΌΠ΅ΡΠΎΠ΄Π°ΠΌΠΈ ΡΡΠΈΡΡΠ²Π°Π½ΠΈΡ ΡΠΎΡΡΠΎΡΠ½ΠΈΠΉ ΠΊΠ½ΠΎΠΏΠΊΠΈ Π½Π° ΡΠ·ΡΠΊΠ΅ Π‘ΠΈ.
ΠΠ°ΠΊ ΠΎΠ±ΡΠ°Π±ΠΎΡΠ°ΡΡ ΡΠ΄Π΅ΡΠΆΠ°Π½ΠΈΠ΅ ΠΊΠ½ΠΎΠΏΠΊΠΈ Π² ΠΠ AVR?
Π‘Π΅Π³ΠΎΠ΄Π½Ρ ΠΌΡ ΡΠ°ΡΡΠΈΡΠΈΠΌ ΡΠ²ΠΎΠΉ ΠΊΡΡΠ³ΠΎΠ·ΠΎΡ ΠΏΠΎ ΠΈΠ·ΡΡΠ΅Π½ΠΈΡ ΡΠ°Π±ΠΎΡΡ ΠΏΠΎΡΡΠΎΠ² ΠΌΠΈΠΊΡΠΎΠΊΠΎΠ½ΡΡΠΎΠ»Π»Π΅ΡΠ° ΠΈ ΠΈΠ·ΡΡΠΈΠΌ Π²ΡΠΎΡΠΎΠ΅ Π½Π°Π·Π½Π°ΡΠ΅Π½ΠΈΠ΅ ΠΏΠΎΡΡΠ° β ΡΠ°Π±ΠΎΡΡ Π½Π° Π²Ρ
ΠΎΠ΄. Π Π΄Π»Ρ ΠΈΠ·ΡΡΠ΅Π½ΠΈΡ ΡΠ°Π±ΠΎΡΡ Π½Π° Π²Ρ
ΠΎΠ΄ ΠΌΡ ΠΏΡΠΈΠΌΠ΅Π½ΠΈΠΌ ΠΎΠ±ΡΡΠ½ΡΡ ΡΠ°ΠΊΡΠΎΠ²ΡΡ ΠΊΠ½ΠΎΠΏΠΊΡ. ΠΠ°ΠΊ Π²ΡΠ΅Π³Π΄Π°, ΡΠΎΠ·Π΄Π°Π΄ΠΈΠΌ ΠΏΡΠΎΠ΅ΠΊΡ Π² Atmel Studio, Π²ΡΠ±Π΅ΡΠ΅ΠΌ Atmega8A, Π½Π°Π·ΠΎΠ²Π΅ΠΌ ΠΏΡΠΎΠ΅ΠΊΡ Test04 ΠΈ ΠΊΠΎΠ΄ ΡΠ°ΠΊΠΆΠ΅ Π² main. Π ΠΊΠ°ΡΠ΅ΡΡΠ²Π΅ ΠΏΠΎΠ΄ΠΎΠΏΡΡΠ½ΠΎΠ³ΠΎ ΠΏΠΎΡΡΠ° Π΄Π°Π²Π°ΠΉΡΠ΅ Π²ΠΎΠ·ΡΠΌΡΠΌ ΠΏΠΎΡΡ B. ΠΠΎΠΆΠ½ΠΎ Ρ ΡΡΠΏΠ΅Ρ
ΠΎΠΌ ΠΈΡΠΏΠΎΠ»ΡΠ·ΠΎΠ²Π°ΡΡ Π»ΡΠ±ΠΎΠΉ ΠΏΠΎΡΡ.
ΠΠΏΡΠΎΡ ΠΊΠ½ΠΎΠΏΠΎΠΊ Π½Π° Π°ΡΡΠ΅ΠΌΠ±Π»Π΅ΡΠ΅
ΠΠΎΠ»Π½ΡΠΉ ΡΠ΅ΠΊΡΡ ΠΏΡΠΎΠ³ΡΠ°ΠΌΠΌΠ½ΠΎΠ³ΠΎ ΠΌΠΎΠ΄ΡΠ»Ρ keyboard. ΠΠΏΡΠΎΡ ΠΊΠ»Π°Π²ΠΈΠ°ΡΡΡΡ CodeVision. ΠΠΏΡΠΎΡ ΠΊΠ»Π°Π²ΠΈΠ°ΡΡΡΡ Proteus β ΠΏΡΠΎΠ΅ΠΊΡ Π΄Π»Ρ ΠΎΡΠ»Π°Π΄ΠΊΠΈ ΠΡΠ°ΠΉΠ²Π΅Ρ Π΄Π»Ρ ΠΌΠ°ΡΡΠΈΡΠ½ΠΎΠΉ ΠΊΠ»Π°Π²ΠΈΠ°ΡΡΡΡ. Π£ΡΠ΅Π±Π½ΡΠΉ ΠΊΡΡΡ. ΠΠΏΡΠΎΡ ΠΌΠ°ΡΡΠΈΡΠ½ΠΎΠΉ ΠΊΠ»Π°Π²ΠΈΠ°ΡΡΡΡ. ΠΠ½ΠΈ Π½Π°ΡΡΡΠΎΠ΅Π½Ρ Π½Π° Π²ΡΡ ΠΎΠ΄ ΠΈ Π² Π½Π°ΡΠ°Π»ΡΠ½ΠΎΠΌ ΡΠΎΡΡΠΎΡΠ½ΠΈΠΈ Π½Π° ΡΡΠΈΡ Π²ΡΠ²ΠΎΠ΄Π°Ρ Π½Π°ΠΏΡΡΠΆΠ΅Π½ΠΈΠ΅ Π»ΠΎΠ³ΠΈΡΠ΅ΡΠΊΠΎΠ³ΠΎ Π½ΡΠ»Ρ.
ΠΠΎ-ΠΏΠ΅ΡΠ²ΡΡ , Π΄Π°Π²Π°ΠΉΡΠ΅ ΠΎΠ±ΡΠ°Π±ΠΎΡΠΊΡ Π½Π°ΠΆΠ°ΡΠΈΡ ΠΊΠ½ΠΎΠΏΠΊΠΈ ΠΎΡΡΡΠ΅ΡΡΠ²ΠΈΠΌ ΠΏΡΠΈ ΠΏΠΎΠΌΠΎΡΠΈ ΠΠΎΠ»ΡΡΠΈΠ½ΡΡΠ²ΠΎ ΠΊΠΎΠ½ΡΡΠΎΠ»Π»Π΅ΡΠΎΠ² AVR (ΠΈ ATtiny13 — Π½Π΅ ΠΈΡΠΊΠ»ΡΡΠ΅Π½ΠΈΠ΅) ΠΈΠΌΠ΅Π΅Ρ ΡΡΠΈ ΠΎΠ±Π»Π°ΡΡΠΈ ΠΏΠ°ΠΌΡΡΠΈ. .. Π‘ΡΠ°Π½Π΄Π°ΡΡΠ½Π°Ρ ΠΏΡΠΎΡΠ΅Π΄ΡΡΠ° ΠΎΠΏΡΠΎΡΠ° ΠΊΠ½ΠΎΠΏΠΊΠΈ.
ΠΡΠΈΠ½ΡΠΈΠΏΡ Π°Π½Π°Π»ΠΈΠ·Π° Π½Π°ΠΆΠ°ΡΠΈΡ ΡΡΠ°Π½Π΄Π°ΡΡΠ½ΡΡ ΠΊΠ½ΠΎΠΏΠΎΠΊ Ρ ΠΏΠΎΠΌΠΎΡΡΡ ΠΌΠΈΠΊΡΠΎΠΊΠΎΠ½ΡΡΠΎΠ»Π»Π΅ΡΠ° AVR MEGA128
Π₯Π°Π±Ρ Geektimes Π’ΠΎΡΡΠ΅Ρ ΠΠΎΠΉ ΠΊΡΡΠ³ Π€ΡΠΈΠ»Π°Π½ΡΠΈΠΌ. MaxEpt MaxEpt. ΠΡΠ΅ΠΌ ΠΏΡΠΈΠ²Π΅Ρ! ΠΠ°Π±ΡΠΎΡΠ°Π» Π½Π΅Π±ΠΎΠ»ΡΡΠΎΠΉ ΠΊΠΎΠ΄, ΠΊΠΎΡΠΎΡΡΠΉ ΠΎΠ±ΡΠ°Π±Π°ΡΡΠ²Π°Π΅Ρ Π½Π°ΠΆΠ°ΡΠΈΠ΅ ΠΈ ΡΠ΄Π΅ΡΠΆΠ°Π½ΠΈΠ΅ ΠΊΠ½ΠΎΠΏΠΊΠΈ ΠΏΠΎ ΡΠ°ΠΉΠΌΠ΅ΡΡ.
Easyelectronics.ru
ΠΠΠΠΠ ΠΠ Π’ΠΠΠ: ΠΠΈΠ±Π»ΠΈΠΎΡΠ΅ΠΊΠ° ΠΎΠΏΡΠΎΡΠ° ΠΊΠ½ΠΎΠΏΠΎΠΊ Π½Π° C++ AVR GCC
ΠΠΎΠ²ΡΠ΅ ΠΊΠ½ΠΈΠ³ΠΈ Π¨ΠΏΠΈΠΎΠ½ΡΠΊΠΈΠ΅ ΡΡΡΡΠΊΠΈ: ΠΠΎΠ²ΠΎΠ΅ ΠΈ Π»ΡΡΡΠ΅Π΅ ΡΡ
Π΅ΠΌ Π΄Π»Ρ ΡΠ°Π΄ΠΈΠΎΠ»ΡΠ±ΠΈΡΠ΅Π»Π΅ΠΉ: Π¨ΠΏΠΈΠΎΠ½ΡΠΊΠΈΠ΅ ΡΡΡΡΠΊΠΈ ΠΈ Π½Π΅ ΡΠΎΠ»ΡΠΊΠΎ 2-Π΅ ΠΈΠ·Π΄Π°Π½ΠΈΠ΅ Arduino Π΄Π»Ρ ΠΈΠ·ΠΎΠ±ΡΠ΅ΡΠ°ΡΠ΅Π»Π΅ΠΉ.
ΠΠ±ΡΡΠ΅Π½ΠΈΠ΅ ΡΠ»Π΅ΠΊΡΡΠΎΠ½ΠΈΠΊΠ΅ Π½Π° 10 Π·Π°Π½ΠΈΠΌΠ°ΡΠ΅Π»ΡΠ½ΡΡ
ΠΏΡΠΎΠ΅ΠΊΡΠ°Ρ
ΠΠΎΠ½ΡΡΡΡΠΈΡΡΠ΅ΠΌ ΡΠΎΠ±ΠΎΡΠΎΠ². Π ΡΠΊΠΎΠ²ΠΎΠ΄ΡΡΠ²ΠΎ Π΄Π»Ρ Π½Π°ΡΠΈΠ½Π°ΡΡΠΈΡ
ΠΠΎΠΌΠΏΡΡΡΠ΅Ρ Π² Π»Π°Π±ΠΎΡΠ°ΡΠΎΡΠΈΠΈ ΡΠ°Π΄ΠΈΠΎΠ»ΡΠ±ΠΈΡΠ΅Π»Ρ Π Π°Π΄ΠΈΠΎΠΊΠΎΠ½ΡΡΡΡΠΊΡΠΎΡ 3 ΠΈ 4 Π¨ΠΏΠΈΠΎΠ½ΡΠΊΠΈΠ΅ ΡΡΡΡΠΊΠΈ ΠΈ Π·Π°ΡΠΈΡΠ° ΠΎΡ Π½ΠΈΡ
. Π‘Π±ΠΎΡΠ½ΠΈΠΊ 19 ΠΊΠ½ΠΈΠ³ ΠΠ°Π½ΠΈΠΌΠ°ΡΠ΅Π»ΡΠ½Π°Ρ ΡΠ»Π΅ΠΊΡΡΠΎΠ½ΠΈΠΊΠ° ΠΈ ΡΠ»Π΅ΠΊΡΡΠΎΡΠ΅Ρ
Π½ΠΈΠΊΠ° Π΄Π»Ρ Π½Π°ΡΠΈΠ½Π°ΡΡΠΈΡ
ΠΈ Π½Π΅ ΡΠΎΠ»ΡΠΊΠΎ Arduino Π΄Π»Ρ Π½Π°ΡΠΈΠ½Π°ΡΡΠΈΡ
: ΡΠ°ΠΌΡΠΉ ΠΏΡΠΎΡΡΠΎΠΉ ΠΏΠΎΡΠ°Π³ΠΎΠ²ΡΠΉ ΡΠ°ΠΌΠΎΡΡΠΈΡΠ΅Π»Ρ Π Π°Π΄ΠΈΠΎΠΊΠΎΠ½ΡΡΡΡΠΊΡΠΎΡ 1
Π Π°Π΄ ΡΠ½ΠΎΠ²Π° ΠΏΡΠΈΠ²Π΅ΡΡΡΠ²ΠΎΠ²Π°ΡΡ ΠΏΠΎΡΡΠΎΡΠ½Π½ΡΡ ΡΠΈΡΠ°ΡΠ΅Π»Π΅ΠΉ, ΠΎΠΆΠΈΠ΄Π°ΡΡΠΈΡ ΡΠ΅Π³ΠΎ-ΡΠΎ Π½ΠΎΠ²ΠΎΠ³ΠΎ ΠΈ ΠΈΠ½ΡΠ΅ΡΠ΅ΡΠ½ΠΎΠ³ΠΎ.
ΠΠΎΠ΄ΠΊΠ»ΡΡΠ΅Π½ΠΈΠ΅ ΠΊΠ½ΠΎΠΏΠΊΠΈ ΠΊ ΠΌΠΈΠΊΡΠΎΠΊΠΎΠ½ΡΡΠΎΠ»Π»Π΅ΡΡ
ΠΠΎΠ΄ΠΊΠ»ΡΡΠ΅Π½ΠΈΠ΅ ΠΊΠ½ΠΎΠΏΠΊΠΈ ΠΊ AVR Π½Π΅ Π΄ΠΎΠ»ΠΆΠ½ΠΎ Ρ Π²Π°Ρ Π²ΡΠ·ΡΠ²Π°ΡΡ Π½ΠΈΠΊΠ°ΠΊΠΈΡ ΡΡΡΠ΄Π½ΠΎΡΡΠ΅ΠΉ. Π ΠΏΡΠ΅Π΄ΡΠ΄ΡΡΠ΅ΠΉ ΡΡΠ°ΡΡΠ΅ ΠΌΡ ΠΏΡΠΎΠ²Π΅Π»ΠΈ ΡΠΌΡΠ»ΡΡΠΈΡ ΡΡ Π΅ΠΌΡ Π² ΠΏΡΠΎΠ³ΡΠ°ΠΌΠΌΠ΅ Proteus, ΠΏΠΎΠΌΠΈΠ³Π°Π»ΠΈ ΡΠ²Π΅ΡΠΎΠ΄ΠΈΠΎΠ΄ΠΎΠΌ ΠΈ Π½Π°ΡΡΠΈΠ»ΠΈΡΡ ΠΏΡΠΎΡΠΈΠ²Π°ΡΡ Π½Π°Ρ Π²ΠΈΡΡΡΠ°Π»ΡΠ½ΡΠΉ ΠΌΠΈΠΊΡΠΎΠΊΠΎΠ½ΡΡΠΎΠ»Π»Π΅Ρ. ΠΠ°, ΡΠ°Π·ΡΠΌΠ΅Π΅ΡΡΡ, ΡΡΠΎ Π²ΠΎΠ·ΠΌΠΎΠΆΠ½ΠΎ. Π Π΅Π°Π»ΠΈΠ·ΡΠ΅ΡΡΡ Π΄ΠΎΠ²ΠΎΠ»ΡΠ½ΠΎ Π»Π΅Π³ΠΊΠΎ. ΠΡΠΈΡΠ΅ΠΌ ΠΌΠΎΠΆΠ½ΠΎ ΡΡΠΌΡΠ»ΠΈΡΠΎΠ²Π°ΡΡ ΠΊΠ½ΠΎΠΏΠΊΡ ΠΊΠ°ΠΊ Ρ ΡΠΈΠΊΡΠ°ΡΠΈΠ΅ΠΉ ΡΠ°ΠΊ ΠΈ Π±Π΅Π· ΡΠΈΠΊΡΠ°ΡΠΈΠΈ.
AVR Π£ΡΠΎΠΊ 7. ΠΠ½ΠΎΠΏΠΊΠ°
ΠΠ° ΠΏΠ΅ΡΠ²ΠΎΠΌ ΡΡΠΎΠΊΠ΅ ΠΌΡ Π½Π°ΡΡΠΈΠ»ΠΈΡΡ ΠΏΠΎΠ΄Π°Π²Π°ΡΡ Π½Π°ΠΏΡΡΠΆΠ΅Π½ΠΈΠ΅ Π½ΠΎΠΆΠΊΠΎΠΉ ΠΌΠΈΠΊΡΠΎΠΊΠΎΠ½ΡΡΠΎΠ»Π»Π΅ΡΠ°. Π’Π΅ΠΏΠ΅ΡΡ Π½ΡΠΆΠ½ΠΎ Π½Π°ΡΡΠΈΡΡΡΡ ΡΠΏΡΠ°Π²Π»ΡΡΡ ΠΌΠΈΠΊΡΠΎΠΊΠΎΠ½ΡΡΠΎΠ»Π»Π΅ΡΠΎΠΌ Π±Π΅Π· ΠΏΠ΅ΡΠ΅ΠΏΡΠΎΡΠΈΠ²ΠΊΠΈ.
ΠΠ°ΡΠ΅ΠΌ ΡΡΠΎ Π½ΡΠΆΠ½ΠΎ?
nRF905 Π Π°Π΄ΠΈΠΎΠ±ΠΈΠ±Π»ΠΈΠΎΡΠ΅ΠΊΠ° Π΄Π»Ρ AVR ΠΈ Arduino
nRF905 β ΡΡΠΎ ΠΌΠΈΠΊΡΠΎΡΡ Π΅ΠΌΠ° ΡΠ°Π΄ΠΈΠΎΠΏΠ΅ΡΠ΅Π΄Π°ΡΡΠΈΠΊΠ°, ΠΏΠΎΡ ΠΎΠΆΠ°Ρ Π½Π° Ρ ΠΎΡΠΎΡΠΎ ΠΈΠ·Π²Π΅ΡΡΠ½ΡΡ nRF24L01, Π½ΠΎ ΡΠ°Π±ΠΎΡΠ°ΡΡΠ°Ρ Π½Π° ΡΠ°ΡΡΠΎΡΠ°Ρ 433/898/915 ΠΠΡ Π²ΠΌΠ΅ΡΡΠΎ 2,4 ΠΠΡ, ΠΈΠΌΠ΅ΡΡΠ°Ρ Π³ΠΎΡΠ°Π·Π΄ΠΎ Π±ΠΎΠ»ΡΡΠΈΠΉ ΡΠ°Π΄ΠΈΡΡ Π΄Π΅ΠΉΡΡΠ²ΠΈΡ ΠΈ Π½Π΅ΡΠΊΠΎΠ»ΡΠΊΠΎ Π΄ΠΎΠΏΠΎΠ»Π½ΠΈΡΠ΅Π»ΡΠ½ΡΡ ΠΊΠΎΠ½ΡΠ°ΠΊΡΠΎΠ² Π²Π²ΠΎΠ΄Π°-Π²ΡΠ²ΠΎΠ΄Π°. ΠΠ΄Π½Π°ΠΊΠΎ ΡΠΊΠΎΡΠΎΡΡΡ ΠΏΠ΅ΡΠ΅Π΄Π°ΡΠΈ Π΄Π°Π½Π½ΡΡ nRF905 ΡΠΎΡΡΠ°Π²Π»ΡΠ΅Ρ Π²ΡΠ΅Π³ΠΎ 50 ΠΠ±ΠΈΡ/Ρ ΠΏΠΎ ΡΡΠ°Π²Π½Π΅Π½ΠΈΡ Ρ 2 ΠΠ±ΠΈΡ/Ρ Ρ nRF24L01.
ΠΡΠ° Π±ΠΈΠ±Π»ΠΈΠΎΡΠ΅ΠΊΠ° ΠΏΡΠ΅Π΄Π»Π°Π³Π°Π΅Ρ Π½Π΅ΠΊΠΎΡΠΎΡΡΡ Π³ΠΈΠ±ΠΊΠΎΡΡΡ: ΠΠ΅ΠΎΠ±ΡΠ·Π°ΡΠ΅Π»ΡΠ½ΠΎΠ΅ ΠΈΡΠΏΠΎΠ»ΡΠ·ΠΎΠ²Π°Π½ΠΈΠ΅ ΠΏΡΠ΅ΡΡΠ²Π°Π½ΠΈΠΉ, 2 ΡΠΎΠ΅Π΄ΠΈΠ½Π΅Π½ΠΈΡ Ρ ΠΌΠΎΠ΄ΡΠ»Π΅ΠΌ ΡΠ²Π»ΡΡΡΡΡ Π½Π΅ΠΎΠ±ΡΠ·Π°ΡΠ΅Π»ΡΠ½ΡΠΌΠΈ, ΠΏΠΎΡΠΊΠΎΠ»ΡΠΊΡ ΠΈΡ ΡΠΎΡΡΠΎΡΠ½ΠΈΡ ΡΠ°ΠΊΠΆΠ΅ ΠΌΠΎΠ³ΡΡ Π±ΡΡΡ Π΄ΠΎΡΡΡΠΏΠ½Ρ ΠΈΠ· ΡΠ΅Π³ΠΈΡΡΡΠ° ΡΠΎΡΡΠΎΡΠ½ΠΈΡ IC, ΠΈ ΠΏΠΎΠ΄Π΄Π΅ΡΠΆΠΈΠ²Π°Π΅Ρ Π±Π°Π·ΠΎΠ²ΠΎΠ΅ ΠΏΡΠ΅Π΄ΠΎΡΠ²ΡΠ°ΡΠ΅Π½ΠΈΠ΅ ΠΊΠΎΠ»Π»ΠΈΠ·ΠΈΠΉ.
ΠΠ ΠΠΠΠ§ΠΠΠΠ. ΠΠ΅ΡΡΠΈΡ 3.0.0 Π±ΠΈΠ±Π»ΠΈΠΎΡΠ΅ΠΊΠΈ Π±ΡΠ»Π° Π²ΡΠΏΡΡΠ΅Π½Π° 12 ΡΠ΅Π½ΡΡΠ±ΡΡ 2017 Π³., ΠΊΠΎΠ½ΡΠ°ΠΊΡ CD ΠΏΠΎ ΡΠΌΠΎΠ»ΡΠ°Π½ΠΈΡ ΠΈΠ·ΠΌΠ΅Π½ΠΈΠ»ΡΡ, ΠΈ ΡΠ΅ΠΏΠ΅ΡΡ Π±ΠΈΠ±Π»ΠΈΠΎΡΠ΅ΠΊΠ° ΠΈΡΠΏΠΎΠ»ΡΠ·ΡΠ΅Ρ ΠΊΠΎΠ½ΡΠ°ΠΊΡ AM.
Π‘ΠΊΠ°ΡΠ°ΡΡ
Arduino: [ΠΠΠΠ‘Π¬] ΠΈ [ΠΠΎΠΊΡΠΌΠ΅Π½ΡΠ°ΡΠΈΡ] (ΠΈΠ»ΠΈ ΠΈΡΠΏΠΎΠ»ΡΠ·ΡΠΉΡΠ΅ ΠΌΠ΅Π½Π΅Π΄ΠΆΠ΅Ρ Π±ΠΈΠ±Π»ΠΈΠΎΡΠ΅ΠΊ Arduino ΠΈ Π²Π²Π΅Π΄ΠΈΡΠ΅ Β«nrf905Β»)
AVR (Π½Π΅-Arduino): [ΠΠΠΠ‘Π¬] ΠΈ [ΠΠΎΠΊΡΠΌΠ΅Π½ΡΠ°ΡΠΈΡ]
| Π½Π Π€905 | ATmega48/88/168/328 | ΠΡΠ΄ΡΠΈΠ½ΠΎ Π£Π½ΠΎ | ΠΠΏΠΈΡΠ°Π½ΠΈΠ΅ |
|---|---|---|---|
| ΠΠΠ¦ | 3,3 Π | 3,3 Π | ΠΠΈΡΠ°Π½ΠΈΠ΅ (3,3 Π) |
| Π‘Π | Π7 (13) | 7 | Π Π΅ΠΆΠΈΠΌ ΠΎΠΆΠΈΠ΄Π°Π½ΠΈΡ β ΠΡΡΠΎΠΊΠΈΠΉ = ΡΠ΅ΠΆΠΈΠΌ TX/RX, ΠΠΈΠ·ΠΊΠΈΠΉ = ΡΠ΅ΠΆΠΈΠΌ ΠΎΠΆΠΈΠ΄Π°Π½ΠΈΡ |
| Π’Π₯Π | Π1 (15) | 9 | Π Π΅ΠΆΠΈΠΌ TX ΠΈΠ»ΠΈ RX β ΠΡΡΠΎΠΊΠΈΠΉ = TX, ΠΠΈΠ·ΠΊΠΈΠΉ = RX |
| ΠΠΠ | Π0 (14) | 8 | ΠΠΊΠ»ΡΡΠ΅Π½ΠΈΠ΅ ΠΏΠΈΡΠ°Π½ΠΈΡ β ΠΡΡΠΎΠΊΠΈΠΉ = Π²ΠΊΠ». , ΠΠΈΠ·ΠΊΠΈΠΉ = Π²ΡΠΊΠ». |
| CD | Π4 (6) | 4 | ΠΠ±Π½Π°ΡΡΠΆΠ΅Π½ΠΈΠ΅ Π½Π΅ΡΡΡΠ΅ΠΉ β ΠΡΡΠΎΠΊΠΈΠΉ ΡΡΠΎΠ²Π΅Π½Ρ ΠΏΡΠΈ ΠΎΠ±Π½Π°ΡΡΠΆΠ΅Π½ΠΈΠΈ ΡΠΈΠ³Π½Π°Π»Π° Π΄Π»Ρ ΠΏΡΠ΅Π΄ΠΎΡΠ²ΡΠ°ΡΠ΅Π½ΠΈΡ ΡΡΠΎΠ»ΠΊΠ½ΠΎΠ²Π΅Π½ΠΈΠΉ |
| AM | Π2 (4) | 2 | Address Match β Π²ΡΡΠΎΠΊΠΈΠΉ ΡΡΠΎΠ²Π΅Π½Ρ ΠΏΡΠΈ ΠΏΠΎΠ»ΡΡΠ΅Π½ΠΈΠΈ ΠΏΠ°ΠΊΠ΅ΡΠ° Ρ ΡΠ°ΠΊΠΈΠΌ ΠΆΠ΅ Π°Π΄ΡΠ΅ΡΠΎΠΌ ΠΊΠ°ΠΊ ΠΎΠ΄ΠΈΠ½, ΡΡΡΠ°Π½ΠΎΠ²Π»Π΅Π½Π½ΡΠΉ Π΄Π»Ρ ΡΡΠΎΠ³ΠΎ ΡΡΡΡΠΎΠΉΡΡΠ²Π°, Π½Π΅ΠΎΠ±ΡΠ·Π°ΡΠ΅Π»ΡΠ½ΡΠΉ, ΡΠ°ΠΊ ΠΊΠ°ΠΊ ΡΠΎΡΡΠΎΡΠ½ΠΈΠ΅ Ρ ΡΠ°Π½ΠΈΡΡΡ Π² ΡΠ΅Π³ΠΈΡΡΡΠ΅, Π΅ΡΠ»ΠΈ ΠΈΡΠΏΠΎΠ»ΡΠ·ΡΡΡΡΡ ΠΏΡΠ΅ΡΡΠ²Π°Π½ΠΈΡ (ΠΏΠΎ ΡΠΌΠΎΠ»ΡΠ°Π½ΠΈΡ), ΡΠΎΠ³Π΄Π° ΡΡΠΎΡ Π²ΡΠ²ΠΎΠ΄ Π΄ΠΎΠ»ΠΆΠ΅Π½ Π±ΡΡΡ ΠΏΠΎΠ΄ΠΊΠ»ΡΡΠ΅Π½. |
| ΠΠ | Π3 (5) | 3 | Data Ready β ΠΡΡΠΎΠΊΠΈΠΉ ΡΡΠΎΠ²Π΅Π½Ρ ΠΏΡΠΈ Π·Π°Π²Π΅ΡΡΠ΅Π½ΠΈΠΈ ΠΏΠ΅ΡΠ΅Π΄Π°ΡΠΈ/ΠΡΡΠΎΠΊΠΈΠΉ ΡΡΠΎΠ²Π΅Π½Ρ ΠΏΡΠΈ ΠΏΠΎΠ»ΡΡΠ΅Π½ΠΈΠΈ Π½ΠΎΠ²ΡΡ
Π΄Π°Π½Π½ΡΡ
, Π½Π΅ΠΎΠ±ΡΠ·Π°ΡΠ΅Π»ΡΠ½ΡΠΉ, ΠΏΠΎΡΠΊΠΎΠ»ΡΠΊΡ ΡΠΎΡΡΠΎΡΠ½ΠΈΠ΅ ΡΠΎΡ ΡΠ°Π½ΡΠ΅ΡΡΡ Π² ΡΠ΅Π³ΠΈΡΡΡΠ΅, Π΅ΡΠ»ΠΈ ΠΈΡΠΏΠΎΠ»ΡΠ·ΡΡΡΡΡ ΠΏΡΠ΅ΡΡΠ²Π°Π½ΠΈΡ (ΠΏΠΎ ΡΠΌΠΎΠ»ΡΠ°Π½ΠΈΡ), ΡΠΎΠ³Π΄Π° ΡΡΠΎΡ Π²ΡΠ²ΠΎΠ΄ Π΄ΠΎΠ»ΠΆΠ΅Π½ Π±ΡΡΡ ΠΏΠΎΠ΄ΠΊΠ»ΡΡΠ΅Π½. |
| Π‘Π | Π4 (18) | 12 | SPI MISO (ΠΌΠ΅Π³Π° ΠΊΠΎΠ½ΡΠ°ΠΊΡ 50) |
| Π‘Π | Π3 (17) | 11 | SPI MOSI (ΠΌΠ΅Π³Π° ΠΊΠΎΠ½ΡΠ°ΠΊΡ 51) |
| Π‘ΠΠ | Π5 (19) | 13 | SPI SCK (Mega pin 52) |
| ΠΠΠ‘ | Π2 (16) | 10 | ΠΠ΅ΡΠΆΠ°Π²Π΅ΡΡΠ°Ρ ΡΡΠ°Π»Ρ SPI |
| ΠΠ΅ΠΌΠ»Ρ | ΠΠΠΠΠ― | ΠΠΠΠΠ― | ΠΠ°Π·Π΅ΠΌΠ»Π΅Π½ΠΈΠ΅ |
ΠΠ°Π·Π²Π°Π½ΠΈΡ Π½Π΅ΠΊΠΎΡΠΎΡΡΡ ΠΊΠΎΠ½ΡΠ°ΠΊΡΠΎΠ² ΠΌΠΎΠ΄ΡΠ»Ρ ΠΎΡΠ»ΠΈΡΠ°ΡΡΡΡ ΠΎΡ Π½Π°Π·Π²Π°Π½ΠΈΠΉ ΠΊΠΎΠ½ΡΠ°ΠΊΡΠΎΠ² ΠΌΠΈΠΊΡΠΎΡΡ Π΅ΠΌΡ Π² ΡΠ°Π±Π»ΠΈΡΠ΅ Π΄Π°Π½Π½ΡΡ :
| ΠΠΎΠ΄ΡΠ»Ρ | ΠΠ¦ |
|---|---|
| Π‘Π | TRX_EN |
| Π’Π₯Π | Π’Π₯_EN |
nRF905 Π½Π΅ ΡΠΎΠ²ΠΌΠ΅ΡΡΠΈΠΌ Ρ Π½Π°ΠΏΡΡΠΆΠ΅Π½ΠΈΠ΅ΠΌ 5 Π, ΠΏΠΎΡΡΠΎΠΌΡ Π½Π΅ΠΎΠ±Ρ
ΠΎΠ΄ΠΈΠΌΠΎ Π²ΡΠΏΠΎΠ»Π½ΠΈΡΡ Π½Π΅ΠΊΠΎΡΠΎΡΡΠ΅ ΠΏΡΠ΅ΠΎΠ±ΡΠ°Π·ΠΎΠ²Π°Π½ΠΈΡ ΡΡΠΎΠ²Π½Π΅ΠΉ Ρ Π²ΡΡ
ΠΎΠ΄Π°ΠΌΠΈ Arduino.
ΠΡΠΎΡΡΠΎΠΉ Π΄Π΅Π»ΠΈΡΠ΅Π»Ρ Π½Π°ΠΏΡΡΠΆΠ΅Π½ΠΈΡ ΠΈΠ»ΠΈ ΡΠ΅Π·ΠΈΡΡΠΎΡ ΠΈ ΡΡΠ°Π±ΠΈΠ»ΠΈΡΡΠΎΠ½ ΡΠ΄Π΅Π»Π°ΡΡ ΡΠ²ΠΎΠ΅ Π΄Π΅Π»ΠΎ. Π’ΠΎΠ»ΡΠΊΠΎ Π²ΡΠ²ΠΎΠ΄Ρ TXE, CE, PWR, SI, SCK ΠΈ CSN Π½ΡΠΆΠ΄Π°ΡΡΡΡ Π² ΠΏΡΠ΅ΠΎΠ±ΡΠ°Π·ΠΎΠ²Π°Π½ΠΈΠΈ ΡΡΠΎΠ²Π½Ρ (Π½Π΅ CD, AM, DR ΠΈ SO).
| Π Π°Π·Π΄Π΅Π»ΠΈΡΠ΅Π»Ρ | ΠΠ΅Π½Π΅Ρ |
|---|---|
nRF905 ΠΈΠΌΠ΅Π΅Ρ 511 ΠΊΠ°Π½Π°Π»ΠΎΠ² Π² Π΄ΠΈΠ°ΠΏΠ°Π·ΠΎΠ½Π΅ 422,4β473,5 ΠΠΡ Ρ ΡΠ°Π³ΠΎΠΌ 100 ΠΊΠΡ Π² Π΄ΠΈΠ°ΠΏΠ°Π·ΠΎΠ½Π΅ 433 ΠΠΡ ΠΈ 844,8β947 ΠΠΡ Ρ ΡΠ°Π³ΠΎΠΌ 200 ΠΊΠΡ Π² Π΄ΠΈΠ°ΠΏΠ°Π·ΠΎΠ½Π΅ 868/915 ΠΠΡ (Π½Π΅ Π·Π°Π±ΡΠ΄ΡΡΠ΅ ΠΏΡΠΎΠ²Π΅ΡΠΈΡΡ, ΠΊΠ°ΠΊΠΈΠ΅ ΡΠ°ΡΡΠΎΡΡ ΡΠ°Π·ΡΠ΅ΡΠ΅Π½Ρ Π² Π²Π°ΡΠ΅ΠΉ ΡΡΡΠ°Π½Π΅! ), Π½ΠΎ ΠΊΠ°ΠΆΠ΄ΡΠΉ ΠΊΠ°Π½Π°Π» ΠΏΠ΅ΡΠ΅ΠΊΡΡΠ²Π°Π΅Ρ ΡΠΎΡΠ΅Π΄Π½ΠΈΠ΅ ΠΊΠ°Π½Π°Π»Ρ, ΠΏΠΎΡΡΠΎΠΌΡ ΠΎΠ΄Π½ΠΎΠ²ΡΠ΅ΠΌΠ΅Π½Π½ΠΎ ΠΌΠΎΠΆΠ½ΠΎ ΠΈΡΠΏΠΎΠ»ΡΠ·ΠΎΠ²Π°ΡΡ ΡΠΎΠ»ΡΠΊΠΎ 170 ΠΊΠ°Π½Π°Π»ΠΎΠ².
ΠΠΎΠΈΡΠΊ nRF905, PTR8000 ΠΈ PTR8000+ Π΄ΠΎΠ»ΠΆΠ΅Π½ Π΄Π°ΡΡ Π½Π΅ΠΊΠΎΡΠΎΡΡΠ΅ ΡΠ΅Π·ΡΠ»ΡΡΠ°ΡΡ Π΄Π»Ρ ΠΌΠΎΠ΄ΡΠ»Π΅ΠΉ Π½Π° AliExpress, Ebay ΠΈ DealExtreme. ΠΡ Π΄ΠΎΠ»ΠΆΠ½Ρ Π±ΡΡΡ Π² ΡΠΎΡΡΠΎΡΠ½ΠΈΠΈ ΠΏΠΎΠ»ΡΡΠΈΡΡ 2 ΠΏΡΠΈΠΌΠ΅ΡΠ½ΠΎ Π·Π° 10 ΡΡΠ½ΡΠΎΠ² ΡΡΠ΅ΡΠ»ΠΈΠ½Π³ΠΎΠ².
ΠΠ±ΡΠ°ΡΠ½ΡΠ΅ Π²ΡΠ·ΠΎΠ²Ρ
ΠΠ°ΡΠΈΠ½Π°Ρ Ρ Π²Π΅ΡΡΠΈΠΈ 3.0.0 ΡΡΠ° Π±ΠΈΠ±Π»ΠΈΠΎΡΠ΅ΠΊΠ° ΠΈΡΠΏΠΎΠ»ΡΠ·ΡΠ΅Ρ ΠΎΠ±ΡΠ°ΡΠ½ΡΠ΅ Π²ΡΠ·ΠΎΠ²Ρ, ΠΊΠΎΡΠΎΡΡΠ΅ Π·Π°ΠΏΡΡΠΊΠ°ΡΡΡΡ ΠΏΡΠΈ Π²ΠΎΠ·Π½ΠΈΠΊΠ½ΠΎΠ²Π΅Π½ΠΈΠΈ ΡΠΎΠ±ΡΡΠΈΠΉ.
ΠΡΠ»ΠΈ ΠΎΠΏΡΠΈΡ ΠΈΡΠΏΠΎΠ»ΡΠ·ΠΎΠ²Π°Π½ΠΈΡ ΠΏΡΠ΅ΡΡΠ²Π°Π½ΠΈΠΉ Π²ΠΊΠ»ΡΡΠ΅Π½Π°, ΡΠΎ ΠΎΠ±ΡΠ°ΡΠ½ΡΠ΅ Π²ΡΠ·ΠΎΠ²Ρ Π±ΡΠ΄ΡΡ Π²ΡΠΏΠΎΠ»Π½ΡΡΡΡΡ ΠΈΠ· ΠΏΡΠΎΡΠ΅Π΄ΡΡΡ ΠΏΡΠ΅ΡΡΠ²Π°Π½ΠΈΡ, ΠΏΠΎΡΡΠΎΠΌΡ ΡΠ±Π΅Π΄ΠΈΡΠ΅ΡΡ, ΡΡΠΎ Π»ΡΠ±ΡΠ΅ Π³Π»ΠΎΠ±Π°Π»ΡΠ½ΡΠ΅ ΠΏΠ΅ΡΠ΅ΠΌΠ΅Π½Π½ΡΠ΅, ΠΊΠΎΡΠΎΡΡΠ΅ Π²Ρ ΠΈΡΠΏΠΎΠ»ΡΠ·ΡΠ΅ΡΠ΅ Π² Π½ΠΈΡ
, ΠΎΠ±ΡΡΠ²Π»Π΅Π½Ρ Β«ΠΈΠ·ΠΌΠ΅Π½ΡΠΈΠ²ΡΠΌΠΈΒ», ΠΊΠ°ΠΊ Π΅ΡΠ»ΠΈ Π±Ρ Π²Ρ ΠΈΠΌΠ΅Π»ΠΈ Π΄Π΅Π»ΠΎ Ρ ΠΎΠ±ΡΡΠ½ΡΠΌΠΈ ISR. ΠΡΠΈ ΡΠΎΠ±ΡΡΠΈΡ ΡΠ°Π·Π±ΡΠ΄ΡΡ ΠΌΠΈΠΊΡΠΎΠΊΠΎΠ½ΡΡΠΎΠ»Π»Π΅Ρ, Π΅ΡΠ»ΠΈ ΠΎΠ½ ΡΠΏΠΈΡ.
| Π‘ΠΎΠ±ΡΡΠΈΠ΅ | ΠΠ±ΡΠ°ΡΠ½ΡΠΉ Π²ΡΠ·ΠΎΠ² | ΠΡΠΈΠΌΠ΅ΡΠ°Π½ΠΈΡ |
|---|---|---|
| ΠΡ ΠΎΠ΄ΡΡΠΈΠΉ Π½ΠΎΠ²ΡΠΉ ΠΏΠ°ΠΊΠ΅Ρ | NRF905_CB_ADDRMATCH | Β |
| ΠΠΎΠ»ΡΡΠ΅Π½ Π΄Π΅ΠΉΡΡΠ²ΠΈΡΠ΅Π»ΡΠ½ΡΠΉ ΠΏΠ°ΠΊΠ΅Ρ | NRF905_CB_RXCOMPLETE | Β |
| ΠΠΎΠ»ΡΡΠ΅Π½ Π½Π΅Π²Π΅ΡΠ½ΡΠΉ ΠΏΠ°ΠΊΠ΅Ρ | NRF905_CB_RXINVALID | Β |
| ΠΠ°ΠΊΠ΅ΡΠ½Π°Ρ ΠΏΠ΅ΡΠ΅Π΄Π°ΡΠ° Π·Π°Π²Π΅ΡΡΠ΅Π½Π° | NRF905_CB_TXCOMPLETE | ΠΡΠΎ ΡΠ°Π±ΠΎΡΠ°Π΅Ρ, ΡΠΎΠ»ΡΠΊΠΎ Π΅ΡΠ»ΠΈ nextMode ΡΠ°Π²Π΅Π½ NRF905_NEXTMODE_STANDBY ΠΏΡΠΈ Π²ΡΠ·ΠΎΠ²Π΅ nRF905_TX() |
ΠΠ΅Π»ΠΊΠΈΠ΅ ΡΠ°Π΄ΠΈΠΎΠΌΠ°ΡΠ΅ΡΠΈΠ°Π»Ρ
Π€Π°ΠΊΡΠΈΡΠ΅ΡΠΊΠ°Ρ ΡΠΊΠΎΡΠΎΡΡΡ ΠΏΠ΅ΡΠ΅Π΄Π°ΡΠΈ Π΄Π°Π½Π½ΡΡ
Π² ΡΡΠΈΡΠ΅ nRF905 ΡΠΎΡΡΠ°Π²Π»ΡΠ΅Ρ 100 ΠΠ±ΠΈΡ/Ρ, Π½ΠΎ Π΄Π°Π½Π½ΡΠ΅ ΠΊΠΎΠ΄ΠΈΡΡΡΡΡΡ Π² ΠΌΠ°Π½ΡΠ΅ΡΡΠ΅ΡΡΠΊΠΎΠΌ ΠΊΠΎΠ΄Π΅, ΡΡΠΎ Π²Π΄Π²ΠΎΠ΅ ΡΠ½ΠΈΠΆΠ°Π΅Ρ ΠΏΡΠΎΠΏΡΡΠΊΠ½ΡΡ ΡΠΏΠΎΡΠΎΠ±Π½ΠΎΡΡΡ Π΄ΠΎ 50 ΠΠ±ΠΈΡ/Ρ.
ΠΠΎΠ΄ΡΠ»ΡΡΠΈΡ GFSK Ρ Π΄Π΅Π²ΠΈΠ°ΡΠΈΠ΅ΠΉ Β±50 ΠΊΠΡ. Π Π°Π΄ΠΈΠΎ ΡΠ°ΠΊΠΆΠ΅ Π΄ΠΎΠ±Π°Π²Π»ΡΠ΅Ρ Π½Π΅ΡΠΊΠΎΠ»ΡΠΊΠΎ Π΄ΠΎΠΏΠΎΠ»Π½ΠΈΡΠ΅Π»ΡΠ½ΡΡ
Π±ΠΈΡΠΎΠ² Π΄Π°Π½Π½ΡΡ
ΠΊ Π°Π΄ΡΠ΅ΡΡ ΠΈ ΠΏΠΎΠ»Π΅Π·Π½ΠΎΠΉ Π½Π°Π³ΡΡΠ·ΠΊΠ΅; ΠΏΡΠ΅Π°ΠΌΠ±ΡΠ»Π° ΠΈ CRC.
ΠΠ΅ΡΠ΅Π΄Π°Π½Π½ΡΠΉ ΠΏΠ°ΠΊΠ΅Ρ
| ΠΡΠ΅Π°ΠΌΠ±ΡΠ»Π° 10 Π±ΠΈΡ | ΠΠ΄ΡΠ΅Ρ 1 ΠΈΠ»ΠΈ 4 Π±Π°ΠΉΡΠ° | ΠΠΎΠ»Π΅Π·Π½Π°Ρ Π½Π°Π³ΡΡΠ·ΠΊΠ° 1β32 Π±Π°ΠΉΡΠ° | CRC 0β2 Π±Π°ΠΉΡΠ° |
ΠΠ΄ΡΠ΅Ρ ΡΠ°ΠΊΠΆΠ΅ ΠΈΡΠΏΠΎΠ»ΡΠ·ΡΠ΅ΡΡΡ Π² ΠΊΠ°ΡΠ΅ΡΡΠ²Π΅ ΡΠΈΠ½Ρ ΡΠΎΡΠ»ΠΎΠ²Π° ΠΈ Π΄ΠΎΠ»ΠΆΠ΅Π½ ΠΈΠΌΠ΅ΡΡ ΠΊΠ°ΠΊ ΠΌΠΎΠΆΠ½ΠΎ Π±ΠΎΠ»ΡΡΠ΅ ΡΠ΄Π²ΠΈΠ³ΠΎΠ² ΡΡΠΎΠ²Π½Ρ. 10100110 01100101 00011010 11011010 (2791643866) Π±ΡΠ΄Π΅Ρ Ρ ΠΎΡΠΎΡΠΈΠΌ Π°Π΄ΡΠ΅ΡΠΎΠΌ Π΄Π»Ρ ΠΈΡΠΏΠΎΠ»ΡΠ·ΠΎΠ²Π°Π½ΠΈΡ, Π½ΠΎ 00000000 00000000 00000000 0010000 (32) Π½Π΅ Π±ΡΠ΄Π΅Ρ.
CRC ΠΈΡΠΏΠΎΠ»ΡΠ·ΡΠ΅ΡΡΡ Π΄Π»Ρ ΠΎΠ±Π½Π°ΡΡΠΆΠ΅Π½ΠΈΡ ΠΎΡΠΈΠ±ΠΎΠΊ Π² ΠΏΠΎΠ»ΡΡΠ΅Π½Π½ΡΡ
Π΄Π°Π½Π½ΡΡ
. ΠΠ°Π»ΠΈΡΠΈΠ΅ CRC Π½Π΅ ΡΡΡΡΠ°Π½ΡΠ΅Ρ Π²ΡΠ΅ ΠΏΠ»ΠΎΡ
ΠΈΠ΅ ΠΏΠ°ΠΊΠ΅ΡΡ, Π²ΡΠ΅Π³Π΄Π° Π΅ΡΡΡ Π½Π΅Π±ΠΎΠ»ΡΡΠ°Ρ Π²Π΅ΡΠΎΡΡΠ½ΠΎΡΡΡ ΡΠΎΠ³ΠΎ, ΡΡΠΎ ΠΏΠ»ΠΎΡ
ΠΎΠΉ ΠΏΠ°ΠΊΠ΅Ρ ΠΏΡΠΎΠΉΠ΄Π΅Ρ CRC. ΠΡΠΏΠΎΠ»ΡΠ·ΠΎΠ²Π°Π½ΠΈΠ΅ Π±ΠΎΠ»ΡΡΠΈΡ
CRC ΠΏΠΎΠΌΠΎΠ³Π°Π΅Ρ ΡΠΌΠ΅Π½ΡΡΠΈΡΡ ΡΡΠΎΡ ΡΠ°Π½Ρ.
ΠΠΎΠ³Π΄Π° CRC ΡΡΡΠ°Π½ΠΎΠ²Π»Π΅Π½ Π½Π° 16 Π±ΠΈΡ, ΡΠ°Π΄ΠΈΠΎ ΠΈΡΠΏΠΎΠ»ΡΠ·ΡΠ΅Ρ Π°Π»Π³ΠΎΡΠΈΡΠΌ CRC16-CCITT-FALSE (0xFFFF). Π― Π½Π΅ ΡΠ²Π΅ΡΠ΅Π½, ΡΡΠΎ ΠΎΠ½ ΠΈΡΠΏΠΎΠ»ΡΠ·ΡΠ΅Ρ Π΄Π»Ρ 8-Π±ΠΈΡΠ½ΡΡ
CRC.
ΠΡΠ΅ΠΌΡ ΠΏΠ΅ΡΠ΅Π΄Π°ΡΠΈ
Π Π°Π·ΠΌΠ΅ΡΡ Π°Π΄ΡΠ΅ΡΠ°, ΠΏΠΎΠ»Π΅Π·Π½ΠΎΠΉ Π½Π°Π³ΡΡΠ·ΠΊΠΈ ΠΈ CRC ΠΌΠΎΠΆΠ½ΠΎ Π½Π°ΡΡΡΠΎΠΈΡΡ Π΄Π»Ρ Π±Π°Π»Π°Π½ΡΠ° ΠΌΠ΅ΠΆΠ΄Ρ ΠΏΡΠΎΠΏΡΡΠΊΠ½ΠΎΠΉ ΡΠΏΠΎΡΠΎΠ±Π½ΠΎΡΡΡΡ ΠΈ Π·Π°Π΄Π΅ΡΠΆΠΊΠΎΠΉ.
ΠΡΠΈΠΌΠ΅ΡΡ ΠΊΠΎΠ½ΡΠΈΠ³ΡΡΠ°ΡΠΈΠΉ
| Π Π°Π·ΠΌΠ΅Ρ Π°Π΄ΡΠ΅ΡΠ° | Π Π°Π·ΠΌΠ΅Ρ ΠΏΠΎΠ»Π΅Π·Π½ΠΎΠΉ Π½Π°Π³ΡΡΠ·ΠΊΠΈ | CRC ΡΠ°Π·ΠΌΠ΅Ρ | = | ΠΡΠΎΠΏΡΡΠΊΠ½Π°Ρ ΡΠΏΠΎΡΠΎΠ±Π½ΠΎΡΡΡ (Π±ΠΈΡ/Ρ) | ΠΠ°Π΄Π΅ΡΠΆΠΊΠ° (ΠΌΡ) |
|---|---|---|---|---|---|
| 4 | 32 | 2 | = | 36940 | 6,93 |
| 1 | 4 | 1 | = | 17680 | 1,81 |
| 1 | 1 | 0 | = | 6838 | 1,17 |
ΠΡΠΎΠΏΡΡΠΊΠ½Π°Ρ ΡΠΏΠΎΡΠΎΠ±Π½ΠΎΡΡΡ β ΡΡΠΎ ΠΊΠΎΠ»ΠΈΡΠ΅ΡΡΠ²ΠΎ ΠΏΠΎΠ»Π΅Π·Π½ΡΡ
Π΄Π°Π½Π½ΡΡ
, ΠΊΠΎΡΠΎΡΠΎΠ΅ ΠΌΠΎΠΆΠ΅Ρ Π±ΡΡΡ ΠΎΡΠΏΡΠ°Π²Π»Π΅Π½ΠΎ (ΡΠ°ΡΡΡ ΠΏΠΎΠ»Π΅Π·Π½ΠΎΠΉ Π½Π°Π³ΡΡΠ·ΠΊΠΈ), ΠΏΡΠΈ ΡΡΠ»ΠΎΠ²ΠΈΠΈ ΠΎΡΡΡΡΡΡΠ²ΠΈΡ Π·Π°Π΄Π΅ΡΠΆΠ΅ΠΊ Π΄Π»Ρ Π·Π°ΠΏΠΈΡΠΈ ΠΈ ΡΡΠ΅Π½ΠΈΡ ΠΏΠΎΠ»Π΅Π·Π½ΠΎΠΉ Π½Π°Π³ΡΡΠ·ΠΊΠΈ.
ΠΠ°Π΄Π΅ΡΠΆΠΊΠ° β ΡΡΠΎ Π²ΡΠ΅ΠΌΡ, Π½Π΅ΠΎΠ±Ρ
ΠΎΠ΄ΠΈΠΌΠΎΠ΅ Π΄Π»Ρ Π·Π°Π²Π΅ΡΡΠ΅Π½ΠΈΡ ΠΏΠ΅ΡΠ΅Π΄Π°ΡΠΈ.
ΠΠ΅ΡΠ΅ΠΊΠ»ΡΡΠ΅Π½ΠΈΠ΅ ΠΈΠ· ΡΠ΅ΠΆΠΈΠΌΠ° ΠΎΠΆΠΈΠ΄Π°Π½ΠΈΡ Π² ΡΠ΅ΠΆΠΈΠΌ ΠΏΡΠΈΠ΅ΠΌΠ° ΠΈΠ»ΠΈ ΠΏΠ΅ΡΠ΅Π΄Π°ΡΠΈ Π·Π°Π½ΠΈΠΌΠ°Π΅Ρ Π½Π΅ Π±ΠΎΠ»Π΅Π΅ 650 ΠΌΠΊΡ, Π° ΠΏΠ΅ΡΠ΅ΠΊΠ»ΡΡΠ΅Π½ΠΈΠ΅ ΠΌΠ΅ΠΆΠ΄Ρ ΡΠ΅ΠΆΠΈΠΌΠ°ΠΌΠΈ ΠΏΡΠΈΠ΅ΠΌΠ° ΠΈ ΠΏΠ΅ΡΠ΅Π΄Π°ΡΠΈ β Π½Π΅ Π±ΠΎΠ»Π΅Π΅ 550 ΠΌΠΊΡ.
ΠΡΠ΅ΠΌΡ ΠΏΠ΅ΡΠ΅Π΄Π°ΡΠΈ ΠΌΠΎΠΆΠ½ΠΎ ΡΠ°ΡΡΡΠΈΡΠ°ΡΡ Ρ ΠΏΠΎΠΌΠΎΡΡΡ:
t Π·Π°ΠΏΡΡΠΊ Π²ΡΠ΅ΠΌΡ ΠΏΠ΅ΡΠ΅ΠΊΠ»ΡΡΠ΅Π½ΠΈΡ ΡΠ΅ΠΆΠΈΠΌΠ°, ΠΊΠ°ΠΊ ΡΠΊΠ°Π·Π°Π½ΠΎ Π²ΡΡΠ΅ (650 ΠΌΠΊΡ / 550 ΠΌΠΊΡ).
t ΠΏΡΠ΅Π°ΠΌΠ±ΡΠ»Π° ΡΠΎΡΡΠ°Π²Π»ΡΠ΅Ρ 200 ΠΌΠΊΡ Π΄Π»Ρ 10-Π±ΠΈΡΠ½ΠΎΠΉ ΠΏΡΠ΅Π°ΠΌΠ±ΡΠ»Ρ.
N Π°Π΄ΡΠ΅Ρ , N ΠΏΠΎΠ»Π΅Π·Π½Π°Ρ Π½Π°Π³ΡΡΠ·ΠΊΠ° ΠΈ N CRC — ΡΡΠΎ Π°Π΄ΡΠ΅Ρ, ΠΏΠΎΠ»Π΅Π·Π½Π°Ρ Π½Π°Π³ΡΡΠ·ΠΊΠ° ΠΈ ΡΠ°Π·ΠΌΠ΅ΡΡ CRC Π² Π±ΠΈΡΠ°Ρ
.
BR β ΡΡΠΎ Π±ΠΈΡΡΠ΅ΠΉΡ, ΡΠ°Π²Π½ΡΠΉ 50 000.
ΠΠ»Ρ ΠΊΠΎΠ½ΡΠΈΠ³ΡΡΠ°ΡΠΈΠΈ 1, ΠΏΠ΅ΡΠ΅ΠΊΠ»ΡΡΠ΅Π½ΠΈΠ΅ ΠΈΠ· ΡΠ΅ΠΆΠΈΠΌΠ° ΠΎΠΆΠΈΠ΄Π°Π½ΠΈΡ Π² ΡΠ΅ΠΆΠΈΠΌ ΠΏΠ΅ΡΠ΅Π΄Π°ΡΠΈ:
ΠΡΠΈΠΌΠ΅ΡΠ°Π½ΠΈΠ΅ Π΄Π»Ρ ΡΠ°Π·ΡΠ°Π±ΠΎΡΡΠΈΠΊΠΎΠ²: Π΄ΠΎ Π²Π΅ΡΡΠΈΠΈ 3.
0.0 ΡΡΠ° Π±ΠΈΠ±Π»ΠΈΠΎΡΠ΅ΠΊΠ° Π·Π°Π³ΡΡΠΆΠ°Π»Π° Π±Π°ΠΉΡΡ Π°Π΄ΡΠ΅ΡΠ° Π² ΠΎΠ±ΡΠ°ΡΠ½ΠΎΠΌ ΠΏΠΎΡΡΠ΄ΠΊΠ΅, ΠΈΠΌΠ΅ΠΉΡΠ΅ ΡΡΠΎ Π² Π²ΠΈΠ΄Ρ, Π΅ΡΠ»ΠΈ Π²Ρ ΠΈΡΠΏΠΎΠ»ΡΠ·ΡΠ΅ΡΠ΅ ΡΡΠ°ΡΡΡ Π²Π΅ΡΡΠΈΡ Π±ΠΈΠ±Π»ΠΈΠΎΡΠ΅ΠΊΠΈ Π΄Π»Ρ ΠΈΠ½ΡΠ΅ΡΡΠ΅ΠΉΡΠ°. Ρ Π΄ΡΡΠ³ΠΈΠΌΠΈ ΡΠ°Π΄ΠΈΠΎΡΠΈΡΡΠ΅ΠΌΠ°ΠΌΠΈ!
ΠΡΠΎΠ³ΡΠ°ΠΌΠΌΠΈΡΠΎΠ²Π°Π½ΠΈΠ΅ AVR 04: ΠΠ°ΠΏΠΈΡΠ°Π½ΠΈΠ΅ ΠΊΠΎΠ΄Π° ΠΈ Ρ. Π΄.
ΠΠΎΠ±ΡΠΎ ΠΏΠΎΠΆΠ°Π»ΠΎΠ²Π°ΡΡ Π² ΡΠ΅ΡΠ²Π΅ΡΡΡΡ ΠΈ ΠΏΠΎΡΠ»Π΅Π΄Π½ΡΡ ΡΠ°ΡΡΡ ΡΠ΅ΡΠΈΠΈ. ΠΠ΅ΡΠ²ΡΡ ΡΡΠ΅Ρ ΡΠ°ΡΡΠ΅ΠΉ Π΄ΠΎΠ»ΠΆΠ½ΠΎ Π±ΡΡΡ Π΄ΠΎΡΡΠ°ΡΠΎΡΠ½ΠΎ, ΡΡΠΎΠ±Ρ ΡΠ΄Π²ΠΈΠ½ΡΡΡ Π²Π°Ρ Ρ ΠΌΠ΅ΡΡΠ²ΠΎΠΉ ΡΠΎΡΠΊΠΈ, Π½ΠΎ Π΅ΡΠ΅ Π½Π΅ΡΠΊΠΎΠ»ΡΠΊΠΎ ΠΎΠ±ΡΡΠ°ΡΡΠΈΡ ΠΏΡΠΈΠΌΠ΅ΡΠΎΠ² Π½Π΅ ΠΏΠΎΠΌΠ΅ΡΠ°ΡΡ. ΠΡΠΎ ΡΠ°ΠΊΠΆΠ΅ Ρ ΠΎΡΠΎΡΠ΅Π΅ Π²ΡΠ΅ΠΌΡ, ΡΡΠΎΠ±Ρ ΠΎΠ±ΡΡΠ΄ΠΈΡΡ Π½Π΅ΠΊΠΎΡΠΎΡΡΠ΅ Π΄ΡΡΠ³ΠΈΠ΅ Π²Π΅ΡΠΈ, ΠΊΠΎΡΠΎΡΡΠ΅ ΠΌΠΎΠ³ΡΡ Π΄Π΅Π»Π°ΡΡ ΡΡΠΈ ΠΌΠ°Π»Π΅Π½ΡΠΊΠΈΠ΅ ΡΠΈΠΏΡ. ΠΡΠΈΡΠΎΠ΅Π΄ΠΈΠ½ΡΠΉΡΠ΅ΡΡ ΠΊΠΎ ΠΌΠ½Π΅ ΠΏΠΎΡΠ»Π΅ ΠΏΠ΅ΡΠ΅ΡΡΠ²Π°, ΡΡΠΎΠ±Ρ:
- Π Π°ΡΡΠΈΡΡΡΠ΅ ΠΏΡΠΈΠΌΠ΅Ρ ΠΊΠΎΠ΄Π°, Π΄ΠΎΠ±Π°Π²ΠΈΠ² ΡΡΠ½ΠΊΡΠΈΠΈ Π² Π½Π°ΡΡ ΠΏΡΠΎΡΡΡΡ ΠΏΡΠΎΠ³ΡΠ°ΠΌΠΌΡ, ΠΏΠΎΠΊΠ° Ρ ΠΏΡΠ΅Π΄Π»Π°Π³Π°Ρ Π²Π°ΠΌ Π½Π°ΠΏΠΈΡΠ°ΡΡ ΠΊΠΎΠ΄ ΡΠ°ΠΌΠΎΡΡΠΎΡΡΠ΅Π»ΡΠ½ΠΎ.
- ΠΠ±ΡΡΠ΄ΠΈΡΠ΅ Π±ΠΈΡΡ ΠΏΡΠ΅Π΄ΠΎΡ ΡΠ°Π½ΠΈΡΠ΅Π»Π΅ΠΉ AVR, ΠΊΠ°ΠΊ ΠΈΡ ΠΈΡΠΏΠΎΠ»ΡΠ·ΠΎΠ²Π°ΡΡ ΠΈ Π½Π° ΡΡΠΎ ΠΎΠ±ΡΠ°ΡΠΈΡΡ Π²Π½ΠΈΠΌΠ°Π½ΠΈΠ΅
- ΠΠΎΡΠ½ΠΈΡΠ΅ΡΡ Π½Π΅ΠΊΠΎΡΠΎΡΡΡ ΠΏΠ΅ΡΠΈΡΠ΅ΡΠΈΠΉΠ½ΡΡ ΡΡΡΡΠΎΠΉΡΡΠ², ΠΊΠΎΡΠΎΡΡΠ΅ Π²Ρ Π²ΡΡΡΠ΅ΡΠΈΡΠ΅ Π² ΡΡΠΈΡ ΡΠΈΠΏΠ°Ρ
Π ΠΊΠ°ΡΠ΅ΡΡΠ²Π΅ Π΄ΠΎΠΏΠΎΠ»Π½Π΅Π½ΠΈΡ ΠΊ ΡΠ΅ΡΠΈΠΈ Ρ ΠΈΡΠΏΠΎΠ»ΡΠ·ΠΎΠ²Π°Π» ΠΏΡΠΈΠΌΠ΅Ρ ΠΎΠ±ΠΎΡΡΠ΄ΠΎΠ²Π°Π½ΠΈΡ ΠΈΠ· ΡΡΠΎΠΉ ΠΏΠΎΡΠ»Π΅Π΄Π½Π΅ΠΉ ΡΠ°ΡΡΠΈ Π΄Π»Ρ ΡΠΎΠ·Π΄Π°Π½ΠΈΡ Π²Π΅Π»ΠΎΡΠΈΠΏΠ΅Π΄Π½ΠΎΠ³ΠΎ Π·Π°Π΄Π½Π΅Π³ΠΎ ΡΠΎΠ½Π°ΡΡ.
ΠΠ°Π΄Π΅ΡΡΡ, ΡΡΠΎ Π²Π΄ΠΎΡ
Π½ΠΎΠ²ΠΈΡ Π²Π°Ρ Π½Π° ΡΠΎΠ·Π΄Π°Π½ΠΈΠ΅ ΡΠ΅Π³ΠΎ-ΡΠΎ Π±ΠΎΠ»Π΅Π΅ ΡΠΌΠ½ΠΎΠ³ΠΎ.
ΠΠΎΡΠΎΠΆΠ½Π°Ρ ΠΊΠ°ΡΡΠ° ΡΠ΅ΡΠΈΠΈ:
- ΠΡΠΎΠ³ΡΠ°ΠΌΠΌΠΈΡΠΎΠ²Π°Π½ΠΈΠ΅ AVR 01: ΠΠ²Π΅Π΄Π΅Π½ΠΈΠ΅
- ΠΡΠΎΠ³ΡΠ°ΠΌΠΌΠΈΡΠΎΠ²Π°Π½ΠΈΠ΅ AVR 02: ΠΠΏΠΏΠ°ΡΠ°ΡΠ½ΠΎΠ΅ ΠΎΠ±Π΅ΡΠΏΠ΅ΡΠ΅Π½ΠΈΠ΅
- ΠΡΠΎΠ³ΡΠ°ΠΌΠΌΠΈΡΠΎΠ²Π°Π½ΠΈΠ΅ AVR 03: Π§ΡΠ΅Π½ΠΈΠ΅ ΠΈ ΠΊΠΎΠΌΠΏΠΈΠ»ΡΡΠΈΡ ΠΊΠΎΠ΄Π°
- ΠΡΠΎΠ³ΡΠ°ΠΌΠΌΠΈΡΠΎΠ²Π°Π½ΠΈΠ΅ AVR 04: ΠΠ°ΠΏΠΈΡΡ ΠΊΠΎΠ΄Π°
ΠΠΎΠ±Π°Π²Π»Π΅Π½ΠΈΠ΅ ΠΊ ΠΏΡΠΈΠΌΠ΅ΡΡ ΠΎΠ±ΠΎΡΡΠ΄ΠΎΠ²Π°Π½ΠΈΡ
ΠΡΠΈΠΌΠ΅Ρ ΠΊΠΎΠ΄Π°, Ρ ΠΊΠΎΡΠΎΡΡΠΌ Ρ ΡΠ°Π±ΠΎΡΠ°Π» Π² ΠΏΠΎΡΠ»Π΅Π΄Π½ΠΈΡ Π΄Π²ΡΡ ΡΠ°ΡΡΡΡ ΡΡΠΎΠ³ΠΎ ΡΡΠΊΠΎΠ²ΠΎΠ΄ΡΡΠ²Π°, Π½Π΅ΠΌΠ½ΠΎΠ³ΠΎ ΡΠΊΡΡΠ΅Π½. ΠΠ½ Π·Π°ΡΡΠ°Π²Π»ΡΠ΅Ρ ΠΎΠ΄ΠΈΠ½ ΡΠ²Π΅ΡΠΎΠ΄ΠΈΠΎΠ΄ ΠΌΠΈΠ³Π°ΡΡ ΠΈ Π²ΡΠΊΠ»ΡΡΠ°ΡΡΡΡ Ρ ΡΠ°ΡΡΠΎΡΠΎΠΉ ΠΎΠΊΠΎΠ»ΠΎ 1 ΠΡ. ΠΡΠΎΡ ΡΠ²Π΅ΡΠΎΠ΄ΠΈΠΎΠ΄ Π±ΡΠ» ΠΏΠΎΠ΄ΠΊΠ»ΡΡΠ΅Π½ ΠΊ ΠΊΠΎΠ½ΡΠ°ΠΊΡΡ PD0, ΠΏΠΎΡΡΠΎΠΌΡ Π΄Π°Π²Π°ΠΉΡΠ΅ Π½Π°ΡΠ½Π΅ΠΌ Ρ Π΄ΠΎΠ±Π°Π²Π»Π΅Π½ΠΈΡ ΡΠ²Π΅ΡΠΎΠ΄ΠΈΠΎΠ΄Π° ΠΈ ΡΠ΅Π·ΠΈΡΡΠΎΡΠ° ΠΊ ΠΎΡΡΠ°Π»ΡΠ½ΡΠΌ ΠΊΠΎΠ½ΡΠ°ΠΊΡΠ°ΠΌ PORT D, ΡΡΠΎΠ±Ρ Π² ΠΎΠ±ΡΠ΅ΠΉ ΡΠ»ΠΎΠΆΠ½ΠΎΡΡΠΈ ΠΏΠΎΠ»ΡΡΠΈΠ»ΠΎΡΡ 8 ΡΠ²Π΅ΡΠΎΠ΄ΠΈΠΎΠ΄ΠΎΠ². ΠΡ ΡΠ°ΠΊΠΆΠ΅ Π΄ΠΎΠ»ΠΆΠ½Ρ ΠΏΠΎΠ³ΠΎΠ²ΠΎΡΠΈΡΡ ΠΎ Π²Ρ ΠΎΠ΄Π°Ρ , ΠΏΠΎΡΡΠΎΠΌΡ Π΄Π°Π²Π°ΠΉΡΠ΅ Π΄ΠΎΠ±Π°Π²ΠΈΠΌ ΠΏΠ΅ΡΠ΅ΠΊΠ»ΡΡΠ°ΡΠ΅Π»Ρ Π½Π° PC0. ΠΠΎΡ ΡΡ Π΅ΠΌΠ°, ΠΏΠΎΠΊΠ°Π·ΡΠ²Π°ΡΡΠ°Ρ Π½Π°ΡΠΈ ΠΈΠ·ΠΌΠ΅Π½Π΅Π½ΠΈΡ:
Π― ΠΏΠ΅ΡΠ΅ΠΌΠ΅ΡΡΠΈΠ» ΠΈΡΡ
ΠΎΠ΄Π½ΡΠΉ ΡΠ²Π΅ΡΠΎΠ΄ΠΈΠΎΠ΄ Π½Π° ΠΎΡΠΊΡΡΡΠΎΠ΅ ΠΏΡΠΎΡΡΡΠ°Π½ΡΡΠ²ΠΎ Ρ ΠΏΡΠ°Π²ΠΎΠΉ ΡΡΠΎΡΠΎΠ½Ρ ΠΌΠ°ΠΊΠ΅ΡΠ½ΠΎΠΉ ΠΏΠ»Π°ΡΡ. Π― ΠΏΠΎΠ΄ΠΊΠ»ΡΡΠ°Ρ ΠΊΠ°ΡΠΎΠ΄ ΠΊ Π·Π°Π·Π΅ΠΌΠ»ΡΡΡΠ΅ΠΉ ΡΠΈΠ½Π΅ Π²Π½ΠΈΠ·Ρ, ΠΏΠ΅ΡΠ΅ΠΌΡΠΊΠ°Ρ ΡΡΠ°Π½ΡΠ΅Ρ ΡΠ΅Π·ΠΈΡΡΠΎΡΠΎΠΌ ΠΈ ΡΠΎΠ΅Π΄ΠΈΠ½ΡΡ ΠΏΠ΅ΡΠ΅ΠΌΡΡΠΊΠΎΠΉ ΡΡΠΎΠ³ΠΎ ΡΠ΅Π·ΠΈΡΡΠΎΡΠ° Ρ ΠΊΠΎΠ½ΡΠ°ΠΊΡΠ°ΠΌΠΈ ΠΏΠΎΡΡΠ° D Π½Π° ΠΌΠΈΠΊΡΠΎΠΊΠΎΠ½ΡΡΠΎΠ»Π»Π΅ΡΠ΅.
Π― ΡΠ°ΡΠΏΠΎΠ»ΠΎΠΆΠΈΠ» ΡΠ²Π΅ΡΠΎΠ΄ΠΈΠΎΠ΄Ρ Π² ΠΏΠΎΡΡΠ΄ΠΊΠ΅ Π²ΠΎΠ·ΡΠ°ΡΡΠ°Π½ΠΈΡ ΡΠΏΡΠ°Π²Π° Π½Π°Π»Π΅Π²ΠΎ, ΡΡΠΎΠ±Ρ ΡΠΏΡΠΎΡΡΠΈΡΡ ΠΈΡ
Π°Π΄ΡΠ΅ΡΠ°ΡΠΈΡ ΠΏΡΠΈ Π½Π°ΠΏΠΈΡΠ°Π½ΠΈΠΈ ΠΊΠΎΠ΄Π°:
ΠΡΠ»ΠΈ Π²Ρ Π·Π½Π°Π΅ΡΠ΅ ΡΠ²Π΅ΡΠΎΠ²ΡΠ΅ ΠΊΠΎΠ΄Ρ ΡΠ²ΠΎΠΈΡ ΡΠ΅Π·ΠΈΡΡΠΎΡΠΎΠ², Π²Ρ Π·Π°ΠΌΠ΅ΡΠΈΡΠ΅, ΡΡΠΎ ΠΊΠΎΡΠΈΡΠ½Π΅Π²ΠΎ-Π·Π΅Π»Π΅Π½ΠΎ-ΠΊΡΠ°ΡΠ½ΡΠ΅ ΡΠ΅Π·ΠΈΡΡΠΎΡΡ, ΠΊΠΎΡΠΎΡΡΠ΅ Ρ ΠΈΡΠΏΠΎΠ»ΡΠ·ΡΡ, ΠΈΠΌΠ΅ΡΡ Π½ΠΎΠΌΠΈΠ½Π°Π» 1,5. ΠΊΠΠΌ, ΠΏΠΎΠ΄Π°Π²Π»ΡΡ ΡΠΎΠΊ Π΄ΠΎ ΠΊΡΠΎΡΠ΅ΡΠ½ΠΎΠΉ ΡΡΡΡΠΉΠΊΠΈΒ Π΄Π»Ρ ΡΠ²Π΅ΡΠΎΠ΄ΠΈΠΎΠ΄ΠΎΠ². ΠΡ, Ρ ΠΈΡΠΏΠΎΠ»ΡΠ·ΡΡ ΡΡΠΏΠ΅ΡΡΡΠΊΠΈΠ΅ ΡΠ²Π΅ΡΠΎΠ΄ΠΈΠΎΠ΄Ρ, ΠΈ ΡΡΠΈ ΡΠ΅Π·ΠΈΡΡΠΎΡΡ Π±ΡΠ»ΠΈ ΠΏΠ΅ΡΠ²ΡΠΌΠΈ, ΠΊΠΎΡΠΎΡΡΠ΅ Ρ Π²ΡΡΠ°ΡΠΈΠ». ΠΠ½ΠΈ ΠΎΡΠ»ΠΈΡΠ½ΠΎ ΠΏΠΎΠ΄Ρ ΠΎΠ΄ΡΡ Π΄Π»Ρ ΠΏΡΠΎΡΠΎΡΠΈΠΏΠΈΡΠΎΠ²Π°Π½ΠΈΡ, Π½ΠΎ Π΄ΠΎΠ»ΠΆΠ½Ρ Π±ΡΡΡ Π·Π°ΠΌΠ΅Π½Π΅Π½Ρ ΠΏΡΠ°Π²ΠΈΠ»ΡΠ½ΠΎ ΡΠ°ΡΡΡΠΈΡΠ°Π½Π½ΡΠΌ Π·Π½Π°ΡΠ΅Π½ΠΈΠ΅ΠΌ Π³ΠΎΡΠΎΠ²ΠΎΠ³ΠΎ ΠΏΡΠΎΠ΄ΡΠΊΡΠ°.
ΠΠ°Π»Π΅Π΅ Ρ ΠΏΠΎΠ΄ΠΊΠ»ΡΡΠΈΠ» ΠΊΠ½ΠΎΠΏΠΊΡ. Π¦ΠΈΡΡΠΎΠ²ΡΠ΅ Π²Ρ
ΠΎΠ΄Ρ ΠΌΠΈΠΊΡΠΎΠΊΠΎΠ½ΡΡΠΎΠ»Π»Π΅ΡΠΎΠ² Π΄ΠΎΠ»ΠΆΠ½Ρ ΠΈΠΌΠ΅ΡΡ Π·Π½Π°ΡΠ΅Π½ΠΈΠ΅ 0 Π ΠΈΠ»ΠΈ VCC (Π² Π½Π°ΡΠ΅ΠΌ ΡΠ»ΡΡΠ°Π΅ Π²Ρ
ΠΎΠ΄Π½ΠΎΠ΅ Π½Π°ΠΏΡΡΠΆΠ΅Π½ΠΈΠ΅ ΡΠ°Π²Π½ΠΎ 5 Π). ΠΡΠ»ΠΈ ΠΎΠ½ΠΈ Π½Π΅ ΠΈΠΌΠ΅ΡΡ ΡΠ΅ΡΠΊΠΎΠ³ΠΎ Π·Π½Π°ΡΠ΅Π½ΠΈΡ, Π³ΠΎΠ²ΠΎΡΡΡ, ΡΡΠΎ ΠΎΠ½ΠΈ Β«ΠΏΠ»Π°Π²Π°ΡΡΠΈΠ΅Β», ΡΡΠΎ ΠΌΠΎΠΆΠ΅Ρ ΠΏΡΠΈΠ²Π΅ΡΡΠΈ ΠΊ Π»ΠΎΠΆΠ½ΡΠΌ ΠΏΠΎΠΊΠ°Π·Π°Π½ΠΈΡΠΌ ΠΊΠ½ΠΎΠΏΠΎΠΊ ΠΈ Π΄ΡΡΠ³ΠΈΠΌ Π½Π΅ΠΏΡΠΈΡΡΠ½ΡΠΌ ΡΠΎΠ±ΡΡΠΈΡΠΌ. ΠΠ°ΠΌ Π½ΡΠΆΠ½ΠΎ Π½Π°ΡΡΡΠΎΠΈΡΡ Π°ΠΏΠΏΠ°ΡΠ°ΡΠ½ΠΎΠ΅ ΠΎΠ±Π΅ΡΠΏΠ΅ΡΠ΅Π½ΠΈΠ΅, ΠΊΠΎΡΠΎΡΠΎΠ΅ Π²ΡΠ΅Π³Π΄Π° Π±ΡΠ΄Π΅Ρ ΠΏΡΠΈΠ½ΡΠ΄ΠΈΡΠ΅Π»ΡΠ½ΠΎ ΡΡΡΠ°Π½Π°Π²Π»ΠΈΠ²Π°ΡΡ Π·Π½Π°ΡΠ΅Π½ΠΈΠ΅ 0 Π ΠΈΠ»ΠΈ 5 Π. ΠΡΠΎ ΠΎΠΊΠ°Π·ΡΠ²Π°Π΅ΡΡΡ ΡΠΎΠ²ΡΠ΅ΠΌ ΠΏΡΠΎΡΡΠΎ. ΠΡΠΈ ΠΏΠΎΠ΄ΠΊΠ»ΡΡΠ΅Π½ΠΈΠΈ ΠΏΠ΅ΡΠ΅ΠΊΠ»ΡΡΠ°ΡΠ΅Π»Ρ ΠΎΡ ΠΊΠΎΠ½ΡΠ°ΠΊΡΠ° ΠΊ Π·Π΅ΠΌΠ»Π΅ ΠΈ ΡΠ΅Π·ΠΈΡΡΠΎΡΠ° ΠΎΡ ΠΊΠΎΠ½ΡΠ°ΠΊΡΠ° ΠΊ VCC (Π½Π°Π·ΡΠ²Π°Π΅ΠΌΠΎΠ³ΠΎ ΠΏΠΎΠ΄ΡΡΠ³ΠΈΠ²Π°ΡΡΠΈΠΌ ΡΠ΅Π·ΠΈΡΡΠΎΡΠΎΠΌ) Π²ΡΠ΅Π³Π΄Π° Π±ΡΠ΄Π΅Ρ ΠΎΡΠ΅Π½Ρ Π½Π΅Π±ΠΎΠ»ΡΡΠΎΠΉ ΡΠΎΠΊ 5 Π, ΠΏΡΠΎΡΠ°ΡΠΈΠ²Π°ΡΡΠΈΠΉΡΡ Π½Π° ΠΊΠΎΠ½ΡΠ°ΠΊΡ, Π·Π° ΠΈΡΠΊΠ»ΡΡΠ΅Π½ΠΈΠ΅ΠΌ ΡΠ»ΡΡΠ°Π΅Π², ΠΊΠΎΠ³Π΄Π° Π½Π΅ΠΎΠ³ΡΠ°Π½ΠΈΡΠ΅Π½Π½ΡΠΉ ΠΏΡΡΡ ΠΊ Π·Π΅ΠΌΠ»Π΅ ΡΠΎΠ·Π΄Π°Π΅ΡΡΡ Π½Π°ΠΆΠ°ΡΠΈΠ΅ΠΌ ΠΊΠ½ΠΎΠΏΠΊΠ°.
ΠΠ°ΠΌ Π΄Π°ΠΆΠ΅ Π½Π΅ Π½ΡΠΆΠ΅Π½ ΡΠΎΠ±ΡΡΠ²Π΅Π½Π½ΡΠΉ ΡΠ΅Π·ΠΈΡΡΠΎΡ, ΡΠ°ΠΊ ΠΊΠ°ΠΊ ΠΎΠ½ Π΅ΡΡΡ Π²Π½ΡΡΡΠΈ ΠΌΠΈΠΊΡΠΎΠΊΠΎΠ½ΡΡΠΎΠ»Π»Π΅ΡΠ°, ΠΊΠΎΡΠΎΡΡΠΌ ΠΌΡ Π²ΠΎΡΠΏΠΎΠ»ΡΠ·ΡΠ΅ΠΌΡΡ. ΠΠΎΡ ΡΡ
Π΅ΠΌΠ°, ΠΏΠΎΠΊΠ°Π·ΡΠ²Π°ΡΡΠ°Ρ, ΠΊΠ°ΠΊ Π²ΡΠ³Π»ΡΠ΄ΠΈΡ ΡΡΠΎ ΡΠΎΠ΅Π΄ΠΈΠ½Π΅Π½ΠΈΠ΅ Π²ΠΌΠ΅ΡΡΠ΅ Ρ Π²Π½ΡΡΡΠ΅Π½Π½ΠΈΠΌ ΠΏΠΎΠ΄ΡΡΠ³ΠΈΠ²Π°ΡΡΠΈΠΌ ΡΠ΅Π·ΠΈΡΡΠΎΡΠΎΠΌ:
ΠΡΠΎ ΠΎΠΏΠΈΡΠ°Π½ΠΈΠ΅ ΡΠ»ΠΈΡΠΊΠΎΠΌ Π΄Π»ΠΈΠ½Π½ΠΎΠ΅, Π½ΠΎ Π½Π° ΡΠ°ΠΌΠΎΠΌ Π΄Π΅Π»Π΅ ΠΌΡ Π²ΡΠ΅Π³ΠΎ Π»ΠΈΡΡ ΠΏΠΎΠΌΠ΅ΡΠ°Π΅ΠΌ ΠΊΠ½ΠΎΠΏΠΊΡ ΠΌΠ΅ΠΆΠ΄Ρ PC0 ΠΈ Ground. ΠΠΎΠ½ΡΠ°ΠΊΡ 23 β ΡΡΠΎ PC0 Π½Π° ATmega168, Π° ΠΊΠΎΠ½ΡΠ°ΠΊΡ ΡΡΠ΄ΠΎΠΌ Ρ Π½ΠΈΠΌ (ΠΊΠΎΠ½ΡΠ°ΠΊΡ 22) β ΡΡΠΎ GND. Π― ΠΏΠΎΠ΄ΠΊΠ»ΡΡΠΈΠ» ΠΏΠ΅ΡΠ΅ΠΊΠ»ΡΡΠ°ΡΠ΅Π»Ρ ΡΠΎΠΎΡΠ²Π΅ΡΡΡΠ²Π΅Π½Π½ΠΎ. ΠΠ±ΡΠ°ΡΠΈΡΠ΅ Π²Π½ΠΈΠΌΠ°Π½ΠΈΠ΅, ΡΡΠΎ Π½Π° ΡΠ»Π΅Π΄ΡΡΡΠ΅ΠΌ ΠΈΠ·ΠΎΠ±ΡΠ°ΠΆΠ΅Π½ΠΈΠΈ ΠΊΠΎΠ½ΡΠ°ΠΊΡ 22 ΠΏΠΎΠ΄ΠΊΠ»ΡΡΠ΅Π½ ΠΏΠ΅ΡΠ΅ΠΌΡΡΠΊΠΎΠΉ ΠΊ ΡΠΈΠ½Π΅ Π·Π°Π·Π΅ΠΌΠ»Π΅Π½ΠΈΡ Π½Π°Π΄ Π½ΠΈΠΌ, Π½ΠΎ Π·Π°ΠΊΡΡΡ ΡΠ΅ΡΠ½ΡΠΌ ΠΏΡΠΎΠ²ΠΎΠ΄ΠΎΠΌ ΠΎΡ ΠΊΠ½ΠΎΠΏΠΊΠΈ:
Π, Π½Π°ΠΊΠΎΠ½Π΅Ρ, Ρ Ρ ΠΎΡΡ ΠΏΠΎΠ΄ΠΊΠ»ΡΡΠΈΡΡΡΡ ΠΊ ΠΌΠΈΠΊΡΠΎΡΡ Π΅ΠΌΠ΅ Π΄Π»Ρ ΠΠ½ΡΡΡΠΈΡΠΈΡΡΠ΅ΠΌΠ½ΠΎΠ΅ ΠΏΡΠΎΠ³ΡΠ°ΠΌΠΌΠΈΡΠΎΠ²Π°Π½ΠΈΠ΅. ΠΠ½Π΅ Π½ΡΠ°Π²ΠΈΡΡΡ Π΄Π΅Π»Π°ΡΡ ΡΡΠΎ Ρ ΠΏΠΎΠΌΠΎΡΡΡ ΡΠΎΠ·Π΄Π°Π½Π½ΠΎΠΉ ΠΌΠ½ΠΎΠΉ ΠΊΠΎΠΌΠΌΡΡΠ°ΡΠΈΠΎΠ½Π½ΠΎΠΉ ΠΏΠ»Π°ΡΡ. ΠΡΠΎ ΠΏΠΎΠ·Π²ΠΎΠ»ΡΠ΅Ρ ΠΌΠ½Π΅ ΠΈΡΠΏΠΎΠ»ΡΠ·ΠΎΠ²Π°ΡΡ 10-ΠΊΠΎΠ½ΡΠ°ΠΊΡΠ½ΡΠΉ ΠΊΠ°Π±Π΅Π»Ρ IDC Π΄Π»Ρ ΠΏΡΠΎΡΡΠΎΠ³ΠΎ ΠΏΠΎΠ΄ΠΊΠ»ΡΡΠ΅Π½ΠΈΡ ΠΊ ΠΌΠΎΠ΅ΠΌΡ ΠΏΡΠΎΠ³ΡΠ°ΠΌΠΌΠ°ΡΠΎΡΡ:
ΠΠΎΡ ΠΈ Π²ΡΠ΅. Π― ΠΏΠ»Π°Π½ΠΈΡΡΡ ΠΈΡΠΏΠΎΠ»ΡΠ·ΠΎΠ²Π°ΡΡ ΡΡΠΎ ΠΎΠ±ΠΎΡΡΠ΄ΠΎΠ²Π°Π½ΠΈΠ΅ Ρ Π½Π΅ΡΠΊΠΎΠ»ΡΠΊΠΈΠΌΠΈ ΠΏΡΠΈΠΌΠ΅ΡΠ°ΠΌΠΈ ΡΠ°Π·Π»ΠΈΡΠ½ΡΡ
ΠΏΡΠΎΡΠΈΠ²ΠΎΠΊ, ΠΏΠΎΡΡΠΎΠΌΡ ΠΏΠ΅ΡΠ΅ΠΏΡΠΎΠ²Π΅ΡΡΡΠ΅ ΡΠ²ΠΎΡ ΠΏΡΠΎΠ²ΠΎΠ΄ΠΊΡ, Π° Π·Π°ΡΠ΅ΠΌ Π½Π°ΡΠ½ΠΈΡΠ΅ ΠΏΠΈΡΠ°ΡΡ ΠΊΠΎΠ΄.![]()
ΠΠ°ΠΏΠΈΡΠ°Π½ΠΈΠ΅ ΠΊΠΎΠ΄Π°
ΠΡΠ΅ΠΌΡ ΠΏΠΎΠΏΡΠ°ΠΊΡΠΈΠΊΠΎΠ²Π°ΡΡΡΡ Π² Π½Π°ΠΏΠΈΡΠ°Π½ΠΈΠΈ ΡΠΎΠ±ΡΡΠ²Π΅Π½Π½ΠΎΠ³ΠΎ ΠΊΠΎΠ΄Π°. Π― ΠΏΡΠΈΠ΄ΡΠΌΠ°Π» ΡΠ΅ΡΡΡΠ΅ ΠΏΡΠΈΠΌΠ΅ΡΠ° ΠΏΡΠΎΡΠΈΠ²ΠΊΠΈ, ΡΠ°Π·Π»ΠΈΡΠ°ΡΡΠΈΡ ΡΡ ΠΏΠΎ ΡΠ»ΠΎΠΆΠ½ΠΎΡΡΠΈΒ ΠΎΡ Β«Hello WorldΒ» Π΄ΠΎ Β«Π§Π΅ΡΡΠΎΠ²ΡΠΊΠΈ ΠΊΡΡΡΠΎΒ». Π― ΠΊΡΠ°ΡΠΊΠΎ ΡΠ°ΡΡΠΊΠ°ΠΆΡ ΠΎ ΠΊΠ°ΠΆΠ΄ΠΎΠΌ ΠΈΠ· Π½ΠΈΡ , Π½ΠΎ ΠΏΠΎΠΏΡΡΠ½ΠΎ Π²Ρ Π΄ΠΎΠ»ΠΆΠ½Ρ ΠΏΠΎΠΏΡΠΎΠ±ΠΎΠ²Π°ΡΡ Π½Π°ΠΏΠΈΡΠ°ΡΡ ΡΠ²ΠΎΠΉ ΡΠΎΠ±ΡΡΠ²Π΅Π½Π½ΡΠΉ ΠΊΠΎΠ΄, ΠΈΡΠΏΠΎΠ»ΡΠ·ΡΡ ΠΌΠΎΠΈ ΠΏΡΠΈΠΌΠ΅ΡΡ ΠΊΠ°ΠΊβ¦ ΠΏΡΠΈΠΌΠ΅ΡΡ. ΠΡΡΡΠΈΠΉ ΡΠΏΠΎΡΠΎΠ± Π½Π°ΡΡΠΈΡΡΡΡ ΠΏΡΠΎΠ³ΡΠ°ΠΌΠΌΠΈΡΠΎΠ²Π°ΡΡ β ΡΡΠΎ Π½Π°ΠΏΠΈΡΠ°ΡΡ Π½Π΅Π±ΠΎΠ»ΡΡΡΡ ΡΠ°ΡΡΡ ΠΊΠΎΠ΄Π°, ΠΏΠΎΠ·Π²ΠΎΠ»ΠΈΡΡ ΠΊΠΎΠΌΠΏΠΈΠ»ΡΡΠΎΡΡ ΠΏΠΎΠΊΡΠΈΡΠ°ΡΡ Π½Π° Π²Π°Ρ Π·Π° ΠΎΡΠΈΠ±ΠΊΡ, Π° Π·Π°ΡΠ΅ΠΌ Π²ΡΡΡΠ½ΠΈΡΡ, ΠΊΠ°ΠΊ ΡΡΠΎ ΠΈΡΠΏΡΠ°Π²ΠΈΡΡ.
ΠΠΈΠ³Π°ΡΡ Π²ΡΠ΅ 8 (8 ΡΠ²Π΅ΡΠΎΠ΄ΠΈΠΎΠ΄ΠΎΠ²_1 ΠΡ)
ΠΡΠ΅ΠΆΠ΄Π΅ Π²ΡΠ΅Π³ΠΎ, ΠΌΠΎΠΆΠ΅ΡΠ΅ Π»ΠΈ Π²Ρ Π²Ρ Π·Π°ΡΡΠ°Π²ΠΈΡΡ ΠΊΠΎΠ΄ ΠΈΠ· ΠΏΡΠΈΠΌΠ΅ΡΠ° ΠΈΠ· Π§Π°ΡΡΠΈ 2 ΠΌΠΈΠ³Π°ΡΡ Π²ΡΠ΅ΠΌΠΈ 8 ΡΠ²Π΅ΡΠΎΠ΄ΠΈΠΎΠ΄Π°ΠΌΠΈ Π²ΠΌΠ΅ΡΡΠΎ ΠΎΠ΄Π½ΠΎΠ³ΠΎ?
ΠΡΡΡ ΡΠΎΠ»ΡΠΊΠΎ Π΄Π²Π΅ Π²Π΅ΡΠΈ, ΠΊΠΎΡΠΎΡΡΠ΅ Π²Π°ΠΌ Π½ΡΠΆΠ½ΠΎ ΠΈΠ·ΠΌΠ΅Π½ΠΈΡΡ ΠΏΠΎ ΡΡΠ°Π²Π½Π΅Π½ΠΈΡ Ρ ΠΎΡΠΈΠ³ΠΈΠ½Π°Π»ΠΎΠΌ, ΡΡΠΎΠ±Ρ ΡΡΠΎ ΠΏΡΠΎΠΈΠ·ΠΎΡΠ»ΠΎ.
ΠΠΎ-ΠΏΠ΅ΡΠ²ΡΡ
, ΠΏΡΠΈ Π½Π°ΡΡΡΠΎΠΉΠΊΠ΅ Π²Π²ΠΎΠ΄Π°/Π²ΡΠ²ΠΎΠ΄Π° ΡΠ΄Π΅Π»Π°ΠΉΡΠ΅ Π²ΡΠ΅ ΠΊΠΎΠ½ΡΠ°ΠΊΡΡ ΠΏΠΎΡΡΠ° D Π²ΡΡ
ΠΎΠ΄Π°ΠΌΠΈ, Π° Π·Π°ΡΠ΅ΠΌ Π²ΠΊΠ»ΡΡΠΈΡΠ΅ ΠΈΡ
Π²ΡΠ΅. ΠΠΎ-Π²ΡΠΎΡΡΡ
, ΠΏΡΠΈ ΠΏΠ΅ΡΠ΅ΠΊΠ»ΡΡΠ΅Π½ΠΈΠΈ Π±ΠΈΡΠΎΠ² Π² ΠΏΠΎΠ΄ΠΏΡΠΎΠ³ΡΠ°ΠΌΠΌΠ΅ ΠΎΠ±ΡΠ»ΡΠΆΠΈΠ²Π°Π½ΠΈΡ ΠΏΡΠ΅ΡΡΠ²Π°Π½ΠΈΠΉ ΠΈΡΠΏΠΎΠ»ΡΠ·ΡΠΉΡΠ΅ Π±ΠΈΡΠΎΠ²ΡΡ ΠΌΠ°ΡΠΊΡ, ΠΊΠΎΡΠΎΡΠ°Ρ Π²Π»ΠΈΡΠ΅Ρ Π½Π° Π²ΡΠ΅ Π²ΠΎΡΠ΅ΠΌΡ Π±ΠΈΡΠΎΠ². 9= 0xFF; // ΠΡΠΏΠΎΠ»ΡΠ·ΡΠΉΡΠ΅ xor Π΄Π»Ρ ΠΏΠ΅ΡΠ΅ΠΊΠ»ΡΡΠ΅Π½ΠΈΡ ΡΠ²Π΅ΡΠΎΠ΄ΠΈΠΎΠ΄ΠΎΠ²
ΠΠ°ΠΊ Π²ΠΈΠ΄ΠΈΡΠ΅, ΠΎΠ±Π΅ ΡΠ°ΡΡΠΈ ΠΊΠΎΠ΄Π° ΠΈΡΠΏΠΎΠ»ΡΠ·ΡΡΡ 0xFF Π² ΠΊΠ°ΡΠ΅ΡΡΠ²Π΅ Π±ΠΈΡΠΎΠ²ΠΎΠΉ ΠΌΠ°ΡΠΊΠΈ. ΠΡΠΎ Π±Π°ΠΉΡ, ΡΠΎΠ΄Π΅ΡΠΆΠ°ΡΠΈΠΉ Π²ΡΠ΅ Π΅Π΄ΠΈΠ½ΠΈΡΡ, ΠΊΠΎΡΠΎΡΡΠΉ Π±ΡΠ΄Π΅Ρ ΠΌΠ°Π½ΠΈΠΏΡΠ»ΠΈΡΠΎΠ²Π°ΡΡ ΠΊΠ°ΠΆΠ΄ΡΠΌ Π²ΡΠ²ΠΎΠ΄ΠΎΠΌ Π² ΡΠ΅Π³ΠΈΡΡΡΠ°Ρ , ΠΊ ΠΊΠΎΡΠΎΡΡΠΌ ΠΌΡ Π΅Π³ΠΎ ΠΏΡΠΈΠΌΠ΅Π½ΡΠ΅ΠΌ. ΠΠΎ ΡΡΠΎΠ³ΠΎ Ρ Π½Π΅ΠΌΠ½ΠΎΠ³ΠΎ ΡΠ΄Π²ΠΈΠ½ΡΠ»ΡΡ, ΠΈΡΠΏΠΎΠ»ΡΠ·ΡΡ ΡΡΠΎ:
'1<<0'
ΠΡΠΎ ΠΏΡΠΈΠ²Π΅Π»ΠΎ ΠΊ Π±ΠΈΡΠΎΠ²ΠΎΠΉ ΠΌΠ°ΡΠΊΠ΅ 0x01, Π·Π°ΡΠΈΡΠ°ΡΡΠ΅ΠΉ Π²Π΅ΡΡ Π½ΠΈΠ΅ ΡΠ΅ΠΌΡ Π±ΠΈΡΠΎΠ² ΠΎΡ ΠΈΠ·ΠΌΠ΅Π½Π΅Π½ΠΈΡ Π²ΠΎ Π²ΡΠ΅ΠΌΡ ΠΌΠ°Π½ΠΈΠΏΡΠ»ΡΡΠΈΠΉ Ρ ΡΠ΅Π³ΠΈΡΡΡΠΎΠΌ.
ΠΠ°ΡΡΠ°Π²ΡΡΠ΅ ΡΠ²Π΅ΡΠΎΠ΄ΠΈΠΎΠ΄Ρ Π΄Π΅Π»Π°ΡΡ ΡΡΠΎ-Π½ΠΈΠ±ΡΠ΄Ρ ΠΈΠ½ΡΠ΅ΡΠ΅ΡΠ½ΠΎΠ΅ (m168_led_effects)
Π’Π΅ΠΏΠ΅ΡΡ Ρ ΡΠΎΠ±ΠΈΡΠ°ΡΡΡ ΡΠ΄Π΅Π»Π°ΡΡ Π±ΠΎΠ»ΡΡΠΎΠΉ ΡΠ°Π³ Π²ΠΏΠ΅ΡΠ΅Π΄ Π² ΡΠ»ΠΎΠΆΠ½ΠΎΡΡΠΈ C-ΠΊΠΎΠ΄Π°.
ΠΠΎ Ρ ΠΏΡΠ΅Π΄Π»Π°Π³Π°Ρ Π²Π°ΠΌ ΡΠ°ΠΌΠΎΡΡΠΎΡΡΠ΅Π»ΡΠ½ΠΎ ΡΠ°Π·ΡΠ°Π±ΠΎΡΠ°ΡΡ ΡΡΠΈ ΡΠ°Π·Π»ΠΈΡΠ½ΡΡ
ΡΠΈΠΏΠ° ΡΠ²Π΅ΡΠΎΠ΄ΠΈΠΎΠ΄Π½ΡΡ
ΡΡΡΠ΅ΠΊΡΠΎΠ²:
- ΠΠ²ΠΎΠΈΡΠ½ΡΠΉ ΡΡΠ΅ΡΡΠΈΠΊ, ΠΊΠΎΡΠΎΡΡΠΉ ΡΡΠΈΡΠ°Π΅Ρ 1 Π±ΠΈΡ Π² ΡΠ΅ΠΊΡΠ½Π΄Ρ
- ΠΠΈΠ³Π°Π»ΠΊΠ°, ΠΊΠΎΡΠΎΡΠ°Ρ ΠΏΠΎΠΏΠ΅ΡΠ΅ΠΌΠ΅Π½Π½ΠΎ Π·Π°ΠΆΠΈΠ³Π°Π΅Ρ ΠΊΠ°ΠΆΠ΄ΡΠΉ Π²ΡΠΎΡΠΎΠΉ ΡΠ²Π΅ΡΠΎΠ΄ΠΈΠΎΠ΄
- Π‘ΠΊΠ°Π½Π΅Ρ ΠΠ°ΡΡΠΎΠ½Π° (ΠΏΡΠΎΡΡΠΎΠΉ, Π½Π΅ ΡΡΠ΅Π±ΡΠ΅Ρ Π¨ΠΠ)
ΠΡ Π½Π°ΠΉΠ΄Π΅ΡΠ΅ ΠΌΠΎΠΉ ΠΏΡΠΈΠΌΠ΅Ρ ΠΊΠΎΠ΄Π° Π² ΠΊΠ°ΡΠ°Π»ΠΎΠ³Π΅ m168_led_effects. ΠΠΎΡ Π½Π΅ΠΊΠΎΡΠΎΡΡΠ΅ ΠΈΠ· Π½ΠΎΠ²ΡΡ Π²Π΅ΡΠ΅ΠΉ, ΠΊΠΎΡΠΎΡΡΠ΅ Ρ ΠΈΡΠΏΠΎΠ»ΡΠ·ΡΡ Π² ΡΠ²ΠΎΠ΅ΠΌ ΠΊΠΎΠ΄Π΅:
ΠΠΏΡΠ΅Π΄Π΅Π»Π΅Π½ΠΈΡ: Π― ΠΈΡΠΏΠΎΠ»ΡΠ·ΡΡ ΠΎΠΏΡΠ΅Π΄Π΅Π»Π΅Π½ΠΈΡ Π΄Π»Ρ ΠΎΠ±ΡΠΈΡ Π½Π°ΡΡΡΠΎΠ΅ΠΊ ΠΈ Π΄Π»Ρ ΠΊΠΎΠ½ΡΠ°ΠΊΡΠΎΠ² Π²Π²ΠΎΠ΄Π°-Π²ΡΠ²ΠΎΠ΄Π°, ΠΏΠΎΡΡΠΎΠ² ΠΈ ΡΠ΅Π³ΠΈΡΡΡΠΎΠ² Π½Π°ΠΏΡΠ°Π²Π»Π΅Π½ΠΈΡ. ΠΡΠΎ ΠΊΠΎΠ½ΡΡΠ°Π½ΡΡ, ΠΊΠΎΡΠΎΡΡΠ΅ ΠΊΠΎΠΌΠΏΠΈΠ»ΡΡΠΎΡ Π·Π°ΠΌΠ΅Π½ΠΈΡ ΡΠΎΠΎΡΠ²Π΅ΡΡΡΠ²ΡΡΡΠΈΠΌΠΈ Π·Π½Π°ΡΠ΅Π½ΠΈΡΠΌΠΈ, Π½ΠΎ ΠΎΠ½ΠΈ Π·Π½Π°ΡΠΈΡΠ΅Π»ΡΠ½ΠΎ ΠΎΠ±Π»Π΅Π³ΡΠ°Ρ Π²Π°ΡΡ ΡΠ°Π±ΠΎΡΡ. ΠΡΠ»ΠΈ Π²Ρ ΠΏΡΠΎΠΉΠ΄ΡΡΠ΅ Π±ΠΎΠ»ΡΡΡΡ ΡΠ°ΡΡΡ ΠΏΡΠΎΠ΅ΠΊΡΠ° ΠΈ ΠΏΠΎΠΉΠΌΡΡΠ΅, ΡΡΠΎ Π²Π°ΠΌ Π½ΡΠΆΠ½ΠΎ ΠΈΠ·ΠΌΠ΅Π½ΠΈΡΡ ΡΠ°ΡΡΡ Π°ΠΏΠΏΠ°ΡΠ°ΡΠ½ΠΎΠ³ΠΎ ΠΎΠ±Π΅ΡΠΏΠ΅ΡΠ΅Π½ΠΈΡ, ΡΡΠΎ ΡΠΏΡΠΎΡΡΠΈΡ Π²Π°ΠΌ Π·Π°Π΄Π°ΡΡ. ΠΡΠΆΠ½ΠΎ ΠΏΠ΅ΡΠ΅ΠΉΡΠΈ Ρ ΠΏΠΎΡΡΠ° D Π½Π° ΠΏΠΎΡΡ C? ΠΠ΅Ρ ΠΏΡΠΎΠ±Π»Π΅ΠΌ, ΠΈΠ·ΠΌΠ΅Π½ΠΈΡΠ΅ #define, ΠΈ ΠΎΡΡΠ°Π»ΡΠ½Π°Ρ ΡΠ°ΡΡΡ ΠΊΠΎΠ΄Π° ΠΏΠΎ-ΠΏΡΠ΅ΠΆΠ½Π΅ΠΌΡ Π±ΡΠ΄Π΅Ρ ΡΠ°Π±ΠΎΡΠ°ΡΡ
ΠΠ°Π΄Π΅ΡΠΆΠΊΠ°: Π AVR libc Π΅ΡΡΡ Ρ
ΠΎΡΠΎΡΠ°Ρ ΡΡΠΈΠ»ΠΈΡΠ° Π·Π°Π΄Π΅ΡΠΆΠΊΠΈ, Π½Π°Π·ΡΠ²Π°Π΅ΠΌΠ°Ρ delay.
h. ΠΡ ΠΌΠΎΠΆΠ΅ΡΠ΅ Π²ΠΈΠ΄Π΅ΡΡ, ΡΡΠΎ Ρ Π²ΠΊΠ»ΡΡΠΈΠ» Π΅Π³ΠΎ Π² Π½Π°ΡΠ°Π»ΠΎ ΠΈΡΡ
ΠΎΠ΄Π½ΠΎΠ³ΠΎ ΡΠ°ΠΉΠ»Π°, Π° ΡΠ°ΠΊΠΆΠ΅ Π½Π°ΠΏΠΈΡΠ°Π» ΡΡΠ½ΠΊΡΠΈΡ Ρ ΠΈΠΌΠ΅Π½Π΅ΠΌ delay_ms(). ΠΡΠΎ ΡΠΌΠ΅ΡΠ΅Π½Π½ΠΎ ΡΠΎΡΠ½ΡΠΉ ΡΠΏΠΎΡΠΎΠ± ΠΎΡΠΌΠ΅ΡΠΈΡΡ ΡΠ΅ΡΠ΅Π½ΠΈΠ΅ Π²ΡΠ΅ΠΌΠ΅Π½ΠΈ. ΠΠ΅Π΄ΠΎΡΡΠ°ΡΠΊΠΎΠΌ ΡΡΠΎΠ³ΠΎ ΡΠ²Π»ΡΠ΅ΡΡΡ ΡΠΎ, ΡΡΠΎ Π²Ρ Π±ΡΠΊΠ²Π°Π»ΡΠ½ΠΎ ΡΡΠ°ΡΠΈΡΠ΅ Π²ΡΠ΅ΠΌΡ, ΠΊΠΎΠ³Π΄Π° ΠΏΡΠΎΡΠ΅ΡΡΠΎΡ ΠΌΠΎΠΆΠ΅Ρ Π·Π°Π½ΠΈΠΌΠ°ΡΡΡΡ Π΄ΡΡΠ³ΠΈΠΌΠΈ Π΄Π΅Π»Π°ΠΌΠΈ. Π’Π΅ΠΌ Π½Π΅ ΠΌΠ΅Π½Π΅Π΅, ΡΡΠΎ ΠΏΡΠΎΡΡΠΎ, ΠΈ Π΅ΡΠ»ΠΈ Π²Ρ Π½ΠΎΠ²ΠΈΡΠΎΠΊ Π² ΠΌΠΈΠΊΡΠΎΠΊΠΎΠ½ΡΡΠΎΠ»Π»Π΅ΡΠ°Ρ
, Π²Ρ, Π²Π΅ΡΠΎΡΡΠ½ΠΎ, ΠΏΠΎΠ½Π°ΡΠ°Π»Ρ ΡΠ°ΡΡΠΎ Π±ΡΠ΄Π΅ΡΠ΅ ΠΈΡΠΏΠΎΠ»ΡΠ·ΠΎΠ²Π°ΡΡ ΡΡΠΎ.
Π ΡΡΠΎΠΉ Π²Π΅ΡΡΠΈΠΈ ΠΊΠΎΠ΄Π° ΡΠ°ΠΊΠΆΠ΅ ΠΏΡΠΈΠΌΠ΅ΡΠ°ΡΠ΅Π»ΡΠ½ΠΎ ΡΠΎ, ΡΡΠΎ Ρ ΠΈΡΠΏΠΎΠ»ΡΠ·ΡΡ ΡΡΠ½ΠΊΡΠΈΠΈ Π΄Π»Ρ ΡΠΏΡΠΎΡΠ΅Π½ΠΈΡ MAIN. ΠΠ½Π΅ Π½ΡΠ°Π²ΠΈΡΡΡ Π΄Π΅Π»Π°ΡΡ ΡΡΠΎ, ΠΊΠΎΠ³Π΄Π° Ρ ΠΌΠΎΠ³Ρ ΡΠ΄Π΅Π»Π°ΡΡ ΠΏΡΠΎΠ³ΡΠ°ΠΌΠΌΡ Π±ΠΎΠ»Π΅Π΅ ΡΠΈΡΠ°Π±Π΅Π»ΡΠ½ΠΎΠΉ. ΠΡΠ»ΠΈ Π²Ρ ΠΈΡΠΏΠΎΠ»ΡΠ·ΡΠ΅ΡΠ΅ ΠΎΠΏΠΈΡΠ°ΡΠ΅Π»ΡΠ½ΡΠ΅ ΠΈΠΌΠ΅Π½Π° ΡΡΠ½ΠΊΡΠΈΠΉ, Π΄ΡΡΠ³ΠΈΠΌ Π±ΡΠ΄Π΅Ρ Π»Π΅Π³ΠΊΠΎ ΡΠ²ΠΈΠ΄Π΅ΡΡ, ΠΊΠ°ΠΊ ΡΠ°Π±ΠΎΡΠ°Π΅Ρ ΠΏΡΠΎΡΠΈΠ²ΠΊΠ°, ΠΏΡΠΎΡΡΠΎ Π²Π·Π³Π»ΡΠ½ΡΠ² Π½Π° main. ΠΠΎΡ ΠΏΠΎΡΠ΅ΠΌΡ Ρ ΡΠ°ΠΊ ΠΌΠ½ΠΎΠ³ΠΎ ΠΊΠΎΠΌΠΌΠ΅Π½ΡΠΈΡΡΡ ΡΠ²ΠΎΠΉ ΠΊΠΎΠ΄. ΠΠ΅ ΡΠΎΠ»ΡΠΊΠΎ Π΄Π»Ρ Π΄ΡΡΠ³ΠΈΡ , Π½ΠΎ ΠΈ Π΄Π»Ρ ΡΠΎΠ³ΠΎ, ΡΡΠΎΠ±Ρ Ρ ΠΌΠΎΠ³ Π±ΡΡΡΡΠΎ ΠΏΡΠΎΡΠΈΡΠ°ΡΡ Π΅Π΅, Π΅ΡΠ»ΠΈ Π²Π΅ΡΠ½ΡΡΡ ΠΊ Π½Π΅ΠΉ ΠΏΠΎΠ·ΠΆΠ΅ ΠΈ Π½Π΅ Π²ΡΠΏΠΎΠΌΠ½Ρ, Π΄Π»Ρ ΡΠ΅Π³ΠΎ ΠΈΠ·Π½Π°ΡΠ°Π»ΡΠ½ΠΎ Π½Π°ΠΏΠΈΡΠ°Π» ΠΏΡΠΎΠ³ΡΠ°ΠΌΠΌΡ.
ΠΡΠ΅ΠΆΠ΄Π΅ ΡΠ΅ΠΌ ΠΌΡ ΠΏΡΠΎΠ΄ΠΎΠ»ΠΆΠΈΠΌ, Π²ΠΎΡ ΠΊΡΠ°ΡΠΊΠΈΠΉ ΠΎΠ±Π·ΠΎΡ ΡΠΎΠ³ΠΎ, ΠΊΠ°ΠΊ Ρ ΡΠ΅ΡΠΈΠ» ΡΡΠΈ Π·Π°Π΄Π°ΡΠΈ:
- ΠΡΠΈ ΠΎΡΠΎΠ±ΡΠ°ΠΆΠ΅Π½ΠΈΠΈ Π΄Π²ΠΎΠΈΡΠ½ΠΎΠ³ΠΎ ΡΡΠ΅ΡΡΠΈΠΊΠ° Ρ ΡΠ°ΡΡΠΎΡΠΎΠΉ 1 ΠΡ Ρ ΠΏΡΠΎΡΡΠΎ Π·Π°ΠΏΡΡΠΊΠ°Ρ Π’Π°ΠΉΠΌΠ΅Ρ 2 ΡΠ°ΠΊ ΠΆΠ΅, ΠΊΠ°ΠΊ Ρ Π΄Π΅Π»Π°Π» ΡΡΠΎ Π΄Π»Ρ ΠΌΠΈΠ³Π°ΡΡΠ΅Π³ΠΎ ΡΠ²Π΅ΡΠΎΠ΄ΠΈΠΎΠ΄Π° Π²ΠΎ Π²ΡΠΎΡΠΎΠΉ ΡΠ°ΡΡΠΈ ΡΡΠΊΠΎΠ²ΠΎΠ΄ΡΡΠ²Π°.
ΠΠ°ΠΆΠ΄ΡΠΉ ΡΠ°Π·, ΠΊΠΎΠ³Π΄Π° ΠΎΠ½ ΡΡΠ°Π±Π°ΡΡΠ²Π°Π΅Ρ, Ρ Π½Π΅ ΠΏΠ΅ΡΠ΅ΠΊΠ»ΡΡΠ°Ρ ΠΊΠΎΠ½ΡΠ°ΠΊΡΡ, Π° ΡΡΡΠ°Π½Π°Π²Π»ΠΈΠ²Π°Ρ Π΄Π»Ρ Π²ΡΠ΅Π³ΠΎ ΠΏΠΎΡΡΠ° Π·Π½Π°ΡΠ΅Π½ΠΈΠ΅ 8-Π±ΠΈΡΠ½ΠΎΠΉ ΠΏΠ΅ΡΠ΅ΠΌΠ΅Π½Π½ΠΎΠΉ, ΠΎΠ΄Π½ΠΎΠ²ΡΠ΅ΠΌΠ΅Π½Π½ΠΎ ΡΠ²Π΅Π»ΠΈΡΠΈΠ²Π°Ρ Π΅Π³ΠΎ. ++binary_counter ΡΠ²Π΅Π»ΠΈΡΠΈΠ²Π°Π΅Ρ ΡΡΠΎ Π·Π½Π°ΡΠ΅Π½ΠΈΠ΅ Π½Π΅ΠΏΠΎΡΡΠ΅Π΄ΡΡΠ²Π΅Π½Π½ΠΎ ΠΏΠ΅ΡΠ΅Π΄ ΡΡΡΠ°Π½ΠΎΠ²ΠΊΠΎΠΉ ΠΏΠΎΡΡΠ° D. ΠΡΠ°ΠΉΠ½Π΅ Π²Π°ΠΆΠ½ΠΎ, ΡΡΠΎΠ±Ρ ΡΡΠΎ Π·Π½Π°ΡΠ΅Π½ΠΈΠ΅ Π±ΡΠ»ΠΎ Π³Π»ΠΎΠ±Π°Π»ΡΠ½ΠΎΠΉ ΠΏΠ΅ΡΠ΅ΠΌΠ΅Π½Π½ΠΎΠΉ Ρ ΠΊΠ»ΡΡΠ΅Π²ΡΠΌ ΡΠ»ΠΎΠ²ΠΎΠΌ volatile, ΠΏΠΎΡΠΊΠΎΠ»ΡΠΊΡ ΠΎΠ½ΠΎ ΠΈΠ·ΠΌΠ΅Π½ΡΠ΅ΡΡΡ ΠΊΠ°ΠΊ ISR, ΡΠ°ΠΊ ΠΈ Π² ΠΎΡΠ½ΠΎΠ²Π½ΠΎΠΌ ΡΠΈΠΊΠ»Π΅. ΠΡΠ»ΠΈ Π²Ρ Π½Π΅ ΡΠ΄Π΅Π»Π°Π΅ΡΠ΅ Π΅Π³ΠΎ ΠΈΠ·ΠΌΠ΅Π½ΡΠΈΠ²ΡΠΌ, ΠΊΠΎΠΌΠΏΠΈΠ»ΡΡΠΎΡ ΠΌΠΎΠΆΠ΅Ρ ΠΎΠΏΡΠΈΠΌΠΈΠ·ΠΈΡΠΎΠ²Π°ΡΡ ΠΊΠΎΠ΄ ΡΠ°ΠΊΠΈΠΌ ΠΎΠ±ΡΠ°Π·ΠΎΠΌ, ΡΡΠΎ ΡΡΠΎ Π½Π°ΡΡΡΠΈΡ ΠΈΠ»ΠΈ Π½Π°ΡΡΡΠΈΡ ΠΏΡΠ΅Π΄ΠΏΠΎΠ»Π°Π³Π°Π΅ΠΌΡΡ ΡΡΠ½ΠΊΡΠΈΠΎΠ½Π°Π»ΡΠ½ΠΎΡΡΡ. - Π‘ΠΎΠ·Π΄Π°Π½ΠΈΠ΅ Π°Π»ΡΡΠ΅ΡΠ½Π°ΡΠΈΠ²Π½ΠΎΠΉ ΠΌΠΈΠ³Π°Π»ΠΊΠΈ ΠΎΡΠ΅Π½Ρ ΠΏΠΎΡ ΠΎΠΆΠ΅ Π½Π° ΠΏΠ΅ΡΠ΅ΠΊΠ»ΡΡΠ΅Π½ΠΈΠ΅ ΠΎΠ΄Π½ΠΎΠ³ΠΎ ΡΠ²Π΅ΡΠΎΠ΄ΠΈΠΎΠ΄Π°. Π― Π½Π°ΡΡΡΠΎΠΈΠ» ΡΡΡΠ΅ΠΊΡ, ΡΠΎΠ·Π΄Π°Π² ΡΠΊΠ·Π΅ΠΌΠΏΠ»ΡΡ ΠΏΠ΅ΡΠ΅ΠΌΠ΅Π½Π½ΠΎΠΉ, Π³Π΄Π΅ ΠΊΠ°ΠΆΠ΄ΡΠΉ Π²ΡΠΎΡΠΎΠΉ Π±ΠΈΡ ΡΠ°Π²Π΅Π½ 1. ΠΡΠΈ ΠΈΡΠΏΠΎΠ»ΡΠ·ΠΎΠ²Π°Π½ΠΈΠΈ ΠΎΠΏΠ΅ΡΠ°ΡΠΎΡΠ° ΠΈΡΠΊΠ»ΡΡΠ°ΡΡΠ΅Π³ΠΎ ΠΠΠ (XOR) Π΄Π»Ρ ΡΡΠΎΠ³ΠΎ Π·Π½Π°ΡΠ΅Π½ΠΈΡ Π²ΡΠ΅ Π±ΠΈΡΡ Π±ΡΠ΄ΡΡ ΠΈΠ½Π²Π΅ΡΡΠΈΡΠΎΠ²Π°Π½Ρ. Π― ΠΌΠΎΠ³ Π±Ρ Π½Π°ΡΡΡΠΎΠΈΡΡ ΠΏΡΠ΅ΡΡΠ²Π°Π½ΠΈΠ΅ Ρ Π±ΠΎΠ»Π΅Π΅ ΠΊΠΎΡΠΎΡΠΊΠΎΠΉ Π·Π°Π΄Π΅ΡΠΆΠΊΠΎΠΉ, ΡΠ΅ΠΌ ΠΏΡΠ΅ΡΡΠ²Π°Π½ΠΈΠ΅ Π² 1 ΠΡ, ΡΡΠΎΠ±Ρ ΠΏΠΎΠ·Π°Π±ΠΎΡΠΈΡΡΡΡ ΠΎΠ± ΡΡΠΎΠΌ, Π½ΠΎ Π²ΠΌΠ΅ΡΡΠΎ ΡΡΠΎΠ³ΠΎ Π² ΡΠ΅Π»ΡΡ ΠΎΠ±ΡΡΠ΅Π½ΠΈΡ Ρ ΠΈΡΠΏΠΎΠ»ΡΠ·ΠΎΠ²Π°Π» Π·Π°Π΄Π΅ΡΠΆΠΊΡ.
- Π‘ΠΊΠ°Π½Π΅Ρ ΠΠ°ΡΡΠΎΠ½Π° β ΠΊΠ»Π°ΡΡΠΈΡΠ΅ΡΠΊΠΎΠ΅ ΡΡΠ΄ΠΎ.
ΠΡΠ½ΠΎΠ²Π½Π°Ρ ΡΡΠ½ΠΊΡΠΈΡ ΡΠΎΡΡΠΎΠΈΡ Π² ΡΠΎΠΌ, ΡΡΠΎΠ±Ρ Π·Π°ΠΆΠ΅ΡΡ ΠΎΠ΄ΠΈΠ½ ΡΠ²Π΅ΡΠΎΠ΄ΠΈΠΎΠ΄ ΠΈ ΠΏΠ΅ΡΠ΅ΠΌΠ΅ΡΠ°ΡΡ Π΅Π³ΠΎ Π²ΠΏΠ΅ΡΠ΅Π΄ ΠΈ Π½Π°Π·Π°Π΄. ΠΠ»Ρ ΡΡΠΎΠ³ΠΎ Ρ ΠΏΡΠΎΡΡΠΎ ΡΠΎΠ·Π΄Π°Π» ΡΠΈΠΊΠ» Π΄Π»Ρ ΡΠ΄Π²ΠΈΠ³Π° Π±ΠΈΡΠΎΠ², ΠΎΠΆΠΈΠ΄Π°Ρ ΠΏΠΎΡΠ»Π΅ ΠΊΠ°ΠΆΠ΄ΠΎΠ³ΠΎ ΠΈΠ·ΠΌΠ΅Π½Π΅Π½ΠΈΡ. ΠΠ°ΠΊ ΡΠΎΠ»ΡΠΊΠΎ Π·Π°Π³ΠΎΡΠΈΡΡΡ ΡΠ²Π΅ΡΠΎΠ΄ΠΈΠΎΠ΄ Π² ΠΊΠΎΠ½ΡΠ΅, ΠΏΡΠΎΠ³ΡΠ°ΠΌΠΌΠ° Π²ΡΠΉΠ΄Π΅Ρ ΠΈΠ· ΡΠΈΠΊΠ»Π° ΠΈ Π²ΠΎΠΉΠ΄Π΅Ρ Π² Π΄ΡΡΠ³ΠΎΠΉ, ΡΡΠΎΠ±Ρ ΡΠ΄Π²ΠΈΠ½ΡΡΡ Π±ΠΈΡΡ Π² Π΄ΡΡΠ³ΡΡ ΡΡΠΎΡΠΎΠ½Ρ. Π’ΠΎ ΠΆΠ΅ ΡΠ°ΠΌΠΎΠ΅ ΠΌΠΎΠΆΠ½ΠΎ Π±ΡΠ»ΠΎ Π±Ρ ΡΠ΄Π΅Π»Π°ΡΡ Ρ ΠΏΠΎΠΌΠΎΡΡΡ ΠΏΠ΅ΡΠ΅ΠΌΠ΅Π½Π½ΠΎΠΉ, ΠΊΠΎΡΠΎΡΠ°Ρ ΠΎΡΡΠ»Π΅ΠΆΠΈΠ²Π°Π΅Ρ, Π² ΠΊΠ°ΠΊΠΎΠΌ Π½Π°ΠΏΡΠ°Π²Π»Π΅Π½ΠΈΠΈ Π΄Π²ΠΈΠΆΠ΅ΡΡΡ ΡΠ²Π΅ΡΠΎΠ΄ΠΈΠΎΠ΄, ΠΏΡΠΎΠ²Π΅ΡΡΡ ΠΊΠ°ΠΆΠ΄ΡΡ ΠΈΡΠ΅ΡΠ°ΡΠΈΡ.
ΠΠΎΠ³Π΄Π° Π²Ρ ΠΏΡΠΎΡΠΈΡΠ°Π»ΠΈ ΠΈ ΠΏΠΎΠ½ΡΠ»ΠΈ, ΠΊΠ°ΠΊ ΡΠ°Π±ΠΎΡΠ°Π΅Ρ ΡΡΠΎΡ ΠΊΠΎΠ΄, ΠΏΡΠΈΡΠ»ΠΎ Π²ΡΠ΅ΠΌΡ Π·Π°ΠΏΡΡΡΠΈΡΡ ΠΊΠ½ΠΎΠΏΠΊΡ.
ΠΠ°ΡΡΠ°Π²ΡΡΠ΅ ΠΊΠ½ΠΎΠΏΠΊΡ ΡΡΠΎ-ΡΠΎ Π΄Π΅Π»Π°ΡΡ (m168_led_button)
ΠΡ ΠΏΡΠΈΠ½Π΅ΡΠ»ΠΈ ΠΊΠ½ΠΎΠΏΠΊΡ Π½Π° Π²Π΅ΡΠ΅ΡΠΈΠ½ΠΊΡ, Π΄Π°Π²Π°ΠΉΡΠ΅ ΠΈΠ·ΠΌΠ΅Π½ΠΈΠΌ Π½Π°ΡΠΈ ΡΠ²Π΅ΡΠΎΠ΄ΠΈΠΎΠ΄Π½ΡΠ΅ ΡΡΡΠ΅ΠΊΡΡ, ΡΡΠΎΠ±Ρ ΠΊΠ½ΠΎΠΏΠΊΠ° ΠΈΡΠΏΠΎΠ»ΡΠ·ΠΎΠ²Π°Π»Π°ΡΡ Π΄Π»Ρ ΠΏΠ΅ΡΠ΅ΠΊΠ»ΡΡΠ΅Π½ΠΈΡ ΠΌΠ΅ΠΆΠ΄Ρ ΡΡΠ΅ΠΌΡ Π²ΠΎΠ·ΠΌΠΎΠΆΠ½ΠΎΡΡΡΠΌΠΈ.
ΠΡΠ»ΠΈ Π²Ρ Π½ΠΈΠΊΠΎΠ³Π΄Π° ΡΠ°Π½ΡΡΠ΅ Π½Π΅ ΠΏΠΈΡΠ°Π»ΠΈ ΠΊΠΎΠ΄ Π΄Π»Ρ ΠΊΠ½ΠΎΠΏΠΊΠΈ Π²Π²ΠΎΠ΄Π°, Ρ Π²Π°Ρ ΠΌΠ°Π»ΠΎ ΡΠ°Π½ΡΠΎΠ², ΡΡΠΎ Π²Ρ ΡΠΌΠΎΠΆΠ΅ΡΠ΅ ΡΠ΄Π΅Π»Π°ΡΡ ΡΡΠΎ ΡΠ°ΠΌΠΎΡΡΠΎΡΡΠ΅Π»ΡΠ½ΠΎ, ΠΏΠΎΡΡΠΎΠΌΡ ΠΎΡΠΊΡΠΎΠΉΡΠ΅ ΠΊΠΎΠ΄ Π² ΠΏΠ°ΠΏΠΊΠ΅ m168_led_button ΠΈ Π΄Π°Π²Π°ΠΉΡΠ΅ ΠΏΡΠΎΠΉΠ΄Π΅ΠΌΡΡ ΠΏΠΎ Π½Π΅ΠΌΡ.
ΠΡΠΊΠ°Π·: ΠΠ½ΠΎΠΏΠΊΠΈ ΡΠ°ΡΡΠΎ ΡΠ΅Π³ΠΈΡΡΡΠΈΡΡΡΡ Π±ΠΎΠ»Π΅Π΅ ΠΎΠ΄Π½ΠΎΠ³ΠΎ Π½Π°ΠΆΠ°ΡΠΈΡ, Π΅ΡΠ»ΠΈ Π½Π΅ ΠΎΠ±ΡΠ°Π±Π°ΡΡΠ²Π°ΡΡΡΡ ΠΏΡΠ°Π²ΠΈΠ»ΡΠ½ΠΎ, ΡΡΠΎΡ ΠΏΡΠΎΡΠ΅ΡΡ Π½Π°Π·ΡΠ²Π°Π΅ΡΡΡ ΡΡΡΡΠ°Π½Π΅Π½ΠΈΠ΅ΠΌ Π΄ΡΠ΅Π±Π΅Π·Π³Π°. ΠΠ»Ρ ΡΡΠΎΠ³ΠΎ Π΅ΡΡΡ Π°ΠΏΠΏΠ°ΡΠ°ΡΠ½ΠΎΠ΅ ΠΈΡΠΏΡΠ°Π²Π»Π΅Π½ΠΈΠ΅, Π½ΠΎ Π²Ρ ΠΌΠΎΠΆΠ΅ΡΠ΅ ΡΠ·Π½Π°ΡΡ ΠΎΠ± ΡΡΠΎΠΌ Π² ΡΠ²ΠΎΠ±ΠΎΠ΄Π½ΠΎΠ΅ Π²ΡΠ΅ΠΌΡ. ΠΠ΅Π΄Π°Π²Π½ΠΎ Ρ ΡΠΎΠ±ΡΠ°Π» ΠΏΠΎΡΡ, ΠΏΠΎΠ»Π½ΡΠΉ ΡΠ°Π·Π»ΠΈΡΠ½ΡΡ ΠΊΠΎΠ΄ΠΎΠ² Π΄Π»Ρ ΡΡΡΡΠ°Π½Π΅Π½ΠΈΡ ΠΎΡΠΊΠ°Π·ΠΎΠ², Π½ΠΎ ΡΠΎΡ, ΠΊΠΎΡΠΎΡΡΠΉ Ρ ΠΏΠΎΡΡΠΈ Π²ΡΠ΅Π³Π΄Π° ΠΈΡΠΏΠΎΠ»ΡΠ·ΡΡ, ΠΎΡΠ½ΠΎΠ²Π°Π½ Π½Π° ΠΊΠΎΠ΄Π΅ [Peter Dannegger]. ΠΠ½ ΡΠΎΡΡΠΎΠΈΡ ΠΈΠ· Π½Π΅ΡΠΊΠΎΠ»ΡΠΊΠΈΡ ΡΠ°ΡΡΠ΅ΠΉ:
- ΠΠΎΠ΄ Π΄Π»Ρ Π·Π°ΠΏΡΡΠΊΠ° ΡΠ°ΠΉΠΌΠ΅ΡΠ° Ρ ΠΏΡΠ΅ΡΡΠ²Π°Π½ΠΈΠ΅ΠΌ ΠΏΠ΅ΡΠ΅ΠΏΠΎΠ»Π½Π΅Π½ΠΈΡ
- ISR Π΄Π»Ρ ΠΎΠ±ΡΠ»ΡΠΆΠΈΠ²Π°Π½ΠΈΡ ΠΏΠ΅ΡΠ΅ΠΏΠΎΠ»Π½Π΅Π½ΠΈΡ ΡΠ°ΠΉΠΌΠ΅ΡΠ°, ΡΠ±ΡΠΎΡΠ° ΡΠ°ΠΉΠΌΠ΅ΡΠ° Π΄Π»Ρ 10-ΠΌΠΈΠ»Π»ΠΈΡΠ΅ΠΊΡΠ½Π΄Π½ΡΡ ΠΏΡΠ΅ΡΡΠ²Π°Π½ΠΈΠΉ ΠΈ ΠΎΠΏΡΠΎΡΠ° Π²ΡΠ²ΠΎΠ΄Π° ΠΊΠ½ΠΎΠΏΠΊΠΈ.
- ΠΠΈΡΠΎΠ²Π°Ρ ΠΌΠ°ΡΠΊΠ° ΠΈ ΠΎΠΏΡΠ΅Π΄Π΅Π»Π΅Π½ΠΈΡ ΠΊΠΎΠ½ΡΠ°ΠΊΡΠΎΠ², ΠΊΠΎΡΠΎΡΡΠ΅ ΠΎΠΏΡΠ΅Π΄Π΅Π»ΡΡΡ, ΠΊΠ°ΠΊ ΠΊΠ½ΠΎΠΏΠΊΠΈ ΠΏΠΎΠ΄ΠΊΠ»ΡΡΠ΅Π½Ρ
- Π€ΡΠ½ΠΊΡΠΈΡ, ΠΈΡΠΏΠΎΠ»ΡΠ·ΡΠ΅ΠΌΠ°Ρ Π΄Π»Ρ ΠΏΡΠΎΠ²Π΅ΡΠΊΠΈ ΡΠΎΠ³ΠΎ, Π±ΡΠ»ΠΎ Π»ΠΈ Π·Π°ΡΠ΅Π³ΠΈΡΡΡΠΈΡΠΎΠ²Π°Π½ΠΎ Π½Π°ΠΆΠ°ΡΠΈΠ΅ ΠΊΠ½ΠΎΠΏΠΊΠΈ
- ΠΠΎΠ΄ Π΄Π»Ρ ΠΏΡΠΎΠ²Π΅ΡΠΊΠΈ ΡΡΠΎΠΉ ΡΡΠ½ΠΊΡΠΈΠΈ ΠΈ Π΄Π΅ΠΉΡΡΠ²ΠΈΡ ΠΏΡΠΈ Π½Π°ΠΆΠ°ΡΠΈΠΈ ΠΊΠ½ΠΎΠΏΠΊΠΈ.

ΠΠΎΠ»ΡΠ΅Π±ΡΡΠ²ΠΎ ΠΊΡΠΎΠ΅ΡΡΡ Π² ΠΊΠΎΠ΄Π΅ ΡΡΡΡΠ°Π½Π΅Π½ΠΈΡ Π΄ΡΠ΅Π±Π΅Π·Π³Π° ISR. ΠΠ½ ΠΏΠ΅ΡΠ΅Π²ΠΎΡΠ°ΡΠΈΠ²Π°Π΅Ρ Π±ΠΈΡΡ Π² Π΄Π²ΠΎΠΈΡΠ½ΠΎΠΌ ΡΡΠ΅ΡΡΠΈΠΊΠ΅, ΡΡΠΎΠ±Ρ Π·Π°ΡΠ΅Π³ΠΈΡΡΡΠΈΡΠΎΠ²Π°ΡΡ ΡΠ΅ΡΡΡΠ΅ ΠΏΠΎΡΠ»Π΅Π΄ΠΎΠ²Π°ΡΠ΅Π»ΡΠ½ΡΡ ΠΏΠΎΠΊΠ°Π·Π°Π½ΠΈΡ Π½Π°ΠΆΠ°ΡΠΈΡ ΠΊΠ½ΠΎΠΏΠΊΠΈ Π² ΠΎΠ±ΡΠ΅ΠΉ ΡΠ»ΠΎΠΆΠ½ΠΎΡΡΠΈ 40 ΠΌΡ. ΠΡΠΎ ΡΠΈΠ³Π½Π°Π»ΠΈΠ·ΠΈΡΡΠ΅Ρ ΠΎ Π·Π°ΠΊΠΎΠ½Π½ΠΎΠΌ Π½Π°ΠΆΠ°ΡΠΈΠΈ ΠΊΠ½ΠΎΠΏΠΊΠΈ, ΠΈ ΠΊΠΎΠ³Π΄Π° Π²ΡΠ·ΡΠ²Π°Π΅ΡΡΡ ΡΡΠ½ΠΊΡΠΈΡ get_key_press, ΠΎΠ½Π° Π²ΠΎΠ·Π²ΡΠ°ΡΠ°Π΅Ρ Π·Π°ΠΏΠΎΠ»Π½Π΅Π½Π½ΡΡ ΠΌΠ°ΡΠΊΡ ΠΊΠ»Π°Π²ΠΈΡΠΈ. Π§ΡΠΎΠ±Ρ ΠΏΠΎΠΌΠΎΡΡ ΠΏΠΎΠ½ΡΡΡ, ΠΊΠ°ΠΊ ΡΠ°Π±ΠΎΡΠ°Π΅Ρ ΡΡΠΎΡ ΠΊΠΎΠ΄ ΡΡΡΡΠ°Π½Π΅Π½ΠΈΡ Π΄ΡΠ΅Π±Π΅Π·Π³Π°, Ρ Π²ΠΊΠ»ΡΡΠΈΠ» ΠΏΡΠΈΠΌΠ΅Ρ ΠΊΠΎΠ΄Π°, ΠΊΠΎΡΠΎΡΡΠΉ Π½Π°Π·ΡΠ²Π°Π΅ΡΡΡ button_debounce. ΠΠ½ Π±ΡΠ» ΡΠΎΠΊΡΠ°ΡΠ΅Π½, ΡΡΠΎΠ±Ρ Π²ΠΊΠ»ΡΡΠ°ΡΡ ΡΠΎΠ»ΡΠΊΠΎ ΠΊΠΎΠ΄, ΠΈΡΠΏΠΎΠ»ΡΠ·ΡΠ΅ΠΌΡΠΉ Π΄Π»Ρ ΡΡΡΡΠ°Π½Π΅Π½ΠΈΡ Π΄ΡΠ΅Π±Π΅Π·Π³Π°. ΠΠ°ΠΆΠ°ΡΠΈΠ΅ ΠΊΠ½ΠΎΠΏΠΊΠΈ ΠΏΠ΅ΡΠ΅ΠΊΠ»ΡΡΠ°Π΅Ρ ΡΠ²Π΅ΡΠΎΠ΄ΠΈΠΎΠ΄Ρ.
ΠΠΎ Π²ΡΠ΅ΠΌΡ Π½Π°ΡΡΡΠΎΠΉΠΊΠΈ ΠΎΠ±ΠΎΡΡΠ΄ΠΎΠ²Π°Π½ΠΈΡ Ρ Π³ΠΎΠ²ΠΎΡΠΈΠ» ΠΎΠ± ΠΈΡΠΏΠΎΠ»ΡΠ·ΠΎΠ²Π°Π½ΠΈΠΈ Π²Π½ΡΡΡΠ΅Π½Π½ΠΈΡ
ΠΏΠΎΠ΄ΡΡΠ³ΠΈΠ²Π°ΡΡΠΈΡ
ΡΠ΅Π·ΠΈΡΡΠΎΡΠΎΠ². Π― Π΄ΠΎΠ»ΠΆΠ΅Π½ Π½Π΅ Π·Π°Π±ΡΡΡ ΡΡΡΠ°Π½ΠΎΠ²ΠΈΡΡ ΠΈΡ
Π² Π½Π°ΡΠ°Π»Π΅ ΠΏΡΠΎΠ³ΡΠ°ΠΌΠΌΡ, ΠΈΠ½Π°ΡΠ΅ Π²Ρ
ΠΎΠ΄Π½ΠΎΠΉ ΠΊΠΎΠ½ΡΠ°ΠΊΡ Π±ΡΠ΄Π΅Ρ ΠΏΠ»Π°Π²Π°ΡΡΠΈΠΌ.
Π ΡΠ°Π±Π»ΠΈΡΠ΅ Π΄Π°Π½Π½ΡΡ
ΠΎΠ± ΡΡΠΎΠΌ Π³ΠΎΠ²ΠΎΡΠΈΡΡΡ Π½Π° ΡΡΡΠ°Π½ΠΈΡΠ΅ 71. ΠΠΎΠ³Π΄Π° ΠΊΠΎΠ½ΡΠ°ΠΊΡ Π½Π°ΡΡΡΠΎΠ΅Π½ Π½Π° Π²Π²ΠΎΠ΄ Ρ ΠΈΡΠΏΠΎΠ»ΡΠ·ΠΎΠ²Π°Π½ΠΈΠ΅ΠΌ ΡΠ΅Π³ΠΈΡΡΡΠ° Π½Π°ΠΏΡΠ°Π²Π»Π΅Π½ΠΈΡ Π΄Π°Π½Π½ΡΡ
, Π·Π°ΠΏΠΈΡΡ Π²ΡΡΠΎΠΊΠΎΠ³ΠΎ Π·Π½Π°ΡΠ΅Π½ΠΈΡ Π² Π±ΠΈΡ ΠΏΠΎΡΡΠ° Π΄Π»Ρ ΡΡΠΎΠ³ΠΎ ΠΊΠΎΠ½ΡΠ°ΠΊΡΠ° Π°ΠΊΡΠΈΠ²ΠΈΡΡΠ΅Ρ ΠΏΠΎΠ΄ΡΡΠ³ΠΈΠ²Π°ΡΡΠΈΠΉ ΡΠ΅Π·ΠΈΡΡΠΎΡ. ΠΡΡΡΠ΄Π° ΡΠ΅ΠΊΡΡΠΈΠΉ ΡΡΠ°ΡΡΡ Π²ΡΠ²ΠΎΠ΄Π° ΠΌΠΎΠΆΠ½ΠΎ ΠΏΠΎΠ»ΡΡΠΈΡΡ ΠΈΠ· ΡΠΎΠΎΡΠ²Π΅ΡΡΡΠ²ΡΡΡΠ΅Π³ΠΎ ΡΠ΅Π³ΠΈΡΡΡΠ° Π²ΡΠ²ΠΎΠ΄Π°. ΠΠ±ΡΠ°ΡΠΈΡΠ΅ Π²Π½ΠΈΠΌΠ°Π½ΠΈΠ΅, ΡΡΠΎ ISR, ΠΈΡΠΏΠΎΠ»ΡΠ·ΡΠ΅ΠΌΡΠΉ Π΄Π»Ρ ΡΡΡΡΠ°Π½Π΅Π½ΠΈΡ Π΄ΡΠ΅Π±Π΅Π·Π³Π°, ΡΠΈΡΠ°Π΅Ρ KEY_PIN, ΠΊΠΎΡΠΎΡΡΠΉ ΠΎΠΏΡΠ΅Π΄Π΅Π»Π΅Π½ ΠΊΠ°ΠΊ ΡΠ΅Π³ΠΈΡΡΡ PINC Π² Π½Π°ΡΠ°Π»Π΅ ΠΈΡΡ
ΠΎΠ΄Π½ΠΎΠ³ΠΎ ΠΊΠΎΠ΄Π°. ΠΠ°ΠΌ Π½Π΅ Π½ΡΠΆΠ½ΠΎ ΡΠΈΡΠ°ΡΡ ΡΠ΅Π³ΠΈΡΡΡ Pin, ΠΏΠΎΡΠΎΠΌΡ ΡΡΠΎ ISR Π΄Π΅Π»Π°Π΅Ρ ΡΡΠΎ Π·Π° Π²Π°Ρ.
ΠΠΎΡ ΡΠ΅Π°Π»ΠΈΠ·Π°ΡΠΈΡ ΠΏΠΎΠ΄Π°Π²Π»Π΅Π½ΠΈΡ Π΄ΡΠ΅Π±Π΅Π·Π³Π° ΠΊΠ½ΠΎΠΏΠΎΠΊ Π² ΠΊΠΎΠ΄Π΅ m168_led_button ΠΎΡΠ΅Π½Ρ Ρ ΠΎΡΠΎΡΠ°, Π½ΠΎ ΠΌΠΎΠ΅ ΠΈΡΠΏΠΎΠ»ΡΠ·ΠΎΠ²Π°Π½ΠΈΠ΅ ΠΊΠ½ΠΎΠΏΠΊΠΈ β ΡΡΠΎ Ρ Π°ΠΊ. Π― Π΄ΠΎΠ»ΠΆΠ΅Π½ Π±ΡΠ» ΠΈΡΠΏΠΎΠ»ΡΠ·ΠΎΠ²Π°ΡΡ ΠΊΠΎΠ½Π΅ΡΠ½ΡΠΉ Π°Π²ΡΠΎΠΌΠ°Ρ ΠΈ ΠΈΠ·Π±Π°Π²ΠΈΡΡΡΡ ΠΎΡ ΡΡΠ½ΠΊΡΠΈΠΉ Π·Π°Π΄Π΅ΡΠΆΠΊΠΈ Π² ΠΊΠΎΠ΄Π΅. ΠΠ»Ρ ΠΏΡΠΎΡΡΠΎΡΡ Ρ ΠΏΡΠΎΡΡΠΎ Π·Π°ΡΠΎΡΡΠ» Π²ΡΠ·ΠΎΠ²Ρ get_key_press ΠΏΠΎ Π²ΡΠ΅ΠΌΡ ΠΊΠΎΠ΄Ρ Π²ΡΡΠΊΠΈΠΉ ΡΠ°Π·, ΠΊΠΎΠ³Π΄Π° Ρ Π·Π°ΡΠΈΠΊΠ»ΠΈΠ²Π°Π» ΠΏΡΠΎΠ³ΡΠ°ΠΌΠΌΡ. Π― ΠΈΡΠΏΠΎΠ»ΡΠ·ΠΎΠ²Π°Π» ΠΎΠ±Π½Π°ΡΡΠΆΠ΅Π½ΠΈΠ΅ Π½Π°ΠΆΠ°ΡΠΈΡ ΠΊΠ»Π°Π²ΠΈΡΠΈ, ΡΡΠΎΠ±Ρ Π²Π΅ΡΠ½ΡΡΡΡΡ ΠΊ Π³Π»Π°Π²Π½ΠΎΠΌΡ ΠΈΠ· ΡΡΠ½ΠΊΡΠΈΠΈ, Π² ΠΊΠΎΡΠΎΡΠΎΠΉ Π·Π°ΡΡΡΡΠ»Π° ΠΏΡΠΎΠ³ΡΠ°ΠΌΠΌΠ°.
Π Π°Π·Π±Π΅ΡΠΈΡΠ΅ ΡΡΠΎ ΠΏΠΎ ΡΠ°ΡΡΡΠΌ, Π½Π°ΠΏΠΈΡΠΈΡΠ΅ ΠΏΡΠΎΡΡΠΎΠΉ ΠΊΠΎΠ΄, ΠΊΠΎΡΠΎΡΡΠΉ Π²Ρ ΠΏΠΎΠ½ΠΈΠΌΠ°Π΅ΡΠ΅, ΠΈ ΠΏΠΎΡΡΠ΅ΠΏΠ΅Π½Π½ΠΎ Π²Ρ ΡΠΎΠ·Π΄Π°Π΄ΠΈΡΠ΅ Π±Π°Π·Ρ Π·Π½Π°Π½ΠΈΠΉ, Π½Π΅ΠΎΠ±Ρ
ΠΎΠ΄ΠΈΠΌΡΡ Π΄Π»Ρ ΠΏΠΎΠ½ΠΈΠΌΠ°Π½ΠΈΡ ΡΡΠΎΠ³ΠΎ ΠΊΠΎΠ΄Π° Π² ΡΠ΅Π»ΠΎΠΌ.
Π‘ΠΎΠ·Π΄Π°Π½ΠΈΠ΅ ΡΠ΅Π³ΠΎ-ΡΠΎ ΠΏΠΎΠ»Π΅Π·Π½ΠΎΠ³ΠΎ (m168_bike_light)
Π― Ρ ΠΎΡΠ΅Π» Π·Π°ΠΊΠΎΠ½ΡΠΈΡΡ ΡΠ°Π·Π΄Π΅Π» Π½Π°ΠΏΠΈΡΠ°Π½ΠΈΡ ΠΊΠΎΠ΄Π° ΠΏΠΎΠ»Π΅Π·Π½ΡΠΌ ΠΏΡΠΈΠ»ΠΎΠΆΠ΅Π½ΠΈΠ΅ΠΌ Π΄Π»Ρ Π½Π°ΡΠ΅Π³ΠΎ ΡΠ΅ΡΡΠΎΠ²ΠΎΠ³ΠΎ ΠΆΠ΅Π»Π΅Π·Π°. ΠΠΎΡ, Π²Π΅Π»ΠΎΡΠΈΠΏΠ΅Π΄Π½ΡΠΉ Π·Π°Π΄Π½ΠΈΠΉ ΡΠΎΠ½Π°ΡΡ. Π£ Π½Π΅Π³ΠΎ Π΅ΡΡΡ ΠΊΠ½ΠΎΠΏΠΊΠ° Π΄Π»Ρ ΠΏΡΠΎΠΊΡΡΡΠΊΠΈ Π½Π΅ΡΠΊΠΎΠ»ΡΠΊΠΈΡ ΡΠ°Π·Π»ΠΈΡΠ½ΡΡ ΡΠ°Π±Π»ΠΎΠ½ΠΎΠ² ΠΊΡΠ°ΡΠ½ΠΎΠ³ΠΎ ΡΠ²Π΅ΡΠ°, ΠΈ ΠΎΠ½ ΠΈΡΠΏΠΎΠ»ΡΠ·ΡΠ΅Ρ ΡΠΏΡΡΠΈΠΉ ΡΠ΅ΠΆΠΈΠΌ Π΄Π»Ρ ΠΎΡΠΊΠ»ΡΡΠ΅Π½ΠΈΡ ΡΠ²Π΅ΡΠΎΠ΄ΠΈΠΎΠ΄ΠΎΠ² ΠΈ ΡΠΊΠΎΠ½ΠΎΠΌΠΈΠΈ Π·Π°ΡΡΠ΄Π° Π±Π°ΡΠ°ΡΠ΅ΠΈ.
Π― ΠΈΠ·ΠΌΠ΅Π½ΠΈΠ» ΠΏΠΎΡΠΎΠΊ ΠΏΡΠΎΠ³ΡΠ°ΠΌΠΌΡ, ΡΡΠΎΠ±Ρ ΠΈΡΠΏΠΎΠ»ΡΠ·ΠΎΠ²Π°ΡΡ ΠΊΠΎΠ½Π΅ΡΠ½ΡΠΉ Π°Π²ΡΠΎΠΌΠ°Ρ. ΠΡΠΎ ΡΡΠΎ-ΡΠΎ Π²ΡΠΎΠ΄Π΅ ΠΆΠΎΠ½Π³Π»ΠΈΡΠΎΠ²Π°Π½ΠΈΡ. Π― ΠΈΡΠΏΠΎΠ»ΡΠ·ΡΡ ΠΏΡΠ΅ΡΡΠ²Π°Π½ΠΈΠ΅ Π΄Π»Ρ ΡΡΡΠ°Π½ΠΎΠ²ΠΊΠΈ ΡΠ»Π°Π³Π° ΠΏΠΎΠ΄ Π½Π°Π·Π²Π°Π½ΠΈΠ΅ΠΌ Β«ΡΠ°ΠΉΠΌΠ΅ΡΒ». ΠΡΠ½ΠΎΠ²Π½ΠΎΠΉ ΡΠΈΠΊΠ» ΠΏΠΎΡΡΠΎΡΠ½Π½ΠΎ ΠΎΠΏΡΠ°ΡΠΈΠ²Π°Π΅Ρ ΡΡΠΎΡ ΡΠ»Π°Π³, Π° ΡΠ°ΠΊΠΆΠ΅ ΠΊΠ½ΠΎΠΏΠΊΡ ΠΈ Π΄Π΅ΠΉΡΡΠ²ΡΠ΅Ρ ΡΠΎΠΎΡΠ²Π΅ΡΡΡΠ²ΡΡΡΠΈΠΌ ΠΎΠ±ΡΠ°Π·ΠΎΠΌ. ΠΡΡΠΊΠΈΠΉ ΡΠ°Π·, ΠΊΠΎΠ³Π΄Π° ΡΡΠΎΡ ΡΠ»Π°Π³ ΡΡΡΠ°Π½ΠΎΠ²Π»Π΅Π½, Π²ΡΠΏΠΎΠ»Π½ΡΠ΅ΡΡΡ ΡΠ»Π΅Π΄ΡΡΡΠΈΠΉ ΡΠ°Π³ ΡΠ²Π΅ΡΠΎΠ΄ΠΈΠΎΠ΄Π½ΠΎΠ³ΠΎ ΡΡΡΠ΅ΠΊΡΠ°.
Π ΡΡΠΎΠΌ ΠΏΡΠΈΠΌΠ΅ΡΠ΅ ΡΠ°ΠΊΠΆΠ΅ ΠΈΡΠΏΠΎΠ»ΡΠ·ΡΠ΅ΡΡΡ ΡΠΏΡΡΠΈΠΉ ΡΠ΅ΠΆΠΈΠΌ. ΠΠ΄Π½ΠΎ Π·Π°ΠΌΠ΅ΡΠ°Π½ΠΈΠ΅: Π² ΡΠΏΡΡΠ΅ΠΌ ΡΠ΅ΠΆΠΈΠΌΠ΅ ΡΠΈΠΏ ΠΏΠΎΡΡΠΈ Π½Π΅ ΠΏΠΎΡΡΠ΅Π±Π»ΡΠ΅Ρ ΡΠΎΠΊ, ΡΠΊΠΎΠ½ΠΎΠΌΡ Π·Π°ΡΡΠ΄ Π±Π°ΡΠ°ΡΠ΅ΠΈ. ΠΠΎ Π»ΠΈΠ½Π΅ΠΉΠ½ΡΠΉ ΡΠ΅Π³ΡΠ»ΡΡΠΎΡ ΠΌΠΎΡΠ½ΠΎΡΡΠΈ Π²ΡΠ΅ ΡΠ°Π²Π½ΠΎ ΡΠ³ΠΎΡΠ°Π΅Ρ ΠΊΠ°ΠΊ ΡΡΠΌΠ°ΡΡΠ΅Π΄ΡΠΈΠΉ. Π§ΡΠΎΠ±Ρ ΡΡΠΎ Π±ΡΠ»ΠΎ ΠΏΠΎΠ»Π΅Π·Π½ΠΎ, ΠΊΠΎΠ΄ Π΄ΠΎΠ»ΠΆΠ΅Π½ Π±ΡΡΡ ΠΏΠ΅ΡΠ΅Π½Π΅ΡΠ΅Π½ Π½Π° ΡΠΈΠΏ, ΡΠ°Π±ΠΎΡΠ°ΡΡΠΈΠΉ ΠΏΡΠΈ Π½ΠΈΠ·ΠΊΠΎΠΌ Π½Π°ΠΏΡΡΠΆΠ΅Π½ΠΈΠΈ. ΠΠ°ΠΏΡΠΈΠΌΠ΅Ρ, Π²Ρ ΠΌΠΎΠΆΠ΅ΡΠ΅ ΠΈΡΠΏΠΎΠ»ΡΠ·ΠΎΠ²Π°ΡΡ ΠΊΡΠΎΡΠ΅ΡΠ½ΡΡ 13 ΠΈ Π΄Π²Π΅ Π±Π°ΡΠ°ΡΠ΅ΠΉΠΊΠΈ ΠΠ Π±Π΅Π· ΡΠ΅Π³ΡΠ»ΡΡΠΎΡΠ°. ΠΠΎΡΡΠ΅Π±ΡΠ΅ΡΡΡ Π²Π½Π΅ΡΡΠΈ ΠΊΠΎΡΡΠ΅ΠΊΡΠΈΠ²Ρ Π΄Π»Ρ ΠΌΠ΅Π½ΡΡΠ΅Π³ΠΎ ΠΊΠΎΠ»ΠΈΡΠ΅ΡΡΠ²Π° ΠΊΠΎΠ½ΡΠ°ΠΊΡΠΎΠ² ΠΈ ΡΠΊΠΎΡΡΠ΅ΠΊΡΠΈΡΠΎΠ²Π°ΡΡ Π·Π½Π°ΡΠ΅Π½ΠΈΡ ΡΠ΅Π·ΠΈΡΡΠΎΡΠΎΠ² ΡΠ²Π΅ΡΠΎΠ΄ΠΈΠΎΠ΄ΠΎΠ², Π½ΠΎ ΡΡΠΎ Π½Π΅ΡΠ»ΠΎΠΆΠ½ΡΠ΅ ΠΈΠ·ΠΌΠ΅Π½Π΅Π½ΠΈΡ. ΠΠ·Π³Π»ΡΠ½ΠΈΡΠ΅ Π½Π° ΠΊΠΎΠ΄ Π² ΠΏΠ°ΠΏΠΊΠ΅ m168_bike_light. ΠΠΎΠΌΠΌΠ΅Π½ΡΠ°ΡΠΈΠΈ ΠΈ Π²Π°ΡΠΈ Ρ ΡΡΡΠ΄ΠΎΠΌ Π·Π°ΡΠ°Π±ΠΎΡΠ°Π½Π½ΡΠ΅ Π·Π½Π°Π½ΠΈΡ AVR ΠΏΠΎΠΌΠΎΠ³ΡΡ Π²Π°ΠΌ ΠΏΠΎΠ½ΡΡΡ, ΠΊΠ°ΠΊ ΡΡΠΎ ΡΠ°Π±ΠΎΡΠ°Π΅Ρ. Π£Π΄Π°ΡΠΈ!
Π’Π΅ΠΏΠ΅ΡΡ Ρ ΠΏΠ΅ΡΠ΅ΠΉΠ΄Ρ ΠΊ ΠΎΠ±ΡΡΠΆΠ΄Π΅Π½ΠΈΡ ΠΎΠ΄Π½ΠΎΠΉ ΠΈΠ· Π½Π°ΠΈΠ±ΠΎΠ»Π΅Π΅ Π²Π°ΠΆΠ½ΡΡ ΡΠ°ΡΡΠ΅ΠΉ ΡΡΠΈΡ ΠΌΠΈΠΊΡΠΎΠΊΠΎΠ½ΡΡΠΎΠ»Π»Π΅ΡΠΎΠ²:
ΠΠΈΡΡ ΠΏΡΠ΅Π΄ΠΎΡ ΡΠ°Π½ΠΈΡΠ΅Π»Π΅ΠΉ AVR
ΠΠΈΡΡ ΠΏΡΠ΅Π΄ΠΎΡ
ΡΠ°Π½ΠΈΡΠ΅Π»Π΅ΠΉ ΠΏΡΠ΅Π΄ΡΡΠ°Π²Π»ΡΡΡ ΡΠΎΠ±ΠΎΠΉ Π½Π°Π±ΠΎΡ ΡΠ΅Π³ΠΈΡΡΡΠΎΠ², ΡΠΏΡΠ°Π²Π»ΡΡΡΠΈΡ
Π½Π΅ΠΊΠΎΡΠΎΡΡΠΌΠΈ ΠΎΡΠ½ΠΎΠ²Π½ΡΠΌΠΈ ΡΡΠ½ΠΊΡΠΈΡΠΌΠΈ Π»ΠΈΠ½Π΅ΠΉΠΊΠΈ ΠΌΠΈΠΊΡΠΎΡΡ
Π΅ΠΌ AVR. ΠΡ ΠΌΠΎΠΆΠ΅ΡΠ΅ Π΄ΡΠΌΠ°ΡΡ ΠΎ Π½ΠΈΡ
ΠΊΠ°ΠΊ ΠΎ Π΄ΡΡΠ³ΠΎΠΌ ΡΠΈΠΏΠ΅ ΠΏΠ°ΠΌΡΡΠΈ, Π·Π°ΠΏΡΠΎΠ³ΡΠ°ΠΌΠΌΠΈΡΠΎΠ²Π°Π½Π½ΠΎΠΉ ΠΎΡΠ΄Π΅Π»ΡΠ½ΠΎ ΠΎΡ ΠΊΠΎΠ΄Π°, ΠΊΠΎΡΠΎΡΡΠΉ Π²Ρ Ρ
ΠΎΡΠΈΡΠ΅ Π²ΡΠΏΠΎΠ»Π½ΠΈΡΡ.
ΠΡΠΎΡΡΠΈΡΠ΅ ΡΠ΅Ρ Π½ΠΈΡΠ΅ΡΠΊΠΎΠ΅ ΠΎΠΏΠΈΡΠ°Π½ΠΈΠ΅
Π€ΡΡΠ·-Π±ΠΈΡΡ Π΄Π»Ρ ATmega168 ΡΠ°ΡΡΠΌΠ°ΡΡΠΈΠ²Π°ΡΡΡΡ, Π½Π°ΡΠΈΠ½Π°Ρ ΡΠΎ ΡΡΡΠ°Π½ΠΈΡΡ 285 ΡΠ΅Ρ Π½ΠΈΡΠ΅ΡΠΊΠΎΠ³ΠΎ ΠΎΠΏΠΈΡΠ°Π½ΠΈΡ. ΠΡ Π΄ΠΎΠ»ΠΆΠ½Ρ ΡΡΠ°ΡΠ΅Π»ΡΠ½ΠΎ ΠΎΠ·Π½Π°ΠΊΠΎΠΌΠΈΡΡΡΡ Ρ ΡΡΠΎΠΉ ΠΈΠ½ΡΠΎΡΠΌΠ°ΡΠΈΠ΅ΠΉ. ΠΠ΅ΠΏΡΠ°Π²ΠΈΠ»ΡΠ½ΠΎΠ΅ ΠΏΡΠΎΠ³ΡΠ°ΠΌΠΌΠΈΡΠΎΠ²Π°Π½ΠΈΠ΅ ΡΡΠΈΡ ΡΠ΅Π³ΠΈΡΡΡΠΎΠ² ΠΌΠΎΠΆΠ΅Ρ ΡΠ΄Π΅Π»Π°ΡΡ Π²Π°Ρ ΡΠΈΠΏ Π±Π΅ΡΠΏΠΎΠ»Π΅Π·Π½ΡΠΌ, Π΅ΡΠ»ΠΈ Ρ Π²Π°Ρ Π½Π΅Ρ ΠΏΡΠΎΠ³ΡΠ°ΠΌΠΌΠ°ΡΠΎΡΠ°, ΡΠΏΠΎΡΠΎΠ±Π½ΠΎΠ³ΠΎ ΠΊ ΠΏΡΠΎΠ³ΡΠ°ΠΌΠΌΠΈΡΠΎΠ²Π°Π½ΠΈΡ Π²ΡΡΠΎΠΊΠΎΠ³ΠΎ Π½Π°ΠΏΡΡΠΆΠ΅Π½ΠΈΡ (HVP).
ΠΠ° Π½Π°ΡΠ΅ΠΌ ΡΠΈΠΏΠ΅ Π΅ΡΡΡ ΡΡΠΈ ΡΠ΅Π³ΠΈΡΡΡΠ° ΡΡΡΠ·-Π±ΠΈΡΠΎΠ²: ΡΠ°ΡΡΠΈΡΠ΅Π½Π½ΡΠΉ ΡΡΡΠ·-Π±Π°ΠΉΡ, ΡΡΠ°ΡΡΠΈΠΉ ΡΡΡΠ·-Π±Π°ΠΉΡ ΠΈ ΠΌΠ»Π°Π΄ΡΠΈΠΉ ΡΡΡΠ·-Π±Π°ΠΉΡ. ΠΡΠ΅ ΠΎΠ½ΠΈ ΠΈΡΠΏΠΎΠ»ΡΠ·ΡΡΡ ΠΎΠ±ΡΠ°ΡΠ½ΡΡ Π»ΠΎΠ³ΠΈΠΊΡ, ΡΠΎ Π΅ΡΡΡ Β«1Β» ΠΎΠ·Π½Π°ΡΠ°Π΅Ρ, ΡΡΠΎ ΡΠΎΠΎΡΠ²Π΅ΡΡΡΠ²ΡΡΡΠ°Ρ ΡΡΠ½ΠΊΡΠΈΡ ΠΠ Π²ΡΠ±ΡΠ°Π½Π°. Π― Π½Π°ΡΠΈΠ½Π°Ρ ΠΊΠ°ΠΆΠ΄ΡΠΉ ΠΏΡΠΎΠ΅ΠΊΡ Ρ ΡΡΠΈΠΌΠΈ ΡΠ΅Π³ΠΈΡΡΡΠ°ΠΌΠΈ, ΡΡΡΠ°Π½ΠΎΠ²Π»Π΅Π½Π½ΡΠΌΠΈ Π½Π° Π·Π°Π²ΠΎΠ΄ΡΠΊΠΈΠ΅ Π·Π½Π°ΡΠ΅Π½ΠΈΡ ΠΏΠΎ ΡΠΌΠΎΠ»ΡΠ°Π½ΠΈΡ, ΠΈΠ½ΡΠΎΡΠΌΠ°ΡΠΈΡ, ΠΊΠΎΡΠΎΡΡΡ Ρ Ρ
ΡΠ°Π½Ρ Π² ΡΠ΅ΠΊΡΡΠΎΠ²ΠΎΠΌ ΡΠ°ΠΉΠ»Π΅ Ρ Π·Π°Π²ΠΎΠ΄ΡΠΊΠΈΠΌΠΈ Π·Π½Π°ΡΠ΅Π½ΠΈΡΠΌΠΈ ΠΏΡΠ΅Π΄ΠΎΡ
ΡΠ°Π½ΠΈΡΠ΅Π»Π΅ΠΉ ΠΏΠΎ ΡΠΌΠΎΠ»ΡΠ°Π½ΠΈΡ Π΄Π»Ρ Π²ΡΠ΅Ρ
ΠΌΠΈΠΊΡΠΎΡΡ
Π΅ΠΌ, Ρ ΠΊΠΎΡΠΎΡΡΠΌΠΈ Ρ ΡΠ°Π±ΠΎΡΠ°Ρ. Π Π½Π°ΡΠ°Π»Π΅ ΠΊΠ°ΠΆΠ΄ΠΎΠ³ΠΎ ΠΏΡΠΎΠ΅ΠΊΡΠ° Ρ ΠΏΡΡΠ°ΡΡΡ ΠΏΠΎΠ³ΠΎΠ²ΠΎΡΠΈΡΡ Ρ ΡΠΈΠΏΠΎΠΌ, ΠΈΡΠΏΠΎΠ»ΡΠ·ΡΡ ΠΎΠΏΡΠΈΡ Β«-vΒ» AVRdude, ΡΡΠΎΠ±Ρ ΡΠ±Π΅Π΄ΠΈΡΡΡΡ, ΡΡΠΎ ΠΏΡΠΎΠ³ΡΠ°ΠΌΠΌΠ°ΡΠΎΡ ΠΈ ΡΠΈΠΏ ΡΠ°Π±ΠΎΡΠ°ΡΡ ΠΏΡΠ°Π²ΠΈΠ»ΡΠ½ΠΎ, ΡΡΠΎΠ±Ρ ΡΡΠΊΠΎΠ½ΠΎΠΌΠΈΡΡ Π²ΡΠ΅ΠΌΡ Π½Π° ΠΏΠΎΡΠ»Π΅Π΄ΡΡΡΠ΅ΠΉ ΠΎΡΠ»Π°Π΄ΠΊΠ΅.
ΠΠΎΡ Π·Π½Π°ΡΠ΅Π½ΠΈΡ ΠΏΠΎ ΡΠΌΠΎΠ»ΡΠ°Π½ΠΈΡ Π΄Π»Ρ ATmega168:
- ΠΈΠ·Π»ΠΈΡΠ½ΠΈΠ΅: 0b11111111 (0xFF)
- hΠΏΡΠ΅Π΄ΠΎΡ ΡΠ°Π½ΠΈΡΠ΅Π»Ρ: 0b11011111 (0xDF)
- lfuse: 0b01100010 (0x62)
Π― ΠΊΠΎΡΠ½ΡΡΡ Π±ΠΎΠ»ΡΡΠΈΠ½ΡΡΠ²Π° ΡΡΠΈΡ ΡΡΠ½ΠΊΡΠΈΠΉ Π² ΡΠ»Π΅Π΄ΡΡΡΠ΅ΠΌ ΡΠ°Π·Π΄Π΅Π»Π΅. ΠΠΎ ΠΎΡΠΎΠ±ΡΡ ΠΎΠ·Π°Π±ΠΎΡΠ΅Π½Π½ΠΎΡΡΡ Π²ΡΠ·ΡΠ²Π°ΡΡ Π±ΠΈΡΡ, ΠΊΠΎΡΠΎΡΡΠ΅ Π²ΡΠ±ΠΈΡΠ°ΡΡ ΠΈΡΡΠΎΡΠ½ΠΈΠΊ ΡΠΈΠ½Ρ ΡΠΎΠ½ΠΈΠ·Π°ΡΠΈΠΈ, ΠΈ Π±ΠΈΡ ΠΎΡΠΊΠ»ΡΡΠ΅Π½ΠΈΡ ΡΠ±ΡΠΎΡΠ°. ΠΡΠ»ΠΈ Π²Ρ ΠΎΡΠΊΠ»ΡΡΠΈΡΠ΅ ΠΊΠΎΠ½ΡΠ°ΠΊΡ ΡΠ±ΡΠΎΡΠ° ΡΠ»ΡΡΠ°ΠΉΠ½ΠΎ ΠΈΠ»ΠΈ Π΄Π»Ρ ΡΠΎΠ³ΠΎ, ΡΡΠΎΠ±Ρ ΠΈΡΠΏΠΎΠ»ΡΠ·ΠΎΠ²Π°ΡΡ Π΅Π³ΠΎ Π² ΠΊΠ°ΡΠ΅ΡΡΠ²Π΅ ΠΊΠΎΠ½ΡΠ°ΠΊΡΠ° Π²Π²ΠΎΠ΄Π°-Π²ΡΠ²ΠΎΠ΄Π°, Π²Π°ΠΌ Π½ΡΠΆΠ½ΠΎ Π±ΡΠ΄Π΅Ρ ΠΈΡΠΏΠΎΠ»ΡΠ·ΠΎΠ²Π°ΡΡ HVP ΠΈΠ»ΠΈ debugWire, ΡΡΠΎΠ±Ρ ΡΠ½ΠΎΠ²Π° ΠΈΡΠΏΠΎΠ»ΡΠ·ΠΎΠ²Π°ΡΡ ΠΏΡΠΎΠ³ΡΠ°ΠΌΠΌΠΈΡΠΎΠ²Π°Π½ΠΈΠ΅ ISP. ΠΡΠ»ΠΈ ΠΊΠΎΠ½ΡΠ°ΠΊΡΡ ΡΠΈΠ½Ρ ΡΠΎΠ½ΠΈΠ·Π°ΡΠΈΠΈ ΠΈΠ·ΠΌΠ΅Π½Π΅Π½Ρ, Π²Π°ΠΌ ΠΏΠΎΡΡΠ΅Π±ΡΠ΅ΡΡΡ ΡΠΎΠΎΡΠ²Π΅ΡΡΡΠ²ΡΡΡΠΈΠΉ Π²Π½Π΅ΡΠ½ΠΈΠΉ ΡΠΈΠ³Π½Π°Π» ΡΠΈΠ½Ρ ΡΠΎΠ½ΠΈΠ·Π°ΡΠΈΠΈ ΠΈΠ»ΠΈ HVP ΠΏΠΎ ΡΠΎΠΉ ΠΆΠ΅ ΠΏΡΠΈΡΠΈΠ½Π΅.
ΠΡ ΠΌΠΎΠΆΠ΅ΡΠ΅ Π·Π°ΠΏΡΠΎΠ³ΡΠ°ΠΌΠΌΠΈΡΠΎΠ²Π°ΡΡ ΡΡΡΠ·-Π±ΠΈΡΡ Ρ ΠΏΠΎΠΌΠΎΡΡΡ AVRdude. Π‘ΠΎΠ±ΡΡΠ²Π΅Π½Π½ΠΎ, Π² Π΄ΠΎΠΊΡΠΌΠ΅Π½ΡΠ°ΡΠΈΠΈ Π΅ΡΡΡ ΠΏΡΠΈΠΌΠ΅Ρ. ΠΡΠ° ΠΊΠΎΠΌΠ°Π½Π΄Π° Π²Π΅ΡΠ½Π΅Ρ ΠΏΡΠ΅Π΄ΠΎΡ ΡΠ°Π½ΠΈΡΠ΅Π»ΠΈ ΠΊ Π·Π°Π²ΠΎΠ΄ΡΠΊΠΈΠΌ Π½Π°ΡΡΡΠΎΠΉΠΊΠ°ΠΌ:
avrdude -c dragon_isp -P usb -p m168 -U efuse:w:0xff:m -U hfuse:w:0xdf:m -U lfuse:w:0x62:m
ΠΠ΅ΡΠΈΡΠ΅ΡΠΈΠΉΠ½ΡΠ΅ ΡΡΡΡΠΎΠΉΡΡΠ²Π° AVR (ΠΊΡΠ°ΡΠΊΠΈΠΉ ΠΎΠ±Π·ΠΎΡ)
ΠΡΠΎΠ²Π΅Π΄ΠΈΡΠ΅ ΠΊΡΠ°ΡΠΊΠΈΠΉ ΠΎΠ±Π·ΠΎΡ ΡΡΠ½ΠΊΡΠΈΠΉ, Π΄ΠΎΡΡΡΠΏΠ½ΡΡ
Π½Π° ΡΡΠΎΠΌ ΡΠΈΠΏΠ΅.
ΠΡΠΎ Π±ΡΠ΄Π΅Ρ Π±ΡΡΡΡΠΎ, Π½ΠΎ Ρ Π²Π°Ρ ΡΠΆΠ΅ Π΅ΡΡΡ ΠΎΡΠ½ΠΎΠ²Π½ΡΠ΅ Π½Π°Π²ΡΠΊΠΈ, ΠΊΠΎΡΠΎΡΡΠ΅ Π²Π°ΠΌ Π½ΡΠΆΠ½Ρ. ΠΡΠΎΡΡΠΎ ΠΏΡΠΎΡΠΈΡΠ°ΠΉΡΠ΅ ΡΠ΅Ρ
Π½ΠΈΡΠ΅ΡΠΊΠΎΠ΅ ΠΎΠΏΠΈΡΠ°Π½ΠΈΠ΅ ΠΈ Ρ ΠΏΠΎΠΌΠΎΡΡΡ ΠΠ½ΡΠ΅ΡΠ½Π΅ΡΠ° ΡΠΎΠ΅Π΄ΠΈΠ½ΠΈΡΠ΅ ΠΎΡΡΠ°Π»ΡΠ½ΡΠ΅ ΡΠΎΡΠΊΠΈ.
ΠΠ°ΠΌΡΡΡ EEPROM
ΠΠΎΠ»ΡΡΠΈΠ½ΡΡΠ²ΠΎ (Π΅ΡΠ»ΠΈ Π½Π΅ Π²ΡΠ΅) ΠΌΠΈΠΊΡΠΎΡΡ Π΅ΠΌ AVR ΠΏΠΎΡΡΠ°Π²Π»ΡΡΡΡΡ Ρ ΡΠ»Π΅ΠΊΡΡΠΎΠ½Π½ΠΎ ΡΡΠΈΡΠ°Π΅ΠΌΠΎΠΉ ΠΏΡΠΎΠ³ΡΠ°ΠΌΠΌΠΈΡΡΠ΅ΠΌΠΎΠΉ ΠΏΠΎΡΡΠΎΡΠ½Π½ΠΎΠΉ ΠΏΠ°ΠΌΡΡΡΡ. ΠΡΠΎ ΠΏΠΎΡΡΠΎΡΠ½Π½Π°Ρ ΠΏΠ°ΠΌΡΡΡ, Π² ΠΊΠΎΡΠΎΡΠΎΠΉ Ρ ΡΠ°Π½ΡΡΡΡ Π΄Π°Π½Π½ΡΠ΅ ΠΌΠ΅ΠΆΠ΄Ρ ΡΠ±ΡΠΎΡΠ°ΠΌΠΈ ΠΈ ΠΏΡΠΈ ΠΎΡΡΡΡΡΡΠ²ΠΈΠΈ ΠΏΠΈΡΠ°Π½ΠΈΡ Π½Π° ΠΌΠΈΠΊΡΠΎΡΡ Π΅ΠΌΠ΅. ΠΠΌΠ΅Π½Π½ΠΎ Π·Π΄Π΅ΡΡ ΡΠ΅Π³ΠΈΡΡΡΠ°ΡΠΎΡΡ Π΄Π°Π½Π½ΡΡ Ρ ΡΠ°Π½ΡΡ ΠΈΠ½ΡΠΎΡΠΌΠ°ΡΠΈΡ ΠΈ ΡΠ°ΡΡΠΎ ΡΠΎΠ΄Π΅ΡΠΆΠ°Ρ ΡΠ°ΠΊΠΈΠ΅ Π²Π΅ΡΠΈ, ΠΊΠ°ΠΊ ΡΠ΅ΠΊΡΡΠΎΠ²ΡΠ΅ ΡΡΡΠΎΠΊΠΈ, Π΄Π°Π½Π½ΡΠ΅ ΡΡΠΈΡΡΠΎΠ² ΠΈ Ρ. Π΄. AVR-GCC ΡΠ³Π΅Π½Π΅ΡΠΈΡΡΠ΅Ρ ΡΠ°ΠΉΠ» .EEP Π²ΠΎ Π²ΡΠ΅ΠΌΡ ΠΊΠΎΠΌΠΏΠΈΠ»ΡΡΠΈΠΈ Ρ Π»ΡΠ±ΡΠΌΠΈ Π΄Π°Π½Π½ΡΠΌΠΈ EEPROM, ΠΊΠΎΡΠΎΡΡΠ΅ Π²Ρ ΠΈΡΠΏΠΎΠ»ΡΠ·ΡΠ΅ΡΠ΅ Π² ΡΠ²ΠΎΠΈΡ ΠΏΡΠΎΠ³ΡΠ°ΠΌΠΌΠ°Ρ . ΠΡΠΎ Π½Π΅ΠΎΠ±Ρ ΠΎΠ΄ΠΈΠΌΠΎ Π·Π°ΠΏΡΠΎΠ³ΡΠ°ΠΌΠΌΠΈΡΠΎΠ²Π°ΡΡ Π² ΡΠΈΠΏ ΠΎΡΠ΄Π΅Π»ΡΠ½ΠΎ ΠΎΡ ΡΠ»ΡΡ-Π΄Π°Π½Π½ΡΡ .
Π’Π°ΠΉΠΌΠ΅ΡΡ (ΠΎΠ±ΡΡΠ½ΡΠ΅ ΠΈ ΡΡΠΎΡΠΎΠΆΠ΅Π²ΡΠ΅)
Π’Π°ΠΉΠΌΠ΅ΡΡ β ΡΡΠΎ Π»ΡΡΡΠ΅Π΅ ΠΌΠ΅ΡΡΠΎ Ρ ΡΠΎΡΠΊΠΈ Π·ΡΠ΅Π½ΠΈΡ ΡΡΠ½ΠΊΡΠΈΠΎΠ½Π°Π»ΡΠ½ΠΎΡΡΠΈ. ΠΠ½ΠΈ Π²ΡΡ
ΠΎΠ΄ΡΡ Π΄Π°Π»Π΅ΠΊΠΎ Π·Π° ΡΠ°ΠΌΠΊΠΈ ΠΏΡΠΎΡΡΠΎΠ³ΠΎ ΠΈΠ·ΠΌΠ΅ΡΠ΅Π½ΠΈΡ Π²ΡΠ΅ΠΌΠ΅Π½ΠΈ ΠΈ ΠΌΠΎΠ³ΡΡ ΠΈΡΠΏΠΎΠ»ΡΠ·ΠΎΠ²Π°ΡΡΡΡ Π΄Π»Ρ Π²ΡΠ²ΠΎΠ΄Π° ΠΌΠΈΠΊΡΠΎΡΡ
Π΅ΠΌΡ ΠΈΠ· ΡΠΏΡΡΠ΅Π³ΠΎ ΡΠ΅ΠΆΠΈΠΌΠ°, Π΄Π»Ρ Π³Π΅Π½Π΅ΡΠ°ΡΠΈΠΈ ΡΠ°ΡΡΠΎΡ ΡΠΈΡΠΎΡΠ½ΠΎ-ΠΈΠΌΠΏΡΠ»ΡΡΠ½ΠΎΠΉ ΠΌΠΎΠ΄ΡΠ»ΡΡΠΈΠΈ ΠΈ ΠΌΠ½ΠΎΠ³ΠΎΠ³ΠΎ Π΄ΡΡΠ³ΠΎΠ³ΠΎ.
ΠΠ΅ΠΊΠΎΡΠΎΡΡΠ΅ ΡΠΈΠΏΡ ΠΈΠΌΠ΅ΡΡ Π°ΡΠΈΠ½Ρ
ΡΠΎΠ½Π½ΡΠ΅ ΡΠ°ΠΉΠΌΠ΅ΡΡ, ΡΠ°ΠΊΠΈΠ΅ ΠΊΠ°ΠΊ Timer/Counter 2 Π½Π° ATmega168, ΠΊΠΎΡΠΎΡΡΠ΅ ΠΌΠΎΠ³ΡΡ ΠΈΡΠΏΠΎΠ»ΡΠ·ΠΎΠ²Π°ΡΡ Π²Π½Π΅ΡΠ½ΠΈΠΉ ΡΠ°ΠΊΡΠΎΠ²ΡΠΉ ΡΠΈΠ³Π½Π°Π» ΠΎΡΠ΄Π΅Π»ΡΠ½ΠΎ ΠΎΡ Π΄ΡΡΠ³ΠΈΡ
ΡΠ°ΠΉΠΌΠ΅ΡΠΎΠ².
ΠΠ΅ ΡΠΏΡΡΡΠΈΡΠ΅ ΡΠ°ΠΊΠΆΠ΅ ΡΡΠΎΡΠΎΠΆΠ΅Π²ΠΎΠΉ ΡΠ°ΠΉΠΌΠ΅Ρ. ΠΡΠΈ ΡΠ°ΠΉΠΌΠ΅ΡΡ ΠΌΠΎΠ³ΡΡ ΡΡΠΊΠΎΠ½ΠΎΠΌΠΈΡΡ Π΄Π΅Π½ΡΠ³ΠΈ ΠΈ Π΄Π°ΠΆΠ΅ ΠΆΠΈΠ·Π½ΠΈ. ΠΡΠΎ Π°ΠΏΠΏΠ°ΡΠ°ΡΠ½ΡΠΉ ΡΠ°ΠΉΠΌΠ΅Ρ, Π°ΠΊΡΠΈΠ²ΠΈΡΡΠ΅ΠΌΡΠΉ ΡΠ΅ΡΠ΅Π· ΡΡΡΠ·-Π±ΠΈΡΡ, ΠΊΠΎΡΠΎΡΡΠ΅ ΡΠ±ΡΠ°ΡΡΠ²Π°ΡΡ ΠΌΠΈΠΊΡΠΎΠΊΠΎΠ½ΡΡΠΎΠ»Π»Π΅Ρ, Π΅ΡΠ»ΠΈ ΠΎΠ½ Π½Π΅ ΠΎΠ±ΡΠ°Π±Π°ΡΡΠ²Π°Π΅ΡΡΡ ΠΏΡΠΎΠ³ΡΠ°ΠΌΠΌΠ½ΠΎ. ΠΠΎΡΠ΅ΠΌΡ Π²Ρ Ρ ΠΎΡΠΈΡΠ΅ ΡΡΠΎ ΡΠ΄Π΅Π»Π°ΡΡ? ΠΠΎΡΠΎΠΌΡ ΡΡΠΎ Π½ΠΈΠΊΡΠΎ Π½Π΅ ΠΏΠΈΡΠ΅Ρ ΠΈΠ΄Π΅Π°Π»ΡΠ½ΡΠΉ ΠΊΠΎΠ΄. ΠΡΠΈ ΠΈΡΠΏΠΎΠ»ΡΠ·ΠΎΠ²Π°Π½ΠΈΠΈ ΡΡΠΎΡΠΎΠΆΠ΅Π²ΠΎΠ³ΠΎ ΡΠ°ΠΉΠΌΠ΅ΡΠ° Π²Ρ ΡΠ°ΡΡΠΎ ΡΠ±ΡΠ°ΡΡΠ²Π°Π΅ΡΠ΅ Π΅Π³ΠΎ ΡΡΠ΅ΡΡΠΈΠΊ Π²ΠΎ Π²ΡΠ΅ΠΌΡ ΡΡΠΏΠ΅ΡΠ½ΠΎΠ³ΠΎ Π²ΡΠΏΠΎΠ»Π½Π΅Π½ΠΈΡ ΠΊΠΎΠ΄Π°. Π’Π°ΠΊΠΈΠΌ ΠΎΠ±ΡΠ°Π·ΠΎΠΌ, Π΅ΡΠ»ΠΈ Π²Π°Ρ ΠΊΠΎΠ΄ ΠΊΠΎΠ³Π΄Π°-Π»ΠΈΠ±ΠΎ Π·Π°Π²ΠΈΡΠ½Π΅Ρ ΠΈΠ»ΠΈ ΠΏΠΎΠΏΠ°Π΄Π΅Ρ Π² ΡΠΈΠΊΠ», ΡΡΠΎΡΠΎΠΆΠ΅Π²ΠΎΠΉ ΡΠ°ΠΉΠΌΠ΅Ρ Π°Π²ΡΠΎΠΌΠ°ΡΠΈΡΠ΅ΡΠΊΠΈ ΠΏΠ΅ΡΠ΅Π·Π°Π³ΡΡΠ·ΠΈΡ ΡΡΡΡΠΎΠΉΡΡΠ²ΠΎ, ΠΈΠ·Π±Π°Π²ΠΈΠ² Π²Π°Ρ ΠΎΡ ΠΏΡΠΈΠ²ΡΠ·ΠΊΠΈ, Π²ΡΠ·Π²Π°Π½Π½ΠΎΠΉ ΠΏΡΠΎΠ³ΡΠ°ΠΌΠΌΠ½ΡΠΌ ΠΎΠ±Π΅ΡΠΏΠ΅ΡΠ΅Π½ΠΈΠ΅ΠΌ. ΠΠΎΡΠΌΠΎΡΡΠΈΡΠ΅, ΡΡΠΎ [ΠΠΆΠ΅ΠΊ ΠΠ°Π½ΡΡΠ»Π΅] Π³ΠΎΠ²ΠΎΡΠΈΡ ΠΎ Π½ΠΈΡ .
Π‘ΡΠ΅ΡΡΠΈΠΊ ΡΠ΅Π°Π»ΡΠ½ΠΎΠ³ΠΎ Π²ΡΠ΅ΠΌΠ΅Π½ΠΈ
ΠΡΡΠ΅ Ρ ΡΠΏΠΎΠΌΠΈΠ½Π°Π», ΡΡΠΎ Π’Π°ΠΉΠΌΠ΅Ρ/Π‘ΡΠ΅ΡΡΠΈΠΊ 2 ΠΌΠΎΠΆΠ΅Ρ ΡΠ°Π±ΠΎΡΠ°ΡΡ Π°ΡΠΈΠ½Ρ
ΡΠΎΠ½Π½ΠΎ Ρ ΠΎΡΡΠ°Π»ΡΠ½ΡΠΌΠΈ ΡΠ°ΠΉΠΌΠ΅ΡΠ°ΠΌΠΈ/ΡΡΠ΅ΡΡΠΈΠΊΠ°ΠΌΠΈ. ΠΠΎΡΠ΅ΠΌΡ ΡΡΠΎ ΡΠ΅Π½Π½ΠΎ? ΠΠ΄Π½ΠΎ ΠΈΠ· ΠΏΡΠΈΠΌΠ΅Π½Π΅Π½ΠΈΠΉ β ΡΡΠ΅ΡΡΠΈΠΊ ΡΠ΅Π°Π»ΡΠ½ΠΎΠ³ΠΎ Π²ΡΠ΅ΠΌΠ΅Π½ΠΈ (RTC).
ΠΡΠΎ ΡΠ°Π±ΠΎΡΠ°Π΅Ρ Π² ΡΠΎΡΠ΅ΡΠ°Π½ΠΈΠΈ Ρ ΡΠ°ΡΠΎΠ²ΡΠΌ ΠΊΡΠΈΡΡΠ°Π»Π»ΠΎΠΌ Π΄Π»Ρ ΠΎΡΡΠ»Π΅ΠΆΠΈΠ²Π°Π½ΠΈΡ Π²ΡΠ΅ΠΌΠ΅Π½ΠΈ ΠΈ Π΄Π°ΡΡ.
ΠΠΏΠΏΠ°ΡΠ°ΡΠ½Π°Ρ Π¨ΠΠ
ΠΡΠΎΠ΄ΠΎΠ»ΠΆΠ°Ρ ΡΠ΅ΠΌΡ ΡΠ°ΠΉΠΌΠ΅ΡΠ°/ΡΡΠ΅ΡΡΠΈΠΊΠ°, ΡΡΠΈ ΠΌΠΈΠΊΡΠΎΡΡ Π΅ΠΌΡ ΠΈΠΌΠ΅ΡΡ Π°ΠΏΠΏΠ°ΡΠ°ΡΠ½ΡΡ ΡΠΈΡΠΎΡΠ½ΠΎ-ΠΈΠΌΠΏΡΠ»ΡΡΠ½ΡΡ ΠΌΠΎΠ΄ΡΠ»ΡΡΠΈΡ. Π¨ΠΠ Π³Π΅Π½Π΅ΡΠΈΡΡΠ΅Ρ ΡΠΈΠ³Π½Π°Π» ΠΌΠ΅ΠΆΠ΄Ρ 0 Π ΠΈ VCC, ΡΠ°ΡΡΠΎ Π²ΠΊΠ»ΡΡΠ°Ρ ΠΈ Π²ΡΠΊΠ»ΡΡΠ°Ρ Π²ΡΡ ΠΎΠ΄Π½ΠΎΠΉ ΠΊΠΎΠ½ΡΠ°ΠΊΡ. ΠΡΠΏΠΎΠ»ΡΠ·ΡΠ΅ΠΌΠ°Ρ ΡΠ°ΡΡΠΎΡΠ° ΠΈ ΡΠ°Π±ΠΎΡΠΈΠΉ ΡΠΈΠΊΠ» (ΡΠΎΠΎΡΠ½ΠΎΡΠ΅Π½ΠΈΠ΅ Π²ΡΡΠΎΠΊΠΎΠ³ΠΎ ΠΈ Π½ΠΈΠ·ΠΊΠΎΠ³ΠΎ ΡΡΠΎΠ²Π½Ρ Π·Π° ΠΎΠ΄ΠΈΠ½ ΠΏΠ΅ΡΠΈΠΎΠ΄) ΡΡΡΠ°Π½Π°Π²Π»ΠΈΠ²Π°ΡΡΡΡ Π² ΡΠ΅Π³ΠΈΡΡΡΠ°Ρ , ΠΈ Π²Π°ΠΌ Π½Π΅ Π½ΡΠΆΠ½ΠΎ Π΄ΡΠΌΠ°ΡΡ ΠΎΠ± ΡΡΠΎΠΌ ΡΠ½ΠΎΠ²Π°, ΠΏΠΎΠΊΠ° Π²Ρ Π½Π΅ Π·Π°Ρ ΠΎΡΠΈΡΠ΅ ΠΈΡ ΠΈΠ·ΠΌΠ΅Π½ΠΈΡΡ. ΠΡΠΎ ΠΏΠΎΠ»Π΅Π·Π½ΠΎ Π΄Π»Ρ ΠΌΠ½ΠΎΠΆΠ΅ΡΡΠ²Π° Π²Π΅ΡΠ΅ΠΉ, ΡΠ°ΠΊΠΈΡ ΠΊΠ°ΠΊ Π·Π°ΡΠ΅ΠΌΠ½Π΅Π½ΠΈΠ΅ ΡΠ²Π΅ΡΠΎΠ΄ΠΈΠΎΠ΄Π°, ΡΠΏΡΠ°Π²Π»Π΅Π½ΠΈΠ΅ ΡΠ΅ΡΠ²ΠΎΠ΄Π²ΠΈΠ³Π°ΡΠ΅Π»Π΅ΠΌ ΠΈΠ»ΠΈ ΡΠΎΠ·Π΄Π°Π½ΠΈΠ΅ Π·Π²ΡΠΊΠ° Π½Π° ΠΏΡΠ΅Π·ΠΎΡΠ»Π΅ΠΌΠ΅Π½ΡΠ΅.
ΠΠ¦Π
ΠΡΠ»ΠΈ Π²Ρ Ρ
ΠΎΡΠΈΡΠ΅ ΠΈΠ·ΠΌΠ΅ΡΠΈΡΡ Π°Π½Π°Π»ΠΎΠ³ΠΎΠ²ΠΎΠ΅ Π·Π½Π°ΡΠ΅Π½ΠΈΠ΅, Π²Π°ΠΌ Π½ΡΠΆΠ΅Π½ Π°Π½Π°Π»ΠΎΠ³ΠΎ-ΡΠΈΡΡΠΎΠ²ΠΎΠΉ ΠΏΡΠ΅ΠΎΠ±ΡΠ°Π·ΠΎΠ²Π°ΡΠ΅Π»Ρ. ΠΠΎΠ»ΡΡΠΈΠ½ΡΡΠ²ΠΎ ΠΌΠΈΠΊΡΠΎΡΡ
Π΅ΠΌ AVR ΠΈΠΌΠ΅ΡΡ Π½Π΅ΡΠΊΠΎΠ»ΡΠΊΠΎ ΠΈΠ· Π½ΠΈΡ
Ρ ΡΠ°Π·Π½ΠΎΠΉ ΡΡΠ΅ΠΏΠ΅Π½ΡΡ ΡΠΎΡΠ½ΠΎΡΡΠΈ. ΠΡΠΎ ΠΏΠΎΠ·Π²ΠΎΠ»ΡΠ΅Ρ Π²Π°ΠΌ Π΄Π΅Π»Π°ΡΡ ΡΠ°ΠΊΠΈΠ΅ Π²Π΅ΡΠΈ, ΠΊΠ°ΠΊ ΠΈΠ·ΠΌΠ΅ΡΠ΅Π½ΠΈΠ΅ ΡΡΠΎΠ²Π½Ρ ΠΎΡΠ²Π΅ΡΠ΅Π½Π½ΠΎΡΡΠΈ Ρ ΠΏΠΎΠΌΠΎΡΡΡ ΡΠΎΡΠΎΡΠ΅Π·ΠΈΡΡΠΎΡΠ° ΠΈ ΡΡΠΈΡΡΠ²Π°Π½ΠΈΠ΅ Π·Π½Π°ΡΠ΅Π½ΠΈΡ ΠΏΠΎΡΠ΅Π½ΡΠΈΠΎΠΌΠ΅ΡΡΠ° (ΠΈΡΠΏΠΎΠ»ΡΠ·ΡΡ Π΅Π³ΠΎ ΠΊΠ°ΠΊ ΡΡΡΠΊΡ Π½Π°ΡΡΡΠΎΠΉΠΊΠΈ).
USART
ATmega168 ΠΈΠΌΠ΅Π΅Ρ ΡΠ½ΠΈΠ²Π΅ΡΡΠ°Π»ΡΠ½ΡΠΉ ΡΠΈΠ½Ρ ΡΠΎΠ½Π½ΡΠΉ ΠΈ Π°ΡΠΈΠ½Ρ ΡΠΎΠ½Π½ΡΠΉ ΠΏΠΎΡΠ»Π΅Π΄ΠΎΠ²Π°ΡΠ΅Π»ΡΠ½ΡΠΉ ΠΏΡΠΈΠ΅ΠΌΠ½ΠΈΠΊ ΠΈ ΠΏΠ΅ΡΠ΅Π΄Π°ΡΡΠΈΠΊ, ΠΊΠΎΡΠΎΡΡΠ΅ ΠΏΠΎΠ·Π²ΠΎΠ»ΡΡΡ ΠΎΠ±ΠΌΠ΅Π½ΠΈΠ²Π°ΡΡΡΡ Π΄Π°Π½Π½ΡΠΌΠΈ ΡΠ°Π·Π½ΡΠΌΠΈ ΡΠΏΠΎΡΠΎΠ±Π°ΠΌΠΈ. ΠΡΠΎ Π²ΠΊΠ»ΡΡΠ°Π΅Ρ Π² ΡΠ΅Π±Ρ ΠΏΠΎΡΠ»Π΅Π΄ΠΎΠ²Π°ΡΠ΅Π»ΡΠ½ΡΡ ΡΠ²ΡΠ·Ρ, ΡΠ°ΠΊΡΡ ββββΠΊΠ°ΠΊ USB (Ρ ΠΈΡΠΏΠΎΠ»ΡΠ·ΠΎΠ²Π°Π½ΠΈΠ΅ΠΌ ΡΡΠ΅ΠΊΠ° V-USB), Π° ΡΠ°ΠΊΠΆΠ΅ ΡΡΠ°Π½Π΄Π°ΡΡΡ ΡΠ²ΡΠ·ΠΈ ΠΌΠ΅ΠΆΠ΄Ρ ΠΌΠΈΠΊΡΠΎΡΡ Π΅ΠΌΠ°ΠΌΠΈ, ΡΠ°ΠΊΠΈΠ΅ ΠΊΠ°ΠΊ SPI, I2C ΠΈ TWI.
SPI
Π‘Π΅ΠΌΠ΅ΠΉΡΡΠ²ΠΎ AVR ΡΠ°ΡΡΠΎ Π²ΠΊΠ»ΡΡΠ°Π΅Ρ Π² ΡΠ²ΠΎΠ΅ ΠΎΠ±ΠΎΡΡΠ΄ΠΎΠ²Π°Π½ΠΈΠ΅ ΠΏΡΠΎΡΠΎΠΊΠΎΠ»Ρ ΡΠ²ΡΠ·ΠΈ ΡΠΈΠ½Ρ ΠΏΠΎΡΠ»Π΅Π΄ΠΎΠ²Π°ΡΠ΅Π»ΡΠ½ΠΎΠ³ΠΎ ΠΏΠ΅ΡΠΈΡΠ΅ΡΠΈΠΉΠ½ΠΎΠ³ΠΎ ΠΈΠ½ΡΠ΅ΡΡΠ΅ΠΉΡΠ°. USART Π½Π° ATmega168 ΠΏΡΠ΅Π΄Π»Π°Π³Π°Π΅Ρ ΡΡΠ½ΠΊΡΠΈΠΈ ΠΎΡΠ½ΠΎΠ²Π½ΠΎΠ³ΠΎ SPI, ΠΈΡΠΏΠΎΠ»ΡΠ·ΡΠ΅ΠΌΡΠ΅ Π΄Π»Ρ ΡΠΏΡΠ°Π²Π»Π΅Π½ΠΈΡ Π΄ΡΡΠ³ΠΈΠΌΠΈ ΠΌΠΈΠΊΡΠΎΡΡ Π΅ΠΌΠ°ΠΌΠΈ, ΠΊΠΎΡΠΎΡΡΠ΅ ΡΠ°ΠΊΠΆΠ΅ ΠΈΡΠΏΠΎΠ»ΡΠ·ΡΡΡ ΠΏΡΠΎΡΠΎΠΊΠΎΠ», ΡΠ΅ΡΠ΅Π· ΡΡΠΈ ΡΠΎΠ΅Π΄ΠΈΠ½Π΅Π½ΠΈΡ; Π΄Π²Π° Π΄Π»Ρ Π΄Π°Π½Π½ΡΡ ΠΎΠ΄ΠΈΠ½ Π΄Π»Ρ ΡΠ°ΡΠΎΠ².
I2C/TWI
USART ΡΠ°ΠΊΠΆΠ΅ ΠΏΡΠ΅Π΄Π»Π°Π³Π°Π΅Ρ Π°ΠΏΠΏΠ°ΡΠ°ΡΠ½ΡΠ΅ ΡΡΠ½ΠΊΡΠΈΠΈ I2C ΠΈ Π΄Π²ΡΡ ΠΏΡΠΎΠ²ΠΎΠ΄Π½ΠΎΠ³ΠΎ ΠΈΠ½ΡΠ΅ΡΡΠ΅ΠΉΡΠ°. ΠΠ°ΠΊ ΠΈ SPI, ΡΡΠΎ ΡΠ°ΡΠΏΡΠΎΡΡΡΠ°Π½Π΅Π½Π½ΡΠ΅ ΠΏΡΠΎΡΠΎΠΊΠΎΠ»Ρ ΠΌΠ΅ΠΆΠ΄Ρ ΡΠΈΠΏΠ°ΠΌΠΈ, Π½ΠΎ ΠΎΠ½ΠΈ ΠΈΡΠΏΠΎΠ»ΡΠ·ΡΡΡ ΡΠΎΠ»ΡΠΊΠΎ Π΄Π²Π° ΠΏΡΠΎΠ²ΠΎΠ΄Π°; ΠΎΠ΄ΠΈΠ½ Π΄Π»Ρ Π΄Π°Π½Π½ΡΡ , Π° Π΄ΡΡΠ³ΠΎΠΉ Π΄Π»Ρ ΡΠ°ΠΊΡΠΎΠ²ΠΎΠ³ΠΎ ΡΠΈΠ³Π½Π°Π»Π°.
ΠΠ½Π°Π»ΠΎΠ³ΠΎΠ²ΡΠΉ ΠΊΠΎΠΌΠΏΠ°ΡΠ°ΡΠΎΡ
ΠΠ½Π°Π»ΠΎΠ³ΠΎΠ²ΡΠΉ ΠΊΠΎΠΌΠΏΠ°ΡΠ°ΡΠΎΡ ΠΈΡΠΏΠΎΠ»ΡΠ·ΡΠ΅Ρ Π΄Π²Π° Π²Ρ
ΠΎΠ΄Π½ΡΡ
ΠΊΠΎΠ½ΡΠ°ΠΊΡΠ° Π΄Π»Ρ ΡΡΠ°Π²Π½Π΅Π½ΠΈΡ Π°Π½Π°Π»ΠΎΠ³ΠΎΠ²ΡΡ
ΡΠΈΠ³Π½Π°Π»ΠΎΠ².
ΠΡΠ½ΠΎΠ²ΡΠ²Π°ΡΡΡ Π½Π° ΠΈΡ
ΡΠΎΠΎΡΠ½ΠΎΡΠ΅Π½ΠΈΠΈ, ΠΌΠΈΠΊΡΠΎΡΡ
Π΅ΠΌΠ° ΠΌΠΎΠΆΠ΅Ρ Π±ΡΡΡ Π½Π°ΡΡΡΠΎΠ΅Π½Π° Π½Π° ΡΡΠ°Π±Π°ΡΡΠ²Π°Π½ΠΈΠ΅ ΠΏΡΠ΅ΡΡΠ²Π°Π½ΠΈΠΉ, Π΅ΡΠ»ΠΈ ΠΎΠ΄Π½ΠΎ ΠΈΠ· Π½ΠΈΡ
ΠΌΠ΅Π½ΡΠ΅Ρ Π·Π½Π°ΡΠ΅Π½ΠΈΠ΅ ΠΏΠΎ ΡΡΠ°Π²Π½Π΅Π½ΠΈΡ Ρ Π΄ΡΡΠ³ΠΈΠΌ. ΠΠ²Π° Π²Ρ
ΠΎΠ΄Π° ΠΌΠΎΠ³ΡΡ Π±ΡΡΡ ΡΠΎΠΏΠΎΡΡΠ°Π²Π»Π΅Π½Ρ Ρ Π»ΡΠ±ΡΠΌ Π²ΡΠ²ΠΎΠ΄ΠΎΠΌ ΠΠ¦Π, Π½ΠΎ ΠΎΠ΄Π½ΠΎΠ²ΡΠ΅ΠΌΠ΅Π½Π½ΠΎ ΠΌΠΎΠΆΠ½ΠΎ ΡΡΠ°Π²Π½ΠΈΠ²Π°ΡΡ ΡΠΎΠ»ΡΠΊΠΎ Π΄Π²Π° Π·Π½Π°ΡΠ΅Π½ΠΈΡ. Π― Π½ΠΈΠΊΠΎΠ³Π΄Π° Π½Π΅ ΠΈΡΠΏΠΎΠ»ΡΠ·ΠΎΠ²Π°Π» ΡΡΡ ΡΡΠ½ΠΊΡΠΈΡ, ΠΈ Ρ ΠΎΡΠ½ΠΎΠ²ΡΠ²Π°Ρ ΡΡΠΎ ΠΎΠΏΠΈΡΠ°Π½ΠΈΠ΅ ΠΈΡΠΊΠ»ΡΡΠΈΡΠ΅Π»ΡΠ½ΠΎ Π½Π° ΡΠΎΠΌ, ΡΡΠΎ Ρ ΠΏΡΠΎΡΠΈΡΠ°Π» Π² ΡΠ΅Ρ
Π½ΠΈΡΠ΅ΡΠΊΠΎΠΌ ΠΎΠΏΠΈΡΠ°Π½ΠΈΠΈ. ΠΠ·Π²ΠΈΠ½ΠΈ!
ΠΠΈΡΡ Π±Π»ΠΎΠΊΠΈΡΠΎΠ²ΠΊΠΈ
ΠΡΠ±ΠΎΠΉ ΠΊΠΎΠ΄, ΠΊΠΎΡΠΎΡΡΠΉ Π²Ρ Π·Π°ΠΏΠΈΡΡΠ²Π°Π΅ΡΠ΅ Π² ΡΡΠΈ ΡΠΈΠΏΡ, ΠΌΠΎΠΆΠ΅Ρ Π±ΡΡΡ ΠΏΡΠΎΡΠΈΡΠ°Π½ ΠΈ ΡΠΎΡ
ΡΠ°Π½Π΅Π½ (Ρ
ΠΎΡΡ ΡΠΎ, ΡΡΠΎ Π²ΠΎΠ·Π²ΡΠ°ΡΠ°Π΅ΡΡΡ, ΡΠ²Π»ΡΠ΅ΡΡΡ ΠΌΠ°ΡΠΈΠ½Π½ΡΠΌ ΠΊΠΎΠ΄ΠΎΠΌ, ΠΊΠΎΠ΄ C, ΠΊΠΎΡΠΎΡΡΠΉ ΠΌΡ ΠΏΠΈΡΠ°Π»ΠΈ, Π½ΠΈΠΊΠΎΠ³Π΄Π° Π½Π΅ ΠΌΠΎΠΆΠ΅Ρ Π±ΡΡΡ ΠΈΠ΄Π΅Π°Π»ΡΠ½ΠΎ Π²ΠΎΡΠΏΡΠΎΠΈΠ·Π²Π΅Π΄Π΅Π½ ΠΈΠ· ΡΠΎΠ³ΠΎ, ΡΡΠΎ Π²Ρ ΠΏΠΎΠ»ΡΡΠ°Π΅ΡΠ΅ ΠΎΡ ΡΠΈΠΏ). ΠΠ°ΡΠ΅ΠΌ Π΅Π³ΠΎ ΠΌΠΎΠΆΠ½ΠΎ ΠΈΡΠΏΠΎΠ»ΡΠ·ΠΎΠ²Π°ΡΡ Π΄Π»Ρ ΠΏΡΠΎΠ³ΡΠ°ΠΌΠΌΠΈΡΠΎΠ²Π°Π½ΠΈΡ Π΄ΡΡΠ³ΠΈΡ
ΠΈΠ΄Π΅Π½ΡΠΈΡΠ½ΡΡ
ΡΠΈΠΏΠΎΠ². ΠΠΎ Π΅ΡΡΡ ΡΡΠ½ΠΊΡΠΈΡ, Π½Π°Π·ΡΠ²Π°Π΅ΠΌΠ°Ρ Π±ΠΈΡΠ°ΠΌΠΈ Π±Π»ΠΎΠΊΠΈΡΠΎΠ²ΠΊΠΈ, ΠΊΠΎΡΠΎΡΠ°Ρ ΠΌΠΎΠΆΠ΅Ρ Π·Π°ΡΠΈΡΠΈΡΡ ΡΡΠΎΡ ΠΊΠΎΠ΄. ΠΠΎΡΠ»Π΅ ΡΡΡΠ°Π½ΠΎΠ²ΠΊΠΈ ΡΠΈΠΏ Π½Π΅ ΠΌΠΎΠΆΠ΅Ρ Π±ΡΡΡ ΠΏΡΠΎΡΠΈΡΠ°Π½, ΠΈ Π² Π·Π°Π²ΠΈΡΠΈΠΌΠΎΡΡΠΈ ΠΎΡ ΡΠΎΠ³ΠΎ, ΠΊΠ°ΠΊΠΈΠ΅ Π±ΠΈΡΡ ΡΡΡΠ°Π½ΠΎΠ²Π»Π΅Π½Ρ, Π΅Π³ΠΎ Π½Π΅Π»ΡΠ·Ρ Π±ΡΠ΄Π΅Ρ ΠΏΠ΅ΡΠ΅ΠΏΡΠΎΠ³ΡΠ°ΠΌΠΌΠΈΡΠΎΠ²Π°ΡΡ. Π’ΠΎ Π΅ΡΡΡ Π΄ΠΎ ΡΠ΅Ρ
ΠΏΠΎΡ, ΠΏΠΎΠΊΠ° ΡΠΈΠΏ Π½Π΅ Π±ΡΠ΄Π΅Ρ ΡΡΠ΅ΡΡ, ΡΡΠΎ ΡΠ±ΡΠ°ΡΡΠ²Π°Π΅Ρ ΡΡΠΈ Π±ΠΈΡΡ Π±Π»ΠΎΠΊΠΈΡΠΎΠ²ΠΊΠΈ.
JTAG, debugWire ΠΈ ΠΏΡΠΎΠ³ΡΠ°ΠΌΠΌΠΈΡΠΎΠ²Π°Π½ΠΈΠ΅ Π²ΡΡΠΎΠΊΠΎΠ³ΠΎ Π½Π°ΠΏΡΡΠΆΠ΅Π½ΠΈΡ
Π ΡΡΠΎΠΌ ΡΡΠΊΠΎΠ²ΠΎΠ΄ΡΡΠ²Π΅ ΠΌΡ ΠΈΡΠΏΠΎΠ»ΡΠ·ΠΎΠ²Π°Π»ΠΈ ΡΠΈΡΡΠ΅ΠΌΠ½ΠΎΠ΅ ΠΏΡΠΎΠ³ΡΠ°ΠΌΠΌΠΈΡΠΎΠ²Π°Π½ΠΈΠ΅, Π½ΠΎ Π΅ΡΡΡ Π½Π΅ΡΠΊΠΎΠ»ΡΠΊΠΎ Π΄ΡΡΠ³ΠΈΡ ΡΠΏΠΎΡΠΎΠ±ΠΎΠ² ΠΏΡΠΎΠ³ΡΠ°ΠΌΠΌΠΈΡΠΎΠ²Π°Π½ΠΈΡ ΠΌΠΈΠΊΡΠΎΡΡ Π΅ΠΌ AVR. JTAG β ΡΡΠΎ ΡΡΠ°Π½Π΄Π°ΡΡΠ½ΡΠΉ ΠΈΠ½ΡΠ΅ΡΡΠ΅ΠΉΡ Π°ΠΏΠΏΠ°ΡΠ°ΡΠ½ΠΎΠΉ ΠΎΡΠ»Π°Π΄ΠΊΠΈ (ΠΈ ΠΏΡΠΎΠ³ΡΠ°ΠΌΠΌΠΈΡΠΎΠ²Π°Π½ΠΈΡ), ΠΊΠΎΡΠΎΡΡΠΉ Π΅ΡΡΡ Ρ Π½Π΅ΠΊΠΎΡΠΎΡΡΡ ΠΌΠΈΠΊΡΠΎΡΡ Π΅ΠΌ, Π½ΠΎ Π½Π΅ Ρ ATmega168. ΠΠ½ΠΎΠ³ΠΈΠ΅ ΠΈΠ· ΡΡΠΈΡ ΠΌΠΈΠΊΡΠΎΡΡ Π΅ΠΌ ΠΌΠΎΠ³ΡΡ ΠΈΡΠΏΠΎΠ»ΡΠ·ΠΎΠ²Π°ΡΡ ΠΏΡΠΎΡΠΎΠΊΠΎΠ» debugWire Π΄Π»Ρ ΠΏΡΠΎΠ³ΡΠ°ΠΌΠΌΠΈΡΠΎΠ²Π°Π½ΠΈΡ ΠΈ ΠΎΡΠ»Π°Π΄ΠΊΠΈ, ΠΈΡΠΏΠΎΠ»ΡΠ·ΡΡ ΡΠΎΠ»ΡΠΊΠΎ ΠΎΠ΄ΠΈΠ½ ΠΏΡΠΎΠ²ΠΎΠ΄, ΡΠΎΠ΅Π΄ΠΈΠ½ΡΡΡΠΈΠΉΡΡ Ρ Π²ΡΠ²ΠΎΠ΄ΠΎΠΌ ΡΠ±ΡΠΎΡΠ°. ΠΡΠΎΡΠΎΠΊΠΎΠ»Ρ JTAG ΠΈ debugWire Π½Π°ΡΡΡΠ°ΠΈΠ²Π°ΡΡΡΡ Ρ ΠΈΡΠΏΠΎΠ»ΡΠ·ΠΎΠ²Π°Π½ΠΈΠ΅ΠΌ ΡΡΡΠ·-Π±ΠΈΡΠΎΠ².
ΠΡΡΠΎΠΊΠΎΠ²ΠΎΠ»ΡΡΠ½ΠΎΠ΅ ΠΏΡΠΎΠ³ΡΠ°ΠΌΠΌΠΈΡΠΎΠ²Π°Π½ΠΈΠ΅ ΠΈΡΠΏΠΎΠ»ΡΠ·ΡΠ΅ΡΡΡ Π΄Π»Ρ ΡΠΏΠ°ΡΠ΅Π½ΠΈΡ ΡΠΈΠΏΠΎΠ², Π΄ΠΎ ΠΊΠΎΡΠΎΡΡΡ
Π½Π΅Π²ΠΎΠ·ΠΌΠΎΠΆΠ½ΠΎ Π΄ΠΎΠ±ΡΠ°ΡΡΡΡ Π΄ΡΡΠ³ΠΈΠΌΠΈ ΠΌΠ΅ΡΠΎΠ΄Π°ΠΌΠΈ ΠΏΡΠΎΠ³ΡΠ°ΠΌΠΌΠΈΡΠΎΠ²Π°Π½ΠΈΡ. Π‘ΡΡΠ΅ΡΡΠ²ΡΠ΅Ρ Π΄Π²Π° Π²ΠΈΠ΄Π°: ΠΏΠ°ΡΠ°Π»Π»Π΅Π»ΡΠ½ΠΎΠ΅ ΠΏΡΠΎΠ³ΡΠ°ΠΌΠΌΠΈΡΠΎΠ²Π°Π½ΠΈΠ΅ Π²ΡΡΠΎΠΊΠΎΠ³ΠΎ Π½Π°ΠΏΡΡΠΆΠ΅Π½ΠΈΡ, ΠΊΠ°ΠΊ Π² ATmega168, ΠΈΠ»ΠΈ ΠΏΠΎΡΠ»Π΅Π΄ΠΎΠ²Π°ΡΠ΅Π»ΡΠ½ΠΎΠ΅ ΠΏΡΠΎΠ³ΡΠ°ΠΌΠΌΠΈΡΠΎΠ²Π°Π½ΠΈΠ΅ Π²ΡΡΠΎΠΊΠΎΠ³ΠΎ Π½Π°ΠΏΡΡΠΆΠ΅Π½ΠΈΡ, ΠΊΠΎΡΠΎΡΠΎΠ΅ ΠΈΡΠΏΠΎΠ»ΡΠ·ΡΡΡ ΠΌΠΈΠΊΡΠΎΡΡ
Π΅ΠΌΡ Ρ ΠΌΠ°Π»ΡΠΌ ΡΠΈΡΠ»ΠΎΠΌ Π²ΡΠ²ΠΎΠ΄ΠΎΠ². ΠΡΠ»ΠΈ Π²Ρ ΠΎΡΠΊΠ»ΡΡΠΈΡΠ΅ ΠΊΠΎΠ½ΡΠ°ΠΊΡ Reset ΠΈΠ»ΠΈ Π²ΠΊΠ»ΡΡΠΈΡΠ΅ debugWire, ΠΈΠ»ΠΈ Π½Π΅ΠΏΡΠ°Π²ΠΈΠ»ΡΠ½ΠΎ ΡΡΡΠ°Π½ΠΎΠ²ΠΈΡΠ΅ ΠΈΡΡΠΎΡΠ½ΠΈΠΊ ΡΠ°ΠΊΡΠΎΠ²ΠΎΠ³ΠΎ ΡΠΈΠ³Π½Π°Π»Π° Π² Π½Π°ΡΡΡΠΎΠΉΠΊΠ°Ρ
ΡΡΡΠ·Π°, HVPP ΠΈΠ»ΠΈ HVSP Π΄ΠΎΠ»ΠΆΠ½Ρ ΡΠ±ΡΠΎΡΠΈΡΡ ΡΡΡΠ·Ρ ΠΈ ΡΠΏΠ°ΡΡΠΈ Β«Π·Π°ΠΌΡΡΠΎΠ²Π°Π½Π½ΡΡΒ» ΠΌΠΈΠΊΡΠΎΡΡ
Π΅ΠΌΡ.

Π¨Π°Π³ β12
, ΠΠΈΠ·ΠΊΠΈΠΉ = Π²ΡΠΊΠ».
ΠΠ°ΠΆΠ΄ΡΠΉ ΡΠ°Π·, ΠΊΠΎΠ³Π΄Π° ΠΎΠ½ ΡΡΠ°Π±Π°ΡΡΠ²Π°Π΅Ρ, Ρ Π½Π΅ ΠΏΠ΅ΡΠ΅ΠΊΠ»ΡΡΠ°Ρ ΠΊΠΎΠ½ΡΠ°ΠΊΡΡ, Π° ΡΡΡΠ°Π½Π°Π²Π»ΠΈΠ²Π°Ρ Π΄Π»Ρ Π²ΡΠ΅Π³ΠΎ ΠΏΠΎΡΡΠ° Π·Π½Π°ΡΠ΅Π½ΠΈΠ΅ 8-Π±ΠΈΡΠ½ΠΎΠΉ ΠΏΠ΅ΡΠ΅ΠΌΠ΅Π½Π½ΠΎΠΉ, ΠΎΠ΄Π½ΠΎΠ²ΡΠ΅ΠΌΠ΅Π½Π½ΠΎ ΡΠ²Π΅Π»ΠΈΡΠΈΠ²Π°Ρ Π΅Π³ΠΎ. ++binary_counter ΡΠ²Π΅Π»ΠΈΡΠΈΠ²Π°Π΅Ρ ΡΡΠΎ Π·Π½Π°ΡΠ΅Π½ΠΈΠ΅ Π½Π΅ΠΏΠΎΡΡΠ΅Π΄ΡΡΠ²Π΅Π½Π½ΠΎ ΠΏΠ΅ΡΠ΅Π΄ ΡΡΡΠ°Π½ΠΎΠ²ΠΊΠΎΠΉ ΠΏΠΎΡΡΠ° D. ΠΡΠ°ΠΉΠ½Π΅ Π²Π°ΠΆΠ½ΠΎ, ΡΡΠΎΠ±Ρ ΡΡΠΎ Π·Π½Π°ΡΠ΅Π½ΠΈΠ΅ Π±ΡΠ»ΠΎ Π³Π»ΠΎΠ±Π°Π»ΡΠ½ΠΎΠΉ ΠΏΠ΅ΡΠ΅ΠΌΠ΅Π½Π½ΠΎΠΉ Ρ ΠΊΠ»ΡΡΠ΅Π²ΡΠΌ ΡΠ»ΠΎΠ²ΠΎΠΌ volatile, ΠΏΠΎΡΠΊΠΎΠ»ΡΠΊΡ ΠΎΠ½ΠΎ ΠΈΠ·ΠΌΠ΅Π½ΡΠ΅ΡΡΡ ΠΊΠ°ΠΊ ISR, ΡΠ°ΠΊ ΠΈ Π² ΠΎΡΠ½ΠΎΠ²Π½ΠΎΠΌ ΡΠΈΠΊΠ»Π΅. ΠΡΠ»ΠΈ Π²Ρ Π½Π΅ ΡΠ΄Π΅Π»Π°Π΅ΡΠ΅ Π΅Π³ΠΎ ΠΈΠ·ΠΌΠ΅Π½ΡΠΈΠ²ΡΠΌ, ΠΊΠΎΠΌΠΏΠΈΠ»ΡΡΠΎΡ ΠΌΠΎΠΆΠ΅Ρ ΠΎΠΏΡΠΈΠΌΠΈΠ·ΠΈΡΠΎΠ²Π°ΡΡ ΠΊΠΎΠ΄ ΡΠ°ΠΊΠΈΠΌ ΠΎΠ±ΡΠ°Π·ΠΎΠΌ, ΡΡΠΎ ΡΡΠΎ Π½Π°ΡΡΡΠΈΡ ΠΈΠ»ΠΈ Π½Π°ΡΡΡΠΈΡ ΠΏΡΠ΅Π΄ΠΏΠΎΠ»Π°Π³Π°Π΅ΠΌΡΡ ΡΡΠ½ΠΊΡΠΈΠΎΠ½Π°Π»ΡΠ½ΠΎΡΡΡ.
ΠΡΠ½ΠΎΠ²Π½Π°Ρ ΡΡΠ½ΠΊΡΠΈΡ ΡΠΎΡΡΠΎΠΈΡ Π² ΡΠΎΠΌ, ΡΡΠΎΠ±Ρ Π·Π°ΠΆΠ΅ΡΡ ΠΎΠ΄ΠΈΠ½ ΡΠ²Π΅ΡΠΎΠ΄ΠΈΠΎΠ΄ ΠΈ ΠΏΠ΅ΡΠ΅ΠΌΠ΅ΡΠ°ΡΡ Π΅Π³ΠΎ Π²ΠΏΠ΅ΡΠ΅Π΄ ΠΈ Π½Π°Π·Π°Π΄. ΠΠ»Ρ ΡΡΠΎΠ³ΠΎ Ρ ΠΏΡΠΎΡΡΠΎ ΡΠΎΠ·Π΄Π°Π» ΡΠΈΠΊΠ» Π΄Π»Ρ ΡΠ΄Π²ΠΈΠ³Π° Π±ΠΈΡΠΎΠ², ΠΎΠΆΠΈΠ΄Π°Ρ ΠΏΠΎΡΠ»Π΅ ΠΊΠ°ΠΆΠ΄ΠΎΠ³ΠΎ ΠΈΠ·ΠΌΠ΅Π½Π΅Π½ΠΈΡ. ΠΠ°ΠΊ ΡΠΎΠ»ΡΠΊΠΎ Π·Π°Π³ΠΎΡΠΈΡΡΡ ΡΠ²Π΅ΡΠΎΠ΄ΠΈΠΎΠ΄ Π² ΠΊΠΎΠ½ΡΠ΅, ΠΏΡΠΎΠ³ΡΠ°ΠΌΠΌΠ° Π²ΡΠΉΠ΄Π΅Ρ ΠΈΠ· ΡΠΈΠΊΠ»Π° ΠΈ Π²ΠΎΠΉΠ΄Π΅Ρ Π² Π΄ΡΡΠ³ΠΎΠΉ, ΡΡΠΎΠ±Ρ ΡΠ΄Π²ΠΈΠ½ΡΡΡ Π±ΠΈΡΡ Π² Π΄ΡΡΠ³ΡΡ ΡΡΠΎΡΠΎΠ½Ρ. Π’ΠΎ ΠΆΠ΅ ΡΠ°ΠΌΠΎΠ΅ ΠΌΠΎΠΆΠ½ΠΎ Π±ΡΠ»ΠΎ Π±Ρ ΡΠ΄Π΅Π»Π°ΡΡ Ρ ΠΏΠΎΠΌΠΎΡΡΡ ΠΏΠ΅ΡΠ΅ΠΌΠ΅Π½Π½ΠΎΠΉ, ΠΊΠΎΡΠΎΡΠ°Ρ ΠΎΡΡΠ»Π΅ΠΆΠΈΠ²Π°Π΅Ρ, Π² ΠΊΠ°ΠΊΠΎΠΌ Π½Π°ΠΏΡΠ°Π²Π»Π΅Π½ΠΈΠΈ Π΄Π²ΠΈΠΆΠ΅ΡΡΡ ΡΠ²Π΅ΡΠΎΠ΄ΠΈΠΎΠ΄, ΠΏΡΠΎΠ²Π΅ΡΡΡ ΠΊΠ°ΠΆΠ΄ΡΡ ΠΈΡΠ΅ΡΠ°ΡΠΈΡ.