Что можно сделать на КМОП-таймере ICM7555? Две схемы реализации | PRACTICAL ELECTRONICS
В статье рассказывается об особенностях и применении микросхемы ICM7555 (КР1441ВИ1) — экономичного КМОП-аналога известного таймера NE555 (КР1006ВИ1). Предложено две практических конструкций на этой микросхеме.
В чём отличие
Микросхема ICM7555IPA, ILC555N, GLC555 (отечественный аналог КР1441ВИ1) выполнена по технологии КМОП и представляет собой усовершенствованный вариант таймера NE555 (КР1006ВИ1). Таймер ICM7555 совместим по уровням сигналов с ТТЛ и КМОП, отличается широким интервалом питающего напряжения (Uпит = 2…16,5 В), малым потребляемым током (до 60 мкА при Uпит = 2 В, до 120 мкА при Uпит = 5 В и до 300 мкА при Uпит = 16,5 В), малым входным током (до 1 пА при Uпит = 2 В, до 10 пА при Uпит = 5 В и до 500 пА при Uпит = 16,5 В).
По сравнению с NE555 таймер ICM7555 обладает более высоким быстродействием, меньшей зависимостью формируемых интервалов времени от напряжения питания, не требует применения блокирующего конденсатора, включаемого между выводом 5 («Контроль делителя») и минусовым проводом питания.
Импульсный потребляемый ток в момент переключения ICM7555 не превышает единиц миллиампер, что позволяет использовать его элементы в линейном режиме. У таймера NE555 этот ток достигает сотен миллиампер.
В большинстве случаев таймер NE555 может быть непосредственно заменен на ICM7555. Однако в их логике работы все-таки есть одно различие: у таймера ICM7555 вход 2 («Пуск») имеет приоритет над входом 6 («Стоп»), а у таймера NE555 — наоборот.
Если напряжение на входе 6 превышает напряжение на выводе 5, а напряжение на входе 2 меньше половины напряжения на выводе 5, на выходе таймера NE555 будет присутствовать напряжение низкого логического уровня, а на выходе ICM7555 — высокого.
Фотореле
Рассмотрим устройство, предназначенное для автоматического включения освещения в темное время суток и его выключения в светлое. Несмотря на то что существует множество вариантов подобных устройств, интерес к ним среди радиолюбителей не снижается. Большинство конструкций схожи по принципу работы и сложности, хотя и различаются используемыми схемными решениями и электрическими параметрами.
Описываемое здесь фотореле при небольшом числе дискретных элементов отличается тем, что обеспечивает привязку момента включения ламп к моментам прохождения сетевого напряжения через ноль.
Благодаря такой особенности уменьшается бросок тока при включении, вызывающий повышенный износ, как самих ламп, так и коммутирующих их элементов фотореле Это особенно важно, если для освещения применяются компактные люминесцентные (энергосберегающие) или светодиодные лампы с электронным балластом.
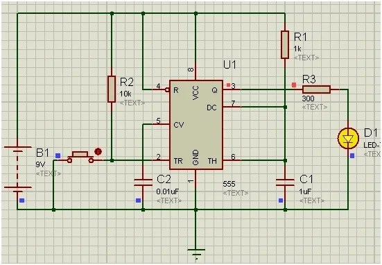
Схема фотореле, построенного на таймере ICM7555, изображена на рис. выше. Лампа EL1 и управляющий ею тринистор VS1 включены последовательно в диагональ диодного моста VD1.
Вместо одной лампы к фотореле могут быть подключены несколько соединенных параллельно с суммарным потребляемым током не более 5 А.
Датчиком освещенности служит фототранзистор VT1, включенный в нижнее плечо делителя напряжения R1R2VT1. Фототранзистор нужно устанавливать в таком месте, чтобы на него не попадал свет лампы EL1.
Резистором R1 можно регулировать чувствительность. Конденсатор С3 придает устройству инерционность для защиты от случайных срабатываний. Резистор R5 создает гистерезис в характеристике переключения компараторов таймера DA1, что необходимо для четкого срабатывания фотореле.
При указанном на схеме номинале этого резистора лампа EL1 выключается при падении напряжения на фототранзисторе VT1 около 2,8 В и вновь включается, когда оно повышается до 3,6 В. Пока падение напряжения не достигло этого порога, сигнал на входе 6 таймера игнорируется, поскольку вход 2 имеет приоритет.
Напряжение на выходе таймера в это время имеет высокий логический уровень, транзистор VT2 и тринистор VS1 закрыты, лампа EL1 выключена.
Диод VD3 формирует на входе 6 таймера напряжение, пульсирующее синхронно с сетевым. После того как напряжение на входе 2 превысит верхний порог, триггер таймера переключится только при условии, что напряжение на входе 6 выше 7,2 В относительно его минусового вывода питания.
Благодаря резистивному делителю R3R4 это условие выполняется, когда мгновенное значение напряжения в сети достигает по абсолютному значению примерно 5 В. После переключения таймера уровень напряжения на его выходе становится низким, транзистор VT2 и тринистор VS1 открываются, лампа EL1 включается. Таймер сохраняет это состояние, пока падение напряжения на фототранзисторе снова не уменьшится до нижнего порогового уровня.
Таймер питается постоянным напряжением 10 В, которое формирует параметрический стабилизатор R4VD2 со сглаживающим конденсатором С2.
Интегрирующая цепь R6C4 предотвращает кратковременную вспышку лампы EL1 в момент подачи питающего напряжения. Конденсатор С1 защищает фотореле от помех в питающей сети.
Наладка
Налаживание фотореле обычно не требуется. При необходимости можно изменить ширину петли гистерезиса (разность порогов включения и выключения освещения) подборкой резистора R5.
Фототранзистор L-32P3C можно заменить практически любым чувствительным к видимому свету элементом (фототранзистором, фоторезистором или фотодиодом). Однако в этом случае потребуется подборка резисторов R1 и R2. Желательно, чтобы суммарное сопротивление этих резисторов находилось в пределах от 10 кОм до нескольких мегаом.
Детали
Таймер ICM7555 можно заменить одним из указанных выше аналогов. Вместо транзистора КТ9115А можно использовать КТ6104А, KSP92, KSP94, MPSA92, MPSA94, а вместо тринистора КУ202М — один из приборов той же серии с буквенными индексами К-Р, К1-Р1.
Если мощность нагрузки не превышает 40 Вт, то подойдут и тринисторы КУ201К- КУ201Н.
Стабилитрон КС210Ц можно заменить на 1N4104, а диод КД512А — на любой маломощный. Вместо диодного моста KBU6G подойдет другой, рассчитанный на обратное напряжение не менее 400 В и ток не менее тока нагрузки. Если мощность лампы не превышает 60 Вт, отвод тепла от тринистора и диодного моста не требуется. При ее мощности до 1000 Вт тринистор устанавливают на теплоотвод площадью 150 см2, а диодный мост — площадью 100 см2. Можно разместить их и на общем теплоотводе.
Используя в качестве EL1 одну или несколько энергосберегающих ламп, следует помнить, что потребляемая такой лампой полная мощность обычно в 1,5…2 раза превышает активную — ту, что указана на самой лампе или на ее упаковке.
Если в выключенном состоянии наблюдаются кратковременные вспышки энергосберегающих ламп, для устранения этого явления можно подобрать другой экземпляр тринистора с меньшим током утечки или попробовать зашунтировать лампы резистором номиналом 68 кОм и мощностью 1 Вт.
Терморегулятор
Многие терморегуляторы, либо обеспечивают низкий уровень помех благодаря синхронизации моментов включения и выключения нагревателя с переходами мгновенного значения сетевого напряжения через нулевое значение, либо имеют повышенную точность поддержания температуры за счет отсутствия гистерезиса. Особенность устройства, схема которого изображена на рис. ниже, — безгистерезисное управление нагревателем и низкий уровень помех одновременно.
Напряжение питания низковольтной части регулятора (6,2 В) стабилизировано стабилитроном VD1 (КС405А можно заменить на 1N4627).
Мощность нагревателя при использовании симистора VS1 указанного на схеме типа может достигать 1000 Вт. При такой мощности симистор следует установить на теплоотвод площадью 150 см2. Если мощность нагревателя не превышает 60 Вт, теплоотвод не требуется.
Детали
Симистор КУ208Г можно заменить другим, рассчитанным на нужный ток нагрузки и напряжение не ниже 400 В.
Например, использование симистора ТС106-10-4 позволит увеличить мощность нагревателя до 2000 Вт, а симистора MAC16D или ВТА216 500В — до 3000 Вт. При этом должны быть соответствующим образом выбраны теплоотвод симистора и плавкая вставка FU1.
Диод КД209А и диодный мост КЦ407А могут быть заменены любыми, рассчитанными на обратное напряжение не менее 400 В. Например, это могут быть одиночные диоды КД109В, КД221Г, КД243Г-КД243Ж, КД105Б-КД105Г, КД209 с любыми буквенными индексами, 1N4004-1N4007 и диодные мосты КЦ422Г, DB104-DB107.
Терморезистор RK1 должен быть с отрицательным ТКС. Подойдут КМТ-1, КМТ-4, КМТ-12, ММТ-4, ММТ-6. Если он должен быть вынесен на большое расстояние, соединять его с платой терморегулятора следует витой парой проводов.
Наладка
Налаживание терморегулятора сводится к установке, в случае необходимости, путем подборки резисторов R1 и R2 пределов ручного регулирования поддерживаемой температуры.
Например, чтобы устанавливать температуру в погребе в интервале от +2 до +4 °С, резистор R1 может иметь сопротивление 470 кОм, a R2 — 820 кОм.
Поскольку и фотореле, и терморегулятор имеют непосредственную связь с сетью 230 В, при их регулировке и эксплуатации следует соблюдать необходимые меры предосторожности.
Интегральный таймер NE555 и его применение
Когда в 1972 году началось производство микросхемы интегрального таймера NE555, никто не предполагал, что и через пятьдесят лет она не утратит популярности, а к названию таймера будут добавлять слово «легендарный».В данной публикации мы разберём основные применения легендарного таймера 555 и аккуратно заглянем ему «под капот».
Приведённые в качестве примера схемы и временные диаграммы работы этих схем созданы с помощью SPICE-симулятора TINA TI V9 (версия 9.3.150.328). Модель интегрального таймера NE555 взята из стандартной библиотеки симулятора.
Важная информация: параметры генератора, применённого в примерах с триггером Шмитта и ждущим мультивибратором, задавались через свойства генератора и вызванный оттуда «Редактор сигнала».
Анализатор переходных процессов запускался с выбранной опцией «Нулевые начальные условия».
Применение таймера 555 в качестве RS-триггера
Наиболее простым применением интегрального таймера 555 является использование его в качестве RS-триггера. «Классический» RS-триггер имеет два устойчивых состояния, переход между которыми осуществляется подачей управляющих сигналов на входы сброса и установки. Схема включения таймера 555 в качестве RS-триггера приведена ниже:В качестве входа R (Reset, сброс) используется вход «THRES»: при нажатии на кнопку «THRES» на вход микросхемы подаётся напряжение питания, а выход микросхемы переходит в сброшенное состояние.
Важным элементом схемы является «подтягивающий» резистор R2. Без него на выходе микросхемы сразу после включения устанавливается высокий логический уровень, и устройство на нажатие кнопок не реагирует.
Переходные процессы при включении RS-триггера без «подтягивающего» резистора R2 представлены на графике справа:
Структурная схема таймера 555
Чтобы разобраться с не совсем характерным для «классического» RS-триггера поведением микросхемы, изучим её структурную схему. Для примера возьмём интегральный таймер NE555 производства TI. Выглядит структурная схема достаточно любопытно: В центре композиции находится асинхронный RS-триггер, к инверсному выходу которого подключён инвертирующий выходной буфер и транзисторный ключ с открытым коллектором. Сброс триггера производится или сигналом низкого логического уровня на входе 4 «RESET», или сигналом высокого логического уровня на выходе верхнего по схеме компаратора.
Пороги срабатывания компараторов установлены делителем напряжения из трёх резисторов. Напряжение верхнего порога срабатывания подаётся на вывод 5 «CONT».
Установка RS-триггера происходит при подаче на вход 2 «TRIG» напряжения ниже нижнего порога срабатывания при условии, что на входе «RESET» присутствует напряжение высокого уровня.
Сброс RS-триггера происходит при подаче на вход 6 «THRES» напряжения выше верхнего порога срабатывания при условии, что на входе «RESET» присутствует напряжение высокого уровня, и напряжение на входе «TRIG» — выше нижнего порога срабатывания.
Таким образом, наивысший приоритет имеет вход «RESET», а вход «TRIG» имеет приоритет выше, чем у входа «THRES». При включении NE555 по схеме RS-триггера без «подтяжки» по входу «TRIG» на входе «TRIG» всегда будет присутствовать напряжение ниже нижнего порога срабатывания, а выход будет переходить в состояние сброса только на время подачи сигнала низкого уровня на вход «RESET».
Сразу хочу сделать акцент и заострить внимание: в большинстве источников пороги срабатывания компараторов обозначены как 2/3 U
В datasheet от TI «xx555 Precision Timers. SLFS022I — September 1973 — Revised September 2014» вывод 5 обозначен как I/O, а пороги срабатывания обозначены как «CONT» и «1/2 CONT». Это означает, что уровни порогов срабатывания компараторов не «прибиты намертво» к напряжению питания таймера, а могут варьироваться в широких пределах подачей на вход «CONT» управляющего напряжения. Если управляющее напряжение на вывод 5 не подаётся, он используется как выход «CONT» с подключённым к нему шунтирующим конденсатором 0,01 мкФ, а верхний порог срабатывания в этом случае CONT = 2/3 U
Применение шунтирующего конденсатора повышает устойчивость работы микросхемы и её помехозащищённость.
Также не стоит забывать про подключение к цепям питания микросхемы блокировочных конденсаторов.
Диапазон напряжения питания большинства моделей таймеров 555 серии от 4,5 до 16 В (до 18 В для некоторых моделей), потребляемый ток варьируется от долей до единиц миллиампера (в зависимости от модели), выходной каскад большинства моделей способен выдерживать ток до 200 мА.
Применение таймера 555 в качестве триггера Шмитта
Триггер Шмитта применяется для преобразования входного сигнала непрямоугольной формы в выходной сигнал прямоугольной формы. Характерной особенностью работы триггера Шмитта является наличие гистерезиса, который определяется шириной «окна» между уровнями срабатывания триггера.Использование таймера 555 в качестве триггера Шмитта является ещё одним из применений этой микросхемы. Для этого надо подать входной сигнал на соединённые вместе входы «TRIG» и «THRES» таймера. Амплитуда и смещение входного сигнала должны быть такими, чтобы сигнал перекрывал «окно», образованное порогами срабатывания компараторов.
На рисунке ниже на вход триггера Шмитта подаётся сигнал треугольной формы с амплитудой 2 В и смещением Uoffset = 2,5 В, равным половине напряжения питания Ucc. Частота сигнала 1000 Гц. При этом верхний порог срабатывания компаратора Ucont = 2/3 Ucc = 3,33 В, а нижний порог срабатывания компаратора 1/2 Ucont = 1/3 Ucc = 1,67 В.
На графике мы видим преобразование входного периодического сигнала треугольной формы в классический меандр с DC = 50 %, где DC — аббревиатура от «duty cycle» (коэффициент заполнения). Входной сигнал может быть любой формы, «треугольник» в качестве входного сигнала был выбран из соображений наглядности.Попробуем применить вывод 5 «CONT» в качестве входа и подать на него напряжение 4 В от внешнего источника. Изменения выходного сигнала представлены на рисунке ниже:
Мы видим, что при том же периоде выходного сигнала его коэффициент заполнения увеличился. Это связано с тем, что «окно» компаратора сдвинулось вверх и расширилось.
Теперь подадим на вход «CONT» напряжение 2 В:
Коэффициент заполнения уменьшился за счёт того, что «окно» сдвинулось вниз и сузилось.Вышеприведённые примеры иллюстрируют возможность широтно-импульсной модуляции (ШИМ) входного периодического сигнала напряжением на входе «CONT».
Применение вывода 5 «CONT» в качестве входа также даёт возможность сужения «окна» компаратора для преобразования сигналов с небольшим значением амплитуды. Важно чтобы входной сигнал при этом имел смещение, при котором он оставался бы в рамках напряжения питания таймера.
Применение таймера 555 в качестве мультивибратора
Мультивибратором называют релаксационный генератор с выходным сигналом прямоугольной формы. Релаксационным он является в силу того, что элементы мультивибратора не обладают резонансными свойствами.Схема мультивибратора на таймере 555 и диаграмма его работы приведены на рисунке ниже:
В момент включения на выходе микросхемы устанавливается высокий логический уровень, транзисторный ключ закрывается, сопротивление выхода «DISC» высокое.
В режиме автогенерации длительность высокого уровня выходного сигнала мультивибратора на таймере 555 равна:
Подадим на вход «CONT» напряжение 4 В от внешнего источника:
Период выходного сигнала и его коэффициент заполнения увеличились.
При подаче на вход «CONT» напряжения 2 В период выходного сигнала и его коэффициент заполнения уменьшаются:
Можно сделать вывод, что изменение напряжения на входе «CONT» приводит к частотно-импульсной модуляции (ЧИМ) выходного сигнала мультивибратора.Применение таймера 555 в качестве ждущего мультивибратора
Ждущий мультивибратор (одновибратор) предназначен для формирования импульса определённой длительности по внешнему событию.Обычно в качестве внешнего события используется замыкание входа «TRIG» на общий провод нажатием кнопки, но мы вместо кнопки в эмуляторе будем использовать генератор сигналов, настроенный на одиночный импульс низкого уровня длительностью 10 мс:
Как видно из временной диаграммы работы ждущего мультивибратора на таймере 555, по получению импульса схема формирует на выходе сигнал длительностью около 2,2 с. Длительность сигнала определяется по формуле:Хотелось бы заострить внимание на том, что длительность выходного сигнала ждущего мультивибратора на таймере 555 тоже не зависит от напряжения питания.
▍ От автора
В публикации проведён краткий обзор интегрального таймера 555 и его основных применений. Большинство приведённых в публикации устройств может быть реализовано на микроконтроллерах, но аналоги NE555 по-прежнему выпускаются промышленностью по причине дешевизны и надёжности.Важной особенностью схем на таймере 555 является то, что временные характеристики этих схем не зависят от напряжения питания, а расчёт этих характеристик производится по простым формулам или диаграммам.
Заслуженной популярностью таймер 555 пользуется у начинающих радиолюбителей: он недорогой, корпус DIP-8 легко устанавливается в беспаечную плату, требуется минимум «обвязки». И что очень важно для мотивации начинающих: схемы на таймере 555 начинают работать сразу после правильной сборки.
Вот пример простейшего генератора на NE555:
А такое реле времени по схеме из раздела про ждущий мультивибратор 12-летний подросток собирает за полчаса: …и всё это началось пятьдесят лет назад, и, надеюсь, закончится нескоро.
Телевидение Toymaker на Tumblr
Частотная модуляция:
Таким образом, в отличие от AM, FM передает информацию на несущей волне, изменяя ее частоту. Разница между мгновенной и базовой частотой несущей прямо пропорциональна мгновенному значению амплитуды входного сигнала. Таким образом, при изменении амплитуды входного сигнала меняется частота базовой несущей. Уменьшение порождает уменьшение, а увеличение порождает увеличение!
Во время поисков я нашел два основных компонента схемы, участвующих в FM-модуляции.
1) Генератор, управляемый напряжением (ГУН) — ГУН представляет собой колебательный контур, выходная частота которого изменяется прямо пропорционально входному напряжению.
2) Варакторные диоды — Они также известны как варикапы (и многие другие названия) и имеют переменную емкость в зависимости от входного напряжения.
VCO
Эта схема представляет собой управляемый напряжением генератор (VCO), в котором в качестве основного компонента используется таймер 555 IC .
Таймер 555 настроен как нестабильный мультивибратор , который позволяет ему работать как осциллятор. * Поскольку его режим нестабилен, эта синхронизирующая схема мультивибратора постоянно переключается из одного состояния в другое. Выходной сигнал IE постоянно колеблется между «низким» и «высоким», создавая серию импульсов. Генерирует несущий сигнал, который можно модулировать!
* Общие сведения о нестабильных мультивибраторах : Мультивибратор представляет собой электронную схему, используемую для реализации множества простых систем с двумя состояниями, таких как генераторы, таймеры и триггеры. Он характеризуется двумя усилительными устройствами (т. е. транзисторами), соединенными перекрестно резисторами или конденсаторами. Различают три типа схемы мультивибратора в зависимости от работы схемы — нестабильная, моностабильная, бистабильная.
Что касается таймера 555: Большое спасибо @brainwagon за его помощь и терпение в объяснении мне предыстории 555!
- Важными контактами, на которые следует обратить внимание, являются 5 (управление), 2 (триггер) и 6 (порог).
Контакт 5 является контактом управляющего напряжения 555 и позволяет пользователю управлять напряжениями, с которыми входные напряжения контактов 2 и 6 сравниваются внутренними компараторами. Вывод 2 контролирует вывод 6, и между ними, по сути, есть небольшая разница, которая определяет, будет ли выходной сигнал низким или высоким. - 555 фон: Внутри таймер 555 имеет 3 последовательных резистора одинакового номинала. Эти три резистора делят входное напряжение на 3 (так как они являются делителями напряжения). Если вы попробуете напряжение между двумя «верхними» резисторами, вы увидите 2/3 напряжения питания. Если вы пробуете «нижний» резистор, вы увидите 1/3 напряжения питания.
- Эти напряжения генерируются внутри и подаются на два компаратора напряжения. Напряжение на контакте 2 (от другого источника) сравнивается с напряжением 1/3, а напряжение на контакте 6 (от другого источника) сравнивается с напряжением 2/3. Выход представляет собой цифровой сигнал — либо 0 В, либо напряжение питания В.
Это, в свою очередь, считывает входы R и S триггера RS (RS = установка/сброс).
Возможно, это плохо видно — вот увеличенная версия. По существу:
- Если при измерении на контакте 2 вы обнаружите, что напряжение на контакте 2 < 1/3 напряжения питания, независимо от того, равно ли напряжение на контакте 6, переключатель разряда отключится, и напряжение питания будет выходом схемы.
- Если при измерении на контакте 2 вы обнаружите, что напряжение на контакте 2 > 1/3 напряжения питания, а напряжение на контакте 6 < 2/3 напряжения питания, в состоянии разрядного переключателя ничего не изменится.
- Если при измерении на контакте 2 вы обнаружите, что напряжение на контакте 2 > 1/3 напряжения питания, а напряжение на контакте 6 > 2/3 напряжения питания, переключатель разрядки включится. Когда вход выше определенного выбранного порога, выход высокий; когда вход ниже другого (нижнего) выбранного порога, выход низкий; когда вход находится между ними, выход сохраняет свое значение.
И «защелка» SR (установка/сброс) управляется этим процессом.
http://www.williamson-labs.com/pu-aa-555-timer_slow.htm <-- Это место, где находится gif, и его /должен увидеть/, чтобы понять, как это работает с конденсатором, как входы напряжения для контактов 2 и 6.
- Здесь у вас есть конденсатор, подключенный к контактам 2, 6 и 7 (разряд). Когда конденсатор «пустой», контакт разрядки выключен, а контакты 2 и 6 еще не возбуждены. Когда конденсатор заряжается, контакт 2, а затем контакт 6 «стимулируются». Как только оба контакта стимулируются (> их необходимые напряжения), происходит переворот, когда переключатель разрядки срабатывает, блокируя Vcc, и конденсатор разряжает накопленную энергию, что возвращает его к «шагу 1». И когда триггер переходит из одного состояния в другое, это может повлиять на вещи — в этом примере на светодиод. Посмотри — будет больше смысла :p.
Перейдем к части VCO! В следующий раз :p
@atdiy/@tymkrs
- http://ecelab.
com/circuit-vco-555.htm - http://en.wikipedia.org/wiki/Мультивибратор
- http:// electronics-madeeasy.blogspot.com/2010/12/learning-555-timers.html
- http://www.williamson-labs.com/pu-aa-555-timer_slow.htm
- http://www. intersil.com/data/fn/fn2867.pdf
555 Таймер ШИМ Регулятор скорости двигателя постоянного тока
В этом уроке мы узнаем, как сделать ШИМ-регулятор скорости двигателя постоянного тока, используя микросхему таймера 555. Мы подробно рассмотрим, как работает схема ШИМ-генератора 555 Timer, как использовать ее для управления скоростью двигателя постоянного тока и как сделать для нее собственную печатную плату.
Вы можете посмотреть следующее видео или прочитать письменный учебник ниже.
Обзор
Мы можем управлять скоростью двигателя постоянного тока, контролируя входное напряжение двигателя. Для этой цели мы можем использовать ШИМ или широтно-импульсную модуляцию.
ШИМ Управление скоростью двигателя постоянного тока
ШИМ — это метод, с помощью которого мы можем генерировать переменное напряжение, быстро включая и выключая питание, подаваемое на электронное устройство.
Среднее напряжение зависит от рабочего цикла сигнала или количества времени, в течение которого сигнал включен, по сравнению с количеством времени, в течение которого сигнал выключен за один период времени.
555 Схема Генератора ШИМ Таймера
Таймер 555 способен генерировать сигнал ШИМ при установке в нестабильном режиме. Если вы не знакомы с таймером 555, вы можете проверить мой предыдущий учебник, где я подробно объяснил, что внутри и как работает микросхема таймера 555.
Вот базовая схема таймера 555, работающего в нестабильном режиме, и мы можем заметить, что выходной сигнал ВЫСОКИЙ, когда конденсатор C1 заряжается через резисторы R1 и R2.
С другой стороны, выход IC имеет НИЗКИЙ уровень, когда конденсатор C1 разряжается, но только через резистор R2. Таким образом, мы можем заметить, что если мы изменим значения любого из этих трех компонентов, мы получим разные времена включения и выключения или другой рабочий цикл прямоугольного выходного сигнала.
Простой и быстрый способ сделать это — заменить резистор R2 потенциометром и дополнительно добавить в схему два диода.
В этой конфигурации время включения будет зависеть от резистора R1, левой стороны потенциометра и конденсатора C1, а время выключения будет зависеть от конденсатора C1 и правой стороны потенциометра. Мы также можем заметить, что в этой конфигурации период одного цикла, а значит, и частота, всегда будут одинаковыми, потому что общее сопротивление при зарядке и разрядке останется одним и тем же.
Обычно сопротивление R1 намного меньше сопротивления потенциометра, например, 1K по сравнению со 100K потенциометра. Таким образом, у нас есть 99% контроль зарядного и разрядного сопротивления в цепи. Управляющий контакт таймера 555 не используется, но он подключен к конденсатору емкостью 100 нФ, чтобы устранить любые внешние помехи от этого вывода. Сброс, вывод номер 4, имеет активный низкий уровень, поэтому он подключен к VCC, чтобы предотвратить любой нежелательный сброс выхода.
Выход таймера 555 может потреблять или подавать на нагрузку ток 200 мА. Поэтому, если двигатель, которым мы хотим управлять, превышает этот номинал, нам нужно использовать транзистор или полевой МОП-транзистор для управления двигателем. В этом примере я использовал транзистор Дарлингтона (TIP122), который может выдерживать ток до 5 А.
Выход ИС нужно соединить с базой транзистора через резистор, в моем случае я использовал резистор 1кОм. Для предотвращения скачков напряжения, создаваемых двигателем, необходимо использовать обратный диод, который подключается параллельно двигателю.
Теперь мы можем двигаться дальше и разработать собственную печатную плату для этой схемы. Для этой цели я буду использовать бесплатное онлайн-программное обеспечение EasyEDA. Здесь мы можем начать с поиска и размещения компонентов на чистом холсте. В библиотеке сотни тысяч компонентов, поэтому у меня не возникло проблем с поиском всех необходимых компонентов для этой схемы ШИМ-регулятора скорости двигателя постоянного тока.
После вставки компонентов нам нужно создать контур платы и приступить к размещению компонентов. Два конденсатора должны быть размещены как можно ближе к таймеру 555, в то время как другие компоненты могут быть размещены где угодно, но все же в логическом порядке согласно принципиальной схеме.
С помощью инструмента отслеживания нам нужно соединить все компоненты. Инструмент отслеживания довольно интуитивно понятен и с ним легко работать. Мы можем использовать как верхний, так и нижний слой, чтобы избежать пересечений и сделать пути короче.
Контактные площадки компонентов, которые должны быть подключены к заземлению, устанавливаются на заземление через вкладку Свойства контактных площадок, где нам нужно ввести GND в метку «Сеть», когда контактная площадка выбрана.
Мы можем использовать слой Silk, чтобы добавить текст на доску. Также мы можем вставить файл изображения, поэтому я добавляю изображение логотипа моего веб-сайта для печати на доске. В конце, используя инструмент Copper Area, нам нужно создать область земли на печатной плате.
Файлы проекта EasyEDA этого проекта можно найти здесь.
Когда мы закончим с дизайном, нам просто нужно нажать кнопку «Gerber output», сохранить проект, и мы сможем загрузить файлы Gerber, которые используются для изготовления печатной платы. Мы можем заказать печатную плату у JLCPCB, которая является службой изготовления печатных плат EasyEDA, а также является спонсором этого видео.
Здесь мы можем просто перетащить загруженный zip-файл с файлами gerber. После загрузки мы можем еще раз просмотреть нашу плату в программе просмотра Gerber. Если все в порядке, мы можем выбрать до 10 печатных плат и получить их всего за 2 доллара.
Сборка печатной платы ШИМ-контроллера скорости двигателя постоянного тока
Тем не менее, через неделю печатные платы были доставлены, и я должен признать, что очень приятно иметь собственный дизайн печатной платы. Качество печатных плат отличное, все точно так же, как и в дизайне.
Итак, теперь мы можем перейти к установке компонентов на печатную плату.
Компоненты, необходимые для этого примера, можно получить по ссылкам ниже:
- ИС таймера NE555P……………………………… Amazon / Banggood / AliExpress
- R1 = R2 = 1 кОм…………………………. Amazon / Banggood / AliExpress
- C1 = C2 = 100 нФ…………………………….. Amazon / Banggood / AliExpress
- D1 = D2 = D3 = 1N4004………………… . Amazon/Banggood/AliExpress
- Потенциометр = 100 кОм……………. Amazon / Banggood / AliExpress
- Транзистор — Darlington TIP122………. Amazon / Banggood / AliExpress
- 2 блочных терминала …………………………. Amazon / Banggood / AliExpress
Раскрытие информации: это партнерские ссылки. Как партнер Amazon я зарабатываю на соответствующих покупках.
Сначала я вставил меньшие компоненты, резисторы, диоды и конденсаторы.
Я согнул их выводы с другой стороны, чтобы они оставались на месте, когда я переворачиваю плату для пайки.

Контакт 5 является контактом управляющего напряжения 555 и позволяет пользователю управлять напряжениями, с которыми входные напряжения контактов 2 и 6 сравниваются внутренними компараторами. Вывод 2 контролирует вывод 6, и между ними, по сути, есть небольшая разница, которая определяет, будет ли выходной сигнал низким или высоким.
Это, в свою очередь, считывает входы R и S триггера RS (RS = установка/сброс).
И «защелка» SR (установка/сброс) управляется этим процессом.